Электромагнитная индукция
Скин-эффект
1.07M
Category: physicsphysics

Лекция 15 Электромагнитная индукция

1. Электромагнитная индукция

Иллюстративный материал к
лекции №15
суббота, 21 июня 2025 г.

2.

Взаимодействие электрического
и магнитного полей
Если электрическое поле при
некоторых условиях порождает
магнитное, то может и магнитное
поле порождает электрическое?
Опыт Фарадея
К
При размыкании
и замыкании ключа
К стрелка гальванометра
отклонялась.

3.

Что является причиной изменения тока во
второй катушке (индукционного тока):
изменение тока в первой катушке
или изменение магнитного поля?
1. Приближение и удаление первого
контура с постоянным током I1 меняет
ток I2.
2.Приближение и удаление постоянного
магнита также меняет ток I2
Следовательно, изменение магнитного
поля приводит к изменению индукционного
тока!

4.

Получается, что меняющийся электрический ток генерирует
переменное магнитное поле,
которое генерирует переменное электрическое поле,
которое генерирует переменное магнитное поле, которое ….
E
B
E
E
B
Так и возникает электромагнитная волна.

5.

Электромагнитная индукция
От источника тока в цепь
передается энергия
dQ1 0 Idt
Она тратится на джоулево тепло и работу силы Ампера:
dQ2 I 2 Rdt FAdx I 2 Rdt IBldx I 2 Rdt IdФ
dQ1 dQ2

0
dt
I
R
По закону сохранения энергии
0 Idt I 2 Rdt IdФ
dt
dt
dt

i
dt

6.

ЭДС индукции контура ( Ei ) равна скорости изменения потока магнитной индукции, пронизывающего
этот контур.

Ei
dt
Это выражение для ЭДС индукции контура является совершенно
универсальным, не зависящим от способа изменения потока
магнитной индукции и носит название закон Фарадея.
Знак (-) – математическое
выражение правила Ленца о
направлении индукционного тока:
индукционный ток всегда
направлен так, чтобы своим полем
противодействовать изменению
начального магнитного поля.

7.


Направление индукционного тока и направление
dt
связаны правилом буравчика :

Ei
dt
ЭДС индукции
Размерность
Вб
Тл м
d
с
с
dt
2
Н м2
Дж
А В с
В
А м с
А с
А с

8.

Вращение рамки в магнитном поле
i N
Ф BS cos

d
N ( BS cos( 2 t )) NBS 2 sin( 2 t )
dt
dt
где N – число витков; Ф – магнитный поток; В - индукция магнитного поля;
S - площадь рамки; - частота вращения рамки.
Электрический индукционный ток в замкнутом контуре:
I = i /R,
где R - сопротивление контура.

9.

Применение электромагнитной индукции
Генератор переменного тока
Генератором переменного тока называется электромеханическое устройство
преобразующее механическую энергию в электрическую.
Ф B S cos t

dt B S sin t
max
B S
50 Гц
2
Электродвигатель
Наоборот – электродвигатель (первый двигатель – Б.С.Якоби, 1836,
приведение в движение лодки на Неве от батареи в 320 гальванических
элементов).

10.

Применение электромагнитной индукции
Вихревые токи – Токи Фуко олще самого проводника – вихревые.
Полезно:
l
R
Индукционные печи для плавки сверхчистых металлов
S
переменным током высокой частоты.
Вредно:
Сердечники трансформаторов набирают из
отдельных тонких изолированных лаком
пластин железа так, чтобы вихревые токи
были перпендикулярны плоскости пластин.

11. Скин-эффект

В проводах, по которым текут токи высокой частоты
(ВЧ), также возникают вихревые токи, существенно
изменяющие картину распределения плотности тока по
сечению проводника.
При этом вихревые токи по оси проводника
текут против направления основного тока, а на
поверхности – в том же направлении
Ток как бы вытесняется на поверхность.
Это и есть скин-эффект.

12.

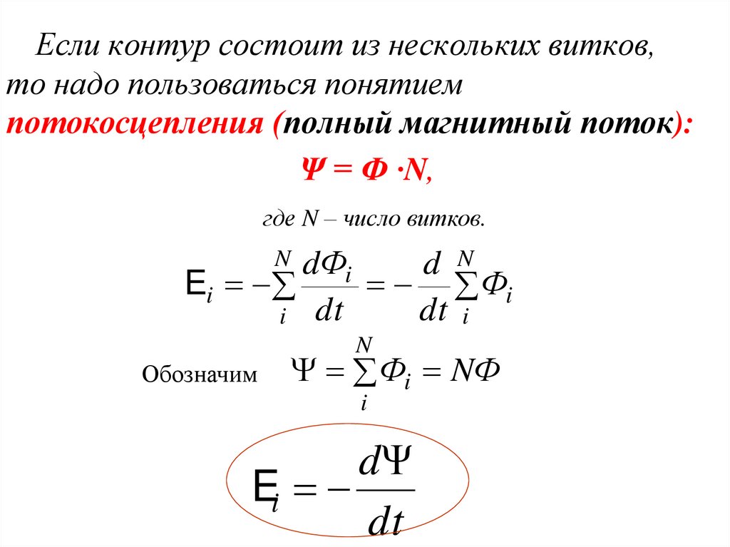
Если контур состоит из нескольких витков,
то надо пользоваться понятием
потокосцепления (полный магнитный поток):
Ψ = Ф ·N,
где N – число витков.
N dФ
i
d N
Ei
Фi
dt i
i dt
N
Обозначим
Фi NФ
i

Ei
dt

13.

Вихревое электрическое поле
Работа ЭДС равна:
dA i Idt i dq
С другой стороны, работа электрического поля:
dA dq Ei , dl
L
Работа ЭДС точно не равна 0
dA 0
Циркуляция по замкнутому
контуру не равна нулю
Ei , dl 0
L
Поле Ei – вихревое!

14.

Вихревое электрическое поле
Возникает при изменениях магнитного поля, которые и являются
причиной возникновения индукционного тока
Вихревое электрическое поле
не связано с электрическими
зарядами, его линии напряженности
представляют собой
замкнутые кривые.
В отличие от электростатического поля не является
потенциальным, то есть работа сил вихревого электрического поля
по перемещению электрического заряда по замкнутой линии
может быть отлична от нуля.

15.

Явление самоиндукции. Индуктивность .
Контур с током создаёт магнитный поток Φ.
d
0
dt
В самом контуре возникает ЭДС
Если ток меняется во времени I = I(t), то
I(t)
I
d
S
dt
ЭДС самоиндукции
ЭДС самоиндукции препятствует
изменению тока в контуре:
Если ток возрастает, возникает
индукционный ток, направленный в
противоположную сторону
Если ток убывает, возникает индукционный ток, направленный
в ту же сторону.

16.

Индуктивность
Bn dS
S
0 I dl r
dB
4
r3
~B~I
~I
L
L
N LI
Индуктивность
1Гн=1Вб/1А
ИНДУКТИВНОСТЬ
СОЛЕНОИДА D, n
I
Число витков на ед. длины
B 0 nI
D N n BS
LI
L 0 n 2 S
Зависит от:
1) магн. свойств среды
2) конструкции

17.

Правило Ленца
d
dI
S
L
dt
dt
I(t)
dI
S L
dt
Чем больше индуктивность, тем больше
εS при данной скорости изменения тока,
тем больше «сопротивление» изменению
тока, больше «инерционность» контура.
Пример: соленоид
L 0 n 2 S

18.

Магнитная энергия тока
После размыкания ключа ЭДС
самоиндукции совершает работу,
которая идет на уменьшение
энергии катушки

dI
dA I dt
I dt L I dt L I dI
dt
dt
0
Полная работа: A L I dI
I
LI
2
2
Энергия
LI 2
W A
2

19.

Энергия магнитного поля
В соленоиде:
D
L 0 n 2V
H n I
I
B 0 H
Энергия магнитного поля
2
2
H
LI 2
H
BH
W
0 n 2V 2 0
V
V
2
2
2
2n
B H 0 H 2
B2
Плотность энергии: wм
2
2
2 0

20.

Энергия электромагнитного поля

0 E 2
2
D 0 E

- Энергия электрического поля
- Вектор электрического смещения
0 E 2
2
ED
2
Электромагнитное поле
wэл. магн.
0 E 2
2
0 H 2
2
ED BH
2
2

21.

Взаимная индукция
I1
1
I2
2
Ф
Ток в контуре 1 I1создает магнитный
поток.
Обозначим ту его часть, которая
пронизывает еще и контур 2, как Ф21
Контур 1 Контур 2
21 L21 I1
Если ток I1 меняется по времени, то магнитный поток Ф21 также
меняется.
В контуре 2 возникает ЭДС:
d 21
dI1
Ei 2
L21
dt
dt
-явление взаимной
индукции

22.

Трансформатор

2 N 2
dt

1 N1
dt
2 U2 N2
k
1 U1 N 1
Коэффициент трансформации к показывает, во сколько раз
напряжение в первичной обмотке больше/меньше чем во
вторичной. При k > 1 трансформатор повышающий,
при k < 1 – понижающий.
2 I1
k
1I1 2 I 2
1 I2
Применяются в основном в линиях электропередач, поскольку потери на
разогрев проводов (Джоулево тепло) пропорциональны квадрату текущего
тока.
English     Русский Rules