ПОЛНЫЙ ФАКТОРНЫЙ ЭКСПЕРИМЕНТ
Факторные эксперименты
Планирование эксперимента
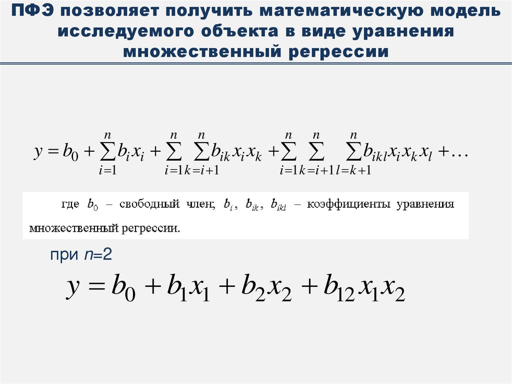
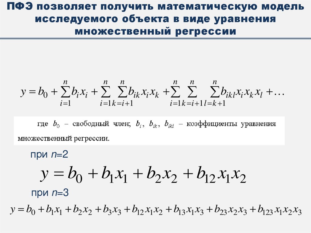
Уравнения регрессии для двух факторов x1 и x2
Модель исследуемого объекта
К исследуемым параметрам также предъявляют ряд требований
План эксперимента
ПФЭ позволяет получить математическую модель исследуемого объекта в виде уравнения множественный регрессии
ПФЭ позволяет получить математическую модель исследуемого объекта в виде уравнения множественный регрессии
ПФЭ позволяет получить математическую модель исследуемого объекта в виде уравнения множественный регрессии
Количество взаимодействий для числа факторов от 2 до 7
Стандартизация масштаба факторов
Примеры матриц планирования ПФЭ
Геометрическая интерпретация ПФЭ
Развернутая МП для ПФЭ 23
Основные свойства МП
Порядок постановки ПФЭ
Порядок постановки ПФЭ
Порядок постановки ПФЭ
Проверка воспроизводимости опытов (однородности дисперсии)
Гипотеза об однородности дисперсий
Фрагмент таблицы G-распределения
Расчет оценок коэффициентов регрессионного уравнения
Проверка значимости коэффициентов регрессии
Фрагмент таблицы t-распределения
Проверка адекватности полученной математической модели
Фрагмент таблицы F-распределения
Пример использования ПФЭ
Пример расчета ПФЭ типа 23
Пример расчета ПФЭ типа 23
Пример расчета ПФЭ типа 23
6.69M
Category: mathematicsmathematics

Полный факторный эксперимент

1. ПОЛНЫЙ ФАКТОРНЫЙ ЭКСПЕРИМЕНТ

2. Факторные эксперименты

Пассивный факторный
эксперимент
Активный факторный
эксперимент
При пассивном
эксперименте инженер
наблюдает значения
факторов и регистрирует
соответствующий этим
значениям уровень
выходного параметра
(отклика).
При активном
эксперименте инженер
активно вмешивается в
его ход путем
принудительной
установки (задания) в
опытах нужных ему
значений факторов.

3. Планирование эксперимента

это процедура выбора числа и условий проведения опытов,
необходимых и достаточных для решения с требуемой
точностью и достоверностью поставленной задачи (получения
математической модели процесса).

4. Уравнения регрессии для двух факторов x1 и x2

Полином 0-ой степени:
Полином 1-ой степени:
English     Русский Rules