742.38K
Category: physicsphysics

Обобщенные силы и перемещения. Собственные и возможные перемещения. Действительная и возможная работа сил

1.

Лекция 6
Обобщенные силы и перемещения.
Собственные и возможные
перемещения. Действительная и
возможная работа сил.
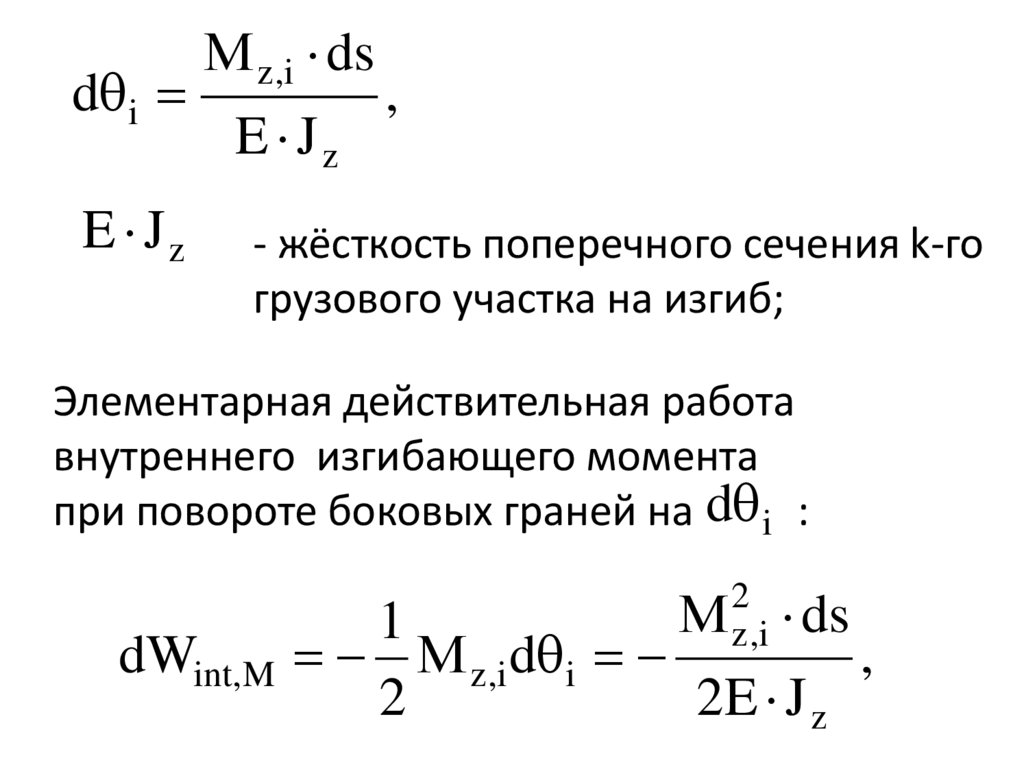
Работа внутренних сил на возможных
перемещениях.

2.

§ 6.1. Обобщенные силы и
перемещения
Механической работой силы постоянной величины
и постоянного направления называется
произведение величины этой силы на проекцию
перемещения точки ее приложения на линию
действия силы.
English     Русский Rules