ЛЕКЦИЯ 4 Статически определимые многопролётные балки
Построение эпюр внутренних усилий от постоянных нагрузок
Определение опорных реакций
Принятые обозначения опорных связей
1.71M
Category: mechanicsmechanics

Статически определимые многопролётные балки. Лекция 4

1. ЛЕКЦИЯ 4 Статически определимые многопролётные балки

M=8кНм
А
С
В


q=4кН/м
F=10кН

Е
D


G
F



2.

Многопролётная балка –
геометрически неизменяемая система,
состоящая из прямолинейных стержней,
шарнирно соединённых друг с другом и
расположенных так, что их продольные оси
образуют единую прямую;
предназначена для работы на изгиб;
имеющая внешние опоры (связи) более чем в
двух точках.

3.

Принято называть
N - продольной силой,
Qy– поперечная сила,
Mz - изгибающий момент,
а все вместе – внутренними усилиями.
y
x

4.

Продольное внутреннее усилие (N) будет
положительным при растяжении элемента и
отрицательным в случае сжатия.
Продольное внутреннее усилие (N) в любом
сечении равно алгебраической сумме
проекций всех внешних сил (включая
опорные реакции), взятых по одну сторону
от сечения, на продольную ось стержня.

5.

Поперечное внутреннее усилие (Q) будет
положительным при стремлении вращать
элемент по часовой стрелке и
отрицательным в случае вращения против
хода часовой стрелки.
Поперечное внутреннее усилие (Q) в любом
сечении равно алгебраической сумме
проекций всех внешних сил (включая
опорные реакции), взятых по одну сторону
от сечения, на поперечную ось стержня.

6.

Изгибающий момент (Mz) будет
положительным, если направление момента
совпадает с направлением оси координат Z и
отрицательным в противном случае.
y
x

7.

Изгибающий момент (M) в любом сечении
равен алгебраической сумме моментов всех
внешних сил (включая опорные реакции),
взятых по одну сторону от сечения,
относительно центра тяжести поперечного
сечения стержня. Эпюру изгибающих моментов
строят на растянутых волокнах, знак на эпюру
не выставляют.

8.

При построении эпюр необходимо соблюдать
правила:
1) Если
на расчётной схеме приложена
сосредоточенная сила (в том числе и опорная
реакция), то на эпюре поперечных сил
соответственно в этом сечении будет скачок,
равный величине этой силы, а на эпюре
моментов - излом.

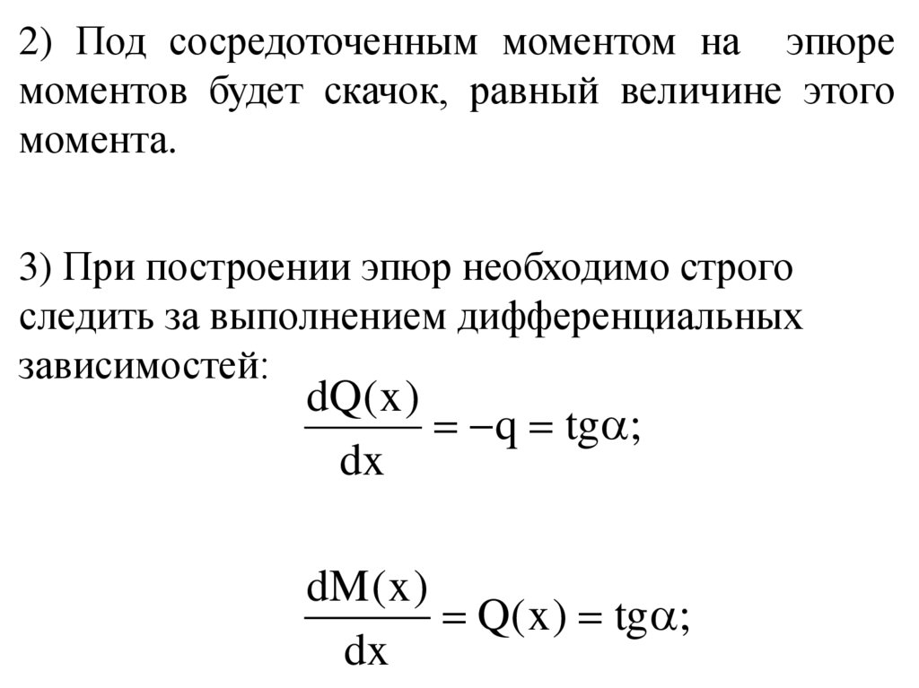
9.

2) Под сосредоточенным моментом на эпюре
моментов будет скачок, равный величине этого
момента.
3) При построении эпюр необходимо строго
следить за выполнением дифференциальных
зависимостей:
dQ( x )
q tg ;
dx
dM ( x )
Q( x ) tg ;
dx

10.

4) Грузовому участку, в пределах которого
действует
равномерно
распределённая
нагрузка,
на эпюре поперечной силы
соответствует участок с наклонной прямой
(прямолинейная зависимость Qy=q∙x), а на
эпюре моментов – парабола (квадратичная
зависимость Mz=q∙x2/2).

11.

5) Геометрическим смыслом первой производной
функции является тангенс угла наклона
касательной к графику функции. В случае,
когда первая производная обращается в ноль,
функция имеет экстремум.

12.

6) При построении эпюр изгибающих моментов,
имеющих участки с параболой необходимо
соблюдать правило «паруса». Равномерно
распределенная нагрузка условно принимается
за ветер, а парабола – за парус. Куда дует ветер,
туда и прогибается парус.
q
М

13.

Расчёт многопролётной балки начинается с
кинематического анализа:
а) количественный анализ
W = 3D – 2H – C0 0

14.

15.

В МСОБ выделяют безусловно главную
часть – имеет три связи с «землёй», оси
которых не параллельны и не пересекаются
в одной точке. БГЧ образует с диском
«земля» ГНС.
Выделяют условно главную часть – имеет
две параллельные связи с «землёй»,
перпендикулярных к оси балки.
Выделяют второстепенные части.

16.

17.

Пример расчёта многопролётной балки
M=8кНм
А
С
В


q=4кН/м
F=10кН

Е
D


G
F



18.

Кинематический анализ:
Количественный анализ:
W = 3D –(2H+С0);
W = 3∙4–(2 ∙3 +6)=0
Отсюда следует, что:
1) система является статически определимой
системой (СОС);
2) Выполняется необходимое, но не достаточное
условие того, что система является
геометрически неизменяемой системой (ГНС).

19.

Структурный анализ:

20.

Вывод:
Система является статически определимой и
геометрически неизменяемой системой.
Система принимается в расчёт.

21.

Рабочая или поэтажная схема
Второстепенные элементы
С
А
D
Е
В
F
Главные элементы
G

22.

23.

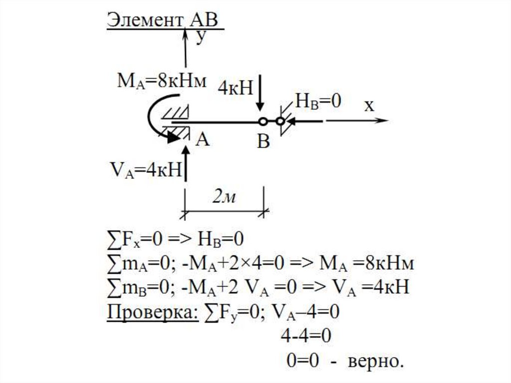
Элемент СЕ

24.

25.

26. Построение эпюр внутренних усилий от постоянных нагрузок

q=4кН/м
F=10кН
M=8кНм
MA=8кНм
1
2
3
4 5
6
7
8 9
10
11
12
13
14
15
16
17
18
1
2
3
4 5
6 7
8 9
10
11
12
13
14
15
16
17
18
А
В
С
D
VD=9кН
VA=4кН



Е
VF=13,5кН


4
3
6
6
G
VG=7,5кН


Эпюра Q [кН]
4
F
8,5
3
0,75м
5
Эпюра М [кНм]
12
8
4
4

2
1,125
7,031
1,875м 7,5

27.

Конец лекции

28.

29.

30. Определение опорных реакций

y
В
F=10кН
M=8кНм
С
x
HС=0
VB=4кН
VС=6кН


y
6кН
x
С
Е
D

VD=9кН

HE=0
VE=3кН
y
y
MA=8кНм
q=4кН/м
4кН
А
HВ=0
В
VA=4кН
x
x
3кН
Е
F
HF=0
VF=13,5кН



G
VG=7,5кН

31.

Многопролётная балка – геометрически
неизменяемая система, состоящая из
прямолинейных стержней, шарнирно
соединённых друг с другом и
расположенных так, что их оси образуют
единую прямую; предназначена для работы
на изгиб.

32. Принятые обозначения опорных связей

Шарнирно-неподвижные (две связи)
Шарнирно-подвижные (одна связь)
Полное защемление (три связи)
Частичное защемление (две связи)
Эквивалентные элементы

33.

Цилиндрический простой
шарнир (шарнирная петля),
H=1
Цилиндрический сложный
шарнир, H=2
Поперечный поступательный
шарнир
Продольный
поступательный шарнир

34.

y
x
Q
M + dM
M
Q + dQ
English     Русский Rules