Спасибо за внимание
396.26K
Category: financefinance

Осуществление валютного регулирования и валютного контроля в рамках ЕАЭС

1.

МИНИСТЕРСТВО НАУКИ И ВЫСШЕГО ОБРАЗОВАНИЯ РОССИЙСКОЙ ФЕДЕРАЦИИ
ФГБОУ ВО «ДОНЕЦКИЙ ГОСУДАРСТВЕННЫЙ УНИВЕРСИТЕТ»
УЧЕТНО-ФИНАНСОВЫЙ ФАКУЛЬТЕТ
Кафедра «Коммерция и таможенное дело»
ДЕМОНСТРАЦИОННЫЙ МАТЕРИАЛ
К ДИПЛОМНОЙ РАБОТЕ
на тему:
«ОСУЩЕСТВЛЕНИЕ ВАЛЮТНОГО РЕГУЛИРОВАНИЯ И ВАЛЮТНОГО КОНТРОЛЯ В РАМКАХ ЕАЭС»
Специальность
38.05.02 Таможенное дело
Студент: Дзаварян Арсен Арменович
Научный руководитель: к.э.н., доцент Павловская И.Г.
Донецк 2025 г.

2.

Инструменты валютного регулирования
Административные инструменты
Рыночные инструменты
Инструменты косвенного регулирования
Инструменты прямого
регулирования
Обязательная продажа
части валютной
выручки
Валютные
органичения и
валютный контроль
Инструменты денежнокредитного регулирования
Валютные инвестиции
Инструменты налоговобюджетного
регулирования
Дисконтная политика
Рис 1. Инструменты валютного регулирования

3.

Таблица 1
Нормативно-правовая база валютного регулирования в ЕАЭС

п/п
Нормативный
правовой акт
1
Договор
о
Евразийском
экономическом союзе
Кодекс
РФ
об
административных
правонарушениях № 195-ФЗ
Уголовный кодекс
РФ № 63-ФЗ
Федеральный закон
№311-Ф3
Федеральный закон
№ 289-ФЗ
Федеральный закон № 173-ФЗ
Федеральный закон
№164-ФЗ
Инструкция
Центрального банка РФ № 181И
Приказ ФТС России
№615
Приказ ФТС № 2621
2
3
4
5
6
7
8
9
10
11
12
13
14
Указ Президента РФ № 41
Постановление
Правительства РФ
№ 98
Приказ ФТС России
№ 1647
Постановление
Правительства РФ
№ 1459
Дата
вступления в
силу
29.05 2014
Название
Договор о Евразийском экономическом союзе
(подписан в г. Астане 29 05 2014)
30.12 2001
13.06.1996
27.11.2010
04.09.2018
10.12 2003
08.12 2003
16.08.2017
02.04.2012
24.12 2012
02.02 2016
17 02 2007
29.08.2016
28.12 2012
«О таможенном регулировании в Российской
Федерации» (утратил силу в 2020 г.)
«О таможенном регулировании Российской Федерации и о внесении изменений в отдельные
законодательные акты Российской Федерации»
«О валютной регулировании и валютном контроле»
«Об основах государственного регулирования
Внешнеторговой деятельности
«О порядке представления резидентами и нерезидентами уполномоченным банкам документов и
информации связанных с проведением валютных операций, а также порядка учета уполномоченными
банками валютных операций и контроля за их проведением»
«Об организации работы по проведению проверок соблюдения актов валютного законодательства РФ и
актов органов валютного регулирования при осуществлении ВЭД»
«Об утверждении административного регламента ФТС по исполнению государственной функции по
осуществлению в пределах своей компетенции контроля за валютными операциями резидентов и
нерезидентов, не являющихся кредитными организациями, связанными с перемещением товаров через
таможенную границу ТС, а также ввозом в РФ и вывозом из РФ товаров в соответствии с
международными договорами государств- членов ТС, валютным законодательством РФ и принятыми в
соответствии с ним НПА органов валютного регулирования»
«О некоторых вопросах государственного контроля и надзора в финансово-бюджетной сфере»
«Об утверждении Правил представления резидентами и нерезидентами подтверждающих документов и
информации при осуществлении валютных операций уполномоченным Правительством Российской
Федерации органам валютного контроля»
«Об утверждении Положения об Управлении торговых ограничений валютного и экспортного
контроля»
«О порядке передачи таможенными органами Центральному банку Российской Федерации и
уполномоченным банкам в электронном виде информации с зарегистрированных таможенными
органами деклараций на товары»

4.

Таблица 2
Органы государств-членов ЕАЭС по валютному контролю
Российская
Федерация
Республика
Беларусь
Республика
Казахстан
Республика
Армения
Киргизская
Республика
1.
Центробанк РФ
Нацбанк
Республики
Беларусь
Нацбанк
Республики
Казахстан
Центробанк
Республики
Армения
Нацбанк
Киргизской
Республики
2.
Федеральная
таможенная
служба
Государственны Государственный
й таможенный
таможенный
комитет
комитет
Таможенная
служба
Республики
Армения
Государственная
таможенная
служба
Федеральная
налоговая служба
Комитет
Государственный
государственно
комитет доходов
го контроля
Министерство
финансов
Государственная
Республики налоговая служба
Армения
Страна
3.

5.

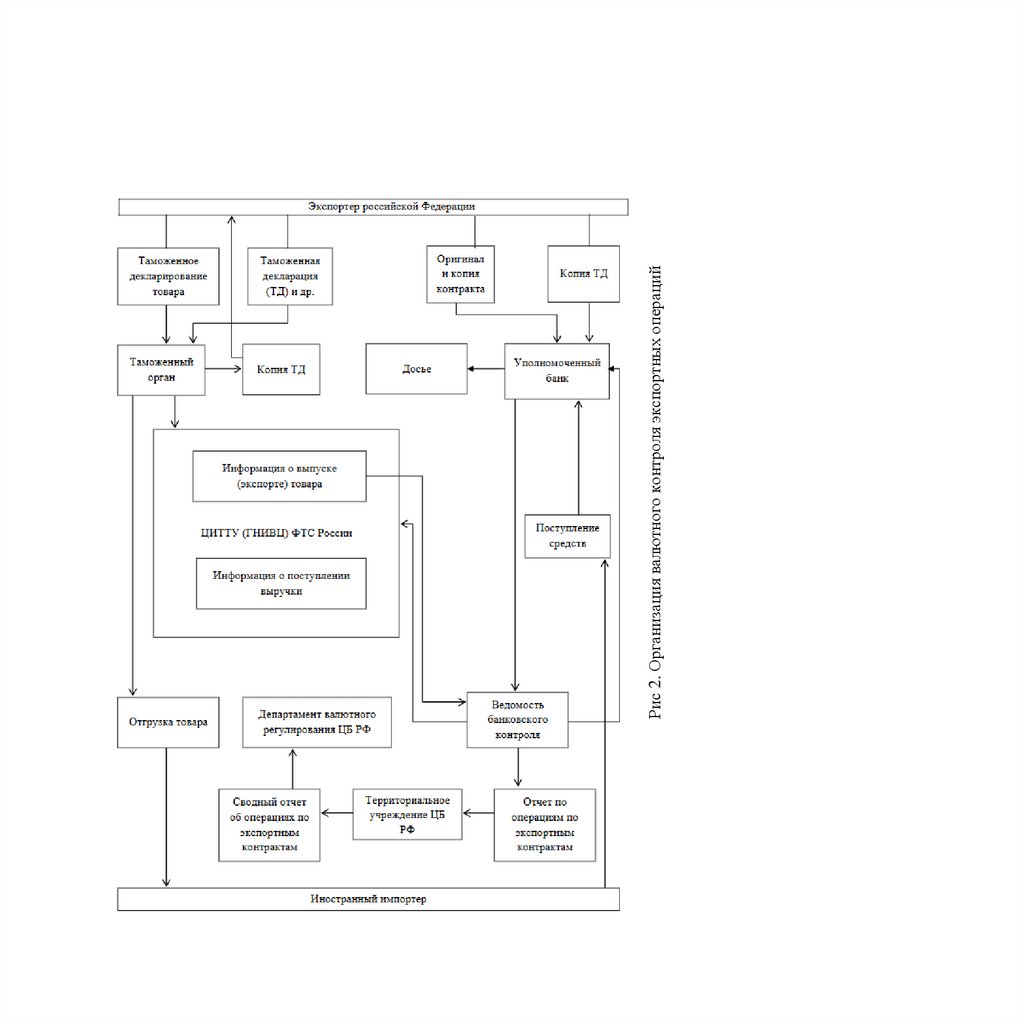
Рис 2. Организация валютного контроля экспортных операций

6.

Таблица 3
Права и обязанности должностных лип таможенных органов и проверяемых лиц при проведении проверки
соблюдения валютного законодательства
Лицо
Права
Обязанности
Должностное
лицо 1
Проводить
проверки
соблюдения 1. Осуществлять контроль за соблюдением
таможенного органа резидентами и нерезидентами актов резидентами и нерезидентами актов валютного
валютного законодательства РФ и актов законодательства РФ и актов органов валютного
органов валютного регулирования
регулирования.
2. Проводить проверки полноты и 2. Сохранять в соответствии с законодательством
достоверности учета и отчетности по РФ коммерческую, банковскую. налоговую и
валютным операция (не) резидентов.
служебную тайну,
3. Запрашивать и получать документы и ставшую им известной при осуществлении их
информацию, связанные с проведением полномочии.
валютной операции, открытием и ведением 3. Соблюдать положения Административного
счетов.
регламента.
Проверяемое лицо
1. Знакомиться с актами проведенных 1. Представлять агентам ВК необходимые
проверок.
документы и информацию.
2. Обжаловать решения и действия 2. Вести учет и составлять отчетность по
(бездействие)
должностных
лиц проводимым ими валютной операции, обеспечивая
сохранность соответствующих документов и
таможенных органов.
материалов в течение не менее трех лет со дня
совершения валютной операции, но не ранее срока
исполнения договора.

7.

Рис 3. Валютный контроль в государствах-членах ЕАЭС

8.

Рис. 4. Взаимодействие рабочей группы по вопросам валютного контроля и валютного регулирования

9. Спасибо за внимание

English     Русский Rules