РАСЧЕТ И ВЫБОР КОНСТРУКЦИИ КОЖУХОТРУБНОГО ТЕПЛООБМЕННОГО АППАРАТА
Кожухотрубчатый теплообменник с неподвижными трубными решетками
Вертикальный кожухотрубчатый теплообменник с неподвижными трубными решетками и температурным компенсатором на кожухе
Кожухотрубчатый теплообменник с U-образными теплообменными трубами
Кожухотрубчатый теплообменник с плавающей головкой
Схемы движения теплоносителей и положение перегородок в распределительной камере и задней крышке теплообменного аппарата
Поперечные перегородки кожухотрубных аппаратов
Оребренные трубы
Теплообменные трубы с турбулизаторами
В кожухотрубных ТА теплоноситель, поступая в межтрубное пространство, в силу конструктивных особенностей делится на несколько
Целью курсовой работы является выбор стандартного теплообменного аппарата, обеспечивающего при заданных массовых расходах (G1,
Конструктивный тепловой расчет кожухотрубного теплообменного аппарата состоит из двух частей:
Рекомендации по выбору каналов движения теплоносителей и типа ТА
Определение теплофизических свойств теплоносителей (cpm ,  ,  ,  , Pr)
Определение расчетной тепловой мощности теплообменного аппарата
Определение критериев выбора теплообменного аппарата
Характеристики стандартных ТА
Определение индекса противоточности выбранной конструкции теплообменного аппарата
Вторая часть конструктивного теплового расчета - определение среднего коэффициента теплопередачи k для предварительно
Окончательный выбор теплообменного аппарата по каталогу
ПРОВЕРОЧНЫЙ ТЕПЛОВОЙ РАСЧЕТ ТЕПЛООБМЕННОГО АППАРАТА
Сопоставление и выбор теплообменного аппарата в случае, если несколько ТА отвечают критериям выбора
1.22M
Categories: physicsphysics mechanicsmechanics

Расчет и выбор конструкции кожухотрубного теплообменного аппарата

1. РАСЧЕТ И ВЫБОР КОНСТРУКЦИИ КОЖУХОТРУБНОГО ТЕПЛООБМЕННОГО АППАРАТА

2.

До 80 % от всей теплообменной аппаратуры, используемой в
нефтяной и газовой промышленности, являются кожухотрубные
теплообменные аппараты .
Кожухотрубные теплообменники относятся к поверхностным
теплообменным аппаратам рекуперативного типа. Широкое
распространение
этих аппаратов
обусловлено
прежде
всего
надежностью конструкции и большим набором вариантов исполнения
для различных условий эксплуатации:
Однофазные потоки, кипение и конденсация;
Вертикальное и горизонтальное исполнение;
Широкий диапазон давлений теплоносителей, от вакуума до
8,0 МПа;
Площади поверхности теплообмена от малых (1 м2) до
предельно больших (1000 м2 и более);
Возможность применения различных материалов в соответствии
с требованиями к стоимости аппаратов, агрессивностью,
температурными режимами и давлением теплоносителей;
Использование различных профилей поверхности теплообмена
как внутри труб, так и снаружи и различных турбулизаторов;
Возможность извлечения пучка труб для очистки и ремонта.

3.

Различают следующие типы кожухотрубных
теплообменных аппаратов:
Теплообменные аппараты с неподвижными трубными
решетками (жесткотрубные ТА);
Теплообменные аппараты с неподвижными трубными
решетками и с линзовым компенсатором на кожухе;
Теплообменные аппараты с плавающей головкой;
Теплообменные аппараты с U – образными трубами.
В зависимости от расположения теплообменных труб различают
теплообменные аппараты горизонтального и вертикального типа.
В зависимости от числа перегородок в распределительной камере
и задней крышке кожухотрубчатые теплообменные аппараты делятся
на одноходовые, двухходовые и многоходовые в трубном
пространстве.
В зависимости от числа продольных перегородок, установленных в
межтрубном пространстве, кожухотрубные теплообменники делятся
на одно – и многоходовые в межтрубном пространстве.

4. Кожухотрубчатый теплообменник с неподвижными трубными решетками

5. Вертикальный кожухотрубчатый теплообменник с неподвижными трубными решетками и температурным компенсатором на кожухе

6. Кожухотрубчатый теплообменник с U-образными теплообменными трубами

7. Кожухотрубчатый теплообменник с плавающей головкой

8. Схемы движения теплоносителей и положение перегородок в распределительной камере и задней крышке теплообменного аппарата

Число ходов
Распределительная камера
по трубам
2
4
6
Задняя крышка

9. Поперечные перегородки кожухотрубных аппаратов

10. Оребренные трубы

11. Теплообменные трубы с турбулизаторами

12. В кожухотрубных ТА теплоноситель, поступая в межтрубное пространство, в силу конструктивных особенностей делится на несколько

потоков:
А – основной поперечный поток;
B – перетоки в щелях между отверстиями в поперечных
перегородках и теплообменными трубами;
C – перетоки между кромками перегородок и кожухом;
D – байпасный поток через зазор между пучком труб и
кожухом.

13. Целью курсовой работы является выбор стандартного теплообменного аппарата, обеспечивающего при заданных массовых расходах (G1,

G2) температурные режимы
теплоносителей (t1 , t1 , t2 , t2 ).
КУРСОВАЯ РАБОТА ПО ТЕПЛОТЕХНИКЕ
«Тепловой и гидравлический расчет теплообменных
аппаратов»
Задание N
1. Горячий теплоноситель –
Характеристики теплоносителя: G1 =
.
.
t1' =
t 1" =
2. Холодный теплоноситель –
Характеристики теплоносителя: G2 =
3. Тип теплообменного аппарата (ТА)
.
t2' =
t 2" =
.

14.

При выборе стандартного теплообменного
аппарата
необходимо
провести
конструктивный и проверочный тепловые
расчеты, а также гидравлический расчет
теплообменника.
Целью конструктивного теплового расчета является
определение типа теплообменного аппарата и его конструкции.
При проверочном тепловом расчете определяется мощность
выбранного стандартного теплообменного аппарата Qст и
действительные конечные температуры теплоносителей
(t1д , t2д ). В результате этого расчета выясняется возможность
использования стандартного теплообменника при заданных
температурных режимах теплоносителей.
Гидравлический расчет теплообменного аппарата необходим
для определения падения давления теплоносителей ( p1, p2)
в ТА и мощностей энергопривода насосов и компрессоров (Ne1,
Ne2), необходимых для перекачки теплоносителей через
аппарат.

15. Конструктивный тепловой расчет кожухотрубного теплообменного аппарата состоит из двух частей:

Конструктивный
тепловой
кожухотрубного
теплообменного
состоит из двух частей:
расчет
аппарата
Предварительный (оценочный) расчет критериев,
определяющих выбор ТА, и выбор теплообменного аппарата по
каталогу;
Определение среднего коэффициента теплопередачи k для
предварительно выбранного стандартного ТА и расчетной
площади поверхности теплообмена Fрасч. Окончательный выбор
теплообменного аппарата по каталогу.
Первая часть конструктивного теплового расчета
состоит из следующих этапов:
1. Выбор типа теплообменного аппарата;
2. Определение по справочной литературе теплофизических свойств
теплоносителей;
3. Определение расчетной тепловой мощности теплообменного
аппарата из уравнения теплового баланса;
4. Расчет коэффициента теплопередачи по оценочным значениям
коэффициентов теплоотдачи (в трубном и межтрубном пространстве)
и термическим сопротивлениям стенки теплообменных труб и
загрязнений;

16.

5. Определение средней разности температур между
теплоносителями для противоточной схемы их движения;
6.
Определение
теплообмена;
расчетной
площади
поверхности
7. Расчет оптимального диапазона площадей проходных
сечений в трубном и межтрубном пространстве ТА;
8. Предварительный выбор теплообменного аппарата по
диапазону площадей проходных сечений в трубном и
межтрубном пространстве ТА и расчетной площади
поверхности теплообмена;
9. Расчет минимального индекса противоточности;
10. Определение
конструкции ТА;
индекса
противоточности
выбранной
11. Проверка правильности выбора конструкции ТА по
сопоставлению индекса противоточности теплообменного
аппарата с минимальным индексом противоточности.

17. Рекомендации по выбору каналов движения теплоносителей и типа ТА

Теплоноситель с более высоким давлением (p 1 МПа) целесообразно
направлять в трубы;
Теплоноситель,
вызывающий
более
интенсивную
коррозию,
предпочтительно направлять в трубы;
Теплоноситель, при использовании которого образуется больше
отложений, следует направлять в трубы;
Теплоноситель с большей вязкостью предпочтительно направлять в
межтрубное пространство.
При выборе типа теплообменного аппарата необходимо учитывать
следующие особенности эксплуатации теплообменников:
Теплообменные аппараты с плавающей головкой используются при
температурах теплообменивающихся сред от –30 0С до +450 0С, давление
потока в трубном пространстве может достигать 8,0 МПа. Следует
учитывать, что данная конструкция позволяет осуществлять разборку ТА и
очистку межтрубного пространства;
Теплообменные аппараты с неподвижными трубными решетками и с
температурным компенсатором на кожухе используются при температурах
теплообменивающихся сред от от –70 0С до +350 0С. В теплообменниках
без температурных компенсаторов давление теплоносителей в
межтрубном пространстве может достигать 4,0 МПа, а максимальная
разность температур между теплоносителями не должна превышать
80 0С. В теплообменных аппаратах с температурным компенсатором
давление теплоносителя, движущегося в межтрубном пространстве, не
должно превышать 1,6 – 1,7 МПа.

18. Определение теплофизических свойств теплоносителей (cpm ,  ,  ,  , Pr)

Определение теплофизических свойств
теплоносителей (cpm , , , , Pr)
Трошин А.К., Купцов С.М., Калинин А.Ф. Термодинамические и
теплофизические свойства рабочих тел теплоэнергетических установок.
Справочное пособие. – М.: МПА-Пресс, 2006. – 78 с. с илл. и т.д.
Варгафтик Н.Б. Справочник по теплофизическим свойствам газов и жидкостей. – М.: Наука, 1972. – 720 с.
Газ природный. Методы расчета физических свойств. – М.: ИПК Издательство стандартов, 2000. – 89 с.
Калинин А.Ф., Купцов С.М., Лопатин А.С. Определение термодинамических характеристик природного
газа для решения энерготехнологических задач // Научно-технический сборник «Отраслевая энергетика и
проблемы энергосбережения». – М.: ООО «ИРЦ Газпром», 2004, № 1. – с. 3 – 10.
Методические указания по проведению теплотехнических и газодинамических расчетов при испытаниях
газотурбинных газоперекачивающих агрегатов / Щуровский В.А., Синицын Ю.Н., Корнеев В.И., Черемин
А.В., Степанова Г.С. – М.: ВНИИГАЗ, 1999. – 50 с.
Ривкин С.Л., Александров А.А. Теплофизические свойства воды и водяного пара. – М.: Энергия, 1980.
Рид Р., Праусниц Дж., Шервуд Т. Свойства газов и жидкостей: Справочное пособие / Пер. с англ. под.
ред. Б.И. Соколова. – 3-е изд., перераб. и доп. – Л.: Химия, 1982. – 592 с.
Романов Б.А. Тепловой и гидравлический расчет теплообменных аппаратов. – М.: МИНХ и ГП, 1972.
Сборник задач по процессам теплообмена в пищевой и холодильной промышленности / Г.Н. Данилина,
В.Н. Филаткин, М.Г. Щербов, И.А. Бучко. – М.: Пищевая промышленность, 1976. – 240 с.
Сборник задач по технической термодинамике: Учебное пособие / Т.Н. Андрианова, Б.В. Дзампов, В.Н.
Зубарев, С.А. Ремизов, Н.Я. Филатов. 4-е изд. перераб. и доп. – М.: Издательство МЭИ, 2000. – 356 с.
Теплотехнические расчеты процессов транспорта и регазификации природных газов: Cправочное
пособие / В.А.Загорученко, Р.Н. Бикчентай, А.А. Вассерман и др. – М.: Недра, 1980. – 320 с.
Трошин А.К. Теплоносители тепло- и массообменных аппаратов и их теплофизические свойства. – М.:
МИНХ и ГП, 1984. – 94 с.

19.

ТЕРМОДИНАМИЧЕСКИЕ И ТЕПЛОФИЗИЧЕСКИЕ
СВОЙСТВА РАБОЧИХ ТЕЛ ТЕПЛОЭНЕРГЕТИЧЕСКИХ
УСТАНОВОК
1. Нефти и нефтепродукты.
2. Водонефтяные эмульсии.
3. Влажный воздух.
4. Продукты сгорания.
5. Природный газ.
6. Свойства чистых веществ в жидком и
газообразном состоянии на линии насыщения.
7. Свойства хладоагентов в жидком и
газообразном состоянии на линии насыщения.
8. Газы и газовые смеси.

20. Определение расчетной тепловой мощности теплообменного аппарата

Q G1 C pm1 ( t1 t1 ) G2 C pm 2 ( t 2 t 2 )
W1 ( t1 t1 ) W2 ( t 2 t 2 )
η = 0,95 – 0,98
Уравнение Грасгофа
1 2
m mL
1
ln
2
Θ1 = t1 - t2 , Θ2 = t1 - t2
Коэффициент теплопередачи
1
k
1 тр ( )з .тр ( ст ст ) ( )з .мтр 1 мтр

21. Определение критериев выбора теплообменного аппарата

расчетная площадь поверхности теплообмена
Q
Fрасч
k m
Fст Fрасч
диапазоны площадей проходных сечений трубного и
межтрубного пространства
G
f min
wmax
G
f max
wmin
fmin f fmax
индекс противоточности выбранной
конструкции теплообменного аппарата
(t1 t 2 ) (t 2 t1 )
Pmin
(t1 t1 ) (t 2 t 2 )
P Pmin

22. Характеристики стандартных ТА

Диаметр
кожуха, мм
Наружный
диаметр
труб
dн, мм
Наружный
Внутренний
Число
ходов
по
трубам

Площадь
проходного
сечения f.102,
м2
Площадь поверхности
теплообмена F (м2) при
длине труб l (мм)
Между
перегородками
1000 2000 3000 4000 6000
Одного
хода
по
трубам
В вырезе
перегородки

23. Определение индекса противоточности выбранной конструкции теплообменного аппарата

( t1 t1 ) W2
R
( t 2 t 2 ) W1
( t2 t2 )
PS
( t1 t 2 )

24.

•действительная средняя разность температур
2
m 1
ln 1
2
1
1 ma T
2
m = t mL
1
2 ma T
2
t1 t1
t2 t2
ma
2
2
}
T
m
ma 0 ,5 T
ln
ma 0 ,5 T
•фактический индекс противоточности выбранного
стандартного ТА
T ( t1 t 2 )2 4 P t1 t 2
( t 1 t 2 ) 2 T 2
P
4 t 1 t 2
P Pmin

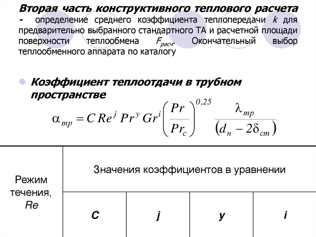
25. Вторая часть конструктивного теплового расчета - определение среднего коэффициента теплопередачи k для предварительно

выбранного стандартного ТА и расчетной площади
поверхности
теплообмена
Fрасч.
Окончательный
выбор
теплообменного аппарата по каталогу
Коэффициент теплоотдачи в трубном
пространстве
Pr
тр C Re Pr Gr
Prс
j
Режим
течения,
Re
y
i
0 ,25
тр
d н 2 ст
Значения коэффициентов в уравнении
C
j
y
i

26.

Коэффициент теплоотдачи в межтрубном
пространстве
мтр d н
m
n Pr
Nu
Cп C з Cб C z C1 Re Pr
мтр
Prс
Pr
CC z C1 Re Pr
Prс
m
Схема
расположения
труб в пучке
Число
Рейнольдса
0 ,25
0 , 25
n
Значения коэффициентов в уравнении
C1
m
n

27.

Cz f ( Z n )
в графической форме
Остальные коэффициенты в уравнении зависят от
конструктивных характеристик выбранного ТА и могут
определяться аналитически, либо выбираться из таблиц,
приведенных в приложении пособия
Диаметр
кожуха, мм
Наружный
Внутре
нний
Наружный
диамет
р труб
dн, мм
Число
ходов
по
трубам

Cп


C

28. Окончательный выбор теплообменного аппарата по каталогу

m = t mL
k
1
1 тр ( )з .тр ( ст ст ) ( )з .мтр 1 мтр
Q
Fрасч
k m
Диаметр
кожуха, мм
Наруж
ный
Внутренний
Наруж
-ный
диаметр
труб
dн, мм
Число
ходов
по
трубам

Площадь проходного
сечения f.102, м2
Одного
хода
по
трубам
В вырезе
перегородки
Между
перегородками
Площадь поверхности теплообмена F (м2)
при длине труб l (мм)
1000
2000
3000
4000
6000

29. ПРОВЕРОЧНЫЙ ТЕПЛОВОЙ РАСЧЕТ ТЕПЛООБМЕННОГО АППАРАТА

Фактическая тепловая мощность выбранного стандартного
теплообменного аппарата рассчитывается по формуле
Н.И. Белоконя
2( t1 t 2 )
Qст
1
1
1 e kF W 1
kF W
W1 W2 Wm e
1
ст
m
ст
m
где Wm – приведенный водяной эквивалент,
1
1
1 2
4P
(
)
Wm
W1 W2
W1 W2
t 1д
Qст
t1
W1
t2д
Qст
t2
W2
Выбор кожухотрубного теплообменного аппарата можно
считать приемлемым,
если относительные расхождения
t1 д
t1 (
между действительными
(t 2 д ,
) и заданными
, t 2 )
температурам
горячего и холодного теплоносителей на
выходе из ТА не превышают 5 – 8 %.

30. Сопоставление и выбор теплообменного аппарата в случае, если несколько ТА отвечают критериям выбора

Q
E
Neтр Neмтр
Для определения критерия сопоставления необходимо провести
гидравлический расчет теплообменного аппарата, в котором
находится падение давления теплоносителей ( p1, p2) в ТА и
мощности энергопривода насосов и компрессоров (Neтр , Neмтр),
необходимых для перекачки теплоносителей через аппарат.

31.

Благодарю за внимание.
English     Русский Rules