СЛОЖНЫЙ ТЕПЛООБМЕН – ТЕПЛОПЕРЕДАЧА
СЛОЖНЫЙ ТЕПЛООБМЕН – ТЕПЛОПЕРЕДАЧА
Теплопередача через плоскую стенку
СХЕМЫ ДВИЖЕНИЯ И ДИНАМИКА ИЗМЕНЕНИЯ ТЕМПЕРАТУР ТЕПЛОНОСИТЕЛЕЙ ПРИ ПРЯМОТОКЕ И ПРОТИВОТОКЕ
ОПРЕДЕЛЕНИЕ СРЕДНЕЙ РАЗНОСТИ ТЕМПЕРАТУР В ТЕПЛООБМЕННЫХ АППАРАТАХ СО СМЕШАННЫМ ТОКОМ
Уравнение теплового баланса ТА
Уравнение теплового баланса ТА
ПРОВЕРОЧНЫЙ ТЕПЛОВОЙ РАСЧЕТ ТЕПЛООБМЕННОГО АППАРАТА
ПРОВЕРОЧНЫЙ ТЕПЛОВОЙ РАСЧЕТ ТЕПЛООБМЕННОГО АППАРАТА
1.84M
Category: physicsphysics

Сложный теплообмен – теплопередача

1. СЛОЖНЫЙ ТЕПЛООБМЕН – ТЕПЛОПЕРЕДАЧА

2. СЛОЖНЫЙ ТЕПЛООБМЕН – ТЕПЛОПЕРЕДАЧА

Теплопередача - процесс передачи теплоты от одной среды
(горячего теплоносителя) к другой среде (холодному
теплоносителю) через разделяющую их стенку.
Теплопередача состоит из процессов теплоотдачи от
горячего теплоносителя к поверхности стенки, передачи
теплоты теплопроводностью через многослойную (или
однослойную) стенку и процесса теплоотдачи от поверхности
стенки к холодному теплоносителю.
Основное уравнение теплопередач при переменных
температурах
Q k F m .

3. Теплопередача через плоскую стенку

Рассмотрим
процесс
передачи
теплоты через плоскую стенку с
площадью поверхности F, толщиной
стенк ,
коэффициентом
теплопроводности материала стенки ,
при
известных
температурах
горячего t ж1 и холодного t ж 2 теплоносителей, а также коэффициентов
теплоотдачи от горячего 1
и
холодного
(
)
теплоносителей.
Температура
на
внешних
поверхностях стенки неизвестны.
При стационарном температурном
поле системы тепловой поток и
плотность
теплового
потока
постоянны.

4.

Используя уравнение Ньютона – Рихмана и уравнение
теплопроводности через однослойную плоскую стенку можно
определить:
плотность теплового потока, передаваемого от горячего
теплоносителя к поверхности стенки
Q
q1 1 t ж1 tс1 ,
F
плотность теплового потока теплопроводностью через стенку
Q
q2 t c1 t c, 2
F
и плотность теплового потока от поверхности стенки к
холодному теплоносителю
Q
q3 2 t ж 2 tс 2 .
F

5.

Решая эту систему уравнений относительно разности
температур, находим:
1
t ж 1 t c1 q1 R1 q1 ;
1
1
t c1 t c 2 q2 R2 q2 ;
1
1
t c 2 t ж 2 q3 R3 q3 .
2
Складывая эти выражения при условии,
стационарном режиме
q q1 q 2 q 3
температур между теплоносителями составит
что
при
разность
1 1
1
q R1 R2 R3 q Rq,
t ж1 t ж 2
1 1 2

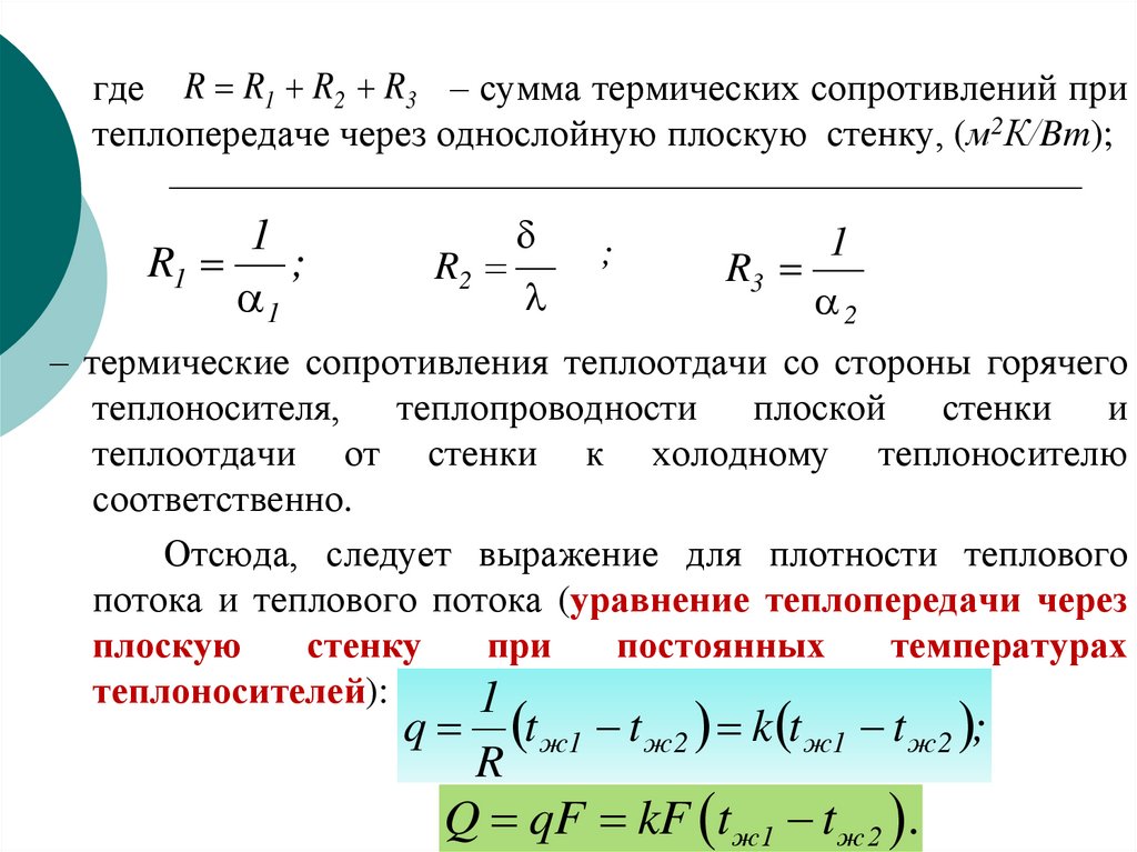
6.

где R R1 R2 R3 – сумма термических сопротивлений при
теплопередаче через однослойную плоскую стенку, (м2К/Bm);
1
R1
;
1
R2
;
1
R3
2
– термические сопротивления теплоотдачи со стороны горячего
теплоносителя, теплопроводности плоской стенки и
теплоотдачи от стенки к холодному теплоносителю
соответственно.
Отсюда, следует выражение для плотности теплового
потока и теплового потока (уравнение теплопередачи через
плоскую
стенку
при
постоянных
температурах
теплоносителей):
1
q
R
t ж1 t ж 2 k t ж1 t ж 2 ;
Q qF kF tж1 tж2 .

7.

Коэффициент
теплопередачи
плоскую стенку находится по формуле
через
однослойную
1
1
1
k
.
1
1
R R1 R2 R3
1 2
Коэффициент теплопередачи через
плоскую стенку определяется по соотношению
многослойную
1
1
1
k
.
i n
1
1
R R1 R2 R3
i
1 i 1 i 2
В трубном пучке кожухотрубных ТА в основном
используются тонкостенные трубы.
При расчете теплового потока через стенки таких труб
вполне приемлемо приведенное выражение для определения
коэффициента теплопередачи через многослойную плоскую
стенку
1
k
.
1 тр ( )з.тр ( ст ст ) ( )з.мтр 1 мтр

8.

Теплопередача через цилиндрическую стенку
Рассмотрим процесс передачи теплоты между
средами через однородную стенку трубы длиной l c
внутренним диаметром d1 и наружным диаметром d2.
Коэффициент теплопроводности материала стенки
трубы - λ. Внутри трубы движется горячий
теплоноситель со средней температурой tж1, снаружи –
холодный теплоноситель со средней температурой tж2.
Температуры стенки на внутренней tс1 и наружной tс2
поверхности трубы неизвестны.
Коэффициенты теплоотдачи со стороны горячего и
холодного теплоносителя равны 1 и 2 соответственно.
При стационарном температурном поле системы
тепловой поток (Q) постоянен.

9.

10.

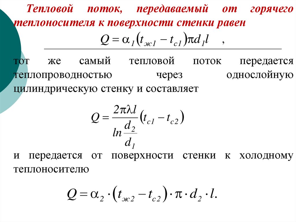
Тепловой поток, передаваемый от горячего
теплоносителя к поверхности стенки равен
Q 1 t ж 1 t с1 d 1l ,
тот
же
самый
тепловой
поток
передается
теплопроводностью
через
однослойную
цилиндрическую стенку и составляет
2 l
Q
t c1 t c 2
d2
ln
d1
и передается от поверхности стенки к холодному
теплоносителю
Q 2 tж2 tс2 d2 l.

11.

Решая уравнения относительно разности температур
и суммируя полученные выражения, получим
расчетное уравнение для определения теплового
потока Q при теплопередаче
Q kl l t ж 1 t ж 2 ,
где kl – линейный коэффициентом теплопередачи для
цилиндрической однородной стенки, Вт/(м ∙К)
1
1
;
kl
d2
1
1
1
Rl
ln
1 d 1 2 d 1 2 d 2
Rl – термическое сопротивление теплопередачи для
цилиндрической однородной стенки
d2
1
1
1
Rl
ln
.
1 d1
2
d1
2 d2

12.

После определения величины теплового потока Q
можно найти температуры на поверхности стенки:
Q
tс1 tж1
;
1 d1 l
Q
1
1
d2
Q
tс2 tж1
(
ln tж 2
.
l 1 d1 2
d1
2 d2 l
В случае многослойной стенки, состоящей из n
слоев, тепловой поток и плотность теплового потока
определяются с учетом того, что линейное термическое
сопротивление определяются с учетом термических
сопротивлений каждого слоя
n
d i 1
1
1
1
Rl
ln
.
1 d 1 i 1 2 i
di
2 d i 1

13.

Расчетное
уравнение
для
определения
линейной плотности теплового потока ql при
теплопередаче через однородную однослойную
цилиндрическую стенку имеет следующий вид:
q kl tж1 tж2 .
В технических расчетах чаще всего приходится
решать проблему двух видов: уменьшение
тепловых
потерь
(изоляция
поверхности
теплообмена)
и
увеличение
количества
передаваемой
теплоты
(интенсификация
теплопередачи).

14.

Анализ методов интенсификации
теплопередачи и снижения теплового потока
В основном уравнении теплопередачи как при постоянных
температурах теплоносителей, так и при изменении этих
температур:
Q kF tж1 tж2 ;
Q kF m
включен комплекс kF – неразделимый комплекс, называемый
водяным эквивалентом поверхности теплопередачи,
kF
1
1
R R1 R2 R3
1
i n
1
1
i
1 F1 i 1 i Fmi 2 Fn 1
в выражение которого включено значение средней площади
поверхности каждого из слоев многослойной стенки (Fmi).

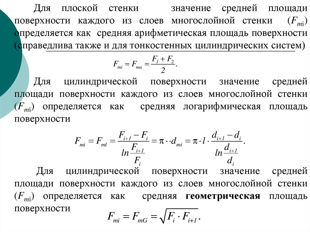
15.

Для плоской стенки
значение средней площади
поверхности каждого из слоев многослойной стенки (Fmi)
определяется как средняя арифметическая площадь поверхности
(справедлива также и для тонкостенных цилиндрических систем)
Fmi Fma
F1 F2
.
2
Для цилиндрической поверхности значение средней
площади поверхности каждого из слоев многослойной стенки
(Fmi) определяется как
средняя логарифмическая площадь
поверхности
Fmi Fml
Fi 1 Fi
d di
d mi l i 1
.
F
d
ln i 1
ln i 1
Fi
di
Для цилиндрической поверхности значение средней
площади поверхности каждого из слоев многослойной стенки
(Fmi) определяется как
средняя геометрическая площадь
поверхности
Fmi FmG Fi Fi 1 .

16.

В технических расчетах чаще всего приходится решать
проблему двух видов:
1. снижение тепловых потерь (изоляция поверхности
теплообмена),
2. увеличение количества передаваемой теплоты
(интенсификация теплопередачи).
Увеличить количество передаваемой теплоты, как видно
из представленных соотношений, можно за счет:
увеличения разности температур между теплоносителями
(рост температуры горячего и снижение температуры
холодного теплоносителей), но этот способ редко возможен на
практике;
увеличения наименьшего коэффициента теплоотдачи за счет
повышения скорости или турбулизации потока;
увеличения площади поверхности со стороны наименьшего
коэффициента теплоотдачи за счет оребрения.

17.

Критический диаметр
Использование
изоляции
криволинейных
поверхностей теплообмена имеет свои особенности.
Рассмотрим покрытие изоляцией однослойной
цилиндрической стенки. Для определения линейного
термического
сопротивление
теплопередачи
двухслойной цилиндрической стенки
можно
использовать следующее соотношение:
d3
d2 1
1
1
1
Rl
ln
ln
Rl 1 Rlc Rlи Rl 2 .
1 d1 2 c d1 2 из d 2 2 d 3
Из анализа этого уравнения следует, что при увеличении
толщины
изоляции
термическое
сопротивление
Rlu = 1/(2∙λи)∙ln(d3/d2) увеличивается, а термическое
сопротивление Rl2= 1/(α2∙d3) уменьшается; термические
сопротивления Rl1= 1/(α1∙d1) и Rlc = 1/(2∙λc)∙lnd2/d1
сохраняют постоянное значение.

18.

Если окажется, что dкр > d2 , то применение
выбранного материала в качестве тепловой изоляции
нецелесообразно. Таким образом, для эффективного
применения тепловой изоляции необходимо, чтобы
dкр ≤ d2, а λu ≤ α2∙d2/2.
d кр 2 из / 2 .

19.

Для определения теплового потока из основного
уравнения теплопередач при переменных
температурах
предварительно следует определить среднюю разность
температур между теплоносителями Qm.
На значение средней разности температур между
теплоносителями существенно влияет взаимное направление
движения теплоносителей.
Различают следующие взаимные направления движения
теплоносителей: прямоток, противоток, перекрестный
ток, смешанный ток.
Для схем прямоток и противоток при определении
средней разности температур между теплоносителями при
прямотоке и противотоке рекомендуется использовать
уравнение Грасгофа
1 2
m ml
.
1
ln
2

20. СХЕМЫ ДВИЖЕНИЯ И ДИНАМИКА ИЗМЕНЕНИЯ ТЕМПЕРАТУР ТЕПЛОНОСИТЕЛЕЙ ПРИ ПРЯМОТОКЕ И ПРОТИВОТОКЕ

1 2
m ml
.
ln 1
2

21. ОПРЕДЕЛЕНИЕ СРЕДНЕЙ РАЗНОСТИ ТЕМПЕРАТУР В ТЕПЛООБМЕННЫХ АППАРАТАХ СО СМЕШАННЫМ ТОКОМ

1 t1 2 ,
2 t 2 1 ,
1 2
mL
,
1
ln
2
m t mL ,
( t2 t2 )
PS
,
(t t )
1
2
( t1 t1 ) W2
R
.
(t t ) W
2
2
1

22. Уравнение теплового баланса ТА

Q Q1 Q2 ; Q G h ;
1
Типы ТА
Характеристики теплоносителей
на входе и выходе из ТА
Конвективные
Агрегатное
состояние
теплоносителей в ТА не меняется
1
1
Q2 G2 h2 .
Расчетные соотношения
Q 1 G 1 c pm 1 ( t1 t 2 ) W 1 t ;
Q2 G2 c pm2 ( 2 1 ) W2
.
На входе – перегретый пар, на Q1 G1 [ c pm1 ( t1 ts1 ) r1 c pm1 ( ts1 t2 )] ;
выходе

переохлажденный
конденсат
Q G c ( ) W ,
П
2
2
Ж
pm2
2
1
2
П
Ж
где c pm
– средние удельные изобарные
1 , c pm1
теплоемкости горячего теплоносителя в
газообразном
и
жидком
состоянии,
t s1 – температура конденсации горячего
теплоносителя.
Конденсаторы
На входе – насыщенный пар, на
выходе

переохлажденный
конденсат
Ж
Q1 G1 [ r1 x1 c pm1
( ts1 t2 )] ;
Q2 G2 c pm 2 ( t 2 t 2 ) W2 t 2
где x1 – степень сухости насыщенного
,

23. Уравнение теплового баланса ТА

Q Q1 Q2 ; Q G h ; Q G h .
1
На входе – жидкость, на выходе
– перегретый пар
На входе – жидкость, на выходе
– насыщенный пар
Испарители
1
1
2
2
2
Q 1 G 1 c pm 1 ( t1 t 2 ) W 1 t
;
Q 1 G 1 c pm 1 ( t1 t 2 ) W 1 t
;
Ж
П
Q2 G2 [ c pm2
( ts2 1 ) r2 c pm2
( 2 ts2 )] .
Ж
Q2 G2 [ c pm2
( ts2 1 ) r2 x2 ],
x''
где
2 – степень сухости насыщенного пара
– холодного теплоносителя на выходе из ТА.

24.

Средняя
разность
температур
теплоносителями для сложных схем
теплоносителей (смешанный ток)
I II
m
,
I
ln
II
между
движения
где I , II – разности температур теплоносителей
на входе и выходе ТА,
I ma 0,5 T , II ma 0,5 T ;
t1 t2 1 2
ma
;
2
2
T
t 4 P t 2
характеристическая разность температур;

25.

Р
(kF ) прот
(kF )
(kF ) прот
[( kF ) прот (kF ) прям ]
– индекс
противоточности ТА.
Минимальный индекс противоточности
( t1 1 )( 2 t2 )
Pmin
.
( t1 t2 )( 2 1 )
Необходимое условие, при выполнении которого
выбранный
или
сконструированный
ТА
обеспечивает заданные температурные режимы
теплоносителей
P Pmin .

26.

•действительная средняя разность температур
1 2
ln 1
2
1
1 ma T
2
m
1
2 ma T
2
m = t mL
}
t1 t2 1 2
ma
;
2
2
T
m
.
ma 0,5 T
ln
ma 0,5 T
•фактический индекс противоточности выбранного
стандартного ТА
2
2
(
t
)
T
2
.
T t 4 P t P
4 t
P Pmin.

27. ПРОВЕРОЧНЫЙ ТЕПЛОВОЙ РАСЧЕТ ТЕПЛООБМЕННОГО АППАРАТА

Фактическая тепловая мощность выбранного стандартного ТА
рассчитывается по формуле Н.И. Белоконя
2( t1 1 )
Qст
,
kFст Wm
1
1
1 e
1
kFст Wm
W1 W2 Wm e
1
где Wm – приведенный водяной эквивалент,
1
1
1 2
4P
(
)
.
Wm
W1 W2
W1 W2

28. ПРОВЕРОЧНЫЙ ТЕПЛОВОЙ РАСЧЕТ ТЕПЛООБМЕННОГО АППАРАТА

Определение действительных температур теплоносителей на
выходе из ТА ведется из уравнения теплового баланса
теплообменного аппарата:
Qст
t2д t1
;
W1
Qст
2д 1
.
W2
Выбор кожухотрубного теплообменного аппарата можно
считать приемлемым, если относительные расхождения
между действительными ( t 2д , 2д ) и заданными ( t , )
2
2
температурам горячего и холодного теплоносителей на
выходе из ТА не превышают 5 – 8 %.

29.

Спасибо за внимание !
СПАСИБО ЗА ВНИМАНИЕ !
English     Русский Rules