Методы приближенных вычислений
§ 2. Погрешности арифметических действий
§ 2. Погрешности арифметических действий
Замечание
Замечание
§ 2. Погрешности арифметических действий
1.60M
Category: mathematicsmathematics

Погрешности арифметических действий с приближенными числа. Методы приближенных вычислений

1. Методы приближенных вычислений

Лекция 2
Погрешности арифметических действий с
приближенными числами и функций от
приближенного числа.

2. § 2. Погрешности арифметических действий

1) Погрешность суммы (разности) чисел
Теорема 1. Абсолютная погрешность
алгебраической суммы нескольких приближенных
чисел не превышает суммы абсолютных
погрешностей этих чисел.

3. § 2. Погрешности арифметических действий

1) Погрешность суммы (разности) чисел
а, b − точное значение;
а*, b* − приближенное значение;
Пусть
Абсолютная погрешность:

4.

5.

Пример 1.
Вычислить сумму чисел,
оценить абсолютную
погрешность вычисления.
m1 327,4
m2 3,0854
m1 327,4
m2 3,09 окр 3,09 3,0854 0,0046
m1 m2 327,4 3,09 330,49 330,5
окр результата 330,5 330,49 0,01
общая 0,1001 0,0046 0,01 0,1147 0,2
m1 m2 330,5 0,2.

6. Замечание

• Т.К. погрешность принято записывать с 1-2 значащими цифрами, то
можно записать
m1 m2 330,5 0,12.
• При этом в записи приближенного числа число 5 как сомнительная
цифра остается, чтобы не допустить роста погрешности за счет
появления новой погрешности округления.

7. Замечание

a b
a b
a b
При вычитании близких чисел погрешность
сильно возрастает.
Поэтому данной ситуации следует избегать,
заменяя выражение эквивалентным (с
помощью его преобразования)

8. § 2. Погрешности арифметических действий

2) Погрешность произведения чисел
Теорема 2. Относительная погрешность
произведения отличных от нуля нескольких
приближенных чисел не превышает суммы
относительных погрешностей этих чисел.

9.

2) Погрешность произведения (частного) чисел
Произведение
Пусть числа
a1 , a2 ,
- приближенные
, an
u a1 a2
положительные числа, причем
ln u ln a1 ln a2
Так как
ln an .
u
ln u d ln u
,
u
u a1 a2
u
a1
a2
то
an
.
an
чтд.
an .

10.

Тогда по свойству модуля предельная относительная
погрешность:
u a1 a2
u
a1
a2
an
.
an
Теорема 2. Предельная относительная погрешность
произведения равна сумме предельных
относительных погрешностей
u a1 a2
an .

11.

Деление
Теорема 3. Предельная относительная погрешность
частного не превышает суммы относительных
погрешностей делимого и делителя.
Пусть u a b , где a и b - приближенные числа.
ln u ln a ln b
u a b
.
u
a
b

12.

Относительная погрешность:
*
a
* 1
1
*
*
u * a * a *
b
b
b
1 b*
1
*
*
1b
b
1 1
b *
b b
*
b b*
b
b

13.

Правило умножения и деления чисел
1) Из всех чисел выделить наименее точное, в
котором меньше всего верных значащих цифр;
2) Остальные округлить с одной запасной значащей
цифрой;
3) Выполнить действия, сохраняя значащие цифры;
4) Оставить в ответе столько значащих цифр,
сколько их было в наименее точном числе в п.1.

14.

Следствие 1. Предельная относительная
погрешность k-той степени числа в k раз больше
относительной погрешности этого числа.
u k a, u a .
k
Следствие 2. Предельная относительная
погрешность k-той степени корня числа в k раз
меньше относительной погрешности этого числа.
a
u , u k a .
k

15.

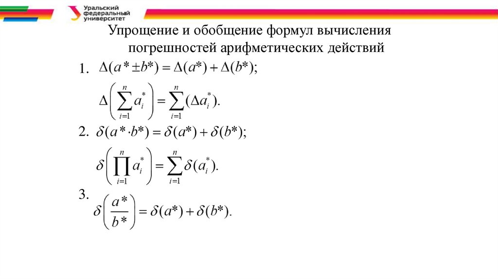
Упрощение и обобщение формул вычисления
погрешностей арифметических действий
1.
2.
3.

16.

Пример. Вычислить
при
Результат округлить с сохранением верных знаков.
*2
1
a
2,35 5,5225 5,523
2
a1*2 a*2 5,523 1,23 6,79329 6,793
*2
4
a
2,3 5,29
2
a3 a4*2 4,3 5,29 9,59
6,793
x
0,708342... 0,7083
9,59

17.

0,03
0,008
0,0128 a2
0,0065 a12 a2 0,0321
2,35
1,23
0,04
2
0,0348 a4 2 a4 2 a4 2 2,32 0,0348 0,1841
2,3
a1
a4 2
a3 a4 2 0,1841
a3 a4 2 a3 a4 2 / a3 a4 2 0,1841 / 9,59 0,0192
x 0,0321 0,0192 0,0513
x x x 0,7083 0,0513 0,0363
x 0,0363 0,5 10 1
Оставляем один верный знак x 0,7 0,04

18.

Теорема 4. Абсолютная погрешность функции
пропорциональна абсолютной погрешности
аргумента с коэффициентом пропорциональности
f x :
f df f x dx f x x .
Теорема 5. Относительная погрешность функции
пропорциональна абсолютной погрешности
аргумента с коэффициентом пропорциональности
ln f x
:
f
f x
f
f
x
f
f x
f x
f x
x ln f x x .
f
English     Русский Rules