832.62K
Category: physicsphysics

Лабораторная работа «Исследование лучистого теплообмена»

1.

Министерство образования Российской Федерации
РОССИЙСКИЙ ГОСУДАРСТВЕННЫЙ УНИВЕРСИТЕТ
НЕФТИ И ГАЗА им. И.М. ГУБКИНА
________________________________________________________________
Кафедра термодинамики и тепловых двигателей
А.Ф. Калинин, С.М. Купцов
ЛАБОРАТОРНАЯ РАБОТА
«Исследование лучистого теплообмена»
Методические указания к лабораторной работе по курсам «Термодинамика»
и «Теплотехника» для студентов специальностей: 072000, 090600, 090700,
090900, 120100, 120500, 120600, 170200, 171700, 250100, 250400, 320700,
330500
Под редакцией проф. Б. П. Поршакова
Москва 2003

2.

УДК 536.24
Калинин А.Ф., Купцов С.М. Лабораторная работа «Исследование
лучистого теплообмена»: Методические указания к лабораторной работе по
курсам «Термодинамика» и «Теплотехника». – М.: РГУ нефти и газа,
2003. - 15 с.
Приведены основные определения и расчетные соотношения лучистого
теплообмена.
Представлена
схема
лабораторной
установки
для
опытного
определения степени черноты исследуемого образца. Изложена методика
проведения лабораторной работы и обработки опытных данных.
Для контроля знаний студентов предложены вопросы.
Рецензент – К. Х. Шотиди, кандидат технических наук, доцент
кафедры термодинамики и тепловых двигателей РГУ
нефти и газа им. И.М. Губкина
© Российский государственный университет
нефти и газа им. И.М. Губкина, 2003
2

3.

Цель
лабораторной
работы:
изучение
процесса
лучистого
теплообмена и факторов, влияющих на его интенсивность.
Содержание лабораторной работы: экспериментальное определение
степени черноты тонкой молибденовой проволоки и зависимости значения
степени черноты исследуемого образца от температуры.
Теоретическая часть
Теория теплообмена или теплопередача – это наука, изучающая
процессы и законы передачи теплоты.
Передача теплоты представляет собой процесс обмена энергией между
телами или системами тел. В связи с этим следует подчеркнуть, что теплота,
как и работа, является лишь формой передачи энергии.
Передача
теплоты
осуществляется
различными
способами:
теплопроводностью, конвекцией и тепловым излучением. Эти способы часто
называют формами передачи теплоты.
Теплопроводность представляет собой процесс передачи теплоты при
непосредственном соприкосновении тел или отдельных частиц тела,
имеющих разные температуры. Теплопроводность обусловлена движением
микрочастиц тела.
Под
конвекцией
понимают
процесс
передачи
теплоты
при
перемещении объемов жидкости или газа в пространстве из области с одной
температурой в область с другой. При этом перенос энергии неразрывно
связан с перемещением самой среды.
Тепловое излучение (лучистый теплообмен) – это процесс передачи
энергии путем электромагнитных волн. При тепловом излучении происходит
двойное превращение энергии – внутренняя энергия излучающего тела
переходит в энергию электромагнитного излучения и обратно, лучистая
энергия, поглощаясь телом, переходит во внутреннюю.
3

4.

В природе и технике элементарные процессы передачи теплоты –
теплопроводность, конвекция и тепловое излучение – очень часто
происходят совместно.
В
основе
большей
части
расчетных
соотношений
лучистого
теплообмена, используемых в технике, лежит закон Стефана-Больцмана,
согласно которому полное количество энергии, излучаемое единицей
поверхности абсолютно черного тела в единицу времени, пропорционально
абсолютной температуре T в четвертой степени [1]
4
æ T ö
E0 = q0 л = s0T = C0 ç
÷ ,
è 100 ø
4
(1)
где E0 = q0 – поверхностная плотность потока интегрального теплового
излучения или излучательная способность абсолютно черного тела, Вт/м2; s0
– постоянная Стефана-Больцмана, s0 = 5,67×10-8 Вт/(м2×К4); С0 – коэффициент
излучения абсолютно черного тела, С0 = 5,67 Вт/(м2×К4).
Закон Стефана-Больцмана может быть применен к серым телам. В этом
случае поверхностная плотность потока интегрального теплового излучения
серых тел E может быть определена из соотношения
4
æ T ö
E = q л = eE0 = es0T = eC0 ç
÷ ,
è 100 ø
4
(2)
где ε – средняя степень черноты серого тела,
e=
Степень
черноты
E
.
E0
характеризует
(3)
излучательную
способность
рассматриваемого тела по сравнению с абсолютно черным и зависит от
состояния поверхности тела и ее температуры. Значения степени черноты ε
для различных тел находится в пределах от 0 до 1 и приводится в справочной
литературе [3].
4

5.

Для определения результирующего потока теплового излучения между
телами любой формы при произвольном их расположении в пространстве
Q1,2 может быть использовано следующее расчетное соотношение:
éæ T1 ö 4 æ T2 ö 4 ù
Q1,2 = e 1,2 C0 F1,2 êç
÷ -ç
÷ ú,
100
100
è
ø
è
ø ûú
ëê
(4)
где T1 и T2 – температуры «горячего» и «холодного» тел, T1 > T2; ε1,2 –
приведенная степень черноты рассматриваемой системы; F1,2 – приведенная
площадь поверхности теплообмена рассматриваемой системы.
Зависимости для определения приведенных степени черноты и
площади
поверхности
теплообмена
для
каждого
частного
случая
(определенная форма тел, расположение тел в пространстве и т.д.)
приводятся в справочной литературе [3]. К примеру, если лучистый
теплообмен происходит между телом, имеющим температуру T1 и площадь
поверхности F1, и оболочкой, имеющей температуру T2 и площадь
поверхности F2, через прозрачную среду при отсутствии экранов, то
приведенная степень черноты такой системы определяется по формуле
e 1,2 =
1
,
ö
1 F1 æ 1
+ ç - 1 ÷÷
e 1 F2 çè e 2
ø
(5)
а приведенная площадь поверхности теплообмена рассматриваемой системы
F1,2 принимается равной площади поверхности тела, F1,2 = F1.
Описание опытной установки и методика проведения эксперимента
Изучение процесса лучистого теплообмена и факторов, влияющих на
его
интенсивность,
проводилось
калориметрическим
методом
с
использованием имитационного моделирования.
Опытная установка состоит из нагреваемой электрическим током
молибденовой нити (проволоки) 2, которая помещается в стеклянный
5

6.

калориметр 1 (рис. 1). Калориметр представляет из себя герметичный
цилиндрический сосуд с двухслойной стеклянной оболочкой. Концы
молибденовой проволоки запаяны в стенки сосуда. Проволока нагревается
вследствие пропускания через нее электрического тока. В зависимости от
напряжения, подаваемого на образец, температура проволоки может
меняться в широких пределах. Длина молибденовой нити l составляет 0,1 м, а
ее
диаметр
d
равен
0,05 мм.
Рис. 1. Схема опытной установки по определению степени черноты
образцов
1 – стеклянный калориметр; 2 – исследуемый образец; 3 – вольтметр;
4 – амперметр; 5 – регулятор напряжения; 6 – насос; 7 – хромель-копелевые
термопары
Калориметр выполнен с двойными стенками, между которыми
циркулирует охлаждающая вода. Значительный расход воды обеспечивает
постоянство температуры поверхности внутренней полости калориметра,
которая является тепловоспринимающей. Диаметр внутренней полости
калориметра значительно больше диаметра проволоки. Для снижения
тепловых потоков, передаваемых от нагретой проволоки к стенкам сосуда
6

7.

путем конвекции и теплопроводности, в сосуде создан вакуум (остаточное
давление воздуха в сосуде не превышает 10-5 мм рт. ст.). При этих условиях
можно считать, что нагретая проволока передает тепло стенкам сосуда
только излучением.
Электрическое напряжение U подается к молибденовой нити через
регулятор напряжения - понижающий трансформатор 5 и измеряется
цифровым вольтметром 3, установленными на пульте управления № 1. Сила
электрического тока, проходящего через молибденовую нить, измеряется
цифровым амперметром 4, расположенным также на пульте управления № 1.
Показания цифровых вольтметра и амперметра может быть также сняты с
экрана монитора.
Вода
прокачивается
через
стеклянный
калориметр
насосом
6.
Температура воды на входе tвх и выходе tвых из калориметра измеряется
хромель-копелевыми термопарами 7. Электродвижущая сила термопар
преобразуется в температуру, значение которой может быть снято с экрана
монитора или с на пульта управления № 4.
Перед
проведением
исследования
лаборант
или
преподаватель,
проводящий лабораторные занятия, устанавливает на стенд модель опытной
установки, подключает модель к согласующему устройству, а затем
включает
компьютер.
Из
главного
меню
компьютера
вызывается
имитационная модель лабораторной установки «Исследование лучистого
теплообмена».
При проведении эксперимента лаборант или преподаватель регулирует
напряжение,
подаваемое
на
исследуемый
образец.
Рекомендуется
устанавливать напряжение U, подводимое к молибденовой нити, в диапазоне
от 1,0 до 8,0 В. Студенты для каждого из задаваемых режимов фиксируют
либо с экрана монитора, либо на цифровых приборах пультов управления
(№ 1, 4) параметры опытов и записывают их в таблицу опытных данных
(табл. 1).
7

8.

Таблица 1
Опытные данные по исследованию лучистого теплообмена
Номер опыта
Наименование величины
1
2
3
Напряжение, подводимое к молибденовой нити, U, В
Сила тока, проходящего через исследуемый образец, I, А
Длина молибденовой нити l, м
Диаметр молибденовой нити d, м
Температура воды на входе в калориметр tвх, 0С
Температура воды на выходе из калориметра tвых, 0С
Число
опытов
определяется
преподавателем,
проводящим
лабораторные занятия.
Обработка результатов экспериментального исследования
Контрольные опыты по экспериментальное определение степени
черноты тонкой молибденовой проволоки и зависимости значения степени
черноты исследуемого образца от температуры проводились на трех
режимах. При проведении эксперимента на исследуемый образец подавалось
напряжение U: 1,374; 2,647 и 8,399 В. Опытные данные, полученные с
помощью контрольно-измерительных приборов в процессе эксперимента,
представлены в табл. 2.
8

9.

Таблица 2
Данные контрольного опыта по исследованию лучистого теплообмена
Номер опыта
Наименование величины
1
2
3
Напряжение, подводимое к молибденовой нити U, В
1,374 2,647 8,399
Сила тока, проходящего через образец I, А
0,794 1,213 2,560
Длина молибденовой нити l, м
0,1
0,1
0,1
Диаметр молибденовой нити d×105, м
5,0
5,0
5,0
Температура воды на входе в калориметр tвх, 0С
15,82 15,83 16,32
Температура воды на выходе из калориметра tвых, 0С
17,12 16,83 17,52
Обработка опытных данных начинается с определения температуры
поверхности исследуемого образца t1, которая определяется по эмпирической
зависимости [2]
t1 = 120 + 867 Rt ,
где Rt – электрическое сопротивление образца, Ом, Rt = U/I.
Первый опыт: Rt = U/I = 1,374/0,794 = 1,73 Ом;
t1 = 120 + 867 Rt = 120 + 867 × 1,73 = 1620 0 С или T1 = 1893 К.
Второй опыт: Rt = U/I = 2,647/1,213 = 2,18 Ом;
t1 = 120 + 867 Rt = 120 + 867 × 2 ,18 = 2010 0 С или T1 = 2283 К.
Третий опыт: Rt = U/I = 8,399/2,560 = 3,28 Ом;
t1 = 120 + 867 Rt = 120 + 867 × 3 ,28 = 2964 0 С или T1 = 3237 К.
9
(6)

10.

Количество теплоты, выделяемое в единицу времени нагретой
молибденовой нитью, по которой проходит электрический ток, определяется
по закону Джоуля-Ленца
Q =W =U × I .
(7)
Так как в сосуде, в котором находится исследуемый образец, создан
вакуум (остаточное давление воздуха в сосуде не превышает 10-5 мм рт. ст.)
можно считать, что нагретая проволока передает тепло стенкам сосуда
только излучением
Q @ Qл .
При этом для контрольного исследования значение теплового потока,
передаваемого за счет лучистого теплообмена, составит:
Первый опыт: Qл = Q = U × I = 1,374 × 0 ,794 = 1,091 Вт;
Второй опыт: Qл = Q = U × I = 2 ,647 × 1,213 = 3 ,211 Вт;
Третий опыт: Qл = Q = U × I = 8 ,399 × 2 ,560 = 21,50 Вт.
Температура тепловоспринимающей поверхности определяется как
средняя температура охлаждающей поверхность воды
t +t
t 2 = вх вых или T2 = t 2 + 273 ,15 .
2
t +t
15 ,82 + 17 ,12
= 16 ,5 0 С или T2 = 290 К.
Первый опыт: t 2 = вх вых =
2
2
t +t
15 ,83 + 16 ,83
= 16 ,3 0 С или T2 = 289,5 К.
Второй опыт: t 2 = вх вых =
2
2
t +t
16 ,32 + 17 ,52
Третий опыт: t 2 = вх вых =
= 16 ,9 0 С или T2 = 290 К.
2
2
В связи с тем, что площадь тепловоспринимающей поверхности
(поверхности
внутренней
полости
калориметра)
значительно
больше
площади наружной поверхности исследуемого образца (молибденовой
проволоки)
F2 >> F1, значение приведенной степени черноты системы ε1,2, исходя из
10

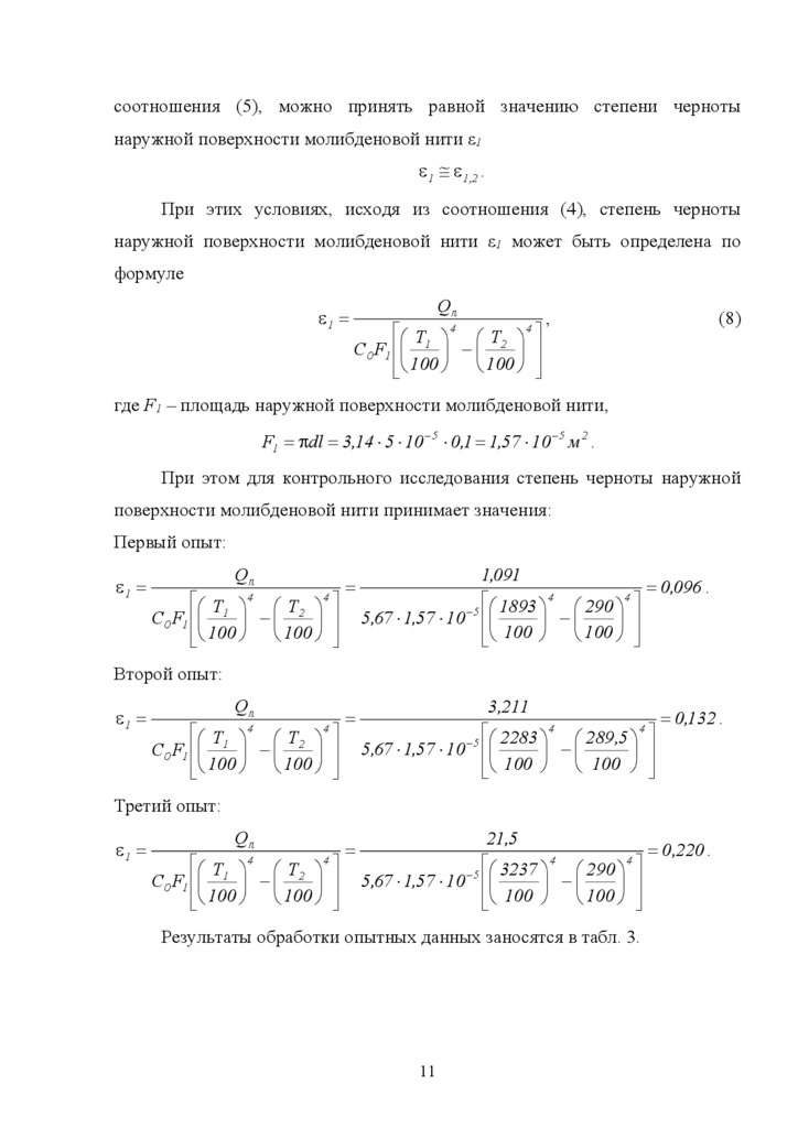
11.

соотношения (5), можно принять равной значению степени черноты
наружной поверхности молибденовой нити ε1
e 1 @ e 1,2 .
При этих условиях, исходя из соотношения (4), степень черноты
наружной поверхности молибденовой нити ε1 может быть определена по
формуле
e1 =

éæ T1 ö 4 æ T2 ö 4 ù
С0 F1 êç
÷ -ç
÷ ú
êëè 100 ø è 100 ø úû
,
(8)
где F1 – площадь наружной поверхности молибденовой нити,
F1 = pdl = 3 ,14 × 5 × 10 -5 × 0 ,1 = 1,57 × 10 -5 м 2 .
При этом для контрольного исследования степень черноты наружной
поверхности молибденовой нити принимает значения:
Первый опыт:
e1 =

éæ T1 ö 4 æ T2 ö 4 ù
С0 F1 êç
÷ -ç
÷ ú
100
100
è
ø
è
ø ûú
ëê
=
1,091
= 0 ,096 .
4
4
é
ù
æ 1893 ö æ 290 ö
5 ,67 × 1,57 × 10 -5 êç
÷ -ç
÷ ú
êëè 100 ø è 100 ø úû
Второй опыт:
e1 =

éæ T1 ö 4 æ T2 ö 4 ù
С0 F1 êç
÷ -ç
÷ ú
100
ø è 100 ø úû
êëè
=
3 ,211
= 0 ,132 .
4
4
é
ù
2283
289
,
5
æ
ö æ
ö
5 ,67 × 1,57 × 10 -5 êç
÷ -ç
÷ ú
êëè 100 ø è 100 ø úû
Третий опыт:
e1 =

éæ T1 ö 4 æ T2 ö 4 ù
С0 F1 êç
÷ -ç
÷ ú
100
100
è
ø
è
ø ûú
ëê
=
21,5
= 0 ,220 .
4
4
é
ù
æ 3237 ö æ 290 ö
5 ,67 × 1,57 × 10 -5 êç
÷ -ç
÷ ú
100
100
è
ø
è
ø ûú
ëê
Результаты обработки опытных данных заносятся в табл. 3.
11

12.

Таблица 3
Характеристики контрольного опыта по исследованию лучистого
теплообмена, полученные расчетным путем
Номер опыта
Наименование величины
1
2
3
Средняя температура поверхности
t1 = 120 + 867 Rt , 0С
1620
2010
2964
исследуемого образца
T1 = t1 + 273 ,15 , К
1893
2283
3237
Тепловой поток, передаваемый за счет лучистого
теплообмена, Qл = Q = U × I , Вт
Средняя температура тепловоспринимающей поверхности
1,093 3,211 21,50
t +t
t 2 = вх вых , 0С
2
16,5
16,3
16,9
T2 = t 2 + 273 ,15 , К
290
289,5
290
Степень черноты наружной поверхности
молибденовой нити e 1 =

éæ T1 ö 4 æ T2 ö 4 ù
С0 F1 êç
÷ -ç
÷ ú
êëè 100 ø è 100 ø úû
0,096 0,132 0,220
Как показывают результаты экспериментального исследования, с
ростом
температуры
наблюдается
рост
степени
черноты
наружной
поверхности молибденовой проволоки, что подтверждается и в литературных
источниках [3].
Полученную экспериментальным путем зависимость степени черноты
наружной поверхности молибденовой нити ε1 от температуры образца t1
12

13.

следует
представить
в
виде
графика
(рис.
2)
и
аналитического
соотношения
e 1 = T1 × 10 -8 + 3T1 × 10 -5 .
2
(9)
Соотношение (9) описывает опытные данные с точностью ± 1 %.
e1
0,25
0,2
0,15
0,1
0,05
0
0
500
1000
1500
2000
2500
3000
3500
T 1 ,К
Рис. 2. Зависимость степени черноты наружной поверхности молибденовой
нити ε1 от температуры образца T1
Контрольные вопросы
1. Какова цель лабораторной работы ?
2. В чем заключается содержание лабораторной работы ?
3. Что называется лучистым теплообменом ?
4. Приведите математическое выражение закона Стефана-Больцмана для
абсолютно черного тела, серых тел.
5. Как определяется степень черноты серых тел ?
6. Чему равна и в каких единицах измеряется постоянная СтефанаБольцмана ?
7. Чему равна и в каких единицах измеряется коэффициент излучения
абсолютно черного тела ?
13

14.

8. В каком диапазоне изменяются значения степени черноты различных тел ?
9. Функцией каких параметров является степень черноты тел ?
10. В
каких
единицах
измеряется
поверхностная
плотность
потока
интегрального теплового излучения E ?
11. Из какого соотношения определяется результирующий поток теплового
излучения
между
телами
любой
формы
при
произвольном
их
расположении в пространстве ?
12. По какому соотношению определяется приведенная степень черноты
системы, состоящей из тела и оболочки, между которыми происходит
теплообмен через прозрачную среду ?
13. Чему равна приведенная степень черноты системы, состоящей из тела и
оболочки, при условии, если площадь поверхности оболочки значительно
больше площади поверхности тела F2 >> F1 ?
14. При каком условии при теплообмене излучением между телом и
оболочкой приведенная степень черноты системы можно принять равной
ε1,2 @ ε1 ?
15. Укажите
главную
часть
установки
по
исследованию
лучистого
теплообмена.
16. Каким
образом
поддерживается
постоянная
температура
тепловоспринимающей поверхности ?
17. Каким образом нагревается исследуемый образец ?
18. С какой целью во внутреннем сосуде калориметра создается вакуум ?
19. По какому соотношению определяется тепловой поток, передаваемый от
исследуемого образца Q @ Qл ?
20. Какой вид имеет зависимость степени черноты наружной поверхности
молибденовой нити ε1 от температуры образца T1 ?
21. Каким образом снижается тепловой поток от исследуемого образца,
передаваемый за счет конвективного теплообмена ?
14

15.

22. Какие характеристики во время проведения лабораторной работы
определяются экспериментальным путем ?
23. По какому соотношению определяется электрическое сопротивление
образца ?
24. Функцией каких величин является температура исследуемого образца ?
25. Укажите
меры,
обеспечивающие
исключение
передачи
теплоты
теплопроводностью и конвекцией от поверхности образца.
26. Из какого соотношения в лабораторной работе определяется степень
черноты исследуемого образца ε ?
ЛИТЕРАТУРА
1.
Поршаков Б.П., Бикчентай Р.Н., Романов Б.А. Термодинамика и
теплопередача

технологических
процессах
нефтяной
и
газовой
промышленности): Учебник для вузов. – М.: Недра, 1987. – 349 с.
2.
Практикум по теплопередаче: Учебное пособие для вузов/А.П.
Солодов, Ф.Ф. Цветков, А.В. Елисеев, В.А. Осипова. Под редакцией А.П.
Солодова. – М.: Энергоатомиздат, 1986. – 296 с.
3.
Теплотехнический справочник. Издание 2-е переработанное. Под
редакцией В.Н. Юренева и П.Д. Лебедева. Т. 1. – М.: Энергия, 1975. – 744 с.
15
English     Русский Rules