292.50K
Category: physicsphysics

Лучистый теплообмен

1.

Лучистый теплообмен
Лучистым теплообменом называется форма
распространения между телами в пространстве
энергии. При этом происходит двойное превращение
внутренней энергии, внутренняя энергия тела
превращается в лучистую и передается в пространстве
путем электромагнитных волн (излучением), в свою
очередь, поток энергии электромагнитных волн
(лучистая энергия) при поглощении их другим телом
вновь превращается во внутреннюю энергию.

2.

Все виды электромагнитного излучения имеют
одинаковую природу и отличаются только длиной
волны.
Большая часть твердых и жидких тел имеет
сплошной спектр излучения, т. е. излучает энергию во
всем диапазоне длин волн. Некоторые тела (чистые
металлы, газы и др.) излучают энергию только в
определенных интервалах длин волн. Такое излучение
называется выборочным или селективным.
Количество энергии излучаемой твердыми и
жидкими телами увеличивается с ростом температуры
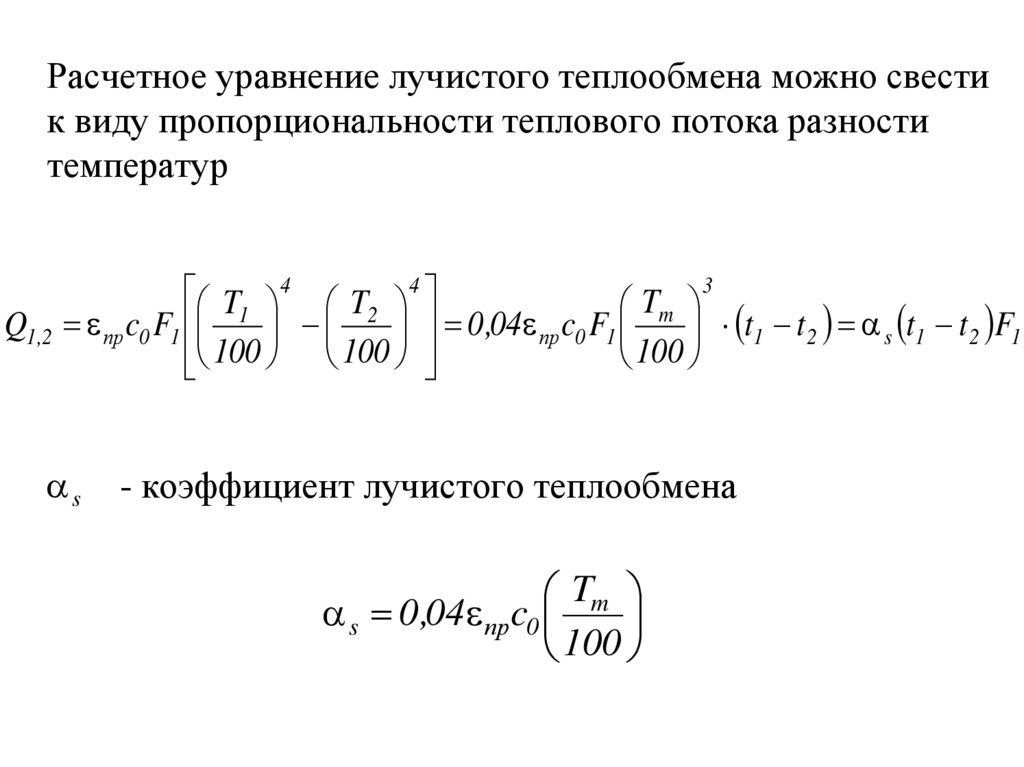
тела, для них характерно излучение и поглощение
лучистой энергии тонким поверхностным слоем.

3.

Количество энергии излучаемой газами зависит от
температуры, толщины слоя и давления газа. В газах
излучение и поглощение энергии происходит всем
объемом.
Некоторые виды излучения обладают свойством
превращаться в тепловую энергию при поглощении
телами, вызывая нагревание. Это свойство излучения
определяется длиной волны. В наибольшей мере
такими свойствами обладает видимое инфракрасное
(тепловое) излучение.
Количество энергии, излучаемое поверхностью
тела во всем интервале длин волн (от λ=О до λ=∞) в
единицу времени, называется полным (интегральным)
лучистым
потоком
Q
(Вт).
Излучение,
соответствующее узкому интервалу длин волн,
называется монохроматическим.

4.

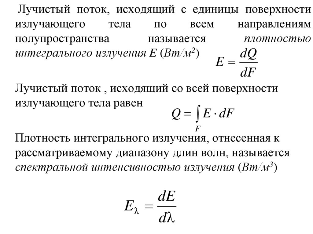
Лучистый поток, исходящий с единицы поверхности
излучающего
тела
по
всем
направлениям
полупространства
называется
плотностью
интегрального излучения E (Вт/м2)
dQ
E
dF
Лучистый поток , исходящий со всей поверхности
излучающего тела равен
Q E dF
F
Плотность интегрального излучения, отнесенная к
рассматриваемому диапазону длин волн, называется
спектральной интенсивностью излучения (Вт/м3)
dE
E
d

5.

Лучистый поток, падающий на тело Q, частично им
поглощается QA, частично отражается QR, частично
проходит сквозь тело QD
Q = QA + QR + QD

6.

Разделив обе части равенства на Q и обозначив
QA/Q=A,
QR/Q=R,
QD/Q=D
получим:
1 = A+R+D.
Коэффициенты А, R, D характеризуют соответственно
поглощательную, отражательную и пропускную
(прозрачность) способности тела. В связи с этим они
именуются коэффициентами поглощения, отражения
и пропускания. Эти коэффициенты для различных тел
могут меняться от 0 до 1.

7.

Тело, которое всю падающую на них лучистую энергию
поглощает, QA=Q и А=1 (R=D=0), называют абсолютно
черным.
Тело, которое всю падающую на него лучистую
энергию отражает, QR=Q; R=1 (А=D =О), называют
абсолютно белым или зеркальным.
Тело, которое всю падающую на него лучистую
энергию пропускает, QD=Q; D=1 (А=R=О), называют
абсолютно прозрачным. В природе абсолютно черных,
белых и прозрачных тел не существует.

8.

Законы лучистого теплообмена
Закон Планка устанавливает зависимость между
спектральной интенсивностью излучения абсолютно
черного тела и абсолютной температурой тела.
Планк установил, что изменение интенсивности
излучения по длинам волн для абсолютно черного тела
подчиняется следующему закону
5
E0 c1
e
c 2 T
1
1 ,
E0 – интенсивность излучения абсолютно черного
тела, Вт/м3;
с1 = 3,74·10-16 Вт·м2 - первая постоянная Планка;
- длина волны, м;
с2 = 0,0144 м·К – вторая постоянная Планка.

9.

Закон Вина устанавливает связь
между температурой и длиной
волны на которую приходится
максимум интенсивности
излучения. Максимум
интенсивности излучения
с ростом температуры тела
смещается в сторону
более коротких длин волн
m 2 ,898 / T 10 3 , мм

10.

3акон Стефана - Больцмана устанавливает связь
между плотностью полусферического интегрального
излучения абсолютно черного тела и абсолютной
температурой тела. Плотность излучения абсолютно
черного тела прямо пропорциональна абсолютной
температуре в четвертой степени
4
T
Е0 0 T c0
,
100
4
где σ0, c0 – коэффициенты пропорциональности
(постоянные излучения);
σ0 = 5,76·10-8 Вт/( м2 ·K4);
c0 = 5,76 Вт/(м2 ·K4).

11.

Для
серых
тел
записывается в виде
закон
T
Е c
100
Стефана-Больцмана
4
Сопоставление плотностей излучения серого и
абсолютно черного тел при одинаковой температуре
приводит к характеристике, называемой степенью
черноты ε
E
c
,
E0 c0
где ε – степень черноты тела или относительная
излучательная способность тел, которая меняется от
нуля (абсолютно белое тело) до единицы (абсолютно
черное тело).

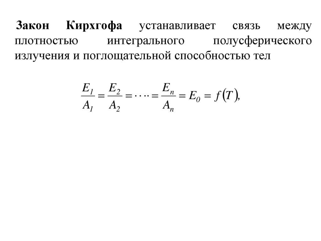
12.

3акон Кирхгофа устанавливает связь между
плотностью
интегрального
полусферического
излучения и поглощательной способностью тел
En
E1 E2
E0 f T ,
A1 A2
An

13.

3акон Ламберта устанавливает связь между
количеством излучаемой энергии и направлением
излучения. Согласно этому закону количество энергии,
излучаемое элементом поверхности
абсолютно
черного тела в направлении элемента поверхности dF
2
определяется следующим образом

14.

– плотность потока излучения соответствующая
углу
– элементарный телесный угол, под которым из
данной точки излучающего тела видна элементарная
площадка на поверхности полусферы, имеющей центр
в этой точке
– угол между нормалью к излучающей
поверхности и направлением излучения.

15.

Наибольшее значение
нормали к поверхности (
соответствует направлению
= 0)

16.

Теплообмен излучением между твердыми телами
в прозрачной среде
Рассмотрим простейший случай
теплообмена излучением между
двумя плоскопараллельными
бесконечными стенками 1 и 2
Площадь поверхность каждой
стенки равна F, стенки
имеют постоянные во времени
температуры T1 и T2, степени
черноты на поверхностях
стенок соответственно равны.

17.

Плотность излучения стенки 1 равна E1 ; эта энергия
достигает стенки 2 и там поглощается в количестве 2 E1
а остальное ее количество отражается обратно на стенку 1.
Дальнейшая судьба этого количества энергии видна из
схемы Поглощаемая стенкой 1 плотность излучения за счет
собственного излучения равна сумме бесконечного числа
слагаемых
'
Eпог .1 1 1 2 E1
[
1 1 1 1 2 1 1 1 2 ...].
2
2
Выражение в скобках является убывающей геометрической
прогрессией. Сумма бесконечного числа ее членов равна
1
1 1 1 1 2
.

18.

Отсюда
'
Eпог
.1
1 1 2 E1
.
1 1 1 1 2
Наряду с поглощением энергии от собственного
отраженного излучения первая стенка поглощает еще часть
энергии, излучаемой второй стенкой. Вычисление этого
добавочного количества поглощаемой энергии аналогично
предыдущему
''
Eпог .1
1 E2
.
1 1 1 1 2
Таким образом, стенка 1 испускает плотность излучения E1
'
''
а поглощает Eпог
. Разность между плотностью
E
.1
пог .1
излучения и поглощением равна тепловому потоку
переданного от стенки 1 к стенке 2

19.

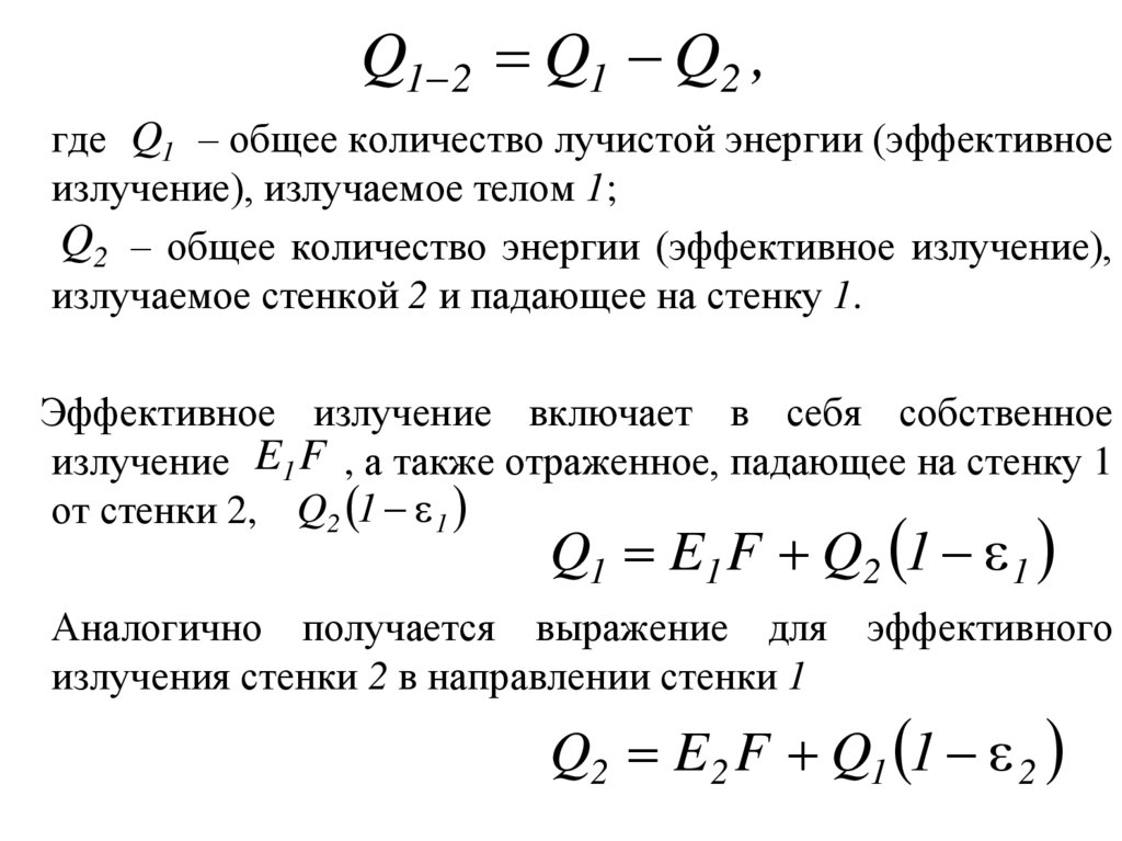
Q1 2 Q1 Q2 ,
где Q1 – общее количество лучистой энергии (эффективное
излучение), излучаемое телом 1;
Q2 – общее количество энергии (эффективное излучение),
излучаемое стенкой 2 и падающее на стенку 1.
Эффективное излучение включает в себя собственное
излучение E1 F , а также отраженное, падающее на стенку 1
от стенки 2, Q2 1 1
Q1 E1 F Q2 1 1
Аналогично получается выражение для эффективного
излучения стенки 2 в направлении стенки 1
Q2 E2 F Q1 1 2

20.

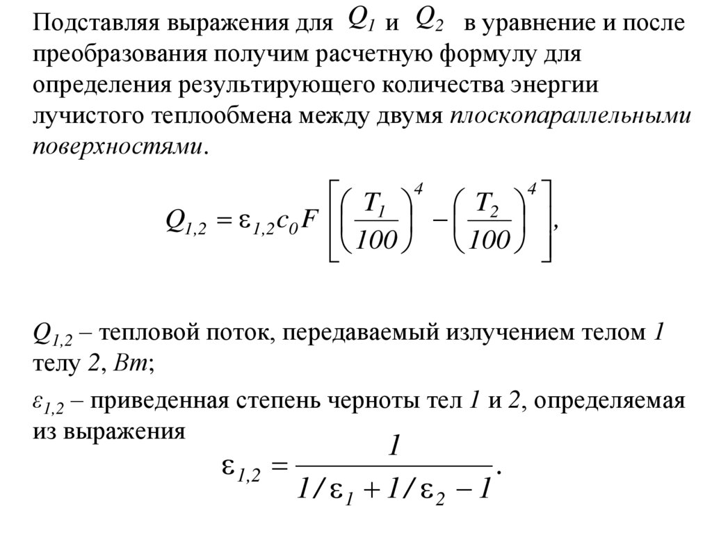
Подставляя выражения для Q1 и Q2 в уравнение и после
преобразования получим расчетную формулу для
определения результирующего количества энергии
лучистого теплообмена между двумя плоскопараллельными
поверхностями.
T1 4 T2 4
Q1,2 1,2 c0 F
,
100 100
Q1,2 – тепловой поток, передаваемый излучением телом 1
телу 2, Вт;
ε1,2 – приведенная степень черноты тел 1 и 2, определяемая
из выражения
1
1,2
.
1 / 1 1 / 2 1

21.

4
T1
1c0
F1
100
Аналогично можно получить
расчетную формулу для
лучистого теплообмена между
двумя телами в замкнутом
пространстве. Такой случай
еще называют теплообменом
излучением между телом
и его оболочкой;
внутреннее тело всегда тело 1.
Суммарные собственные
излучения тела и оболочки
соответственно равны
4
T2
2 c0
F2
100

22.

Искомая величина Q1,2 будет результирующим излучением на
поверхности тела и внутренней поверхности оболочки
T1 4 T2 4
Q1,2 пр c0 F1
,
100 100
где
пр – приведенная степень черноты,
пр
1
F1
1 / 1 1 / 2 1
F2
.
Если поверхность F1 значительно меньше поверхности F2,то и
расчетная формула принимает вид
T1 4 T2 4
Q1,2 1c0 F1
100 100

23.

Обобщенное уравнение для расчета лучистого теплообмена
между двумя телами любой формы и произвольного их
расположения
T1 4 T2 4
Q1,2 пр c0 F1
,
100 100
только в каждом частном случае для определения
приведенных степени черноты и поверхности (для εпр и F)
имеются свои расчетные выражения.

24.

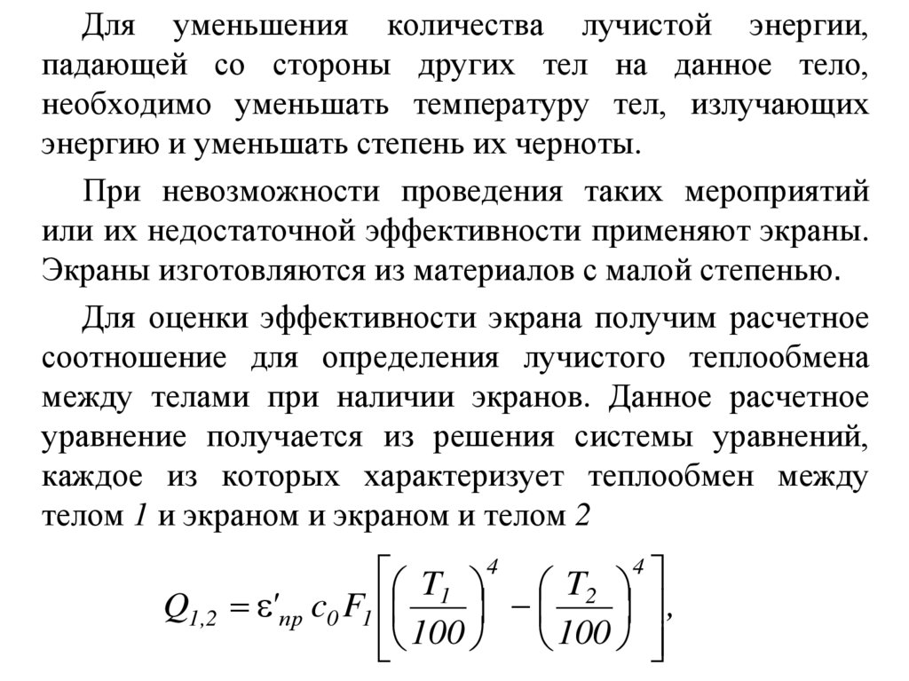
Для уменьшения количества лучистой энергии,
падающей со стороны других тел на данное тело,
необходимо уменьшать температуру тел, излучающих
энергию и уменьшать степень их черноты.
При невозможности проведения таких мероприятий
или их недостаточной эффективности применяют экраны.
Экраны изготовляются из материалов с малой степенью.
Для оценки эффективности экрана получим расчетное
соотношение для определения лучистого теплообмена
между телами при наличии экранов. Данное расчетное
уравнение получается из решения системы уравнений,
каждое из которых характеризует теплообмен между
телом 1 и экраном и экраном и телом 2
T1 4 T2 4
Q1,2 ' пр c0 F1
,
100 100

25.

Установка одного экрана между двумя параллельными
стенками уменьшает теплообмен излучением примерно в 2
раза, в общем случае при установке n экранов (степени
черноты тел и экранов равны) лучистый теплообмен
уменьшается в n 1 раз.
1
' пр
n F
2
1
1 / пр
1
i 1 Fэi эi

26.

Расчетное уравнение лучистого теплообмена можно свести
к виду пропорциональности теплового потока разности
температур
3
T1 4 T2 4
Tm
Q1,2 пр c0 F1
t1 t 2 s t1 t 2 F1
0 ,04 пр c0 F1
100
100 100
s
- коэффициент лучистого теплообмена
Tm
s 0 ,04 пр c0
100
English     Русский Rules