Тема. Анализ финансовых результатов организации
Методы анализа Отчёта о финансовых результатах
Динамика прибыли до налогообложения
Вывод:
Уплотненный аналитический Отчёт о финансовых результатах ООО «Дом»
Горизонтальный и вертикальный анализ доходов и расходов организации
Соотношение доходов и расходов
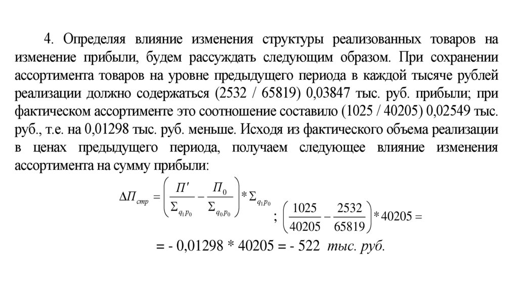
Анализ влияния факторов на прибыль
Методика расчета факторных влияний на прибыль от обыч­ной деятельности включает следующие шаги:
Расчет влияния фактора «Цена»
Расчет влияния фактора «Количество проданной продукции (товаров)»
2 шаг. Расчет влияния фактора «Себестоимость проданной продукции» осуществляется следующим образом:
3 шаг. Расчет влияния фактора «Коммерческие расходы»
Сводная таблица влияния факторов на чистую прибыль отчетного периода
Факторный анализ прибыли от продаж
Данные факторного анализа прибыли от реализации 2018г. и 2019г.
Анализ рентабельности деятельности предприятия
1. Рентабельность активов 1.1. Рентабельность всех активов (экономическая рентабельность). 1.2. Рентабельность оборотных
2. Рентабельность капитала 2.1. Рентабельность всего примененного капитала, равная рентабельности всех активов, так как итоги
3. Рентабельность продаж 3.1. Рентабельность всего объема продаж. 3.2. Рентабельность отдельных сегментов деятельности
4. Рентабельность затрат 4.1. Рентабельность всех затрат, т.е. итога затрат по экономичес­ким элементам. 4.2. Рентабельность
Анализ рентабельности капитала хозяйствующего субъекта
Исходные данные для анализа рентабельности капитала
Спасибо за внимание!
564.80K
Category: financefinance

Анализ финансовых результатов организации

1. Тема. Анализ финансовых результатов организации

Автор: к.э.н., доцент кафедры «Финансы и учет»
Прямухина Ольга Александровна

2.

Финансовые результаты коммерческой организации измеряются
абсолютными и относительными показателями. Основные из них это
прибыль и рентабельность.
Прибыль - это основной показатель безубыточности работы
коммерческой организации. Она показывает экономический эффект –
показатель, характеризующий результат деятельности. Это абсолютный,
объемный показатель, его можно суммировать в пространстве и времени
(например, валовая прибыль, чистая прибыль и т.д.).
Рентабельность – это доходность или результативность работы
организации. Это относительный показатель, показывающий
экономическую эффективность работы предприятия. соизмеряющий
полученный эффект с затратами или ресурсами, использованными для
достижения этого эффекта. Значения этого показателя нельзя суммировать
в пространстве и времени.

3.

Таким образом, прибыль – абсолютный показатель, рентабельность –
относительный показатель. Прибыль и рентабельность отражают
эффективность процесса производства. Прибыль – это, с одной стороны,
основной источник финансирования деятельности организации, а с
другой – источник доходов бюджетов различных уровней.
Объектом анализа, как правило, выступает прибыль или убыток до
налогообложения. Прибыль или убыток до налогообложения представляет
собой алгебраическую сумму доходов и расходов по всем видам
деятельности организации.
Прибыль формируется в процессе хозяйственной деятельности
организации, это находит отражение в бухгалтерском учете и отчетности.
Формирование прибыли (убытка) отражает содержание формы
бухгалтерской отчетности «Отчёт о финансовых результатах».

4. Методы анализа Отчёта о финансовых результатах

В аналитической практике применяется несколько методов, которые
используются при анализе любой формы отчетности, - вертикальный,
горизонтальный, трендовый анализ показателей, расчет финансовых
коэффициентов, сравнительный анализ, факторный анализ. В оценке
качества прибыли большое значение придают бухгалтерским методам. В
прогнозировании финансовых результатов используются методы
статистики.
Основные методы, используемые при анализе финансовых результатов
Вертикальный анализ Отчёта о финансовых результатах - это анализ
структуры формирования финансовых результатов в сравнении с
предыдущим периодом.
Горизонтальный анализ направлен на изучение темпов роста
(прироста) показателей, который объясняет причины изменений в их
структуре.

5.

При построении аналитических таблиц необходимо учитывать, что
объектом анализа является неоднородная совокупность - прибыли и
убытки, итоговый показатель - будь то прибыль до налогообложения
или чистая прибыль - формируется не только за счет выручки от
продажи.
Проводя анализ финансовых результатов лучше представить данные
о формировании финансовых результатов в нескольких таблицах.
Традиционно анализ финансовых результатов начинают с общей
оценки динамики величины и состава прибыли до налогообложения.

6. Динамика прибыли до налогообложения

Показатели
Предыдущий
(2018 год)
тыс. руб.
Отчетный
(2019 год)
тыс. руб.
Абсолютное
изменение,
(+;-)
Темп роста,
%
1
2
3
4=3-2
5=3/2*100
Выручка
65819
41931
-23888
63,7
Себестоимость продаж
58519
35828
-22691
61,2
Валовая прибыль
7300
6103
-1197
83,6
Коммерческие расходы
4768
5419
651
113,7
Управленческие расходы
-
-
-
-
Прибыль от продаж
2532
684
-1848
27,0
Прочие доходы
121
139
18
114,9
Прочие расходы
467
225
-242
48,2
Прибыль до налогообложения
2186
598
-1588
27,4
Налог на прибыль
421
12
-409
2,9
Чистая прибыль
1765
586
-1179
33,1

7. Вывод:

По данным таблицы видно, что в 2019 году по сравнению с 2018
годом наблюдается сокращение прибыли до налогообложения на
72,6% или 1588 тыс. руб., а чистой прибыли на 66,9%, прибыль от
продажи снизилась на 73%. В 2019 году выросли только
коммерческие расходы на 13,7% и прочие доходы на 14,9%, все
остальные показатели находятся в отрицательной динамике.
Далее построим уплотненный Отчёт о финансовых результатах. В
уплотненном отчете о финансовых результатах покажем обобщенную информацию о формировании чистой прибыли (след. табл.).

8. Уплотненный аналитический Отчёт о финансовых результатах ООО «Дом»

Показатели
А
1. Прибыль от продаж
2. Прибыль до
налогообложения
3. Налог на прибыль и др.
4. Чистая прибыль
Предыдущий год
1
2532
В тыс. руб.
Отчетный год
Темп прироста, %
Структура, %
ПредыОтчетный Абсолютдущий год
год
ное откл.
5
6
7
115,8
114,4
-1,4
2
684
Абсолютное
откл.
3
-1848
2186
598
-1588
-72,6
100,00
100,00
0,00
421
12
-409
-97,1
19,3
2,0
-17,3
1765
586
-1179
-66,9
80,7
98,0
17,3
4
-73
Вывод: по данным таблицы видно, что в отчетном году прибыль до налогообложения
снизилась на 72,6%, а чистая прибыль снизилась – на 66,9% по сравнению с
предыдущим годом, это стало возможным за счет резкого снижения налога на
прибыль на 97,1%. Прибыль от продажи продукции составляет преобладающую долю
в прибыли до налогообложения. В прошлом году доля прибыли от продаж в общей
сумме прибыли до налогообложения составляла 115,8%, что указывает на
превышение прочих расходов над прочими доходами и означает потери прибыли от
продажи продукции (товаров, работ, услуг). В этом случае, а также и при
снижающейся доле прибыли от продаж, необходим детальный анализ структуры
доходов и расходов организации.

9. Горизонтальный и вертикальный анализ доходов и расходов организации

Показатели
Предыдущий
год
Доходы по
обычным видам
деятельности
Прочие доходы
Всего доходов
Расходы по
обычным видам
деятельности
Прочие расходы
Всего расходов
В тыс. руб.
Темп
Структура, %
Отчет-ный Абсолют- прироста, Преды- Отчет-ный Абсолютгод
ное
%
дущий
год
ное
отклонение
год
отклонение
65819
41931
-23888
-36,3
99,8
99,7
-0,1
121
65940
139
42070
18
-23870
14,9
-36,2
0,2
100
0,3
100
0,1
0
63287
41247
-22040
-34,8
99,3
99,5
0,2
467
225
-242
-51,8
0,7
0,5
-0,2
63754
41472
-22282
-34,9
100,0
100,0
0,0
В структуре доходов (расходов) ООО «Дом» более 99 % составляют доходы (расходы) по обычным видам
деятельности, которые в основном формируют чистую прибыль. Неблагоприятными тенденциями являются
превышение прочих расходов над доходами (см след. табл.).

10. Соотношение доходов и расходов

Показатели
Превышение доходов по обычным видам деятельности над
расходами по обычным видам деятельности, тыс. руб.
Прошедший год
Отчетный год
Отклонение
2532
684
-1848
То же в % к расходам по обычным видам деятельности
4,0
1,66
-2,34
Превышение прочих расходов над прочими доходами, тыс. руб.
346
86
-260
в 2,9 раза
61,9
-
То же в % к прочим доходам
Вывод: опираясь на данные таблицы, можно сказать, что прочими доходами не перекрыто 290% и
61,9% прочих расходов, что снизило прибыль до налогообложения.

11.

Также можно рассчитать коэффициент соотношения доходов и расходов
организации. Он определяется как отношение:
Все доходы
КД/Р
Все расходы
(6)
Этот коэффициент должен быть больше 1. Тогда деятельность предприятия
является эффективной. В противном случае - неэффективной. Если
коэффициент равен 1, то предприятие не получило ни прибыли, ни убытка,
что также не может считаться эффективной работой.

12. Анализ влияния факторов на прибыль

На величину чистой прибыли организации оказывают влияние разные
факторы. Одни из них оказывают прямое влияние, и их воздействие можно
довольно точно определить с помощью методов факторного анализа. А
другие оказывают косвенное влияние, через какие-либо показатели. И тогда
величину воздействия определить можно только с определенной долей
вероятности или вообще невозможно.
Факторы
Внешние
- состояние рынка;
- цены и тарифы на энергоресурсы;
- нормы амортизации;
- ставки налогов;
- стоимость заемного капитала;
- нарушение дисциплины со стороны
поставщиков;
- социальные и другие условия.
Внутренние
- объем и качество реализованной продукции, работ,
услуг, товаров;
- политика цен на предприятии;
- уровень себестоимости и других затрат;
- качество управления деятельностью организации на
разных уровнях;
- уровень образования и квалификация кадров;
- техническая фондовооруженность предприятия;
- инновации в производстве, творческая инициатива
сотрудников;
- экономическая заинтересованность работников.

13.

Рассмотрим показатели – факторы, влияющие на чистую
прибыль и определяющие ее:
- выручка от продаж;
- себестоимость продаж;
- коммерческие расходы;
- управленческие расходы;
- доходы от участия в других организациях;
- проценты к получению и уплате;
- прочие доходы и расходы;
- отложенные налоговые активы и обязательства;
- налог на прибыль.

14. Методика расчета факторных влияний на прибыль от обыч­ной деятельности включает следующие шаги:

Методика расчета факторных влияний на прибыль от обычной деятельности
включает следующие шаги:
1 шаг. Расчет влияния фактора «Выручка от продажи»
Расчет влияния этого фактора нужно разложить на две части. Так как
выручка организации — это произведение количества и цены реализуемой
продукции, то сначала рассчитаем влияние на прибыль от продаж цены, по
которой продавались продукция или товары, а затем рассчитаем влияние
на прибыль изменения физической массы проданной продукции.
• При проведении факторного анализа необходимо учитывать влияние
инфляции. Мы знаем, что цены на продукцию в 2019 году по сравнению с
2018 годом возросли в среднем на 6,6%.
• Тогда индекс цены
• Следовательно, выручка от продажи в 2019 году в сопоставимых ценах
будет равна:

15.

В" =
English     Русский Rules