Основные свойства проводников в э/ст
Поле вблизи поверхности проводника
Электроемкость конденсатора
Емкости плоского, цилиндрического и сферического конденсаторов
Сферический конденсатор
Цилиндрический конденсатор
549.00K
Category: physicsphysics

Электрическое поле заряженных проводников. Электроемкость конденсатора

1.

ЭЛЕКТРИЧЕСКОЕ ПОЛЕ
ЗАРЯЖЕННЫХ
ПРОВОДНИКОВ.
ЭЛЕКТРОЕМКОСТЬ
КОНДЕНСАТОРА

2.

В проводниках есть свободные
электрические (эл.) заряды заряженные
частицы, которые под действием эл. поля
могут
перемещаться
в
проводнике
(«свободные» электроны в твердых
металлических проводниках ).

3. Основные свойства проводников в э/ст

1. Э/ст поле
отсутствует
внутри
проводника
E 0
2. Потенциал всех точек проводника
одинаков. Внутри проводника
E grad 0 const,
т.е. любой проводник в э/ст поле
эквипотенциальная
область,
его
поверхность эквипотенциальная.

4.

Непосредственно у эквипотенциальной
поверхности проводника в каждой точке
E En
0
Иначе под действием Eτ заряды пришли бы
в движение по поверхности проводника.
3. Электрические заряды располагаются
только на поверхности проводника.
Т.к. внутри проводника E 0,
из теоремы Гаусса
q 0 En d S 0
S

5. Поле вблизи поверхности проводника

D
ε
n
S
D 0
D
S 0,
n
h 0
σ
Из теоремы
Гаусса
n
D d S Dn d S D S S
S
S
Вблизи поверхности проводника D Dп
D 0 E
В вакууме ε = 1.
E Еп
0

6.

При помещении проводника в э/ст
поле, поле не
проникает внутрь
проводника. Если удалить внутреннюю
часть проводника, не содержащую эл.
зарядов, напряженность эл. поля ни в
одной точке пространства не изменится. А
вместо объемного проводника образуется
замкнутая проводящая оболочка с пустой
полостью внутри. Тогда всюду в полости
внутри проводника
E 0
Замкнутая проводящая оболочка
экранирует внутреннюю полость от
внешних э/ст полей.

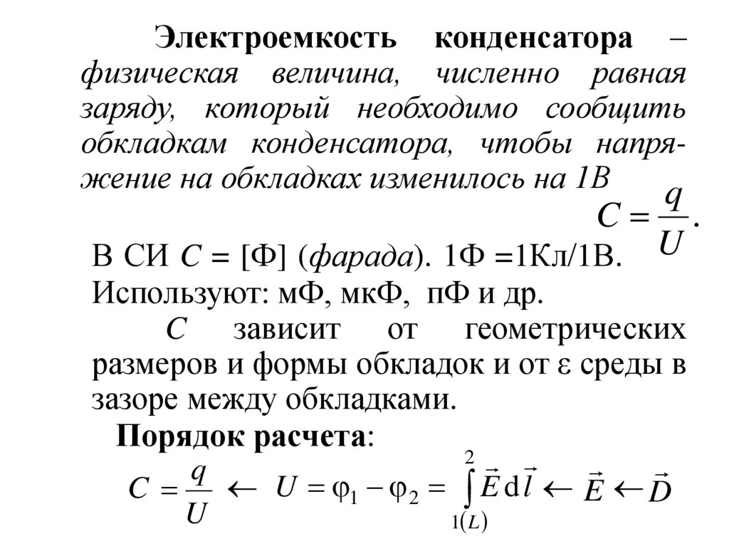
7. Электроемкость конденсатора

Конденсатор
состоит
из
2-х
проводящих
обкладок,
заряженных
разноименно, +q и q.
q заряд
конденсатора.
Между обкладками заряженного
конденсатора
возникает
разность
потенциалов, величина которой
U 1 2
напряжение на конденсаторе.

8.

Электроемкость конденсатора –
физическая величина, численно равная
заряду, который необходимо сообщить
обкладкам конденсатора, чтобы напряжение на обкладках изменилось на 1В
q
C
В СИ C = [Ф] (фарада). 1Ф =1Кл/1В. U
Используют: мФ, мкФ, пФ и др.
C зависит от геометрических
размеров и формы обкладок и от ε среды в
зазоре между обкладками.
Порядок расчета:
2
q
U 1 2 E d l E D
C
U
1 L
.

9. Емкости плоского, цилиндрического и сферического конденсаторов

Плоский конденсатор
D D
y
0
S
h
D
E
S
n
n
D
D
2 D S S
1
D
2
D 2

10.

Поле внутри конденсатора (без учета
краевого эффекта): D , где q S
q
D
E
0 0 S
Напряжение на обкладках:
h
qh
U E d y Eh
0 S
0
Электроемкость плоского конденсатора
q 0 S
C
U
h

11. Сферический конденсатор

D 4 r 2 q
q
b E r
, a r b
2
4 0r
a
r
q
q
n
E
D
dl
q 1 1
U E r d r
4 0 a b
a
b
q
4 0
4 0ab
C
U 1 1 b a
a b

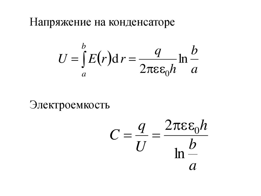
12. Цилиндрический конденсатор

a
r
D
D 2 rh h
q
D
2 r 2 rh
b
h
Напряженность поля
q
E r
, a r b
2 0rh

13.

Напряжение на конденсаторе
b
q
b
U E r d r
ln
2 0h a
a
Электроемкость
q 2 0h
C
b
U
ln
a

14.

Для
системы
параллельно
соединенных
конденсаторов
общая
электроемкость
N
C C1 C 2 C N C i
i 1
Для
системы
последовательно
соединенных конденсаторов
N 1
1
1
1
1
C C1 C 2
C N i 1 C i
English     Русский Rules