1.46M
Category: physicsphysics

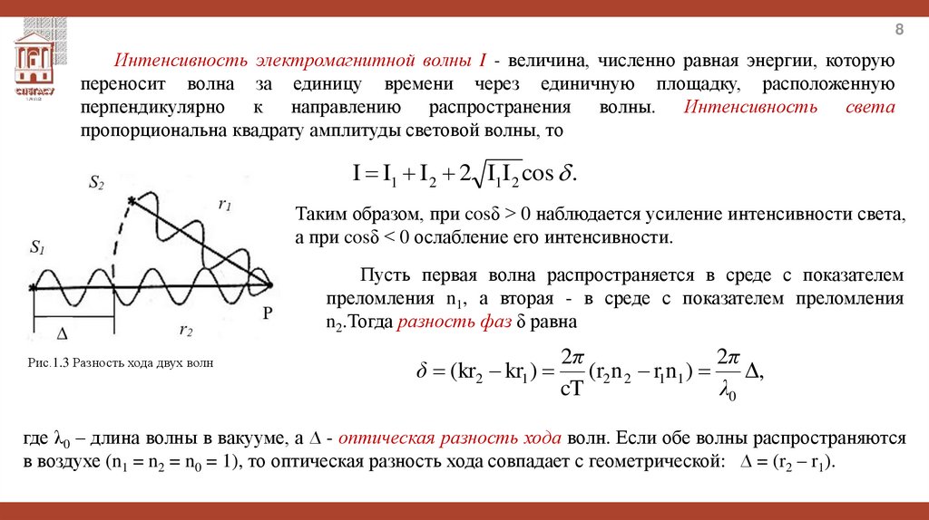
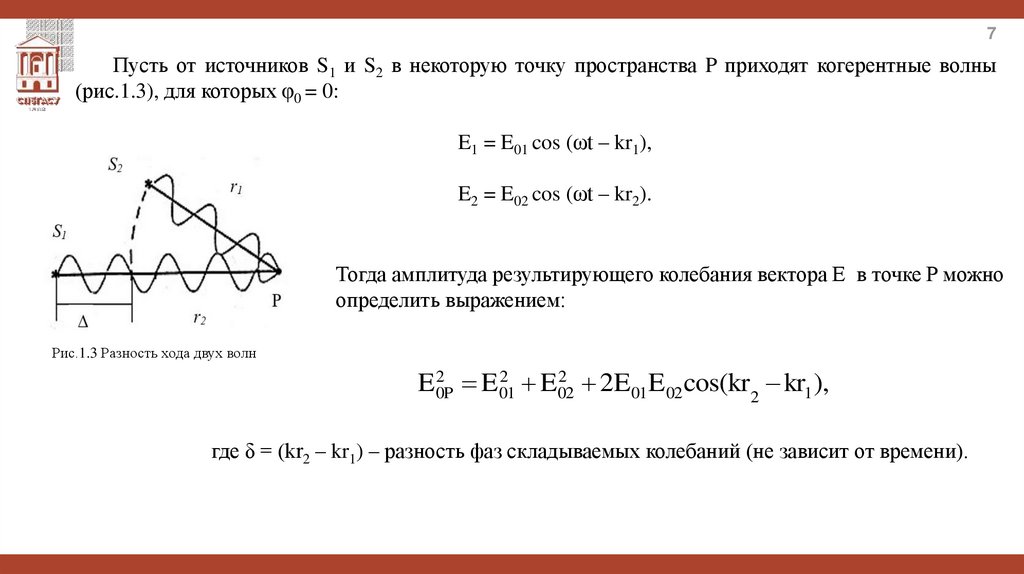
Интерференция света

1.

Санкт-Петербургский государственный
архитектурно-строительный университет
кафедра строительной физики и химии
Интерференция света
Кирк Яна Геннадьевна
к.п.н., доцент

2.

2
План лекции
1. Предмет волновой оптики
2. Интерференция света. Когерентные и монохроматические волны
3. Условие максимума и минимума интерференции. Оптическая разность
хода волн
4. Методы наблюдения интерференции
5. Интерференция в тонких пленках
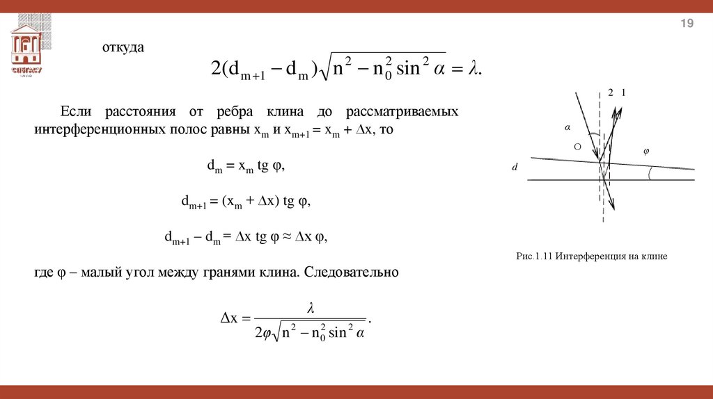
6. Интерференция на клине
7. Кольца Ньютона
8. Применения явления интерференции света
8.1 Интерферометр Жамена
8.2 Интерферометр Рэлея
8.3 Интерферометр Физо
8.4 Интерферометр Майкельсона
8.5 Интерферометр Фабри – Перо
9. Просветление оптики

3.

3
1. Предмет волновой оптики
Оптика – это раздел физики, в котором рассматривается теория, описывающая природу света,
физические явления, связанные с распространением света в различных средах и взаимодействием света
с веществом.
В 1861 г. Максвелл вывел систему уравнений для электромагнитного поля, из которой следует, что в
природе существуют электромагнитные волны, распространяющиеся со скоростью света c в вакууме.
Скорость распространения электромагнитной волны в среде определяется по формуле:
v
1
,
εε 0μμ 0
где 0 и µ0 – электрическая и магнитная постоянные соответственно, ε и μ – физические величины,
характеризующие электрические и магнитные свойства среды

4.

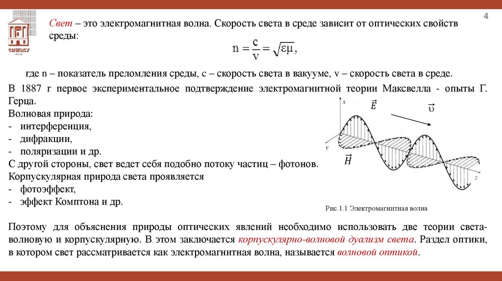
Свет – это электромагнитная волна. Скорость света в среде зависит от оптических свойств
среды:
4
где n – показатель преломления среды, c – скорость света в вакууме, v – скорость света в среде.
В 1887 г первое экспериментальное подтверждение электромагнитной теории Максвелла - опыты Г.
Герца.
English     Русский Rules