96.87K
Category: financefinance

Схема плана действий по консолидации управления республиканскими дорожными активами под контролем Республики Коми

1.

Схема плана действий
по консолидации управления республиканскими дорожными
активами под контролем Республики Коми
текущая структура дорожных активов
Республика Коми
АО «Коми холдинг»
Гегешко М.Е.
100%
100%
ООО «Автодор»
Зезегов А.В.
7,2%
22,9%
69,8%
АО «КДК»
Забалуев К.И.
17,69%
5%
61,4%
2,14%
3,48%
АО «КДР»
Секретарев П.П.
100%
ООО «Автодор
комплект»
Маланин А.А.
10,31%
100%
ООО
«Экспрессдорстрой»
Маланин А.А.
ИП Минин С.Б.
ООО
«СеверЭнергоПром»»
(ликвидировано)

2.

Схема плана действий
по консолидации управления республиканскими дорожными
компаниями и их активами под контролем Республики Коми
шаг 1: передача полномочий ЕИО АО «КДР» и его дочерних
компаний в АО «КДК»
Республика Коми
АО «Коми холдинг»
Гегешко М.Е.
100%
100%
ООО «Автодор»
Зезегов А.В.
7,2%
22,9%
69,8%
АО «КДК»
Забалуев К.И.
17,69%
5%
61,4%
2,14%
100%
ООО «Автодор
комплект»
УК АО «КДК»
3,48%
АО «КДР»
УК АО «КДК»
10,31%
100%
ИП Минин С.Б.
ООО
«СеверЭнергоПром»»
(ликвидировано)
ООО
«Экспрессдорстрой»
УК АО «КДК»
Предлагается, передать полномочия ЕИО
АО «КДР», ООО «Эккспрессдорстрой» и
ООО «Автодор Комплект» управляющей
организации в лице АО «КДК», а также
создать в АО «КДК» коллегиальный
исполнительный орган управления –
дирекцию
по
вопросам
управления
дочерними организациями.
Данный шаг обеспечит максимально
глубокую проработку вопросов управления
АО «КДР» и его дочерними компаниями в
интересах группы дорожных компаний и
исключит возможность оказания давления
миноритариями на органы управления
данных компаний.

3.

Схема плана действий
по консолидации управления республиканскими дорожными
компаниями и их активами под контролем Республики Коми
шаг 2: внесение имущества РК в УК АО «КДР»
(реализуется не позднее шага 7)
Республика Коми
АО «Коми холдинг»
Гегешко М.Е.
100%
100%
ООО «Автодор»
Зезегов А.В.
7,2%
22,9%
69,8%
АО «КДК»
Забалуев К.И.
13,9%
25,4%
48,2%
1,7%
100%
ООО «Автодор
комплект»
УК АО «КДК»
2,7%
АО «КДР»
УК АО «КДК»
8,1%
100%
ИП Минин С.Б.
ООО
«СеверЭнергоПром»»
(ликвидировано)
ООО
«Экспрессдорстрой»
УК АО «КДК»
Предлагается,
обеспечить
внесение
в
уставный капитал АО «КДР» недвижимого и
движимого имущества Республики Коми,
включая права требования Республики Коми к
АО «КДР».
По предварительным расчетам, реализация
указанных мероприятий позволит увеличить
долю прямого участия Республики Коми в
Обществе не менее чем до 25 %, а долю частных
акционеров – снизить не менее чем до 11 %
(точные размеры долей будут определены по
результатам проведения независимой оценки)

4.

Схема плана действий
по консолидации управления республиканскими дорожными
компаниями и их активами под контролем Республики Коми
шаг 3: докапитализация ООО «АДК» и ООО «ЭДС»
Республика Коми
АО «Коми холдинг»
Гегешко М.Е.
100%
100%
ООО «Автодор»
Зезегов А.В.
7,2%
22,9%
69,8%
АО «КДК»
Забалуев К.И.
13,9%
25,4%
48,2%
1,7%
2,7%
АО «КДР»
УК АО «КДК»
8,1%
докапитализация
100%
ООО «Автодор
комплект»
УК АО «КДК»
100%
ИП Минин С.Б.
ООО
«СеверЭнергоПром»»
(ликвидировано)
ООО
«Экспрессдорстрой»
УК АО «КДК»
АО «КДР» вносит дополнительные
вклады в уставные капиталы ООО
«Экспрессдорстрой» и ООО «Автодор
Комплект». Данные вклады будут
составлять часть принадлежащих АО
«КДР» активов на сумму каждого
такого вклада, не превышающую 10 %
балансовой стоимости активов АО
«КДР».
Указанные сделки будут являться
сделками с заинтересованностью, для
их совершения потребуется получение
корпоративного одобрения со стороны
СД АО «КДР» (получение согласия со
стороны общего собрания акционеров
АО «КДР» не потребуется).

5.

Схема плана действий
по консолидации управления республиканскими дорожными
компаниями и их активами под контролем Республики Коми
шаг 4: выделение ООО «АДК+» и ООО «ЭДС+» из АО «КДР»
их присоединение к АО «КДК»
Республика Коми
АО «Коми холдинг»
Гегешко М.Е.
100%
100%
ООО «Автодор»
Зезегов А.В.
7,2%
22,9%
присоединение
69,8%
АО «КДК»
Забалуев К.И.
присоединение
13,9%
25,4%
48,2%
1,7%
100%
ООО «АДК+»
8,1%
100%
ООО «Автодор
комплект»
УК АО «КДК»
100%
2,7%
АО «КДР»
УК АО «КДК»
ИП Минин С.Б.
ООО
«СеверЭнергоПром»»
(ликвидировано)
ООО
«Экспрессдорстрой»
УК АО «КДК»
выделение
100%
ООО «ЭДС+»
Реорганизация ООО «АДК» и ООО
«ЭДС» в форме выделения из них
ООО «АДК+» и ООО «ЭДС+» и их
одновременного присоединения к АО
«КДК».
В рамках данной реорганизации в
ООО «АДК +» и ООО «ЭДС +» будут
переданы основные используемые АО
«КДК» дорожные активы, арендуемые
им у ООО «ЭДС» и ООО «АДК», а
также права требования ООО «ЭДС» и
ООО «АДК» к АО «КДК» по долгам
по договорам аренды.
По
результатам
данной
реорганизации ООО «АДК» и ООО
«ЭДС» получат акции АО «КДК».

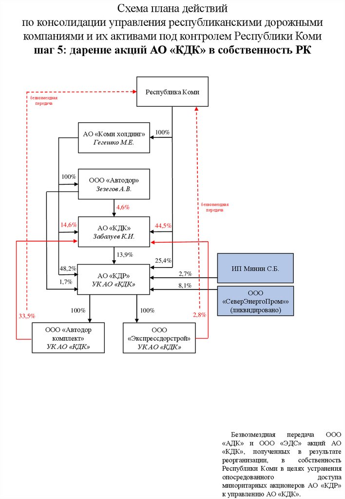
6.

Схема плана действий
по консолидации управления республиканскими дорожными
компаниями и их активами под контролем Республики Коми
шаг 5: дарение акций АО «КДК» в собственность РК
Республика Коми
безвозмездная
передача
АО «Коми холдинг»
Гегешко М.Е.
100%
100%
ООО «Автодор»
Зезегов А.В.
безвозмездная
передача
4,6%
14,6%
44,5%
АО «КДК»
Забалуев К.И.
13,9%
25,4%
48,2%
1,7%
33,5%
100%
ООО «Автодор
комплект»
УК АО «КДК»
ИП Минин С.Б.
2,7%
АО «КДР»
УК АО «КДК»
8,1%
100%
2,8%
ООО
«СеверЭнергоПром»»
(ликвидировано)
ООО
«Экспрессдорстрой»
УК АО «КДК»
Безвозмездная
передача
ООО
«АДК» и ООО «ЭДС» акций АО
«КДК», полученных в результате
реорганизации,
в
собственность
Республики Коми в целях устранения
опосредованного
доступа
миноритарных акционеров АО «КДР»
к управлению АО «КДК».

7.

Схема плана действий
по консолидации управления республиканскими дорожными
компаниями и их активами под контролем Республики Коми
шаг 6: ликвидация ООО «АДК»
Республика Коми
АО «Коми холдинг»
Гегешко М.Е.
100%
100%
ООО «Автодор»
Зезегов А.В.
4,6%
14,6%
80,8%
АО «КДК»
Забалуев К.И.
13,9%
25,4%
48,2%
1,7%
100%
ООО «Автодор
комплект»
УК АО «КДК»
2,7%
АО «КДР»
УК АО «КДК»
8,1%
100%
ООО
«Экспрессдорстрой»
УК АО «КДК»
ИП Минин С.Б.
ООО
«СеверЭнергоПром»»
(ликвидировано)

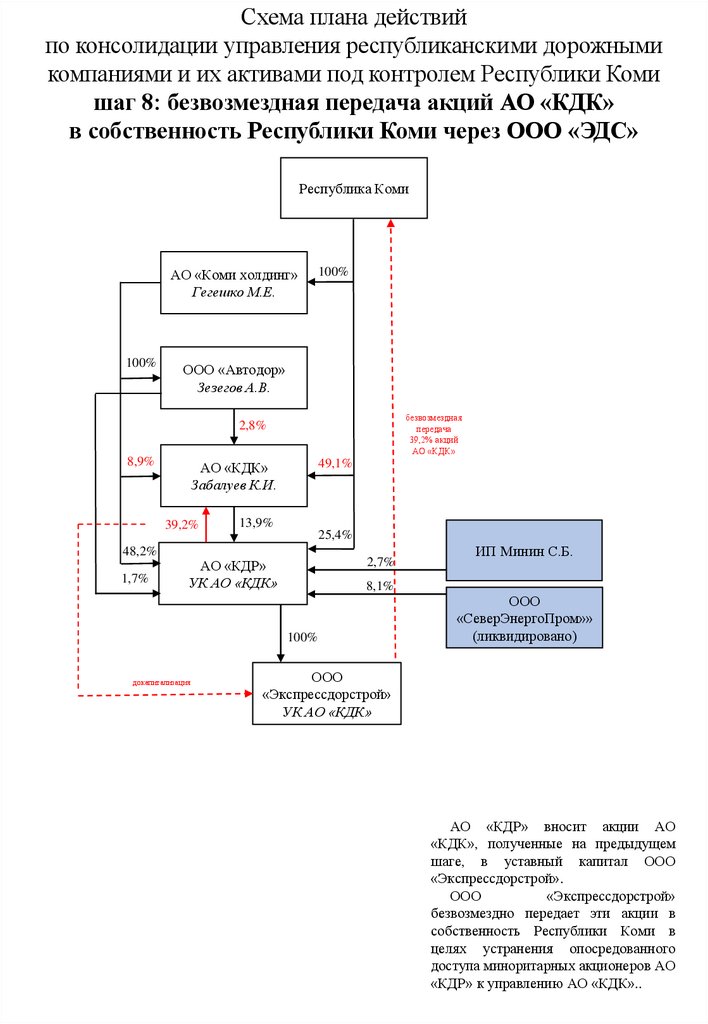
8.

Схема плана действий
по консолидации управления республиканскими дорожными
компаниями и их активами под контролем Республики Коми
шаг 7: выделение ООО «КДР+» и его присоединение к АО
«КДК»
Республика Коми
АО «Коми холдинг»
Гегешко М.Е.
100%
100%
ООО «Автодор»
Зезегов А.В.
4,6%
14,6%
80,8%
АО «КДК»
Забалуев К.И.
13,9%
25,4%
48,2%
1,7%
2,7%
АО «КДР»
УК АО «КДК»
присоединение
100%
ООО «КДР+»
предложение
о выкупе
8,1%
100%
ООО
«Экспрессдорстрой»
УК АО «КДК»
ИП Минин С.Б.
ООО
«СеверЭнергоПром»»
(ликвидировано)
Реорганизация АО «КДР» в форме
выделения из него ООО «КДР+» и его
одновременного присоединения к АО
«КДК».
В рамках данной реорганизации в ООО
«КДР+»
будут
переданы
основные
используемые АО «КДК» дорожные
активы, арендуемые им у АО «КДР» а
также права требования АО «КДР» по
долгам по договорам аренды.
По результатам данной реорганизации
АО «КДР» получит акции АО «КДК».
Проведение
данной
реорганизации
предполагает обязательное предложение о
выкупе акций АО «КДР» миноритариям АО
«КДР». Предполагаем, что миноритарии
согласятся на такое предложение, однако
при дальнейшем планировании исходим из
того, что миноритарии могут остаться.

9.

Схема плана действий
по консолидации управления республиканскими дорожными
компаниями и их активами под контролем Республики Коми
шаг 8: безвозмездная передача акций АО «КДК»
в собственность Республики Коми через ООО «ЭДС»
Республика Коми
АО «Коми холдинг»
Гегешко М.Е.
100%
100%
ООО «Автодор»
Зезегов А.В.
безвозмездная
передача
39,2% акций
АО «КДК»
2,8%
8,9%
39,2%
48,2%
1,7%
49,1%
АО «КДК»
Забалуев К.И.
13,9%
25,4%
2,7%
АО «КДР»
УК АО «КДК»
8,1%
100%
докапитализация
ИП Минин С.Б.
ООО
«СеверЭнергоПром»»
(ликвидировано)
ООО
«Экспрессдорстрой»
УК АО «КДК»
АО «КДР» вносит акции АО
«КДК», полученные на предыдущем
шаге, в уставный капитал ООО
«Экспрессдорстрой».
ООО
«Экспрессдорстрой»
безвозмездно передает эти акции в
собственность Республики Коми в
целях устранения опосредованного
доступа миноритарных акционеров АО
«КДР» к управлению АО «КДК»..

10.

Схема плана действий
по консолидации управления республиканскими дорожными
компаниями и их активами под контролем Республики Коми
шаг 9: ликвидация ООО «ЭДС»
Республика Коми
АО «Коми холдинг»
Гегешко М.Е.
100%
100%
ООО «Автодор»
Зезегов А.В.
2,8%
8,9%
88,3%
АО «КДК»
Забалуев К.И.
13,9%
25,4%
48,2%
1,7%
2,7%
АО «КДР»
УК АО «КДК»
8,1%
100%
ООО
«Экспрессдорстрой»
УК АО «КДК»
ИП Минин С.Б.
ООО
«СеверЭнергоПром»»
(ликвидировано)

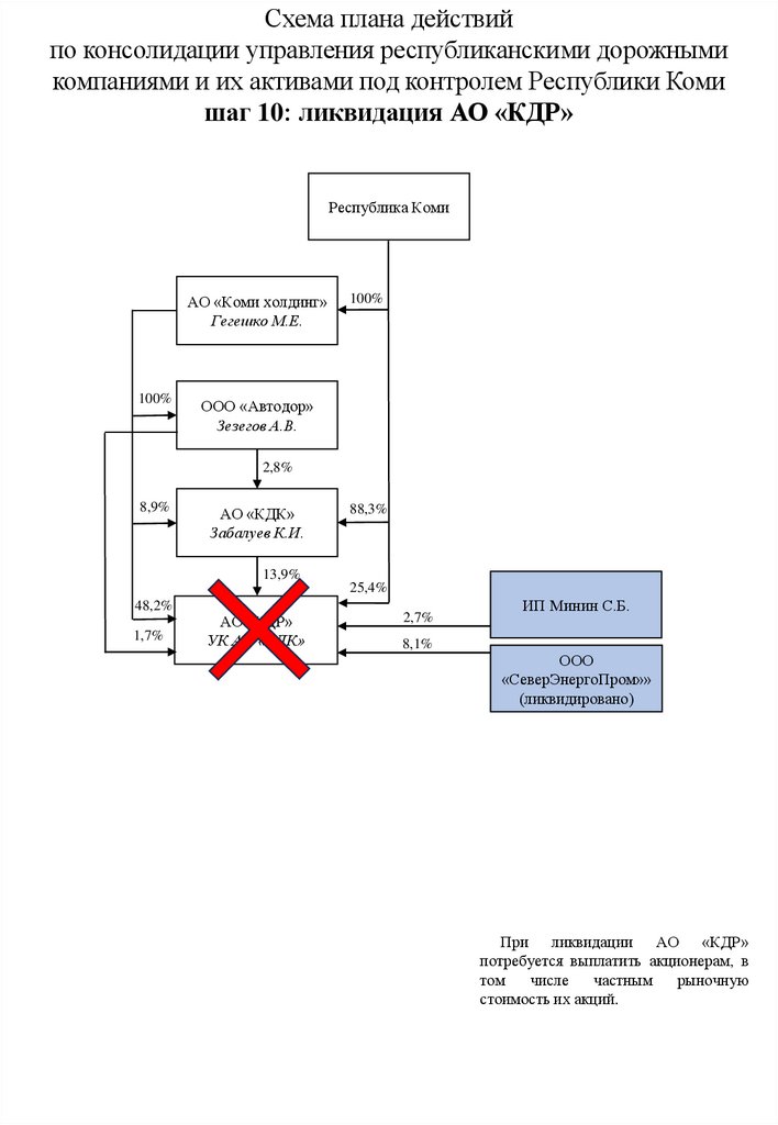
11.

Схема плана действий
по консолидации управления республиканскими дорожными
компаниями и их активами под контролем Республики Коми
шаг 10: ликвидация АО «КДР»
Республика Коми
АО «Коми холдинг»
Гегешко М.Е.
100%
100%
ООО «Автодор»
Зезегов А.В.
2,8%
8,9%
АО «КДК»
Забалуев К.И.
88,3%
13,9%
25,4%
48,2%
1,7%
АО «КДР»
УК АО «КДК»
2,7%
8,1%
ИП Минин С.Б.
ООО
«СеверЭнергоПром»»
(ликвидировано)
При ликвидации АО «КДР»
потребуется выплатить акционерам, в
том
числе
частным
рыночную
стоимость их акций.
English     Русский Rules