Қазақстан республикасының жоғары білім және ғылым министрлігі «Ш.Уәлиханов атындағы Көкшетау университеті» КеАҚ Педагогикалық
Зерттеу жұмысының өзектілігі:
Көкшетау қаласындағы Сәкен Жүнісов атындағы №18 мектеп-лицейі
«Заттардың ергіштігі, ерітінді дайындау» тақырыбы бойынша қысқа мерзімді жоспары
Қорытынды:
НАЗАРЛАРЫҢЫЗҒА РАХМЕТ!
5.36M
Category: chemistrychemistry

Химиядан есептерді шығаруда жасанды интеллектті қолданудың тиімділігін бағалау

1. Қазақстан республикасының жоғары білім және ғылым министрлігі «Ш.Уәлиханов атындағы Көкшетау университеті» КеАҚ Педагогикалық

институты
Химия және биотехнология кафедрасы
Дипломдық жұмыс
Химиядан есептерді шығаруда жасанды
интеллектті қолданудың тиімділігін бағалау
Білім беру бағдарламасы: 6В01504-Негізгі мектептегі химия және биология
(көптілде оқыту)
Орындаған: Нәдірхан Лидия
Ғылыми жетекші: п.ғ.м., профессор ассистенті Темирбекова Н.Г.
Көкшетау, 2025

2. Зерттеу жұмысының өзектілігі:

Заман талабына сай педагог мамандардың біліктілігін
арттырудың негізгі бағыттарын жүйелі түрде жүзеге асыру жүріп
жатыр. Инновациялық технология жетістіктерін қолдана отырып
орта білім берудің жаңартылған мазмұны аясында химиялық
денгейлік есептерді шығарудың ғылыми–әдіснамалық негіздерін
қарастыру
Зерттеу жұмысының мақсаты:
Химиядан есептерді шығаруда жасанды интеллектті қолданудың
тиімділігін бағалап зерттеу.

3.

Жұмыстың мақсатына жету үшін алға
қойылған міндеттер:
1. Орта білім берудің жаңартылған мазмұны химия бағдарламасына
талдау жасау
2. Орта білім берудің жаңартылған мазмұны аясында химиядан
есептерді шығаруда жасанды интеллекті қолданудың тиімділігі
бағалап қарастыру, нұсқауын жинақтау;
3. Сәкен Жүнісов атындағы №18 мектеп-лицейі педагогикалық
тәжірибеден өту кезінде әзірленген жұмыстарға апробация жүргізу.

4.

Пратикалық маңызы:
Орта білім берудің жаңартылған мазмұны аясында химиядан
есептерді шығаруда жасанды интеллектті қолданудың тиімділігін
бағалау және ұйымдастыруда маңызы зор болып келетін
нұсқауды қарастыру.
Ғылыми жаңалығы:
Оқыту жүйесін ұйымдастыруда басты бағыт болып келетін,
сонымен бірге, білім деңгейін бақылауда маңызы химиядан
есептерді шығаруда жасанды интеллектті қолданудың тиімділігін
бағалау алғаш рет құрастырылуы.

5. Көкшетау қаласындағы Сәкен Жүнісов атындағы №18 мектеп-лицейі

Эксперименттік бөлім:
Көкшетау қаласындағы Сәкен Жүнісов атындағы №18
мектеп-лицейі

6. «Заттардың ергіштігі, ерітінді дайындау» тақырыбы бойынша қысқа мерзімді жоспары

Сабақтың тақырыбы: Заттардың ерігіштігі.
№ 4практикалық жұмыс «Қатты заттардың ерігіштігіне температураның әсері»
Бөлім:
8.3С Ерітінділер және ерігіштік
Педагогтің аты-жөні:
Күні:
Сыныбы:
Қатысушылар саны:
Қатыспағандар саны:
Сабақтың тақырыбы:
Заттардың ерігіштігі.№ 4практикалық жұмыс «Қатты
заттардың ерігіштігіне температураның әсері»
Оқу бағдарламасына
8.3.4.4 -буландыру техникасын қолдана отырып, заттың 100
сәйкес оқу мақсаты
г судағы ерігіштігін есептеу, алынған нәтижелерді
Сабақтың
ортасы
Мағынаны
ашу 31
мин.
анықтамалық мәндермен салыстыру
Сабақтың мақсаты:
Барлық оқушылар үшін:
Заттардың ергіштігін анықтайды
Көпшілік оқушылар үшін:
Заттың ерігіштігіне температураның әсерін анықтайды
Кейбір оқушылар үшін:
Құндылықтарға баулу:
Оқулықтағ
ы жаңа
сабақтың
мәтінін
оқуға
тапсырма
береді
Оқулықты оқып танысып шығады. Тірек
сөздермен танысып, өз дәптерлеріне
жазып алады.
Оқулықта
берілген
тапсырман
ы
орындатад
ы,
бақылайды,
мысал, үлгі
көрсетеді.
№ 4 практикалық жұмыс «Қатты
заттардың ерігіштігіне
температураның әсері.
«Еркін
микрофон
» әдісі.
Мұғалім
сабақты
қорытынды
лау
мақсатында
оқушылард
ың сабаққа
деген
көзқарасын
,
рефлексияс
ын
тыңдайды.
Оқушылар бүгінгі сабақтың мақсатына
жеткізетін тапсырмалар орындауына
қарай, өз түсінгенін, пікірін, өз ойын
айту арқылы сабаққа қорытынды
жасайды.
Дескриптор:
Жалпы - 3
балл
Қатты
заттардың
ерігіштігіне
температуран
ың әсерін
анықтайды
Дескриптор:
Жалпы - 3
балл
1.
Практикалық
жұмысты
талдау
Ерігіш ұғымын біледі
«Мәңгілік ел» жалпыұлттық идеясы бойынша «Жалпыға бірдей
еңбек қоғамы» құндылығына баулу. Бұл арқылы оқушыларда
шығармашылық және сын тұрғысынан ойлауы, функционалдық
сауаттылығы, қарым-қатынас жасау қабілеті мен жауапкершілігі
артады. Сонымен қатар өмір бойы оқуға, еңбеу етуге,
Қазақстандық патриотизм және азаматтық жауапкершілікке деген
дағдысы қалыптасады.
Сабақтың барысы:
Сабақ
Педагогтің іскезеңі/Уақыты
әрекеті
Сабақтың басы
(Ұ).
Қызығушылықты Ұйымдастыру
ояту.
кезеңі:
7 мин.
1. Оқушылармен
амандасу,
түгендеу.
2.
Ынтымақтастық
атмосферасын
қалыптастырады.
3. Оқушыларды
топтарға
біріктіру.
Оқушының іс-әрекеті
Бағалау
Ресурстар
Топқа кітап, дәптер
және қаламсап оқу
құралдарының
суреттері бар қима
қағаздар беріледі. Әр
оқушы қима
қағаздарды таңдау
арқылы ұқсас
құралдармен 3 топқа
бірігеді.
1 топ: Кітап
2 топ: Дәптер
3 топ: Қаламсап
Мақсаты:
Оқушылар бірбіріне тілек
білдіреді,
тыңдау
дағдыларын
дамытуға
бағытталады,
сондай-ақ
барлық
оқушылардың
қатыстырылуы
арқылы сабаққа
белсенділігі
артады.
Тиімділігі:
Оқушылар бірбіріне тілек айту
арқылы
жақындасады,
көңіл-күйін
көтереді және
бауырмалдығын
оятады.
Саралау: Бұл
жерде
саралаудың
«Жіктеу» тәсілі
көрінеді.
Оқулық,
жұмыс дәптері
Кітап, дәптер,
қалам
суреттері
бейнеленген
қима қағаздар
топтамасы
(Қазіргі
жағдайда) ДК
экраны
Сабақтың
соңы
Ой
толғаныс.
Рефлексия
7 мин.
Мақсаты:
Оқушы
алған
білімін
саралай
білуге
дағдыланад
ы.
Тиімділігі:
Тақырып
бойынша
оқушылард
ың пікірін
Мұғалім
оқушыларды
«Жапондық
бағалау»
әдісі арқылы
бағалайды.
Яғни «Дұрыс
келісемін»,
«Толықтыра
мын, басқа
көзқарасым
бар», «Менің
сұрағым
бар».
Сонымен
қатар 1-10
баллдық
жүйе
бойынша
оқушыларды
ң сабаққа
қатысу
белсенділігі
бойынша
бағаланады.
Тақырып
бойынша
интернет
желісін
пайдаланы
п
видеороли
к көру.
ДК экраны
8-сынып
оқулығы.
Жұмыс
дәптерлері
.

7.

«Ерітінділер» тақырыбы бойынша сапа
үлгерімі:
Сынып
Барлығы
«5»
«4»
«3»
«2»
Орта
балл
Сапасы
%
Үлгерімі%

15
9
3
3
-
4,25
80
100

18
9
5
5
-
4,0
77
100

8.

«Бейорганикалық
қосылыстар»
тақырыбы бойынша сапа үлгерімі
Сынып
Барлығы
«5»
«4»
«3»
«2»
Орта
балл
Сапасы
%
Үлгерімі%


28
30
13
18
12
10
3
2
-
4,36
4,53
87
91
100
100

9.


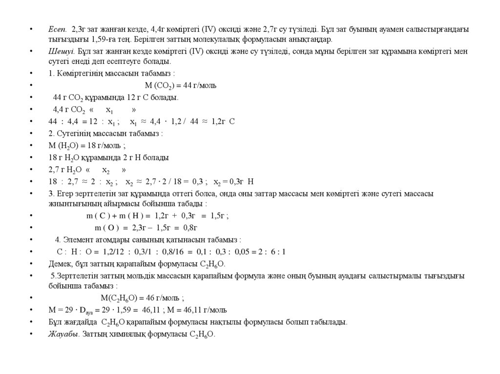
Есеп. 2,3г зат жанған кезде, 4,4г көміртегі (IV) оксиді және 2,7г су түзіледі. Бұл зат буының ауамен салыстырғандағы
тығыздығы 1,59-ға тең. Берілген заттың молекулалық формуласын анықтаңдар.
Шешуі. Бұл зат жанған кезде көміртегі (IV) оксиді және су түзіледі, сонда мұны берілген зат құрамына көміртегі мен
сутегі енеді деп есептеуге болады.
1. Көміртегінің массасын табамыз :
М (СО2) = 44 г/моль
44 г СО2 құрамында 12 г С болады.
4,4 г СО2 « х1
»
44 : 4,4 = 12 : х1 ; х1 ≈ 4,4 ∙ 1,2 / 44 ≈ 1,2г С
2. Сутегінің массасын табамыз :
М (Н2О) = 18 г/моль ;
18 г Н2О құрамында 2 г Н болады
2,7 г Н2О « х2 »
18 : 2,7 ≈ 2 : х2 ; х2 ≈ 2,7 ∙ 2 / 18 = 0,3 ; х2 = 0,3г Н
3. Егер зерттелетін зат құрамында оттегі болса, онда оны заттар массасы мен көміртегі және сутегі массасы
жиынтығының айырмасы бойынша табады :
m ( C ) + m ( H ) = 1,2г + 0,3г = 1,5г ;
m ( O ) = 2,3г – 1,5г = 0,8г
4. Элемент атомдары санының қатынасын табамыз :
С : Н : О = 1,2/12 : 0,3/1 : 0,8/16 = 0,1 : 0,3 : 0,05 = 2 : 6 : 1
Демек, бұл заттың қарапайым формуласы С2Н6О.
5.Зерттелетін заттың мольдік массасын қарапайым формула және оның буының ауадағы салыстырмалы тығыздығы
бойынша табамыз :
М(С2Н6О) = 46 г/моль ;
М = 29 ∙ Dауа = 29 ∙ 1,59 = 46,11 ; М = 46,11 г/моль
Бұл жағдайда С2Н6О қарапайым формуласы нақтылы формуласы болып табылады.
Жауабы. Заттың химиялық формуласы С2Н6О.

10.

«Жай және күрделі заттар. Салыстырмалы атомдық
масса.
Салыстырмалы
молекулалық
тақырыбы бойынша сапа үлгерімі
масса»
Сынып
Барлығы
«5»
«4»
«3»
«2»
Орта
балл
Сапасы
%
Үлгерімі%

28
13
13
2
-
4,39
88
100

30
17
11
2
-
4,5
90
100

11.

• Заттың салыстырмалы молекулалық массасын табуға
арналған есептеулер
• Есеп. Мыс сульфатының салыстырмалы молекулалық
массасын есептеңдер. Шешуі. Заттың салыстырмалы
молекулалық массасы зат құрамына кіретін атомдардың
санына көбейтілген салыстырмалы атомдық массалардың
қосындысына тең, ол жалпы түрде былай өрнектеледі:
• Мr (зат) = Ar (эл1) · n1 + Ar(эл2) · n2 + Ar (эл3) · n3 + ...
• Мr – салыстырмалы молекулалық масса, Аr – салыстырмалы
атомдық масса, эл – элемент,
n – атом саны. Мыс
сульфатының химиялық формуласы CuSO4
• Mr(CuSO4) = Ar(Cu) · 1 + Ar (S) · 1 + Ar(O) · 4
• Mr(CuSO4) = 64 · 1 + 32 · 1 + 16 · 4 = 160
• Жауабы: Mr(CuSO4) = 160

12. Қорытынды:

Химия пәнің «Химияның негізгі түсініктері мен заңдылықтары»
тақырыбы бойынша мектепте деңгейлік есептерді шығарудың ғылымиәдіснамалық негіздері зерттеу жұмысын жүргізу барысында алынған
нәтижелер мен жасалған тұжырымдарды практикада қолдану
мүмкіншіліктері қарастырылды. Соның нәтижесінде:
Орта білімнің жаңартылған мазмұны аясында химия пәнінің
мазмұнына салыстырмалы талдау жасалды.
Жаңартылған орта білім мазмұнына сәйкес химия пәнің
«Химияның негізгі түсініктері мен заңдылықтары» тақырыбы бойынша
есептерді
шығарудың
арнайы
оқу
әдістемелік
материалдар
құрастырылды.
Жүргізілген апробация нәтижелеріне сәйкес өткізілген сабақтың
білім сапасы – 83 %- ды, ал оқу әдістемелік құрастырылған материалдар
бойынша өткізілген сабақтың білім сапасы – 95 %-ды көрсетті, яғни
дайындалған оқу әдістемелік материалдар оқушылардың «Химия»
пәнінен алған білімдерін тереңдетуге және сын тұрғысынан ойлау
қабілеттерін арттыруға ықпал етеді.
English     Русский Rules