279.33K
Category: economicseconomics

Производительность труда

1.

5. Производительность труда
5.1. Понятие и методы измерения производительности труда
Для раскрытия производительности труда необходимо определить ее место в совокупности
показателей, характеризующих деятельность предприятия, в том числе показателей «эффекта» и
«эффективности». Под экономическим эффектом подразумевается увеличение объема производства
или сокращение себестоимости продукции после проведения мероприятий. Эффективность
характеризуется отношением эффекта к затратам (после приведения единовременных затрат к
текущим).
Производительность труда обычно интерпретируется как проявление эффективности
(например, в виде роста выработки или снижения трудоемкости). Производительность труда частный случай эффективности использования рабочей силы и средств производства, объединенных
единым производственным процессом.
Производительность труда характеризуется объемом и содержанием. По объему она может
охватывать экономику страны, отрасль, предприятие, рабочее место, производство отдельных
продуктов. Содержанием производительности труда может быть: валовая выработка на одного
работника; объем продукции, произведенной за рабочий день; количество деталей за отработанный
час, и др. Общим при этом является то, что на всех уровнях хозяйствования этот показатель
характеризуется объемом произведенной продукции, выполненных работ, оказанных услуг и
затраченными ресурсами на осуществление деятельности. Чем меньше ресурсов израсходовано для
достижения намеченного результата, тем более производительным считается затраченный труд, и
наоборот.
1

2.

Производительность труда отражает степень эффективности производительной деятельности
в течение определенного периода времени. Если производительная сила труда - потенциальная
возможность произвести определенный объем потребительных стоимостей в единицу времени, то
производительность труда - реальный результат - определенный объем потребительных
стоимостей,
произведенных
при
использовании
потребительных
возможностей.
Производительность труда представляет собой результативность, эффективность труда в процессе
производства продукции, выполнения работ, оказания услуг. С повышением производительности
определенное количество труда приобретает способность производить больший объем
потребительных стоимостей в равные промежутки времени.
Рост объема продукции происходит за счет роста производительности труда:
Ч
О П 100
100%
О
где ОП - рост объема продукции за счет роста производительности труда, %;
Ч - рост численности работников, %;
О - рост объема продукции, %.
В производстве продукции участвуют живой труд - труд, затрачиваемый работниками
непосредственно в процессе производства продуктов, а также прошлый труд - труд на предыдущих
стадиях производства, овеществленный в орудиях и предметах труда. Соответственно
результативность живого труда отдельного работника или всего коллектива - производительность
индивидуального труда; результативность живого и овеществленного труда - производительность
общественного труда, в которой отражаются совокупные затраты труда. По мере развития
производительных сил труд становится более продуктивным и приводит в действие большую массу
овеществленного труда. По отдельным предприятиям, структурным подразделениям, работникам
исчисляется производительность труда, отражающая затраты только живого труда.
2

3.

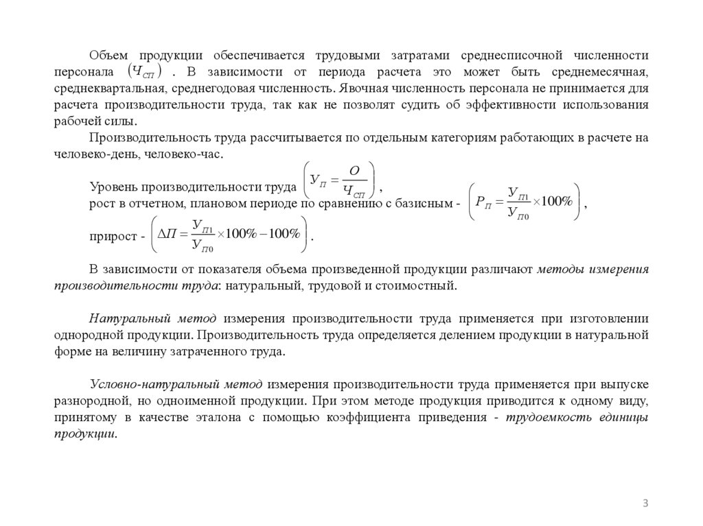
Объем продукции обеспечивается трудовыми затратами среднесписочной численности
персонала Ч СП . В зависимости от периода расчета это может быть среднемесячная,
среднеквартальная, среднегодовая численность. Явочная численность персонала не принимается для
расчета производительности труда, так как не позволят судить об эффективности использования
рабочей силы.
Производительность труда рассчитывается по отдельным категориям работающих в расчете на
человеко-день, человеко-час.
О
У П
Уровень производительности труда
Ч СП ,
У П1
100% ,
рост в отчетном, плановом периоде по сравнению с базисным - РП
У П0
У П1
100% 100% .
прирост - П
У
П0
В зависимости от показателя объема произведенной продукции различают методы измерения
производительности труда: натуральный, трудовой и стоимостный.
Натуральный метод измерения производительности труда применяется при изготовлении
однородной продукции. Производительность труда определяется делением продукции в натуральной
форме на величину затраченного труда.
Условно-натуральный метод измерения производительности труда применяется при выпуске
разнородной, но одноименной продукции. При этом методе продукция приводится к одному виду,
принятому в качестве эталона с помощью коэффициента приведения - трудоемкость единицы
продукции.
3

4.

Пример. Годовой выпуск передельного чугуна - 40 тыс. т, тонкой листовой стали - 70 тыс. т,
чугуна марки № 3 - 20 тыс. т. Среднесписочная численность работников - 100 человек. Трудоемкость
тонны листовой стали больше, чем передельного чугуна, на 3 %, чугуна марки № 3 - на 10 %. Объем
чугуна в условных натуральных единицах (в переводе на передельный чугун) составит:
40 1,0 70 1,03 20 1,1 134,1тыс. условных.т
Сущность трудового метода измерения производительности труда состоит в том, что общим
измерителем являются трудо-часы, то есть затраты рабочего времени на продукцию.
П q t
где q - количество продукции определенного вида, шт.;
t - трудоемкость единицы продукции, нормо-часы.
По изменению трудовых затрат на единицу или заданный объем продукции можно судить об
индексе роста производительности труда J :
П

q t
q t
1
1
1
0
где q1 - количество продукции в отчетном (плановом) периоде, шт.;
t1 ,t2 - трудоемкость единицы продукции, в отчетном (плановом) и базисном периодах, нормочас.
При трудовом методе объем производства продукции (работ, услуг) выражается в
нормированном рабочем времени, производительность труда и ее динамика определяются у
отдельных рабочих на производительных участках и в цехах при выпуске разнородной и
незавершенной производством продукции; у работников, выполняющих нормированные работы,
услуги.
4

5.

Пример. Бригада рабочих в составе 10 человек выполнила объем работ, представленных в
таблице.
Таблица – Исходные данные
Изделия
Количество
Норма времени на
Нормированное время на весь объем работ,
изделий, шт.
изделие, нормо-часы
нормо-часы
А
300
4,0
1 200
Б
200
3,5
700
В
50
6
300
Г
100
4,6
460
Итого
2 660
Производительность одного рабочего бригады составит: 2660 10 266нормо часов
В зависимости от единицы измерения затрат рабочего времени производительность
рассчитывается за один отработанный человеко-час, человеко-день или на одного среднесписочного
работника и рабочего в месяц, год, квартал.
Пример. Среднечасовая производительность труда одного работника в отчетном периоде - 40
единиц, а в базисном - 35 единиц. Средняя продолжительность рабочего дня сократилась с 8 до 7,5
ч, а число рабочих дней, отработанных в среднем одним работником в год, увеличилось с 280 до 282.
Определить изменение часовой, дневной и годовой производительности.
Прирост , снижение часовой производительности: 40 100 100 14,3%
35
40 7,5
100% 100% 7%
дневной производительности:
35 8
годовой производительности 40 7,5 282 100% 100% 8%
35 8 280
5

6.

При измерении производительности труда трудовым методом могут возникнуть следующие
трудности.
Первая проблема заключается в определении затрат всех категорий работающих в каждой
единице продукции, т.е. полной трудоемкости. В нее включается технологическая трудоемкость затраты труда основных рабочих, непосредственно занятых созданием материальных ценностей;
трудоемкость обслуживания - затраты труда вспомогательных рабочих, обеспечивающих ремонт,
перемещение грузов и т.д.; трудоемкость управления - затраты труда руководителей, специалистов,
занятых инженерно-техническими, экономическими и другими работами; служащих - работников,
осуществляющих подготовку и оформление документации, учет и контроль, хозяйственное
обслуживание.
Трудоемкость обслуживания и управления в каждой единице продукции определяется исходя
из общих затрат труда по каждой функции обслуживания и управления и принципа распределения
функциональных трудозатрат на каждый вид продукции.
Другая проблема расчета полной трудоемкости продукции - различие часа сложного и
простого труда работников разной квалификации. Соответственно требуется приведение сложного
труда к простому.
Третья проблема - недостаточный уровень нормирования труда.
Трудовой метод применим на уровне рабочего места, бригады, иногда участка. При этом
используется показатель только технологической трудоемкости для расчета динамики
производительности труда производственных рабочих.
6

7.

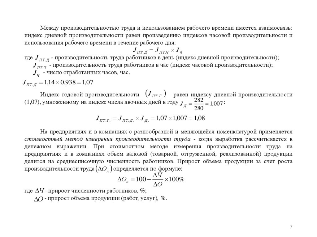
Между производительностью труда и использованием рабочего времени имеется взаимосвязь:
индекс дневной производительности равен произведению индексов часовой производительности и
использования рабочего времени в течение рабочего дня:
J ПТ . Д J ПТ .Ч J Ч
где J ПТ . Д - производительность труда работников в день (индекс дневной производительности);
J ПТ .Ч - производительность труда работников в час (индекс часовой производительности);
JЧ - число отработанных часов, час.
J ПТ . Д 1,14 0,938 1,07
Индекс годовой производительности J ПТ .Г . равен индексу дневной производительности
(1,07), умноженному на индекс числа явочных дней в году J 282 1,007 :
Д
280
J ПТ . Г . J ПТ . Д . J Д . 1,07 1,007 1,08
На предприятиях и в компаниях с разнообразной и меняющейся номенклатурой применяется
стоимостный метод измерения производительности труда - когда выработка рассчитывается в
денежном выражении. При стоимостном методе измерения производительности труда на
предприятиях и в компаниях объем валовой (товарной, отгруженной, реализованной) продукции
делится на среднесписочную численность работников. Прирост объема продукции за счет роста
производительности труда Оп определяется по формуле:
Оп 100
Ч
100%
О
где Ч - прирост численности работников, %;
О - прирост объема продукции (работ, услуг), %.
7

8.

В стоимостном выражении объем продукции может быть представлен валовой, товарной,
отгруженной, реализованной продукцией. Сравнительно хорошую сопоставимость объема
продукции и трудозатрат на ее производство в каждом отдельно взятом периоде обеспечивает
показатель валовой продукции, поскольку он отражает изменение незавершенного производства,
продукцию для собственных нужд, изменение остатков продукции на складе и в товарах
отгруженных; не учитывает продукцию, произведенную в предшествующие периоды; не зависит от
процесса обращения.
Расчет производительности труда по реализованной продукции не обеспечивает полного
соответствия объема продукции и трудозатрат (численности персонала) в данном периоде,
поскольку в объеме не учитываются незавершенное производство, продукция для собственных
нужд, остатки продукции и, наоборот, может быть учтена реализованная продукция, произведенная
в прошлые периоды.
Недостаток производительности труда, отражающей результативность живого труда по
валовой, товарной, отгруженной, реализованной продукции, проявляется во влиянии на
стоимостный объем изменения материалоемкости продукции, то есть присутствие в ней затрат
прошлого труда. Этот недостаток сглаживается при расчете объема по показателю чистой
продукции, когда из оптовой цены вычитаются материальные расходы, отражаемые как в прямых,
так и в косвенных (накладных) статьях расходов.
Применение тех или иных методов измерения, показателей производительности труда
обусловлено целями расчета.
8

9.

5.2. Факторы и резервы роста производительности труда
Под факторами роста производительности труда понимают совокупность объективных и
субъективных элементов внутренней и внешней среды, действующих на рост (снижение)
производительности труда.
Условия - это определенные обстоятельства, при которых происходит действие факторов. Эти
обстоятельства зависят от естественно-природных, материально-технических, общественноэкономических условий.
Резервы - это неиспользованные потенциальные возможности роста производительности труда
за счет совершенствования, развития техники, технологии, организации деятельности и управления
в определенных природных, материальных, общественно-экономических условиях.
Достижение целей предприятия предполагает рост производительности труда, своевременный
и точный учет резервов производства и управления.
Классификации можно свести к пяти основным видам, согласно которым факторы
производительности труда могут объединяться по:
1. сфере действия (на уровне страны, отраслевые, внутрипроизводственные, на рабочем месте);
2. времени действия (текущие, перспективные, постоянные);
3. источнику возникновения (технические, материальные, культурные, организационные, социальноэкономические, природные);
4. направлению действия (совершенствование орудий и предметов труда, совершенствование
технологии производства, организации производства и труда, повышение уровня образования и
квалификации кадров);
5. уровню возникновения (рабочее место, предприятие, отрасль, страна в целом).
9

10.

Для более наглядного представления факторов, их структуризации нередко используют метод
«дерева целей». В дереве целей каждая цель более высокого иерархического уровня представлена
совокупностью подцелей более низкого уровня. Ниже приводится расшифровка целей всех уровней,
изображенных на рисунке.
Уровень 1:1 - повысить производительность труда за счет социальных факторов.
Уровень 2:2 - улучшить условия труда и отдыха работников; 3 - повысить производственную и
творческую активность работников; 4 - повысить удовлетворенность работников выполняемой
работой; 5 - усовершенствовать организацию труда работников; 6 - привести в соответствие
выполняемой работе квалификацию работников.
Уровень 3:7 - улучшить технику безопасности и охрану труда работников в производственных
подразделениях; 8 - улучшить медицинское обслуживание работников на предприятии; 9 организовать контроль за соблюдением санитарно-гигиенических норм (нормы освещенности,
снижение шума и т.п.); 10 - улучшить культурно-бытовое обслуживание работников на предприятии;
11 - организовать рациональный режим труда и отдыха; 12 - увеличить количество предоставляемых
путевок в санатории и пансионаты; 13 - организовать столовое питания на предприятии; 14 - создать
(при необходимости) на территории предприятия детские сады, школьные учреждения, учебные
комбинаты; 15 - улучшить работу ведомственного транспорта от места жительства работников до
места работы и наоборот; 16 - повысить творческую активность работников; 17 - усилить
потребность работников в самореализации; 18 - усовершенствовать систему оплаты труда; 19 рационализовать процесс постановки целей перед работником;
10

11.

20 - расширить перечень предоставляемых предприятием социальных гарантий; 21 - улучшить
психологический микроклимат в производственных коллективах; 22 - обеспечить своевременное
получение заданий и материалов для выполнения работ; 23 - организовать своевременное
предоставление информации, необходимой для выполнения работником его заданий; 24 адаптировать систему управления на предприятии к изменяющейся экономической и социальной
ситуации в стране; 25 - повысить квалификацию работников; 26 - ускорить адаптацию к
производству работников, впервые вовлекаемых в производство на данном предприятии; 27 организовать объективное подтверждение соответствия квалификации работника выполняемой им
работе; 28 - обучить работников смежным профессиям для повышения их взаимозаменяемости в
производственных коллективах.
Уровень 4:29 - увеличить количество вносимых рациональных предложений для
усовершенствования процессов, протекающих на предприятии; 30 - стимулировать инициативу
работников по совершенствованию процессов труда и производства; 31 - воссоздать процесс
морального стимулирования лучших работников (выдача грамот, доска почета и пр.); 32 обеспечить возможности карьерного роста; 33 - организовать межбригадные соревнования; 34 изменить организационную структуру (дифференцировать функции управления, уменьшить
дублирование функций и т.п.); 35 - повысить оперативность принимаемых управленческих решений;
36 - повысить эффективность управления посредством вовлечения самих работников в процесс
принятия коллективных решений.
11

12.

Использование резервов роста производительности труда предполагает проведение
мероприятий, направленных на развитие элементов процесса производства: орудий и предметов
труда, организации и улучшение использования труда.
По составу рабочего времени резервы классифицируются потому, что рабочее время делится
на время работы и время перерывов. Анализ причин и продолжительности перерывов даст
возможность наметить пути улучшения использования фонда рабочего времени в течение рабочего
дня, месяца, года. Наконец, на производство продукции тратится время всех работников. Изменение
структуры кадров также влияет на производительность труда.
В связи с изложенным следует рассматривать резервы:
• снижения технологической трудоемкости;
• улучшения использования рабочего времени;
• совершенствования структуры кадров.
При стоимостном методе измерения на производительность труда влияют факторы динамики
структуры продукции, производств и масштабов кооперации. Действие этих факторов может влиять
на производительность труда не только положительно, но и отрицательно. Факторы не
рассматриваются как резервы роста производительности труда, но их влияние на изменение
производительности труда необходимо учитывать.
12

13.

Экономия численности за счет снижения технологической трудоемкости ЭТ рассчитывается
по формуле:
ЭТ
t t q
1
0
1
ФЧ 1 К Н 1
где t1 ,t0 - нормируемые затраты труда на операцию (деталь, узел, изделие) после и до пересмотра
норм, обусловленного внедрением мероприятия, нормо-час;
q1 - объем продукции, на трудоемкости которой отразилось внедрение данного мероприятия и
изготовленной (планируемой) с момента пересмотра норм до конца отчетного (планового) периода,
шт.;
ФЧ 1 - фактический (плановый) полезный годовой фонд рабочего времени 1-го рабочего, ч;
К Н 1 - фактический (плановый) коэффициент выполнения норм выработки в отчетном
(плановом) периоде;
ФЧ 1 К Н 1 - количество нормо-часов, которое способен выработать 1 рабочий в отчетном
(плановом) периоде.
В расчетах экономии численности работников от снижения технологической трудоемкости
используются показатели нормативной, фактической, плановой трудоемкости, бюджета рабочего
времени.
13

14.

Прирост производительности труда за счет снижения технологической трудоемкости ПТ
рассчитывается по формуле:
ПТ
ЭТ
100%
Ч о К об Эобщ
где Ч о - численность работников в базисном периоде, чел.;
К об - коэффициент роста объема продукции;
Ч о К об - расчетная численность работников объекта (предприятия, цеха, участка) - численность
на отчетный (плановый) объем по базисной выработке;
Эобщ - экономия (-), перерасход (+) численности работников за счет влияния всех факторов
изменения производительности труда.
Экономия численности за счет улучшения использования рабочего времени рассчитывается по
четырем факторам. Изменение численности работников зависит от величины бюджета рабочего
времени. Различают календарный, номинальный и эффективный (полезный) фонд времени.
Календарный фонд времени в целом по предприятию исчисляется умножением количества
календарных дней в году на численность работников.
Номинальный фонд равен разнице между календарным фондом и днями праздничными,
выходными, отпусков (очередных, дополнительных, декретных).
Причины, влияющие на величину номинального фонда, объективны, их нельзя не учитывать
при изучении обстоятельств, сказывающихся на производительности труда. Номинальный фонд
времени является базой для расчета полезного фонда времени - времени, в течение которого
работники непосредственно заняты производством продукции. Фактический (плановый) фонд
времени равен разнице между номинальным фондом и днями болезней, отпусков с разрешения
администрации, прогулов, целодневных простоев. По всем этим четырем видам целодневных потерь
рабочего времени осуществляется поиск резервов роста производительности труда.
14

15.

Полезный фонд времени может использоваться с разной степенью интенсивности, т.е. с
разной долей внутрисменных потерь рабочего времени. Внутри-временные потери обусловлены
двумя причинами:
• внутрисменными простоями, которые зависят или не зависят от работника;
• нерациональными затратами рабочего времени при изготовлении некачественной продукции и
при отвлечениях работников на выполнение работ и операций, не предусмотренных
технологическим процессом.
Влияние изменения целодневных потерь рабочего времени на рост (снижение)
производительности труда ЭЦ рассчитывается исходя из изменения дневного фонда времени 1-го
работника по следующей формуле:
ЭЦ
Ф
ДН 0
Ф ДН1 Ч УТ
Ф ДН И
где Ф ДН 0 , Ф ДН1
- число дней, отработанных одним человеком соответственно в базисном и
анализируемом (плановом) периоде, дни;
Ф ДН 0 Ф ДН1 - сокращение числа потерь рабочих дней в среднем на 1-го работника, дни;
Ч УТ - численность работников по базисной выработке, уточненной на изменение объема,
структуры, поставок продукции, чел.
Ч УТ Ч 0 К об К стр Эпост
где Ч 0 - численность работников в базисном периоде, чел.;
К стр - коэффициент, отражающий изменение структуры продукции;
Эпост - экономия (-), перерасход (+) численности работников за счет изменения поставок по
кооперации.
15

16.

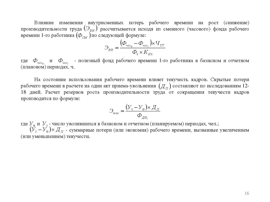
Влияние изменения внутрисменных потерь рабочего времени на рост (снижение)
производительности труда ЭВН рассчитывается исходя из сменного (часового) фонда рабочего
времени 1-го работника ФСМ по следующей формуле:
ЭВН
Ф
час0
Фчас1 Ч УТ
Ф1 К Н 1
где Фчас0 и Фчас1 - полезный фонд рабочего времени 1-го работника в базисном и отчетном
(плановом) периодах, ч.
На состояние использования рабочего времени влияет текучесть кадров. Скрытые потери
рабочего времени в расчете на один акт приема-увольнения Д П составляют по исследованиям 1218 дней. Расчет резервов роста производительности труда от сокращения текучести кадров
производится по формуле:
Этек
У1 У 0 Д П
Ф ДН1
где У 0 и У 1 - число уволившихся в базисном и отчетном (планируемом) периодах, чел.;
У1 У 0 Д П - суммарные потери (или экономия) рабочего времени, вызванные увеличением
(или уменьшением) текучести.
16

17.

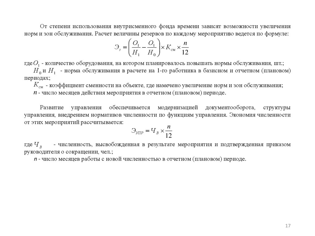
От степени использования внутрисменного фонда времени зависят возможности увеличения
норм и зон обслуживания. Расчет величины резервов по каждому мероприятию ведется по формуле:
О
О
n
Эз 1 1 К см
12
Н1 Н 0
где О1 - количество оборудования, на котором планировалось повышать нормы обслуживания, шт.;
Н 0 и Н1 - норма обслуживания в расчете на 1-го работника в базисном и отчетном (плановом)
периодах;
К см - коэффициент сменности на объекте, где намечено увеличение норм и зон обслуживания;
n - число месяцев действия мероприятия в отчетном (плановом) периоде.
Развитие управления обеспечивается модернизацией документооборота, структуры
управления, внедрением нормативов численности по функциям управления. Экономия численности
от этих мероприятий рассчитывается:
ЭУПР Ч В
n
12
где Ч В
- численность, высвобожденная в результате мероприятия и подтвержденная приказом
руководителя о сокращении, чел.;
n - число месяцев работы с новой численностью в отчетном (плановом) периоде.
17

18.

Пример. Выпуск продукции - 100 машин общей трудоемкостью 120 тыс. нормо-часов, при
этом нормы выполнены на 130 %. По плану на следующий год намечено снизить фактическую
трудоемкость машины на 3 %. Плановая численность рабочих составляет 70 чел., годовой фонд
рабочего времени одного рабочего - 1800 ч.
Фактическая трудоемкость одной машины составит: 120000 100 1200нормо часов
нормативная: 1200 1,3 1560нормо часов
плановая: 1200 0,97 1164нормо часов
бюджет рабочего времени рабочих: 1800 70 126000часов
соответственно плановый выпуск: 126000 1164 108машин
Плановое снижение трудоемкости выпуска по исходным данным, показанным в таблице,
определяется следующим образом.
Таблица – Исходные данные
Изделия
Выпуск, шт.
Трудоемкость единицы, нормо-часы
отчетный
плановый
отчетная
плановая
А
10
50
10
9,5
Б
20
15
25
23
В
100
90
30
28
Динамика снижения трудоемкости выпуска продукции:
9,5 10 50 23 25 15 28 30 90 235нормо часов
Рост производительности труда за счет улучшения использования рабочего времени
обусловлен снижением целодневных и внутрисменных потерь.
Изменение бюджета рабочего времени - целодневного и внутрисменного - отражается в
балансе рабочего времени.
18

19.

Изменение бюджета рабочего времени и, соответственно, численности работников связано,
например, с изменением в расписании очередных и дополнительных отпусков. При
продолжительности очередного отпуска в 24 рабочих дня, числе работников, имеющих право на
очередной отпуск в базисном периоде - 40 чел., в плановом - 42 чел.; продолжительности
дополнительного отпуска - 20 дней, численности работников, имеющих на него право, в базисном
периоде - 5 чел.; в плановом - 4 чел. Изменение: увеличение (+), уменьшение (-) дневного бюджета
рабочего времени составит: 40 42 24 5 4 20 48 20 28дней
Таблица - Баланс рабочего времени
Показатели
Календарный фонд времени, дней
Число нерабочих дней, всего
в том числе:
праздничных
выходных
Номинальный фонд рабочего времени, дней
Неявки на работу – всего, дней
в том числе:
очередные и дополнительные отпуска
отпуска учащихся
отпуска в связи с родами
Болезни
Прочие неявки, разрешенные законом
Неявки с разрешения администрации
Прогулы
Целодневные простои
Число рабочих дней в году
Потери времени в связи с сокращением длительности рабочего дня - всего, час
в том числе:
для занятых на тяжелых и вредных работах
для кормящих матерей
для подростков
внутрисменные простои
Средняя продолжительность рабочего дня, час
Полезный (эффектный) фонд рабочего времени одного работника, час
Отчет
365
100
План
365
103
Изменение, %
100
103
8
92
265
30,7
8
95
262
29,8
100
100,3
98,9
97,1
19,0
0,8
1,0
8,2
1,0
0,4
0,3
234,3
0,06
19,0
0,8
1,0
8,0
1,0
232,2
0,05
100
100
100
97,6
99,1
83,3
0,01
0,01
0,03
0,01
7,94
1860
0,01
0,01
0,03
7,95
1846
100
100
100
100,2
99,2
19

20.

Внутрисменные потери рабочего времени отрицательно влияют на производительность
труда. Допустим, внутрисменные простои основных рабочих в базисном и плановом периодах
уменьшились с 10 до 4 % в часовом фонде рабочего времени (1800 ч). При численности 100 человек
и коэффициенте выполнения норм 1,2 экономия численности составит:
4 10 1800 0,05чел.
100 1800 1,2
Экономия трудозатрат образуется при сокращении текучести кадров. Например, если число
увольняющихся за счет текучести кадров уменьшится на 20 человек, будет экономия численности
при полезном дневном фонде в 280 дней равна:
20 12
0,86чел.
280
Увеличение норм и зон обслуживания приводит к экономии численности обслуживающего
персонала. Например, обслуживаемая зона убираемой территории 1000 м2. Изменение нормы с
начала планового периода при односменной работе со 100 м2 до 120 м2 позволяет сэкономить
численность:
1000 1000 12
1 1,67чел.
100 12
120
Таким образом, анализ проблемы повышения производительности труда должен быть
целенаправленным, ориентироваться на решение социально-экономической проблемы, структура
которой определяется классификацией факторов роста производительности труда.
20

21.

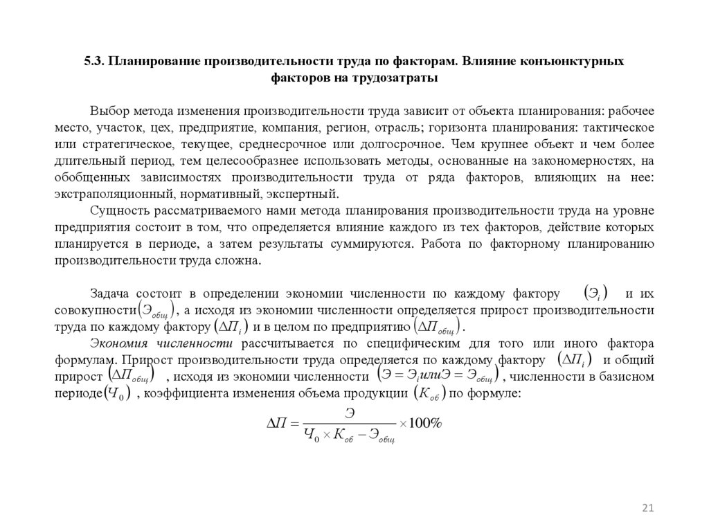
5.3. Планирование производительности труда по факторам. Влияние конъюнктурных
факторов на трудозатраты
Выбор метода изменения производительности труда зависит от объекта планирования: рабочее
место, участок, цех, предприятие, компания, регион, отрасль; горизонта планирования: тактическое
или стратегическое, текущее, среднесрочное или долгосрочное. Чем крупнее объект и чем более
длительный период, тем целесообразнее использовать методы, основанные на закономерностях, на
обобщенных зависимостях производительности труда от ряда факторов, влияющих на нее:
экстраполяционный, нормативный, экспертный.
Сущность рассматриваемого нами метода планирования производительности труда на уровне
предприятия состоит в том, что определяется влияние каждого из тех факторов, действие которых
планируется в периоде, а затем результаты суммируются. Работа по факторному планированию
производительности труда сложна.
Эi и их
Задача состоит в определении экономии численности по каждому фактору
совокупности Эобщ , а исходя из экономии численности определяется прирост производительности
труда по каждому фактору Пi и в целом по предприятию П общ .
Экономия численности рассчитывается по специфическим для того или иного фактора
формулам. Прирост производительности труда определяется по каждому фактору Пi и общий
прирост П общ , исходя из экономии численности Э Эi илиЭ Эобщ , численности в базисном
периоде Ч 0 , коэффициента изменения объема продукции К об по формуле:
П
Э
Ч 0 К об Эобщ
100%
21

22.

У П1
, то она, конечно, верна,
П
100
%
100
%
Что касается ранее приведенной формулы
У П0
но уровень фактической или планируемой производительности труда исчисляется путем деления
объема продукции на численность персонала, для расчета которой необходимо располагать
величиной фактически сложившейся или планируемой экономии (перерасхода) численности.
Изменение численности и производительности труда зависит от:
• организационно-технических мероприятий, определяющих возможное снижение трудозатрат на
единицу продукции и улучшение использования рабочего времени;
• степени использования календарного фонда времени;
• совершенствования структуры кадров;
• изменений в структуре выпускаемой продукции;
• развития кооперации.
Достоверность расчетов, при прочих равных условиях, зависит от порядка их проведения.
Рост производительности труда обеспечивается модернизацией элементов процесса производства
(орудий и предметов труда, самого труда). Влияние на производительность труда (рост или
снижение) оказывают два фактора, связанных с диверсификацией деятельности, изменением доли
трудоемкой продукции и кооперацией.
1.
2.
Порядок расчетов изменения численности работников по факторам состоит из этапов:
определение влияния изменений в структуре выпускаемой продукции и в кооперации, т.к. эти
два фактора не всегда зависят от предприятия, но влияние их может быть существенным.
Необходимо снизить негативное влияние конъюнктурных факторов;
влияние факторов модернизации техники и технологии, организации и управления.
22

23.

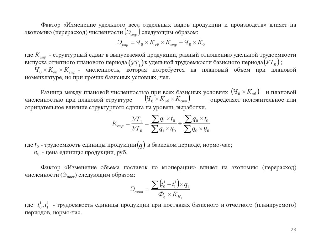
Фактор «Изменение удельного веса отдельных видов продукции и производств» влияет на
экономию (перерасход) численности Эстр следующим образом:
Эстр Ч 0 К об К стр Ч 0 К 0
где К стр - структурный сдвиг в выпускаемой продукции, равный отношению удельной трудоемкости
выпуска отчетного планового периода УТ1 к удельной трудоемкости базисного периода УТ 0 ;
Ч 0 К об К стр - численность, которая потребуется на плановый объем при плановой
номенклатуре, но при прочих базисных условиях, чел.
Разница между плановой численностью при всех базисных условиях Ч 0 К об и плановой
Ч 0 К об К стр
численностью при плановой структуре
определяет положительное или
отрицательное влияние структурного сдвига на уровень выработки.
К стр
УТ1 q1 t0 q0 t0
УТ 0 q1 ц0 q0 ц0
где t 0 - трудоемкость единицы продукции q в базисном периоде, нормо-час;
ц0 - цена единицы продукции, руб.
Фактор «Изменение объема поставок по кооперации» влияет на экономию (перерасход)
численности (Эпост) следующим образом:
Эпост
t t q
1
0
1
1
1
Фr1 К Н1
где t 01 , t11 - трудоемкость единицы продукции при поставках базисного и отчетного (планируемого)
периодов, нормо-час.
23

24.

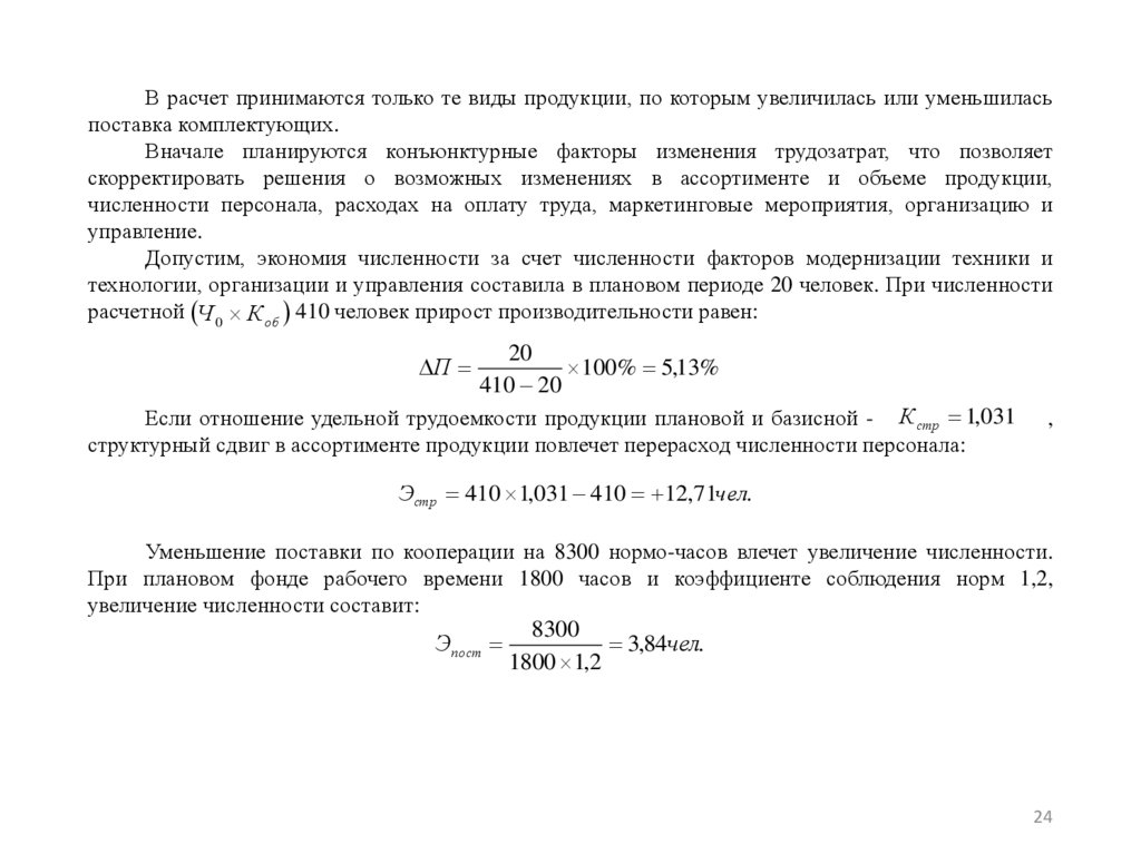
В расчет принимаются только те виды продукции, по которым увеличилась или уменьшилась
поставка комплектующих.
Вначале планируются конъюнктурные факторы изменения трудозатрат, что позволяет
скорректировать решения о возможных изменениях в ассортименте и объеме продукции,
численности персонала, расходах на оплату труда, маркетинговые мероприятия, организацию и
управление.
Допустим, экономия численности за счет численности факторов модернизации техники и
технологии, организации и управления составила в плановом периоде 20 человек. При численности
расчетной Ч 0 К об 410 человек прирост производительности равен:
20
100% 5,13%
410 20
Если отношение удельной трудоемкости продукции плановой и базисной - К стр 1,031
структурный сдвиг в ассортименте продукции повлечет перерасход численности персонала:
П
,
Эстр 410 1,031 410 12,71чел.
Уменьшение поставки по кооперации на 8300 нормо-часов влечет увеличение численности.
При плановом фонде рабочего времени 1800 часов и коэффициенте соблюдения норм 1,2,
увеличение численности составит:
8300
Эпост
3,84чел.
1800 1,2
24
English     Русский Rules