27.14M
Category: lingvisticslingvistics

科林纯电动空调维修讲义

1.

科林纯电动空调维修讲义

2.

• 科林纯电动空调产品基础知识
• 科林纯电动空调系统部件及其原理介绍
• 科林空调其他新产品及新技术

3.

科林纯电动空调产品介绍-产品及配置车辆
■ EZDS、EZDD系列产品
全直流变频纯电空调 适用于6~13米纯电动公交、客运车
■ 产品亮点
1、零部件防护等级IP67、安全可靠
2、V型减震降噪 提升乘客舒适体验
3、 PWM无极调速耦合电子膨胀阀精准调节 避免温度波动 节能舒适
4、电池空调与车用空调集成 轻量化、低成本
■ 技术参数表
产品型号
EZDD-04
EZDS-04
EZDS-05
EZDS-06
EZDS-07
制冷量 kcal/h
15000
24000
28000
32000
38000
制热量 kcal/h
14000
22000
26000
30000
36000
顶置辅助电加热 kw
8
10
14
16
16
制冷剂
R407c
R407c
R407c
R407c
R407c
长×宽×高 mm
2480×1630×260
2500×1920×285
2750×1920×285
3000×1920×285
3000×2000×285
适配车型 公交
6~7m
7~8.5m
8.5~9.5m
9.5~11m
11~12m
适配车型 客运
6~7m
7~9m
9~10m
10~12m
12~13m
重量 kg
148
228
248
272
290

4.

科林纯电动空调产品介绍-产品及配置车辆
■ EZDD*J、EZDS*J、顶置集成式电池热管理系列产品
电池热管理系统 适用于混合动力客车、纯电动公交车、客运车 满足空调舒适性和电池热管理的同时需求。
■ 产品亮点
1、电池空调与车用空调集成 成本降低30% 重量降低20%
2、满足低温环境空调制热和电池降温的“热、冷”同时需求
3、双路电子膨胀阀精准调节 耦合PID智能控制技术 实现车内、电池侧冷量均匀分配
■ 技术参数表
产品型号
EZDD-04-J
EZDS-04-J
EZDS-05-J
EZDS-06-J
EZDS-07-J
乘客区制冷量 kcal/h
15000
24000
28000
32000
38000
乘客区制热量 kcal/h
14000
22000
26000
30000
36000
顶置辅助电加热 kw
8
10
14
16
16
电池侧行车制冷量 KW
3
3/5
3/5
3/5
3
电池侧充电制冷量 KW
7
8
8
8
8
制冷剂
R407c
R407c
R407c
R407c
R407c
长×宽×高 mm
2780×1630×240
2750×2000×260
3000×2000×260
3250×2000×260
3250×2000×260
适配车型 公交
6~7m
7~8.5m
8.5~9.5m
9.5~11m
11~12m
适配车型 客运
6~7m
7~9m
9~10m
10~12m
12~13m
重量 kg
180
260
283
315
325

5.

科林纯电动空调产品介绍-产品及配置车辆
■ LEZDD*J、EZDS*J、顶置集成式电池热管理系列产品
电池热管理系统 适用于混合动力客车、纯电动公交车、客运车 满足空调舒适性和电池热管理的同时需求。
■ 产品亮点
1、电池空调与车用空调集成 成本降低30% 重量降低20%
2、满足低温环境空调制热和电池降温的“热、冷”同时需求
3、双路电子膨胀阀精准调节 耦合PID智能控制技术 实现车内、电池侧冷量均匀分配
■ 技术参数表
产品型号
EZDD-04-J
EZDS-04-J
EZDS-05-J
EZDS-06-J
EZDS-07-J
乘客区制冷量 kcal/h
15000
24000
28000
32000
38000
乘客区制热量 kcal/h
14000
22000
26000
30000
36000
顶置辅助电加热 kw
8
10
14
16
16
电池侧行车制冷量 KW
3
3/5
3/5
3/5
3
电池侧充电制冷量 KW
7
8
8
8
8
制冷剂
R407c
R407c
R407c
R407c
R407c
长×宽×高 mm
2780×1630×240
2750×2000×260
3000×2000×260
3250×2000×260
3250×2000×260
适配车型 公交
6~7m
7~8.5m
8.5~9.5m
9.5~11m
11~12m
适配车型 客运
6~7m
7~9m
9~10m
10~12m
12~13m
重量 kg
180
260
283
315
325

6.

CAN总线讲解
CAN总线上传递的信号是以电压的变化来传递的。CAN H的电压范围为2.5V~3.5V CAN L的电压范围为
1.5V~2.5V。电压信号的变化非常快 只能用示波器来捕捉 而且示波器捕捉到的信号无法解析。所以一般来说
CAN总线上信号只能用CAN分析仪来读取。
CAN总线必须带终端电阻 CAN H、CAN L线
以及两个终端电阻组成一个环路 所有部件都
并联在这个环路上。
所以标准的CAN总线有两个特点 E系列
1、非工作时CAN H和CAN L之间的电阻为60Ω
2、工作时 CAN H的电压范围为2.5V~3.5V
CAN L的电压范围为1.5V~2.5V。
6
H系列
D系列

7.

PWM技术讲解
PWM(Pulse Width Modulation)脉宽调制 是利用微处理器的数字输出来对模拟电路进行控制的一种非常有效
的技术 广泛应用在从测量、通信到功率控制与变换的许多领域中 简单的描述就是一些如下图所示的矩形脉
冲波形 PWM波形最重要的三个参数是周期、频率和占空比。
E系列
H系列
D系列
PWM周期 T=t1+t2
PWM频率 F=1/T
PWM占空比 D=t1/(t1+t2)=t1/T
对于用调速模块的系统 PWM信号的高电平为24V 低电平是0V 如果80%的PWM占空比
即在一个周期内80%的时间为24V 20%的时间为0V。如果用万用表测量此信号 万用表测量的信
号是有效值 此信号的电压约为19.2V。
7

8.

绝缘电阻讲解
整车低压24V电的负极是和车身骨架相连的 整车的高压正极和负极是和车身骨架隔离的。
高压正、负极和车身骨架的隔离越好 绝缘电阻越高 如果高压正极或负极对车身短路 则绝缘电阻为0.
高压电和车身保证一定的绝缘电阻是为了人的安全 比如理论上绝缘电阻较高时人站在车身骨架上 不小心
碰到高压电正极 不会导致人身触电 如果高压负极和车身的绝缘电阻较小 人碰到高压正极 电流就会顺着
人再经过绝缘电阻回到负极 如果绝缘电阻比较小 电流就会比较大 会对人体造成伤害。
整车电池内部的BMS在实时监测绝缘电阻 如果绝缘电阻低于某个值时 会在仪表上报警。据了解 整车二
级绝缘报警的标准为1000Ω/V 一级绝缘报警的标准为500Ω/V 以DC600V来算 绝缘值低于1000*600Ω=0.6MΩ
E系列
H系列
D系列
就会绝缘报警。由于绝缘电阻是在实时监测 所以有任意时刻绝缘低则会引起绝缘报警。
常见零部件绝缘电阻特性 DC1000V档位下测试 测试正极或负极对车身骨架的电阻
高压线束 绝缘表测试电阻为11GΩ 约等于无穷大
压缩机 一般在几百兆 最低不应低于10MΩ 压缩机运转后 绝缘电阻会逐渐上升
DC-DC 一般在几百兆
高压电控箱 一般在几百兆 潮态环境下应不低于几十兆
8

9.

高压电工安全作业要求
E系列
H系列
D系列
9

10.

高压电工安全作业要求
E系列
H系列
D系列
10

11.

• 科林纯电动空调产品介绍
• 科林纯电动空调系统部件及其原理介绍
• 科林空调其他新产品及新技术

12.

科林纯电动空调系统部件及其原理介绍
产品结构 含电池热管理部分
电控箱
出水管
电源模块
冷凝芯体
回水管
蒸发芯体
四通换向阀
PTC加热器
蒸发风机
气液分离器
主路电子膨胀阀
压缩机
膨胀水箱
板式换热器

13.

科林纯电动空调系统部件及其原理介绍
纯电动空调工作原理-制冷工作原理
空调制冷原理
空调器制冷运行时 蒸发器内的液态
制冷剂吸收了车内空气传给它的热量而蒸
发 形成低压低温的蒸气 再被压缩机吸
入并压缩后 制冷剂变成高温高压的气体
然后排入冷凝器。在冷凝器内气态制冷
剂的热量被流过它的车外空气带走 气态
冷媒冷凝成为高压液体经过电子膨胀阀节
流 变成低压低温的饱和液态冷媒 再进
入蒸发器中蒸发 如此周而复始地循环工
作 达到降低车内环境温度的目的。

14.

科林纯电动空调系统部件及其原理介绍
纯电动空调工作原理-制热工作原理
空调制热原理
空调器制热运行时 压缩机排出的高温高
压的制冷剂蒸汽经过四通阀流向车内换热
器 高温制冷剂的热量被车内风机吹出的
风带走 经过车内侧放热冷却后的高压制
冷剂液体流经电子膨胀阀节流 节流后变
成低温低压的液态制冷剂流入车外换热器
进行蒸发 吸收车外侧空气中的热量 从
车外侧换热器蒸发出来的低温、地压的制
冷剂蒸汽又被吸入压缩机进行压缩。如此
周而复始地循环工作 达到给车内环放热
升温的目的。

15.

科林纯电动空调系统部件及其原理介绍

16.

科林纯电动空调系统部件及其原理介绍

17.

科林纯电动空调系统部件及其原理介绍

18.

科林纯电动空调系统部件及其原理介绍

19.

科林纯电动空调系统部件及其原理介绍
序号
名称
规格、功能
图片
涡旋式压缩机 永磁同步电机
转速范围 2000~6000rpm
1
压缩机
电压等级 DC400V U 720V
润滑油 HAF68 POE
绝缘阻值“最低5MΩ 如压缩机运行
3min 后绝缘电阻大于20MΩ
类型 管片式换热器
2
蒸发器
材料 铜管铝片
接口形式 焊接
类型 管片式换热器
3
冷凝器
材料 铜管铝片
接口形式 焊接
4
节流机构
电子膨胀阀
有效开度范围 50~450

20.

科林纯电动空调系统部件及其原理介绍
序号
5
名称
四通换向阀
图片
规格、功能
工作电压 DC19V-DC31V
接口形式 焊接
注 工作原理下面会详细介绍
气液分离器基本上是把从蒸发器返回到
压缩机的冷媒分离成气体和液体 仅使
6
气液分离器
气体回到压缩机。但是被分离下来积留
的液体冷媒中会溶入油 因此有必要使
油回到压缩机 保证压缩机内的油量及
给涡旋部的供油。
7
干燥过滤器
冷暖空调选择的为双向干燥过滤器 焊
接时可不分方向。
内置PWM调速模块 实现无级调速
8
无刷风机
风机引出线为3根 分别为正负极电源
线和控制线 控制线点电压范围为
0~10V。

21.

科林纯电动空调系统部件及其原理介绍
序号
名称
图片
规格、功能
HFC-32 / HFC-125 /HFC-134a 三种物质组成的混
9
制冷剂
合物与纯工质及共沸工质不同 非共沸工质。
断 开
接 通
高压压力开关
≥ 3.2±0.12MPa
≤ 2.4±0.12MPa
中压压力开关
≤ 1.8±0.05MPa
≥ 1.5±0.058MPa
低压压力开关
≤ 0.05±0.02 MPa
≥ 0.2±0.03MPa
407
11
压力开关
高压压力开关断开值 3.2±0.12MPa
类别410
断开值
接通值
高压压力开关
4.2±0.15 MPa
3.6±0.12 MPa
中压压力开关
3.2±0.12 MPa
2.4±0.12 MPa
低压压力开关断开值 0.05±0.02 Mpa。
低压压力开关
0.05±0.02 MPa
0.2±0.03 MPa
纯电动空调系统中温度传感器包括室外传感器、回风
12
温度传感器
传感器 冷凝温度传感器、蒸发温度传感器、排气温
度传感器 都是一个负温度系数的热敏电阻 阻值随
温度的上升而下降。
13
电源模块
实现电压的转换整车电压DC600V转化为DC24V 供
空调风机使用。

22.

科林纯电动空调系统部件及其原理介绍
序号
名称
图片
规格
铜换热翅片 用来制冷剂和冷冻液换热 产品
14
板式换热器
可用于整车余热利用 电池热管理 水冷热泵
空调。
水路电磁阀、制冷剂侧电池阀
15
电磁阀
可用于电池冷却系统、设备冷却和废热回收系
统和冷暖一体化产品
16
水加热PTC
17
水暖散热器
水加热PTC
可用于电池加热和水暖系统
结合水加热PTC使用 可用于新能源空调水加
热采暖系统

23.

科林纯电动空调系统部件及其原理介绍
序号
名称
18
水泵
19
三位四通阀
20
PTC加热器
空气加热
图片
规格、功能
12V和24V产品
适用于所有涉及到水换热的新能源产品
可实现多通路水的流向改变和通断
适用于冷暖一体化和多功能集成产品。
壁挂PTC加热器、司机位PTC加热器、除
霜器PTC加热器、顶置PTC加热器
适用于冬季辅热和除霜

24.

科林纯电动空调系统部件及其原理介绍
DC-DC模块
高压输入
DC450~720
V
使能信号
1#正
2#负
输出正极
DC27.5V
输出负极
接地

25.

科林纯电动空调系统部件及其原理介绍
纯电动空调系统部件及其原理介绍
序号
名称
规格、功能
图片
1、高压接触器 低压电控制高压电路
通断的部件 低压部分和高压部分是
隔离的。一般包括预充电路接触器
预充接触器 、顶置电加热控制接
触器、壁挂电暖风控制接触器。
2、高压电容 高电压等级电容 并联
在压缩机电路上 给压缩机提供滤波。
21
高压电控箱
3、预充电阻 额定功率较大的电阻
串联在电阻 限制电流。
4、温度开关 固定在预充电阻上的温
度检测器件 温度过高时会断开。
5、绝缘柱 固定高压元器件的绝缘材
料 提升高压电气的爬电距离或者增
强绝缘。
6、汇流排具备固定线束端子的铜排
一般用于电流分配或者汇集。

26.

科林纯电动空调系统部件及其原理介绍
水泵和压力传感器
NO.
线的颜

描述
1
红/蓝
电源24V
2

反馈信号
3
棕色
接地
NO.
线的
颜色
描述
1
黑色
2
白/黑 压力信号
3

温度信号
4
红白
电源,5V
接地
26

27.

科林纯电动空调系统部件及其原理介绍
膨胀水箱和液位传感器
NO.
线的颜色
描述
1
白/黄
信号
2

地线
27

28.

科林纯电动空调系统部件及其原理介绍
进水和出水温传感器
NO.
线的颜色
描述
a
白色
信号
b
黑色
地线
水温传感器的标准阻值10KΩ 25℃ .
28

29.

科林纯电动空调系统部件及其原理介绍
底置电暖风和踏步电加热
壁挂电暖风
踏步电暖风
2芯插件头 1#红色线 风机电源正
2#黑色线 地线
此插件通电后风机工作。 注意 如果接反 风机不转
2芯插件座 1#蓝色线 2#蓝色线
风机工作且电暖风内部温度不高时 两根蓝色线导通
风机不工作或电暖风内部温度过高时 两根蓝色线不导通。
高压航插件
风机工作且电暖风内部温度不高时且通高压电时 PTC会加热
风机不工作或电暖风内部温度过高或不同高压时 PTC不会加热。

30.

科林纯电动空调系统部件及其原理介绍
EBM蒸发风机
内置PWM调速模块 实现无级调速 风机引出
线为3根 分别为正负极电源线
和控制线 控制线点电压范围为0~10V
PWM调速信号
白/红线0.75
0~10V 对应停
止~最大转速
接风机电源正极
白色2.5mm2
接风机电源负极
棕色2.5mm2

31.

科林纯电动空调系统部件及其原理介绍
SPAL冷凝风机
对插风机控制信号
白线0.75 棕色线
接地有效
对插风机电源正极
绿色2.5mm2
对插端 红色
2.5mm2
对插风机PWM调速信号
黄线0.75 绿/红线
0~10V 对应停止~最大
转速
对插风机电源负
极 黑色 棕
色2.5mm2

32.

科林纯电动空调系统部件及其原理介绍
压缩机
压缩机低压插件
1#CAN L
2#CAN H
7#电源
8#地线
压缩机低压插件 泰科
1#高压负极
2#高压正极
压缩机低压插件 中航
2#高压负极
4#高压正极

33.

科林纯电动空调系统部件及其原理介绍
继电器保险盒
3RD 7RD是冷凝风机的保险 每个保险接对应一个风机
11RD 16RD是蒸发风机的保险 每个保险接对应一个风机
45RD是控制系统电源保险45RD
41aRD、41bRD、42aRD、42bRD分别是壁挂加热器风机保险
44aRD、44bRD分别是水泵1和水泵2保险
43RD是水泵3保险
K41和K42是控制壁挂加热器风扇继电器
K43是控制水泵3继电器
K44是控制水泵1和水泵2继电器
33

34.

目录
• 科林空调产品介绍
• 纯电动空调工作原理
• 空调系统部件及其原理介绍
• 科林空调操作及维修

35.

科林空调操作及维修
纯电动空调操作说明
开关空调 按该按键 实现空调系统的开启和关闭。蜂鸣器提示音提示操作有效。
风速自动 按该按键 实现空调风速的自动调节 屏幕出现“AUTO符号”。蜂鸣器提示音提示操作有效。
制冷模式 按下该按键 实现空调系统制冷模式的转换。蜂鸣器提示音提示操作有效。
制热模式 按下该按键 实现空调系统制热模式的转换。蜂鸣器提示音提示操作有效。
通风模式 按下该按键 实现空调系统通风模式的转换。蜂鸣器提示音提示操作有效。
长按该键 进入消毒模式 三档风运行不可调 运行十分钟后停止消毒 通风五分钟后关机。
仅配置消毒模块的产品才具备此功能

36.

科林空调操作及维修
纯电动空调操作说明
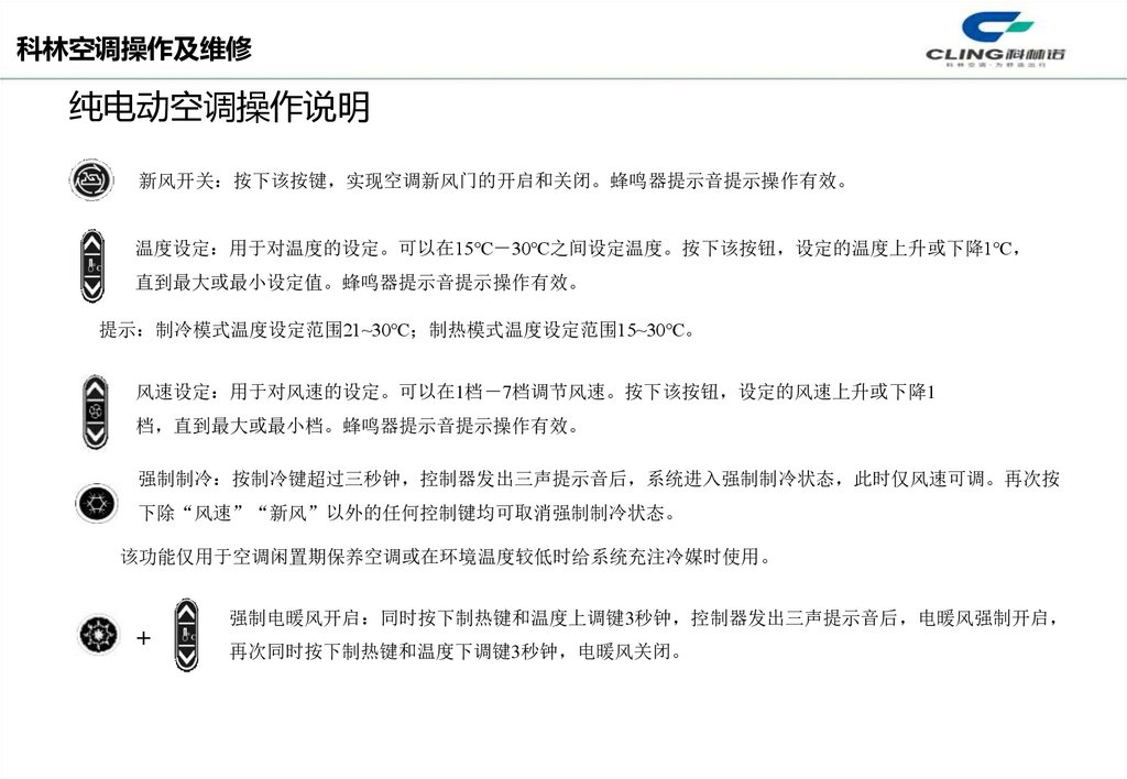
新风开关 按下该按键 实现空调新风门的开启和关闭。蜂鸣器提示音提示操作有效。
温度设定 用于对温度的设定。可以在15℃ 30℃之间设定温度。按下该按钮 设定的温度上升或下降1℃
直到最大或最小设定值。蜂鸣器提示音提示操作有效。
提示 制冷模式温度设定范围21~30℃ 制热模式温度设定范围15~30℃。
风速设定 用于对风速的设定。可以在1档 7档调节风速。按下该按钮 设定的风速上升或下降1
档 直到最大或最小档。蜂鸣器提示音提示操作有效。
强制制冷 按制冷键超过三秒钟 控制器发出三声提示音后 系统进入强制制冷状态 此时仅风速可调。再次按
下除“风速”“新风”以外的任何控制键均可取消强制制冷状态。
该功能仅用于空调闲置期保养空调或在环境温度较低时给系统充注冷媒时使用。
强制电暖风开启 同时按下制热键和温度上调键3秒钟 控制器发出三声提示音后 电暖风强制开启
+
再次同时按下制热键和温度下调键3秒钟 电暖风关闭。

37.

科林空调操作及维修
纯电动空调操作说明
+
强制顶置电加热开启 同时按下制热键和风速上调键3秒钟 控制器发出三声提示音后 顶置电加热
强制开启 再次同时按下制热键和风速下调键3秒钟 顶置电加热关闭。
一键电加热功能 关机状态下 按住制热键超过三秒 控制器发出提示音后 系统进入一键电暖风模式 此
时仅开启顶置电加热和电暖风。在此状态下再次按下制热键3秒钟 可关闭一键电加热模式。
该功能用于热泵制热功能效果不理想时单独使用电暖风制热使用。
手动化霜功能 空调在制热模式下 待压缩机启动后 面板上
右上角的制热图标
由黄变白 长按制热键三秒钟 面板上
开始闪烁 空调进入化霜模式 待化霜结束 自动转入制热模式。
该功能用于环境温度低于0℃天气 尤其是雨雪天气。
一键新风功能 关机状态下 按住新风键 控制器发出提示音后 系统进入一键新风模式 此时仅开启新风和室
内风机。在此状态下再次按下新风键可关闭一键新风模式。

38.

科林空调操作及维修
面板引线讲解

39.

科林空调操作及维修
纯电动空调操作说明
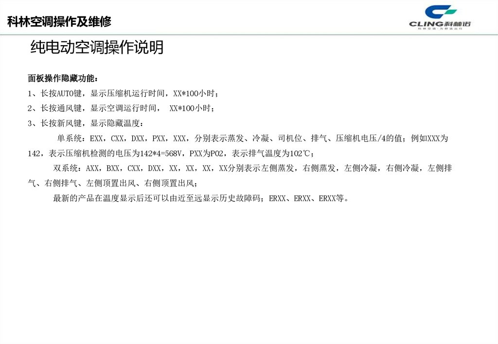
面板操作隐藏功能
1、长按AUTO键 显示压缩机运行时间 XX*100小时
2、长按通风键 显示空调运行时间 XX*100小时
3、长按新风键 显示隐藏温度
单系统 EXX CXX DXX PXX XXX 分别表示蒸发、冷凝、司机位、排气、压缩机电压/4的值 例如XXX为
142 表示压缩机检测的电压为142*4=568V PXX为P02 表示排气温度为102℃
双系统 AXX BXX CXX DXX XX XX XX XX分别表示左侧蒸发 右侧蒸发 左侧冷凝 右侧冷凝 左侧排
气、右侧排气、左侧顶置出风、右侧顶置出风
最新的产品在温度显示后还可以由近至远显示历史故障码 ERXX、ERXX、ERXX等。

40.

2.1 操纵器按键说明
http://app.clingcenter.net/p/PCM211/video.html

41.

2.1 操纵器按键说明
http://app.clingcenter.net/p/PCM211/video.html

42.

2.1 操纵器按键说明

43.

2.1 操纵器按键说明

44.

2.1 操纵器按键说明

45.

2.1 操纵器按键说明

46.

2.1 操纵器按键说明

47.

2.1 操纵器按键说明
单暖不可调功率除霜器面板

48.

2.1 操纵器按键说明

49.

2.1 操纵器按键说明
电冷暖除霜器面板操作说明

50.

科林空调操作及维修
电控盒外形及接口

51.

科林空调操作及维修
电控盒接口讲解

52.

科林空调操作及维修
特别提醒
1、整车上电后 待其运行稳定后才能开启空调 整车下电前要先关闭空调。
2、制冷停止后 需要等待1分钟 压缩机才可以再次工作。
3、关于夏天检测空调制热的说明 空调制热运行夏天室外温度最高不应超过24℃。在室外温度超过24℃
的情况下运行制热将大幅影响空调寿命 空调在此环境下极易出现高压现象。对于夏季室外温度超过24℃
的情况下 不建议开启空调制热功能。
4、关于冬天制热的说明 环境温度低于0℃天气 尤其是雨雪天气 积雪容易将空调覆盖 建议清扫积雪
并进行手动化霜。
5、关于制热化霜的说明 热泵在冬季运行过程中 如果冷凝器芯体表面结霜 会影响空调的制热效果 因
此每运行一段时间 空调系统会根据冷凝器芯体表面结霜情况 进入到自动化霜 此时制热图标会闪烁
为空调正常运行情况 待化霜结束 空调系统会自动恢复制热循环。由于化霜不彻底会影响到空调制热效
果 如果空调系统进入自动除霜模式 不建议强制退出空调系统自动化霜模式。

53.

科林空调操作及维修
线束颜色定义表
线束颜色
线束颜色
线径
线束定义

Y
0.75
绿
G
0.75
绿
G
0.75
除霜传感器线

B
0.75
传感器地线

N
0.75
地线

R
0.75
24V电源线

PL
0.75
新风门打开线
白/黑
W/B
0.75
低压压力开关检测线
对地断开认为压力低

W
0.75
高压压力开关检测线
对地断开认为压力高
绿/红
G/R
0.75
冷凝风机调速线
0~10V
白/红
W/R
0.75
蒸发风机调速线
0~10V
黄/蓝
Y/U
0.75
中压开关检测线
对地导通认为压力高
蓝/红
U/R
0.75
四通阀控制线
24V输出
黄/白
Y/W
0.75
电流传感器线
0~5V
橙/蓝
O/U
0.75
预充电阻温度开关检测线
对地断开认为温度高
灰/黄
S/Y
0.75
壁挂电暖风检测线
对地断开认为温度高
灰/白
S/W
0.75
顶置电加热检测线
对地断开认为温度高
棕/黄
N/Y
0.75
预充电控制线
白/灰
W/S
0.75
空气净化
黄绿线双绞在一起为CAN线
备注
电压
2.5-3.5v
电压
1.5-2.5v

54.

科林空调操作及维修
线束颜色
线束颜色

P
棕/紫
线径
线束定义
备注
0.75
压缩机低压供电线
24V输出
N/P
0.75
顶置加热控制线
24V输出 预留
棕/橙
N/O
0.75
壁挂电暖风控制线
24V输出 预留
棕/蓝
N/U
0.75
空调五合一控制线 DC使能信号线 24V输出
红/黑
R/B
0.75
低压检测线
紫/红
P/R
0.75
水泵故障检测
灰/绿
S/G
0.75
排气温度传感器检测线
黄/红
Y/R
0.75
冷凝芯体温度传感器线 预留
绿/黄
G/Y
0.75
室外温度传感器线
灰/蓝
S/U
0.75
顶置加热传感器线 预留
黄/绿
Y/G
0.75
室内温度传感器线
红/白
R/W
0.75
面板背光灯线
红/蓝
R/U
0.75
水泵控制线

W
2.5
蒸发风机电源线

N
2.5
地线
绿
G
2.5
冷凝风机电源线

R
2.5
电源线

B
2.5
电源线

O
0.75
电子膨胀阀控制1

R
0.75
电子膨胀阀控制2

Y
0.75
电子膨胀阀控制3

B
0.75
电子膨胀阀控制4
检测电压21~31V之间为正常
所有传感器参数一致 后续更换全部使
用霍尼韦尔传感器
排气8114-01176
室外、除霜8114-01192
回风8114-01191

55.

电控箱侧电控盒线束颜色定义
55

56.

电控箱侧电控盒线束颜色定义
56

57.

非电控箱侧电控盒线束颜色定义
57

58.

非电控箱侧电控盒线束颜色定义
58

59.

科林空调操作及维修
原理图 大图请参考PDF查看

60.

科林空调操作及维修
纯电动空调故障代码及故障排除
故障码表
故障码
故障说明
处理方法
ER 00 ERC1/ERC2
面板和电控盒通讯故障
检查线束及插接件是否连接良好
ER 01/11
低压电源电压过低
检查低压电源供电是否正常
ER 02/12
低压电源电压过高
检查低压电源供电是否正常
ER 03/13
系统压力过低
检查是否缺失制冷剂
ER 04/14
系统压力过高
检查制冷剂是否充注量过多
ER05/15
预充故障
检查预充接触器是否闭合
ER 09
电暖风温度过高
检查电暖风是否出风正常
ER 19
顶置电加热温度过高
检查风机是否出风正常
ER 16/32
蒸发芯体传感器故障
检查传感器是否连接正常
ER 07/17
蒸发芯体温度过高
检查出风口是否打开
ER 26/36
四通阀故障
检查制热时四通阀是否工作
ER 27/37
压缩机排气温度过温故障
检查制冷剂是否缺失
压缩机排气温度传感器故障
检查传感器是否连接正常
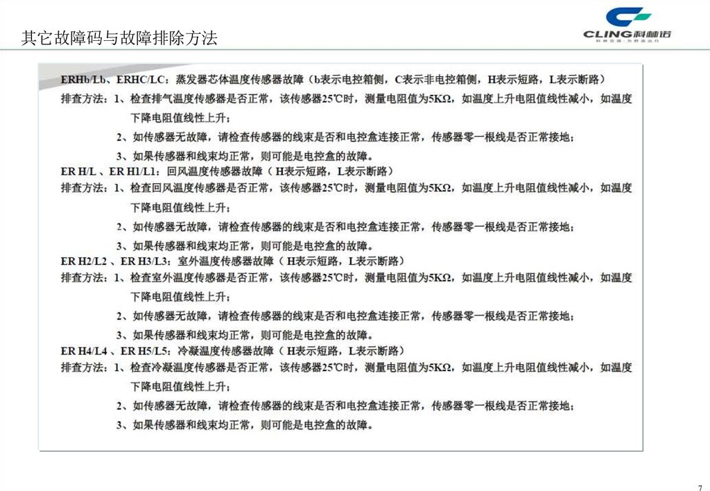
ERHb/Lb
ERHC/LC

61.

科林空调操作及维修
纯电动空调故障代码及故障排除
故障码
故障说明
处理方法
ER 20/30、ER F20
压缩机通讯故障
检查压缩机是否故障 更换压缩机
ER C20/C30
压缩机通讯丢失
检查压缩机通讯线是否连接正常
ER 21/31
高压电源电压过低
检查高压电源供电是否正常
ER 23/33
高压电源电压过高
检查高压电源供电是否正常
回风传感器故障
检查传感器是否连接正常
室外传感器故障
检查传感器是否连接正常
ER HA/LA
司机位传感器故障
检查传感器是否连接正常
ER 24/34
压缩机过流/失速故障
检查压缩机是否正常
ER9D
大顶电源接触器故障报警
检查主接触器是否粘连
冷凝芯体传感器故障
检查传感器是否连接正常
顶置电加热传感器故障
检查传感器是否连接正常
ER H/L
ER H1/L1
ER H2/L2
ER H3/L3
ER H4/L4
ER H5/L5
ER H6/L6
ER H7/L7

62.

纯电动空调故障代码及故障排除
故障码
故障说明
处理方法
ER HF/LF
司机区温度传感器
检查传感器是否连接正常
ER HH/LH
司机位散热器出风温度传感器
检查传感器是否连接正常
ER HJ/LJ、ER HL/LL
司机侧/上客门侧车厢温度传感器
检查传感器是否连接正常
ER HN/LN、ER HO/LO
司机侧/上客门侧散热器出风温度传感器
检查传感器是否连接正常
ER 8A
司机位水路三通水阀反馈电压值异常
ER 8B
后踏步水路两通水阀反馈电压值异常
ER81/ ER83
水位传感器故障
检查三通阀手调手柄是否被干涉而不能旋转检查
水阀插件是否连接正常
检查水阀插件是否连接正常
检查防冻液系统内是否有充足的防冻液和防冻液
系统管路是否有泄漏情况
检查水泵是否有正常的低压电 和直通正常低压
Er82
水泵故障
电的情况下是否能够正常启动
检查水泵前后端水路是否通畅 排除因为水路堵
塞等情况导致水泵堵转的情况。
备注
1、操纵器故障出现时 有故障码和声音提示。多个故障码同时出现时 故障码和设置温度交替闪烁显示 所有故障显示完毕后显示截止符“- -”
提示。
•在字符“/”前面的故障码为单压缩机系统或双压缩机系统的左侧系统故障码 在字符“/”后面的故障码双压缩机系统中的右侧系统故障码
2、对于双压缩机系统 左侧系统是指安装有高压电容盒侧的系统 未安装高压电容盒侧的系统被定义为右侧系统。

63.

纯电空调故障码说明
查询故障 长按AUTO键 左侧显示A0 为除霜器故障 A1为空调故障 A2为水冷机组故障 A4为散热器故障
1、除霜器故障码
A0-00 除霜器通讯故障
A0-F0 水电一体燃油加热器通讯故障
A0-21 除霜器温控开关高温报警
A0-26 除霜器NTC温度传感器高温报警
2、散热器故障码 A4 为水电一体散热器故障
A4- r0 散热器通讯故障
A4- r1 散热器传感器1故障
A4- r2 散热器传感器2故障
A4- r3 散热器传感器3故障
3、空调故障码 电控盒1为空调电控盒 电控盒2为集成水冷机组电控盒
集成水冷机组故障码
面板左侧显示A2 右侧显示故障码
故障码
故障现象
故障码
故障现象
ER-00
BMS通讯故障
ER-01
低压电欠压故障
ER-02
低压电过压故障
ER-03
低压压力故障
ER-04
高压压力故障
ER-05
预充电路故障
ER-16
板换P+T温度传感器故障
ER20/C20
压缩机通讯故障
ER-21
高压电欠压故障
ER-23
高压电过压故障
ER-27
排气过温故障
ER-81
液位报警
ER-82
ERH6/L6
水泵故障
ER-L2
ERH7/L7
室外温度传感器故障
回水温度传感器故障
出水温度传感器故障
63

64.

面板左侧显示A1 右侧显示故障码
故障码
故障现象
故障码
故障现象
ER-C1
电控盒1通讯故障
ER-C2
电控盒2通讯故障
ER-01
电控盒1低压电欠压故障
ER-11
电控盒2低压电欠压故障
ER-02
电控盒1低压电过压故障
ER-12
电控盒2低压电过压故障
ER-03
电控盒1低压压力故障
ER-13
电控盒2低压压力故障
ER-04
电控盒1高压压力故障
ER-14
电控盒2高压压力故障
ER-05
电控盒1预充电路故障
ER-15
电控盒2预充电路故障
ER-07
电控盒1蒸发芯体高温故障
ER-17
电控盒2蒸发芯体高温故障
ER-16
电控盒1除霜温度传感器故障
ER-32
电控盒2除霜温度传感器故障
ER-H/L
室内温度传感器短路/开路
ER-H2/L2
室外温度传感器短路/开路
ER-H4/L4
电控盒1冷凝温度传感器短路/开路
ER-H5/L5
电控盒2冷凝温度传感器短路/开路
ER-HB/LB
电控盒1排气温度传感器短路/开路
ER-HC/LC
电控盒2排气温度传感器短路/开路
ER-L6
电控盒1顶置电加热温度传感器故障
ER-L7
电控盒2顶置电加热温度传感器故障
ER-20
电控盒1压缩机通讯故障
ER-30
电控盒2压缩机通讯故障
ER-C20
电控盒1压缩机通讯故障
ER-C30
电控盒2压缩机通讯故障
ER-21
电控盒1高压电欠压故障
ER-31
电控盒2高压电欠压故障
ER-23
电控盒1高压电过压故障
ER-33
电控盒2高压电过压故障
ER-27
电控盒1排气过温故障
ER-37
电控盒2排气过温故障
ER-L9
板换吸气温度传感器故障
ER-19
顶置电加热过温故障
64

65.

科林空调操作及维修
纯电动空调故障代码及故障排除
ER 00/C1/C2 面板与电控盒之间的通讯故障
排查方法
1、查看电控盒是否工作 电控盒低压电是否供电 电控盒工作指示灯是否点亮
2、在断电状态下 查看空调内部CAN总线 CAN H和CAN L之间的电阻值是否正常 单系统电阻60Ω 双系统电阻40Ω
如不正常有可能为线束断路
3、在通电状态下 查看空调内部CAN总线 CAN H和CAN L的对地电压是否正常 CAN H对地电压2.5~3.5V CAN L对
地电压1.5~2.5V 如果想单独确认部件是否工作 可以将该部件的 CAN H和CAN L线单独挑出测量 仍然是CAN H对地电压
2.5~3.5V CAN L对地电压1.5~2.5V 如果电压不在范围内 有可能出现CAN H或CAN L与电源线或地线或其他控制信号短
路的情况
4、以上排查确认后 如无法排除 有可能为程序匹配问题 如有条件重新更新程序 或更换电控盒或面板
ER01/11 低压电源电压过低故障
排查方法
1、测量电控盒R/B0.75线电压值 如电压值低于21V 则排除低压供电是否正常
2、对于无单独DC-DC的空调 测量整车提供的低压供电电压是否正常 如整车供电整车 则需查看R/B0.75线路是否正常连
接 曾经遇到过保险盒内部的R/B线对续流二极管接地引脚短路的情况
3、对于有DC-DC的空调 测量DC-DC是否正常输出 如DC-DC不输出 需检查DC-DC 的高压输入和使能信号是否正常

66.

科林空调操作及维修
Er00、C1/C2
Er00、C1/C2通讯故障

电控盒面板接插
件是否脱落
连接好接插件 重启故障消除


将整车断电重启
是否正常
系统异常断电造成

更换面板是否正


面板内部元器件损坏

更换电控盒是否正

说明 报“Er00”故障的原因是面板和电控盒之间无法实现CAN通讯 面板和电控盒之间无法传递面板

指令及空调工作状态信息报文 所以只需从通讯线路、面板、电控盒本身原因着手处理 也可以通过测
量CAN线之间的终端电阻阻值是否为60Ω 用来测定系统是否通讯异常。
电控盒内部元器件损坏
6
6

67.

科林空调操作及维修
Er01/ER11 低压电欠压
整车五合一
高压电供电
是否正常
DC-DC使24V电
压输出是否正


DC-DC损坏 更换



检修五合一

回风口保险盒
45RD-2A保险是
否烧坏
更换45RD-2A保险片

DC-DC高压电
供电不正常
、大保险烧
坏?


更换32A大保险
回风口搭铁线或面板
地线重新搭铁


检测DC-DC使
能线N/U线是
否有24V电
回风口搭铁和
面板地线是否
接地良好


更换电控盒1或者
电控盒2
更换电控盒
故障是否消除
电控盒损坏


更换面板 故
障是否消除
面板损坏
说明 E8/E10/E12全电空调 整车五合一只提供高压电给空调大顶高压电容盒。高压电容盒经过三个32A大保险分为三路 其中一路为DC-DC高压电输入 报
故障Er01、Er11首先测量DC的大保险 32A 是否烧坏 其次检查DC高压电输入是否正常 然后检查DC使能信号线N/U0.75线是否有24V电 然后检测DC输
出是否有24V电压 然后检测回风口保险盒45RD-2A保险片是否烧坏 然后检查回风口搭铁线和面板N0.75地线是否接地良好 最后在更换电控盒和面板。此流
程图是从最源头查起 逐步寻找Er01出现原因 实际检修过程 可以根据情况 省去其中一些环节。
6
7

68.

科林空调操作及维修
Er03/ER13 系统低压故障
备注 在制冷过程中 当系统压力太低 小
于0.05±0.02MPa 低压压力故障出现。
此时空调系统压缩机及冷凝风机将停止工作
蒸发风机风速及新风操持正常工作 显示
屏显示故障码。直至压力恢复正常3秒钟以上
该故障排除 系统低压的故障代码为Er 03
/Er13

制冷剂是否缺
少或无制冷剂
检漏 重新添加或充注

蒸发风机是否
全部运转

电源和调速线供电
W/R0.75 0-10V
是否正常

蒸发风机坏 更换

检测风机保险片
无问题则更换
电控盒
高压侧压力是
否过高


芯体脏堵、膨胀阀堵或者高压
管路堵
检测电控盒输出
W/B0.75是否接地良



低压开关损坏 更换

1、芯体脏堵 制冷时压力高清洗冷凝芯
体 制热时压力高清洗蒸发芯体和回风
栅过滤网
2、膨胀阀堵或者高压管路堵 更换膨胀
阀或者高压管路。

电控盒损坏 更换
6
8

69.

科林空调操作及维修
Er04/ER14 系统高压故障

制冷剂充注过多

重新充注

冷凝风机是否全部
运转
电源和调速线供电
G/R0.75 0-10V
是否正常


高压侧压力是否过

检测风机保险片
无问题则更换电控



芯体脏堵、膨胀阀堵或者高压管路堵

检测电控盒输出
W0.75是否接地良好

冷凝风机损坏
1、芯体脏堵 制冷时压力高清洗冷凝芯
体 制热时压力高清洗蒸发芯体和回风
栅过滤网
2、膨胀阀堵或者高压管路堵 更换膨胀
阀或者高压管路。
低压开关损坏 更换

电控盒损坏 更换
备注 在制冷过程中 当系统压力太高 大于3.2±0.12MPa 压力故障出现。此时空调系统压缩机及冷
凝风机将停止工作 蒸发风机风速及新风操持正常工作 显示屏显示故障码。直至压力恢复正常3秒钟
以上 该故障排除 系统高压的故障代码为Er04 /Er14。

70.

科林空调操作及维修
Er07/ER17/ER22 蒸发芯体高温故障

吹风温度过高
正常 该故障可自恢复


除霜传感器接插件
是否连接好
重新连接接插件

传感器损坏或者电控盒G0.75线无信号
备注 制热模式下 除霜传感器温度≥55℃ 且持续时间≥5秒 此故障信号出现。此时空调系统冷凝、压缩机停止 蒸发风机3级 显示屏显示故障码
。当除霜传感器温度≤40℃时 恢复原运行状态。故障代码为Er07 /Er17 /Er22。
7

71.

科林空调操作及维修
Er09/Er19电暖风过温故障

车内温度过高
关闭电暖风
备注 在电加热运行过程中 当出现电暖风机
温度开关断开 或温度开关线路开路 或控制
司机侧电暖风高压直流接触器辅助触点断开
且持续断开时间≥3秒 此故障信号出现。发生
电暖风风机接插否
件是否连接好
重新连接接插件

该故障时 系统将停止电暖风机工作 显示屏
显示故障码。该故障需重启操纵器进行恢复
故障代码为ER09/ER19。

电控盒S/Y线接地
故障是否消失

电控盒损坏

依次将电暖风温
度传感器接地
故障是否消失

电暖风温度传感器开路 找出开路
温度传感器

司机侧电暖风高压直流接触器辅助
触点断开 换接触器
71

72.

科林空调操作及维修
除霜温度传感器故障Er16 /Er32 当系统诊
断到除霜传感器断开或短路、温度≥70℃或
Er16/Er32 除霜传感器故障
≤-50℃时 传感器故障信号出现。发生该
故障后 制冷流程运行时不根据除霜传感器
信号 而根据制冷时间、设置温度和回风温

除霜传感器接插件
是否连接良好
度决定制冷信号的输出 确保压缩机每运行
重新插接
60分钟等待5分钟。该故障在运行中会自动
排除 故障代码为Er16/Er32。


用万用表测量传感
器阻值是否为0或者

传感器坏、更换


25℃ 阻值为为
5KΩ
电控盒损坏
7

73.

科林空调操作及维修
Er20/Er30 压缩机/变频器/软启动器故


整车电源断电重启
故障是否消除
异常断电造成通讯异常


压缩机低压控制线
路是否连接良好
重新插接低压接插件

压缩机控制板损坏 更换
备注 当变频器报文故障位反馈故障 或通讯异常中断且持续时间大于3秒钟时 此故障出现。此时空调系统蒸发风机运行风速不
变 冷凝风机及压缩机停止运行。故障消除5秒钟以上 该故障排除 故障代码为Er20/Er30。
7

74.

科林空调操作及维修
ErC20/ErC30
故障
压缩机与CAN盒通讯
备注 当压缩机与电控盒通讯中断或者
异常的时候 此故障出现。该故障恢复
整车电源断电重启
故障是否消除
需要断电重启 故障消除5秒钟以上

异常断电造成通讯异常


压缩机与CAN盒通
讯线是否连接良好

更换电控盒故障是
否消除
该故障排除 故障代码为ErC20 /ErC30

重新插接低压接插件

电控盒坏 更换

更换压缩机 故障
是否消除

压缩机控制板损坏 更换
7

75.

科林空调操作及维修
Er21/Er31
故障
高压电欠压
备注 当变频器报文故障位反馈欠压故障时 且持续
时间大于3秒钟时 此故障出现。此时空调系统蒸发风
整车五合一
高压电输出
是否正常

机保持当前风速运行 冷凝风机及压缩机停止运行
操纵上除开关键外其它控制按键处于锁定状态。电压
检修五合一
恢复3秒钟以上 该故障排除 故障代码为Er 21 /Er
31。在开机后的前10秒钟屏蔽此故障。


32A大保险是
否烧坏
更换32A大保险

压缩机是否频繁
启停 但是运行
不起来

O/U线对应温度开关两
端阻值为∞

压缩机高压电接
插件端电压是否
正常
电控盒N/Y线是否有
24V电压输出

压缩机损坏 更换压缩机

电控盒损坏

大顶高压接触器损坏
7

76.

科林空调操作及维修
备注 当变频器报文故障位反馈过
压故障时 且持续时间大于1秒钟
时 此故障出现。此时空调系统蒸
发风机保持当前风速运行 冷凝风
机及压缩机停止运行 操纵上除开
关键外其它控制按键处于锁定状态
。电压恢复3秒以上 该故障排除
故障代码为Er 23 /Er 33。
Er23/Er33 高压电过压故障

整车五合一高压电
输出是否正常
检修五合一


32A大保险是否烧坏
更换32A大保险


压缩机高压电供电
是否正常
压缩机损坏
7

77.

科林空调操作及维修
77

78.

科林空调操作及维修
Er27/Er37 压缩机排气温度故障
检查压缩机排气温
度是否过高

系统堵、制冷剂泄漏、冷凝风机
损坏或未关闭蒸发盖子

排气温度传感器S/G
线与地线电阻是否


传感器损坏
1、系统堵 查找堵点 更换相应零部件
2、制冷剂泄漏 寻找漏点进行补焊或其它
相应处理 重新抽真空 按标准重新充注
制冷剂
3、风机损坏 制冷时出现上述故障为冷凝
风机损坏
4、蒸发盖子密封不严 制热时出现上述故
障可能为空调盖子密封不严。
备注 当排气温度传感器≥105℃时 且持
续时间大于3秒钟时 此故障出现。发生报
警后 当排气温度传感器≤80℃ 且持续时
间≥3秒 系统报高温报警消除 压缩机可
以进行重启。

电控盒损坏或者接插件松动
7

79.

其它故障码与故障排除方法
7

80.

其它故障码与故障排除方法
8

81.

其它故障码与故障排除方法
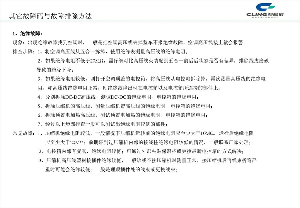
1、绝缘故障
现象 出现绝缘故障找到空调时 一般是把空调高压线去掉整车不报绝缘故障 空调高压线接上就会报警
排查步骤 1、将空调高压线从五合一拆掉 使用绝缘表测量高压线的绝缘电阻
2、如果绝缘电阻不低于20MΩ 需仔细对比高压线束装配到五合一前后后状态是否有差异 排除线皮磨破
导致的绝缘下降
3、如果绝缘电阻较低 则打开空调顶盖的电控箱 将高压线从电控箱拆除掉 再次测量高压线的绝缘电
阻 如高压线绝缘电阻正常 则绝缘故障出现在电控箱以及电控箱所连接的部件上
4、分别拆除DC-DC高压线 测试DC-DC的绝缘电阻、电控箱的绝缘电阻
5、拆除压缩机的高压线 测量压缩机带高压线的绝缘电阻、电控箱的绝缘电阻
6、拆除顶置电加热高压线 测试顶置电加热的绝缘电阻、电控箱的绝缘电阻
7、经过以上步骤排查一般可以测试出绝缘电阻较低的部件
常见故障 1、压缩机绝缘电阻较低 一般情况下压缩机运转前的绝缘电阻应至少大于10MΩ 运行后绝缘电阻
应至少大于20MΩ 前期碰到过压缩机内部的接线柱绝缘电阻较低的情况 一般联系厂家处理
2、电控箱内部有凝露 绝缘电阻较低 可通过外部粘贴保温杯或更换最新电控箱的方式解决
3、压缩机高压线塑料接插件绝缘较低 一般该线不接压缩机时测量正常 接压缩机后再线束折弯严
重时可能会绝缘较低 一般是理顺插件处的线束或更换线束

82.

其它故障码与故障排除方法
2、压缩机不启动故障
现象1 冷凝风机可以转 压缩机不启动 压缩机每次可以动1秒 参考ER05/15故障处理方法
现象2 冷凝风机可以转 压缩机不启动 压缩机每次可以连续转3秒以上 甚至可转几分钟
此种情况一般是系统问题 可等待几分钟看看 测量下系统高压压力值 排查系统是否有堵塞
现象3 冷凝风机不转 压缩机完全不动 怀疑是干扰导致 可参看ERF20处理方法
3、短路故障
对于高压部件的短路 一定要先查出来短路点 否则可能会再次短路。排查过短路故障后 最好先使用快熔保险先测试
快熔保险测试后 再换成普熔保险。
快熔保险 FWC10A-10F 8114-00675 、 FWC16A-10F 8114-00676 、 FWC32A-10F 8114-00677
慢熔保险 C10G32 8114-00833
常见短路点 1、高压线正极和负极端子引线部位 热缩管磨破导致短路
2、高压插件进水导致短路
3、压缩机高压插件烧蚀导致短路
4、压缩机正极和负极之间短路 注意一定是正极对负极之间
5、DC-DC正极和负极之间短路
4、开空调功率大 一般考虑是不是有接触器粘连的情况 例如顶置电加热接触器粘连 电加热一致在耗电
5、DC不工作 报警ER05 考虑高压正负极线束是否接反
6、综合故障 一般报多个故障 最有可能为公共地线虚接

83.

其它故障码与故障排除方法
7、风机不启动或常工作故障
不启动 首先判断风机电源线和地线之间是否有DC24V电压 如果没有电压则检查前端的线路、保险以及供电部件 如
果有电压则检查风机的调速信号是否正常 如信号不正常则检查信号线路以及电控盒 如果电压和信号均正常则判断为
风机故障
常工作 首先看是多个风机常工作还是单个风机常工作 如果是多个风机常工作 先检查控制信号的电压是从某个风机
传递过来或是从电控盒传递过来或是从其他线路上窜过来的 如果是从某个风机传递过来的 依次拆掉各风机可发现故
障风机 如果是电控盒故障 断开所有风机后 电控盒此信号仍有输出 如果是线束窜电 断开电控盒和风机后 线束
上仍然有电。
维修特别注意事项
1、安全问题 测量高压电路时已经要先检查工具是否有绝缘皮破损的情况 触摸高压部件之前先测量高压电是否下降到
安全范围内 操作人员需要经过专业培训 对高压电器有一定的了解
2、工具 维修时一定注意带上工具 万用表比不可少 如果涉及到绝缘电阻检查 需具备绝缘表
3、备件 根据反馈人反馈的情况 提前判断故障原因 及时准备相应的配件 避免多次维修。

84.

科林空调操作及维修

85.

科林空调操作及维修

86.

科林空调操作及维修

87.

科林空调操作及维修
歧管压力表、真空泵
真空泵需求 极限真空10pa以下 速率4L/S 每个系统要单独抽空。
压力表
真空泵
1 低压表
2 高压表
3 低压手阀
4 高压手阀
5 低压侧接口
6 维修接口
7 高压侧接口
☺ 低压表 用来检测系统低压侧压力。
☺ 高压表 用来检测系统高压侧压力。
☺ 低压手阀 关闭时5与6隔断 打开时5与6相通。
☺ 高压手阀 关闭时7与6隔断 打开时7与6相通。
☺ 低压侧接口 通过软管与系统低压侧连接。
☺ 维修接口 通过软管可以连接真空泵、制冷剂罐等设备

☺ 高压侧接口接口 通过软管与系统高压侧连接。
87

88.

科林空调操作及维修
严禁用压缩空气进行捡漏
A、肥皂水检漏
将歧管压力表按要求与空调系统连接起来 把歧管压力表中间软管同氮气瓶相连 缓缓充入纯度
99.9%的干燥氮气使系统压力达到1.0MP 将肥皂水直接均匀涂于各接头 包括压力开关接口、压力释
放阀接口、气门芯嘴 若接头上肥皂水向外起肥皂泡 说明该处泄漏 在接头漏点上作记号 检查
下一个接头。检查完所有的接头后 请勿遗漏 如果此时仍未能检查出泄漏处 可将歧管压力表的
低压表从系统中卸下 从高压端增加充入氮气量 使系统压力达到2.5MP 再用肥皂水检漏 重复上述
工作。
B、仪器检漏
检漏仪器有很多 如 卤素检漏灯、卤素电子检漏仪、氦检漏仪等 现在常用是卤素电子检漏仪。
使用时 先用歧管压力表向空调系统中充入少量R407c气体 打开检漏仪 将检漏仪探头放置于检测部
位周围 缓缓移动。若检漏仪发出短促报警声 则说明该处泄漏 在该处作上记号 再检查下一个接
头。检查要仔细请勿遗漏。若仍未能发现泄漏处 可以增加系统中充入的R407c的量 或向系统中充入
一定量的氮气 增加系统中的压力 再用检漏仪检查。
C、保压检漏
正压检漏后 进行保压。如果压力不下降 或因昼夜温差较大引起压力微量下降 可确认系统无泄
漏 否则 要查找泄漏原因并予以排除 直至确认无泄漏。
88

89.

科林空调操作及维修
抽真空
汽车空调系统必须在干燥清洁的环境下工作 若灰尘、杂质、空气和水分进入系统 可能导致空
调系统制冷能力下降 甚至损坏整个制冷系统。
目的 排出空调系统中的水分和空气
方法 将真空泵、压力表与空调系统的连接 然后开动真空泵 打开表上高低压手阀。30分钟后
真空表上真空压力为98KPa时 可关闭高低压手动阀 停止真空泵抽真空。
真空保压检漏 约5-8min后 压力下降不得超过3.4KPa。
再抽真空 确认无泄露后 再起动真空泵 打开手阀 运行60min后 方可完毕。
出厂要求抽真空绝对压力在133Pa以下。
89

90.

科林空调操作及维修
加注润滑油
真空吸注法 将歧管压力表高、低压软管与系统高、低压端相连 中间软管与真空泵连
接在一起 对系统抽真空 使系统绝对压力不高于3KP 先关闭高低压手阀 再关闭真
空泵 卸下中间软管 将低压软管或加油管插入计量好油量的量筒内 尽量插到底部
接着打开低压手阀。冷冻油会在真空作用下吸入空调系统中 直到预定油量吸完为止。
润滑油需要从气液分离器前端的低压充注口加入。
润滑油与空气接触时间 不超过5分钟
建议补加量
1、纯电动空调重新充注一次制冷剂需补润滑油50ml
2、更换芯体、干燥过滤器重新加制冷剂需加油100ml
3、同时更换干燥过滤器和气液分离器需补加油300ml
4、如果进行系统清理按照BOM中的量重新加注润滑油。
5、其他情况需要按照实际排出量补加。
90

91.

科林空调操作及维修
注意事项
1、在空调使用淡季 空调系统应保证每月运行一次 时间为15分钟。否则容易引起冷媒的泄露和
压缩机故障。
2、必须等空调完全关闭后 才能切断整车的电源、拔掉钥匙。否则容易引起空调系统的故障。
3、空调运行期间 至少要保持7-8个风口处于开启状态 否则 蒸发芯体换热不好 容易引起系统
故障。
4、在空调使用期间 每月应至少清理一次回风栅上的挡尘网 否则 会影响空调的效果。
整车上电后 待其运行稳定后才能开启空调 整车下电前要先关闭空调。
5、制冷停止后 需要等待3分钟 压缩机才可以再次工作。
6、空调系统处于风速自动状态、制热模式 化霜、防冷风、吹余热、高温保护等状态 时 风机
风速无法手动调节。
7、关于夏天检测空调制热的说明 空调制热运行夏天室外温度最高不应超过24℃。在室外温度超
过24℃的情况下运行制热将大幅影响空调寿命 空调在此环境下极易出现高压现象。对于夏季室外
温度超过24℃的情况下 不建议开启空调制热功能。
8、关于冬天制热的说明 环境温度低于0℃天气 尤其是雨雪天气 积雪容易将空调覆盖 建议清
扫积雪 并进行手动化霜。
9、本空调属于高电压产品 严禁非专业人士维修或改动空调系统 严禁非专业人士触摸空调的高
压部件
10、进行焊接操作时必要进行充氮保护。
91

92.

科林空调 为舒适出行
Thanks!
Zhengzhou
Zhengzhou Kelin
Kelin Motor
Motor Vehicle
VehicleAir
Air Conditioning
Conditioning Co.,
Co., LTD
LTD
www.kelin.com.cn
www.clingac.com
English     Русский Rules