Лекция № 7
Виды механических волн
Упругие волны в стержнях. Волновое уравнение
Когерентные волны. Интерференция волн. Стоячая волна
Литература:
719.50K
Category: physicsphysics

Механические волны. Лекция № 7

1. Лекция № 7

МЕХАНИЧЕСКИЕ
ВОЛНЫ
Лекции Веретимус Н.К. и Веретимус Д.К.

2.

Механическая волна – процесс
распространения возмущений в среде.
Волновой процесс – сложная модель
движения частиц среды, которые не движутся
вместе с волной, а совершают колебания
около своих положений равновесия. Вместе с
волной от частицы к частице передается лишь
состояние колебательного движения и его
энергия и импульс.

3.

Упругость – свойство протяженной
среды восстанавливать свою форму и объём
(твёрдые среды) после прекращения действия
внешних сил или других воздействий,
вызывающих её деформирование. Среда,
обладающая такими свойствами – упругая
среда.
Волновая
поверхность

геометрическое место точек, колеблющихся в
одинаковой фазе.
Волновое поле – область среды,
приведенная в возмущенное состояние
распространяющейся волной.

4.

Волновой фронт – геометрическое
место точек, до которых к данному моменту
времени дошло возмущение (или граница,
отделяющая
волновое
поле
от
невозмущенной области).

5. Виды механических волн

По своей мерности волны подразделяют на:
• одномерные,
• поверхностные,
• пространственные.
По форме волнового фронта на:
• плоские,
• цилиндрические,
• сферические и т.д.
По направлению возмущения – на
продольные и поперечные волны.

6.

В продольных волнах возмущение
направлено по направлению распространения
волны. В поперечных волнах возмущение
направлено перпендикулярно направлению
распространения волны.
Упругие волны – процесс распространения механических возмущений в
упругой среде (частный случай мех. волн).
Основное св-во всех упругих волн –
перенос энергии без переноса массы.

7. Упругие волны в стержнях. Волновое уравнение

Вдоль упругого стержня распространяется
упругая волна. (x, t) – смещение частицы
стержня в момент времени t
C
а)
x dx
x
x, t
б)
F x, t
C
x
x d x, t
F x d x, t
x

8.

Основное ур-е динамики для элемента dx:
2
(7.1)
S d x 2 F x d x, t F x, t
t
Здесь – плотность материала, S – площадь
2
поперечного сечения стержня, – ускорение
2
элемента.
t
Представим
F
F x d x, t F x , t
dx
(7.2)
x
Напряжение в стержне
F x, t
(7.3)
x, t
S

9.

Подставим (7.2) и (7.3) в (7.1):
F
S d x 2
dx
t
x
F
2
t
S x
2
2
2
x
t
Относительное
удлинение
определяет величину деформации
2
x
(7.4)
элемента
(7.5)

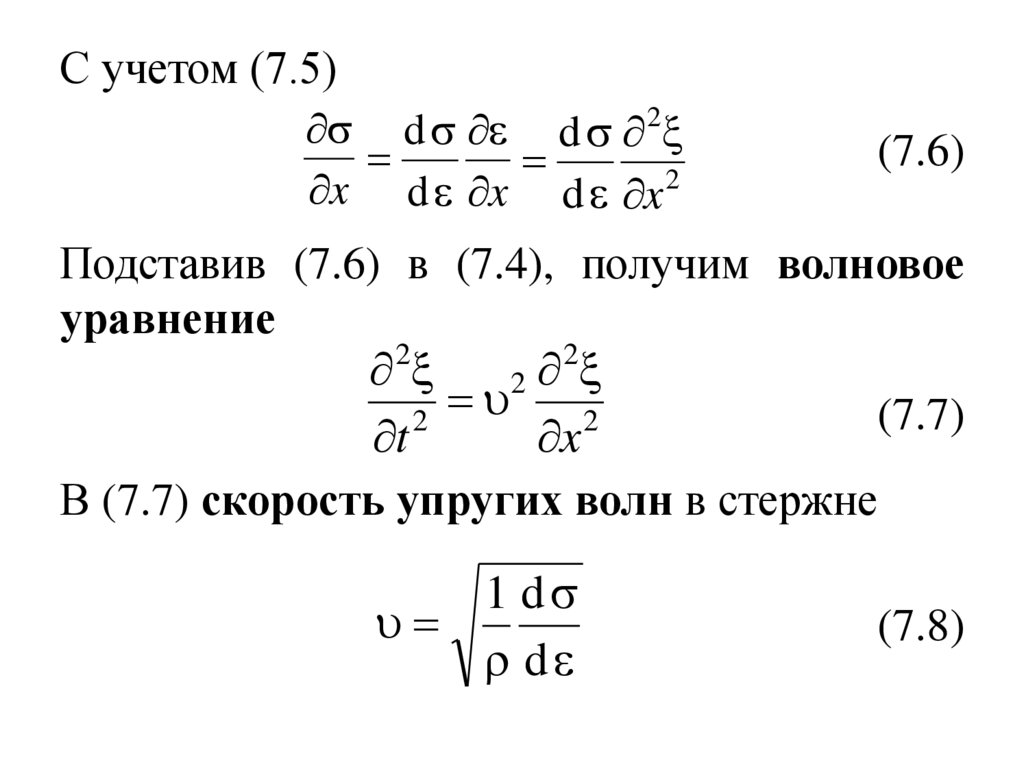
10.

С учетом (7.5)
d d 2
x d x d x 2
(7.6)
Подставив (7.6) в (7.4), получим волновое
уравнение
2
2
2
(7.7)
2
2
t
x
В (7.7) скорость упругих волн в стержне
1 d
d
(7.8)

11.

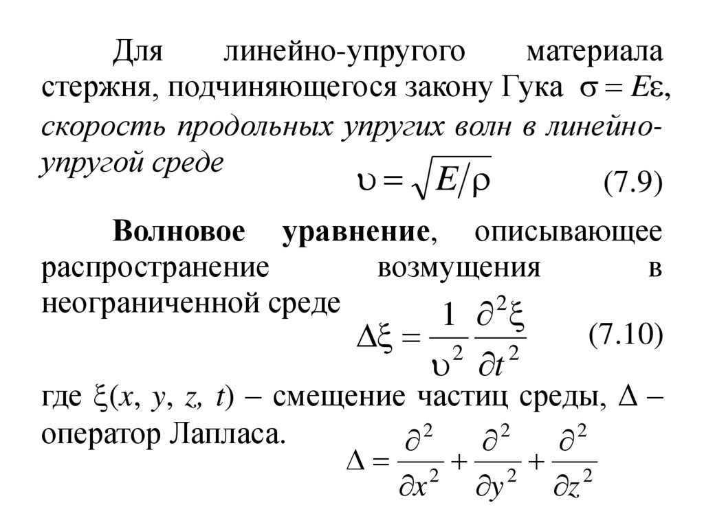
Для
линейно-упругого
материала
стержня, подчиняющегося закону Гука E ,
скорость продольных упругих волн в линейноупругой среде
E
(7.9)
Волновое уравнение, описывающее
распространение
возмущения
в
2
неограниченной среде
1
(7.10)
2 t 2
где (x, y, z, t) – смещение частиц среды, Δ –
2
2
2
оператор Лапласа.
2 2 2
x
y
z

12.

Гармонические волны создают такое
волновое движение в данной точке, которое
можно рассматривать как гармонические
колебания частиц среды.
Длина волны – расстояние между
двумя
ближайшими
точками
среды,
колеблющимися в одинаковой фазе
T ,
ν
(7.11)
где ν = ω/(2π) – частота колебаний, T=1/ν –
период колебаний.

13.

Решение ур-я (7.7) – ур-е плоской
монохроматической волны, распространяющейся вдоль оси x
x
x, t A cos t , (7.12)
где A = const, ω = const, φ – начальная фаза.
Далее считаем φ=0. Уравнение прямой волны
2
x, t A cos t x A cos t
x
x, t A cos t k x ,
2
– волновое число
где k

14.

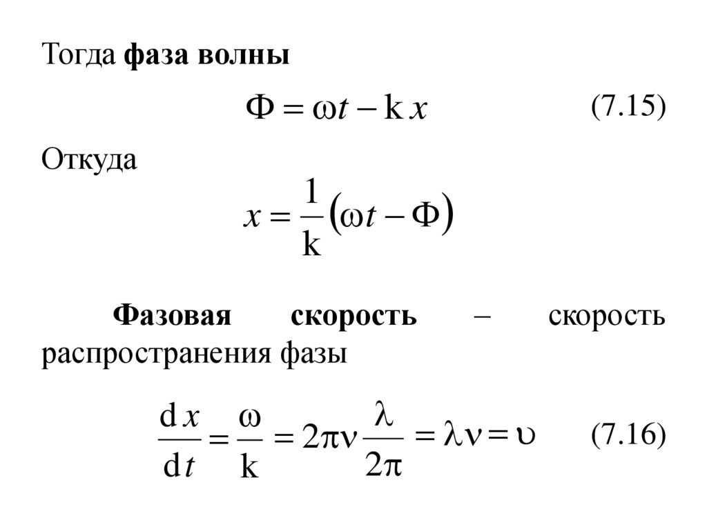
Тогда фаза волны
t k x
(7.15)
Откуда
1
x t
k
Фазовая
скорость
распространения фазы

dx
2
2
dt k
скорость
(7.16)

15. Когерентные волны. Интерференция волн. Стоячая волна

Когерентные – монохроматические волны
одинаковой частоты, их разность фаз ΔΦ =
Φ2 – Φ1 не меняется во времени (ΔΦ = const).
Интерференция волн – результат
взаимодействия
когерентных
волн.
В
зависимости от ΔΦ в пространстве
происходит устойчивое во времени взаимное
усиление
или
ослабление
волн,
т.е.
происходит перераспределении энергии в

16.

пространстве;
возникает
устойчивая
картина
распределения
амплитуды
результирующего колебания с характерным
чередованием максимумов и минимумов.
Стоячая волна – частный случай
интерференции волн, результат сложения
двух гармонических волн с одинаковыми
амплитудами
и
частотами,
распространяющихся
вдоль
оси
x
в
противоположных направлениях. Например,
наложение прямой и обратной волны. При
φ = 0 ур-я этих волн:
2 A cos t k x
1 A cos t k x

17.

Ур-е стоячей волны
1 2 2 A cosk x cos t Acт cos t , (7.29)
где Aст = 2Acoskx – амплитуда стоячей волны.
Acтmax 2 A
при
cosk x 1
2
kx
x n, n 0, 1, 2,
Координаты
точек,
в
которых
расположены пучности стоячей волны
xn n ,
2
n 0, 1, 2,

18.

2
x
2
узлы
координаты пучностей
min
Acт 0
при
2
x 2n 1 ,
k x
2
cos k x 0
n 0, 1, 2,

19.

Узлы
координаты:
стоячей
xn 2n 1 ,
4
волны,
имеют
n 0, 1, 2,
Расстояние между двумя ближайшими
узлами (и пучностями)
xn 1 xn 2
2
Между двумя соседними узлами все
точки среды колеблются синфазно, при
переходе же через узел фаза изменяется на π.

20.

Узлы разделяют среду на автономные
области, в которых гармонические колебания
совершаются независимо.
В стоячей волне нет переноса
возмущения вдоль оси x, в отличие от
бегущей волны. Отсюда – название волны.
Формула стоячей волны (7.22) также
является решением волнового уравнения (7.7)
В стоячей волне
2 A cosk x sin t
2 A k sink x cos t
x

21.

, ,
t 0
0
x
, ,
,
t T 4
0
x
Это тоже стоячие волны, причем они
сдвинуты относительно друг друга по фазе на
π/2 как в пространстве, так и во времени.

22. Литература:

•Иродов И.Е. Волновые процессы. Основные
законы: Учебное пособие для вузов. — М.:
Лаборатория Базовых Знаний, 1999 - 256с
•Веретимус Н.К., Веретимус Д.К., Креопалов
Д.В. Механические волны: Метод. Указания к
решению задач по курсу общей физики /Под
ред. О.С.Еркович. – М.: Изд-во МГТУ им.
Н.Э. Баумана, 2009. – 31c.
English     Русский Rules