667.24K
Category: physicsphysics

Практикум. Тепловой расчет горизонтального кожухотрубного водоводяного подогревателя

1.

ПРАКТИКУМ

2.

Тепловой расчет горизонтального кожухотрубного водоводяного
подогревателя
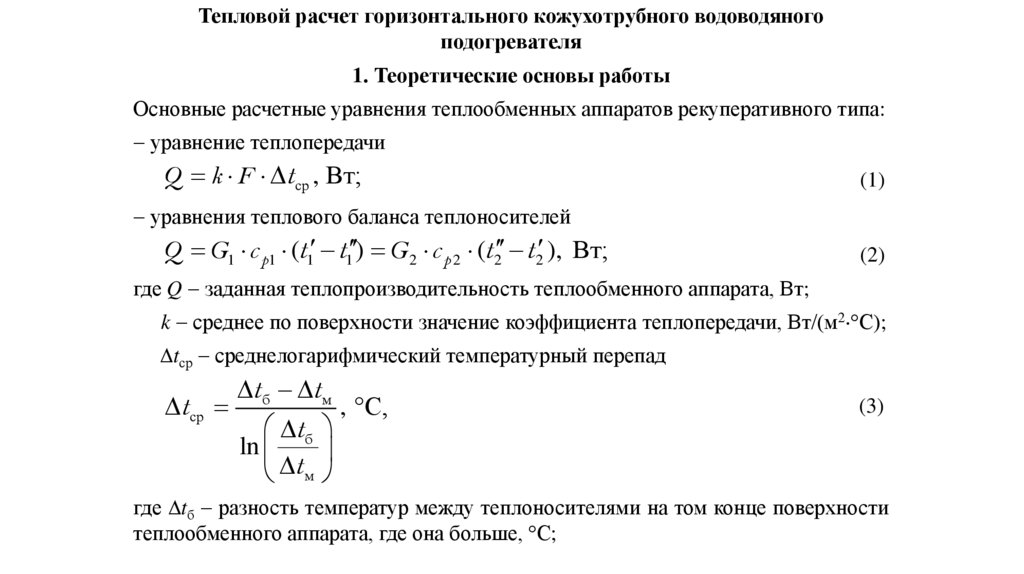
1. Теоретические основы работы
Основные расчетные уравнения теплообменных аппаратов рекуперативного типа:
уравнение теплопередачи
Q k F t ср , Вт;
(1)
уравнения теплового баланса теплоносителей
Q G1 c p1 (t1 t1 ) G2 c p 2 (t 2 t 2 ), Вт;
(2)
где Q заданная теплопроизводительность теплообменного аппарата, Вт;
k среднее по поверхности значение коэффициента теплопередачи, Вт/(м2 С);
tср среднелогарифмический температурный перепад
t б t м
t ср
, С,
t б
ln
t м
(3)
где tб разность температур между теплоносителями на том конце поверхности
теплообменного аппарата, где она больше, С;

3.

tм разность температур между теплоносителями на другом конце поверхности
теплообменного аппарата, С;
G1, G2 секундные расходы горячего и холодного теплоносителей, кг/с;
cp1, cp2 удельные теплоемкости теплоносителей, выбранные по их средним
температурам, Дж/(кг С);
Для условий задания при противоточной схеме включения теплоносителей
среднелогарифмический температурный напор определяется следующим
образом:

4.

при G1 cp1 < G2 cp2,
(t1 t 2 ) (t1 t 2 )
t ср
, С,
t1 t 2
ln
t1 t 2
(4)
при G1 cp1 > G2 cp2,
(t1 t 2 ) (t1 t 2 )
t ср
, С.
t1 t 2
ln
t1 t 2
(5)

5.

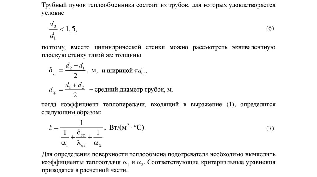
Трубный пучок теплообменника состоит из трубок, для которых удовлетворяется
условие
d2
1,5,
d1
(6)
поэтому, вместо цилиндрической стенки можно рассмотреть эквивалентную
плоскую стенку такой же толщины
d 2 d1
ст
, м, и шириной dср,
2
d d2
средний диаметр трубок, м,
d ср 1
2
тогда коэффициент теплопередачи, входящий в выражение (1), определится
следующим образом:
k
1
, Вт/(м 2 С).
1 ст
1
1 ст 2
(7)
Для определения поверхности теплообмена подогревателя необходимо вычислить
коэффициенты теплоотдачи 1 и 2. Соответствующие критериальные уравнения
приводятся в расчетной части.

6.

2. Задание
Горячий теплоноситель протекает по латунным трубкам с наружным диаметром
d2 = 16 мм, толщина стенки трубки 1 мм. Пучок из n трубок заключен в корпус
(кожух), внутренний диаметр которого составляет D мм. В межтрубном
пространстве протекает нагреваемая вода. Расчетная длина секции
теплообменника l. Потерями теплоты с внешней поверхности корпуса
теплообменника при расчете пренебречь. Необходимо определить:
тепловой поток подогревателя;
температуру греющей воды на выходе из подогревателя;
коэффициент теплоотдачи от греющей воды к внутренней поверхности
трубки;
коэффициент теплоотдачи от внешней поверхности трубки к нагреваемой
воде;
коэффициент теплопередачи от греющей воды к нагреваемой воде через
разделяющую их поверхность латунных трубок;
среднелогарифмический температурный напор между теплоносителями;
поверхность нагрева теплообменного аппарата;
число секций.
В конце расчета уточнить длину одной секции с учетом принятого числа секций, а
также проверить правильность первоначального выбора температур поверхностей
теплопередающей стенки.

7.

Отчет о проделанной работе должен включать:
исходные данные;
принципиальную схему теплообменника;
все расчетные действия;
график изменения температур греющей среды и нагреваемой среды по длине
теплообменника;
график изменения температуры на расчетном участке теплопередачи;
список использованной литературы.
К отчету должен быть приложен чертеж теплообменника (несколько секций
теплообменного аппарата, например, первая, вторая и последняя секции, которые
следует выполнить с учетом размеров теплообменника принятых конструктивно).

8.

3. Пример расчета
:

9.

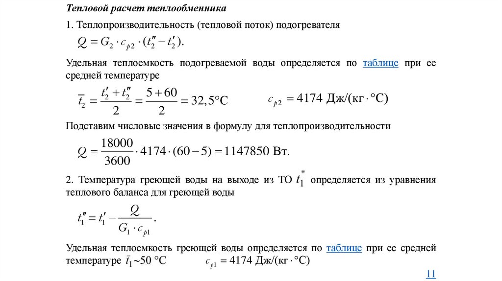
Тепловой расчет теплообменника
1. Теплопроизводительность (тепловой поток) подогревателя
Q G2 c p 2 (t 2 t 2 ).
Удельная теплоемкость подогреваемой воды определяется по таблице при ее
средней температуре
t 2 t 2 5 60
t2
32,5 С
2
2
c p 2 4174 Дж/(кг С)
Подставим числовые значения в формулу для теплопроизводительности
18000
Q
4174 (60 5) 1147850 Вт.
3600
2. Температура греющей воды на выходе из ТО
теплового баланса для греющей воды
t1 t1
определяется из уравнения
Q
.
G1 c p1
Удельная теплоемкость греющей воды определяется по таблице при ее средней
температуре
c p1 4174 Дж/(кг С)
11

10.

9 11 13 Таблица 1 – Физические свойства воды на линии насыщения 14
t,
h ,
cp,
102,
5
3
p 10 , Па , кг/м
a, мм2/с , мм2/с
С
кДж/кг кДж/(кг С) Вт/(м С)
Pr
0
1,013
999,9
0,00
4,212
56,0
13,1
1,789
13,5
10
1,013
999,7
42,04
4,191
58,0
13,7
1,306
9,45
20
1,013
998,2
83,91
4,183
59,7
14,3
1,006
7,03
30
1,013
995,7
125,7
4,174
61,2
14,9
0,805
5,45
40
1,013
992,2
167,5
4,174
62,7
15,3
0,659
4,36
50
1,013
988,1
209,3
4,174
64,0
15,7
0,556
3,59
60
1,013
983,2
251,1
4,179
65,0
16,0
0,478
3,03
70
1,013
977,8
293,0
4,187
66,2
16,3
0,415
2,58
80
1,013
971,8
335,0
4,195
66,9
16,6
0,365
2,23
90
1,013
965,3
377,0
4,208
67,6
16,8
0,326
1,97
100
1,013
958,4
419,1
4,220
68,4
16,9
0,295
1,75

11.

Вычислим температуру греющей воды на выходе из теплообменника
t1 80
1147850
16,13 С.
15500
4174
3600
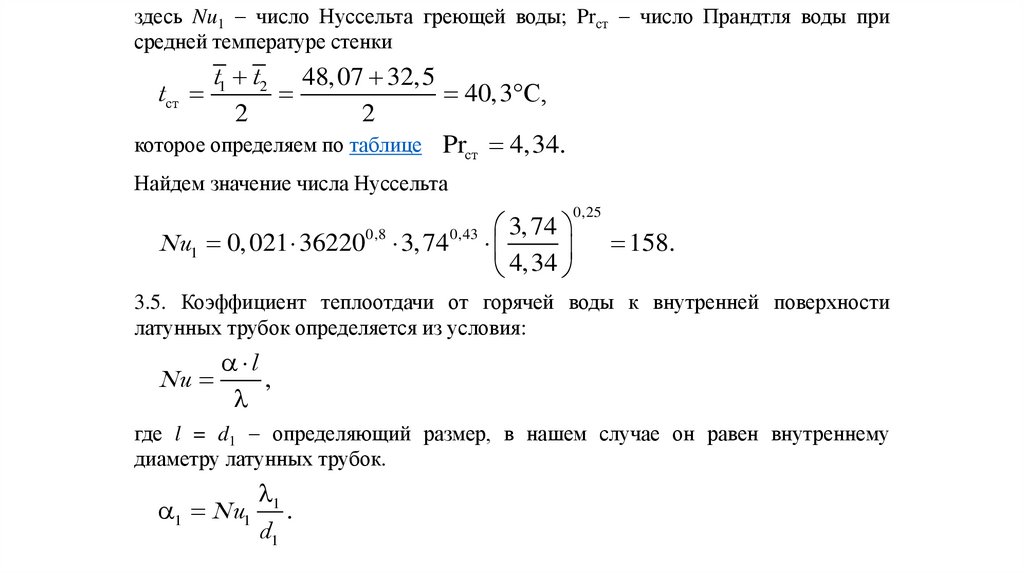
3. Определяем коэффициент теплоотдачи 1 от греющей воды к внутренней
поверхности трубок.
3.1. Теплофизические характеристики горячей воды определим при ее средней
температуре
t1 t1 80 16,13
t1
48, 07 С
2
2
Плотность горячей воды определим по формуле
1 1000,3 0, 06t 0, 0037t 2 кг/м3 ;
1 1000,3 0, 06 48, 07 0, 0037 48, 07 2 988,9 кг/м 3 ;
и по таблице
1 988,9 кг/м 3 ;
По таблице также определим коэффициенты кинематической вязкости,
теплопроводности и критерий Прандтля горячей воды при средней температуре

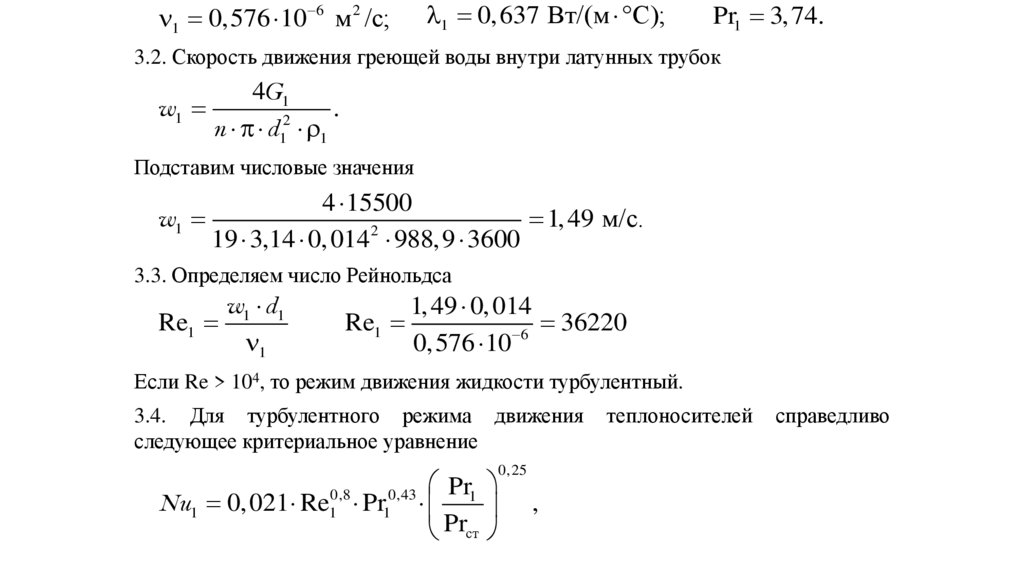
12.

1 0,576 10 6 м 2 /c;
1 0, 637 Вт/(м С);
Pr1 3, 74.
3.2. Скорость движения греющей воды внутри латунных трубок
4G1
w1
.
2
n d1 1
Подставим числовые значения
4 15500
w1
1, 49 м/с.
2
19 3,14 0, 014 988,9 3600
3.3. Определяем число Рейнольдса
w1 d1
Re1
1
1, 49 0, 014
Re1
36220
6
0,576 10
Если Re > 104, то режим движения жидкости турбулентный.
3.4. Для турбулентного режима движения
следующее критериальное уравнение
Nu1 0, 021 Re Pr
0,8
1
0,43
1
Pr1
Prст
0,25
,
теплоносителей
справедливо

13.

здесь Nu1 число Нуссельта греющей воды; Prст число Прандтля воды при
средней температуре стенки
t1 t2 48, 07 32,5
t ст
40,3 С,
2
2
которое определяем по таблице Prст 4,34.
Найдем значение числа Нуссельта
Nu1 0, 021 36220
0,8
3, 74
0,43
3, 74
4,34
0,25
158.
3.5. Коэффициент теплоотдачи от горячей воды к внутренней поверхности
латунных трубок определяется из условия:
Nu
l
,
где l = d1 определяющий размер, в нашем случае он равен внутреннему
диаметру латунных трубок.
1
1 Nu1 .
d1

14.

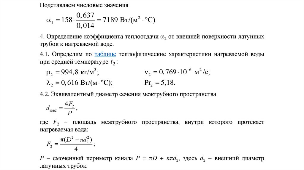
Подставляем числовые значения
1 158
0, 637
7189 Вт/(м 2 С).
0, 014
4. Определение коэффициента теплоотдачи 2 от внешней поверхности латунных
трубок к нагреваемой воде.
4.1. Определим по таблице теплофизические характеристики нагреваемой воды
при средней температуре
2 994,8 кг/м 3 ;
2 0, 616 Вт/(м С);
2 0, 769 10 6 м 2 /c;
Pr2 5,18.
4.2. Эквивалентный диаметр сечения межтрубного пространства
4F2
d экв2
,
P
где F2 площадь межтрубного пространства, внутри которого протекает
нагреваемая вода:
(D 2 nd 22 )
F2
;
4
P смоченный периметр канала P = D + n d2, здесь d2 внешний диаметр
латунных трубок.

15.

С учетом этого эквивалентный диаметр равен
D 2 nd 22
1062 19 162
d экв2
;
d экв2
10 3 0, 0155 м.
D nd 2
106 19 16
4.3. Скорость движения нагреваемой воды
G2
(D 2 nd 22 ) 3,14 (0,1062 19 0, 0162 )
w2
;
F2
0, 0050 м 2 ;
F2 2
4
4
18000
w2
1, 01 м/с.
3600 0, 005 994,8
4.4. Число Рейнольдса для нагреваемой воды
w 2 d экв2
Re 2
;
2
1, 01 0, 0155
Re 2
20360
6
0, 769 10
4.5. Критерий Нуссельта для нагреваемой воды
0,8
0,43 Pr2
Nu 2 0, 021 Re 2 Pr2
Prст
Nu 2 0, 021 20360
0,8
5,18
0,43
0,25
;
5,18
4,34
0,25
125.

16.

4.6. Коэффициент теплоотдачи от наружной поверхности латунных трубок к
нагреваемой воде
2
;
2 Nu 2
d экв2
0, 616
2 125
4968 Вт/(м 2 С).
0, 0155
5. Коэффициент теплопередачи от греющей воды к нагреваемой воде через
разделяющую их поверхность теплообмена определим по уравнению (5), т.к.
d 2 16
1,14 1,5 :
d1 14
k
1
;
1 ст
1
1 ст 2
1
k
2857 Вт/(м 2 С).
1
0, 001
1
7189 104,5 4968
6. Среднелогарифмический температурный перепад между теплоносителями для
противоточной схемы включения:
15500
G1 c p1
4174 17971 Вт/ С;
3600
18000
G2 c p 2
4174 20870 Вт/ С
3600
G1 c p1 G2 c p 2 .

17.

(t1 t 2 ) (t1 t 2 ) (80 60) (16,13 5)
t ср
=
=15,1 С.
t1 t 2
80 60
ln
ln
16,13 5
t
t
1 2
7. Поверхность теплообмена ТО
F
Q
;
k t ср
F
1147850
26, 6 м 2 .
2857 15,1
8. Поверхность нагрева одной секции ТО
Fсекц n d ср l ;
Fсекц 19 3,14 0, 015 4 3,58 м 2 .
9. Число секций в теплообменнике
N
F
;
Fсекц
26, 6
N
7, 43.
3,58
Принимаем для теплообменника 8 секций.
10. Уточним длину секции
F N n d ср l ;
F
l
;
N n d ср
26, 6
l
3, 72 м.
8 19 3,14 0, 015

18.

11. Уточним температуры поверхностей латунных трубок
Q 1 (t1 t ст1 ) d1 n l N ;
Q
t ст1 t1
;
1 d1 n l N
Q 2 (t ст2 t2 ) d 2 n l N ;
t ст2 t2
Q
;
2 d 2 n l N
1147850
41, 6 С;
7189 3,14 0, 014 19 3, 72 8
1147850
t ст2 32,5
40, 6 С.
4968 3,14 0, 016 19 3, 72 8
t ст1 48, 07
Совпадение с принятой tст удовлетворительное.

19.

12. График изменения температур греющей и нагреваемой воды по длине
теплообменника при противоточной схеме включения теплоносителя.
.

20.

13. График распределения температур на расчетном участке теплопередачи.
English     Русский Rules