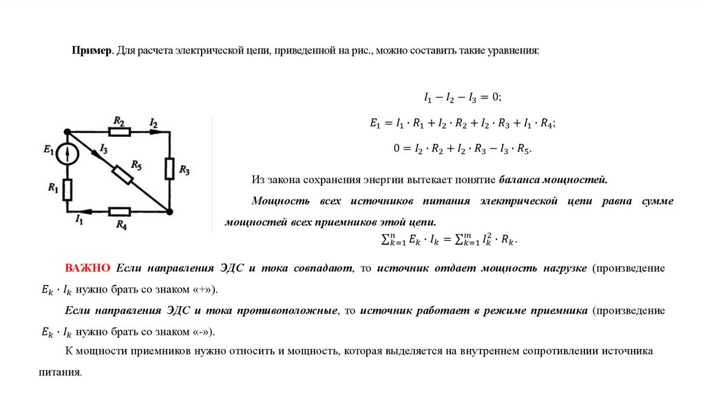
3.54M
Category: electronicselectronics

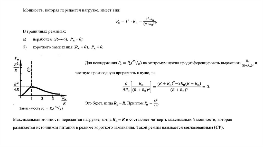
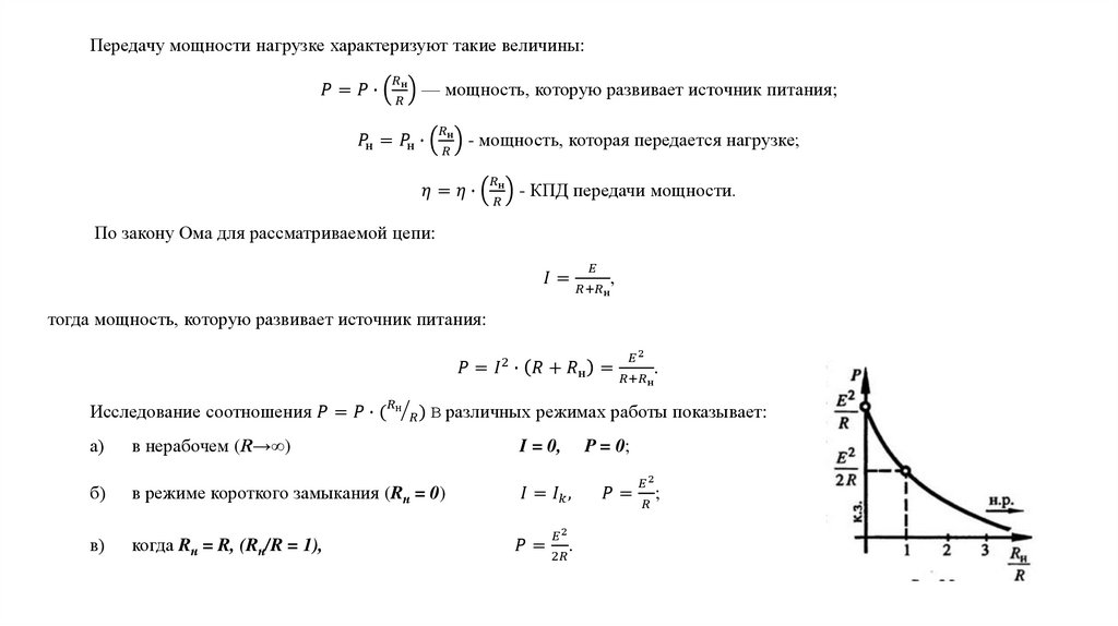
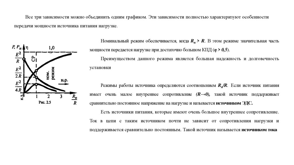
Передача мощности от источника к нагрузке

1.

Передача мощности от источника к нагрузке
Режим работы определяется только соотношением между сопротивлением нагрузки (Rн) и внутренним сопротивлением
источника питания R.
Различают характерные режимы работы источника питания:
Номинальный режим гарантирует оптимальные параметры источника питания,
достаточно высокий КПД, надежность и долговечность.
Нерабочий режим — это режим, при котором внешняя цепь разомкнута.
Напряжение на клеммах источника максимально и равно ЭДС, ток в цепи отсутствует.
Этот режим называют также холостым ходом.
Режим короткого замыкания осуществляется тогда, когда сопротивление нагрузки равно нулю (Rн=0). Напряжение на
приемнике энергии отсутствует; ток короткого замыкания очень большой.
Согласованный режим—это такой режим, при котором в нагрузку передается максимальная мощность. При этом КПД
ниже, чем КПД в номинальном режиме.

2.

Передачу мощности нагрузке характеризуют такие величины:
English     Русский Rules