Усилители мощности
КЛАССИФИКАЦИЯ УСИЛИТЕЛЕЙ МОЩНОСТИ И ИХ ОСНОВНЫЕ ПАРАМЕТРЫ
По сравнению с усилителями напряжения усилители мощности имеют ряд особенностей.
По сравнению с усилителями напряжения усилители мощности имеют ряд особенностей.
КЛАССИФИКАЦИЯ УСИЛИТЕЛЕЙ МОЩНОСТИ.
ОСНОВНЫЕ ПАРАМЕТРЫ УСИЛИТЕЛЕЙ МОЩНОСТИ
КПД
Минимизация нелинейных искажений
Получение минимальных частотных и фазовых искажений.
ОДНОТАКТНЫЕ УСИЛИТЕЛИ МОЩНОСТИ НИЗКИХ ЧАСТОТ
ОДНОТАКТНЫЙ ТРАНСФОРМАТОРНЫЙ УСИЛИТЕЛЬ МОЩНОСТИ
СТАТИЧЕСКИЙ РЕЖИМ
ДИНАМИЧЕСКИЙ РЕЖИМ
ДВУХТАКТНЫЕ УСИЛИТЕЛИ МОЩНОСТИ
БЕСТРАНСФОРМАТОРНЫЕ УСИЛИТЕЛИ МОЩНОСТИ С ОДНОФАЗНЫМ ВОЗБУЖДЕНИЕМ
БЕСТРАНСФОРМАТОРНЫЕ УСИЛИТЕЛИ МОЩНОСТИ НИЗКОЙ ЧАСТОТЫ С ДВУХФАЗНЫМ ВОЗБУЖДЕНИЕМ
ВЫВОДЫ:
1.39M
Category: electronicselectronics

Усилители мощности

1. Усилители мощности

2. КЛАССИФИКАЦИЯ УСИЛИТЕЛЕЙ МОЩНОСТИ И ИХ ОСНОВНЫЕ ПАРАМЕТРЫ

• Усилитель мощности (УМ) — это усилитель, основной
задачей которого является отдача в цепь потребителя
заданной мощности сигнала при нелинейных искажениях,
не превышающих допустимые.
• Усилители мощности обычно являются оконечными
каскадами многих радиотехнических устройств. При этом
полезная мощность, выделяемая в нагрузке, соизмерима с
максимально допустимой мощностью, рассеиваемой усилительным прибором, который в данном случае будет
работать в режиме большого сигнала.

3. По сравнению с усилителями напряжения усилители мощности имеют ряд особенностей.

Первая особенность заключается в том, что при работе
усилительного прибора используется большая часть всей его
характеристики, включающая иногда и заведомо нелинейные
области. Вследствие этого выходной сигнал по форме может
отличаться от входного, что приведет к заметным нелинейным
искажениям. При этом расчет каскада по параметрам,
справедливый только для рабочей точки и малой области около
нее (режим малого сигнала), дает не верные результаты. В связи с
этим такие каскады рассчитывают для области средних частот
графически, используя статические входные и выходные
характеристики. Частотные искажения в них оцениваются обычным
способом.

4. По сравнению с усилителями напряжения усилители мощности имеют ряд особенностей.

Вторая особенность вытекает из того факта, что нагрузка усилителя
является, как правило, низкоомной и не соответствует
оптимальной. Поэтому для усилителей мощности характерно
наличие согласующего устройства, основной целью которого
является преобразование сопротивления нагрузки и доведение его
до величины, наиболее благоприятной для эффективной работы
усилительного прибора с точки зрения получения требуемой
мощности при допустимом уровне нелинейных искажений.
Третья особенность состоит в том, что на долю усилителя мощности
приходится основная часть потребляемой энергии и зачастую он
определяет экономичность всего устройства.

5. КЛАССИФИКАЦИЯ УСИЛИТЕЛЕЙ МОЩНОСТИ.

Усилители мощности можно классифицировать по следующим признакам.
По величине развиваемой мощности в нагрузке: малой (до 0,3 Вт); средней
(от 0,3 до 3 Вт); большой (более 3 Вт) мощности.
По типу усилительного прибора: на биполярных транзисторах; на полевых
транзисторах; на электровакуумных приборах и т. д.
По виду согласующего устройства: с трансформаторными входом и выходом;
с трансформаторным входом и бестрансформаторным выходом; с
бестрансформаторным входом и трансформаторным выходом;
бестрансформаторные.
По виду усиливаемого сигнала: с однофазным и двухфазным возбуждением.
По способу работы усилительного прибора: однотактные и двухтактные.
По другим признакам, таким как наличие отрицательных обратных связей по
переменному (постоянному) току, цепей НЧ- и ВЧ - коррекции и т. д.

6. ОСНОВНЫЕ ПАРАМЕТРЫ УСИЛИТЕЛЕЙ МОЩНОСТИ

• Усилители мощности обычно характеризуются
следующими основными параметрами:
• активная мощность сигнала в нагрузке Рн;
• коэффициент гармоник КТ, определяющий нелинейные
искажения;
• динамический диапазон Д;
• верхняя и нижняя граничные частоты, определяющие
полосу пропускания;
• коэффициент полезного действия

7. КПД

• где Рпотр — мощность, потребляемая УМ нижних частот от источника
питания. Таким образом, наиболее важными требованиями, которые
предъявляются к работе оконечного каскада, являются:
1.Получение высокого КПД. С помощью усилительного элемента
происходит преобразование энергии источника коллекторного
(стокового, анодного) питания в энергию усиленного полезного
сигнала, отдаваемого в нагрузку. Чем выше КПД, тем большая часть
затраченной мощности источника питания преобразуется в полезную
мощность, отдаваемую в нагрузку.
2.Получение максимальной мощности в нагрузке. Известно, что
условием получения максимальной мощности в нагрузке является
согласование выходного сопротивления усилительного элемента с
нагрузкой.

8.

• В схемах усилителей с общим эмиттером (общим истоком
или общим катодом) или общей базой (общим затвором)
сопротивление Rвых велико и составляет от сотен до сотен
тысяч ом. При включении в цепь усилителя низкоомной
нагрузки (например, громкоговорителей, у которых
сопротивление составляет единицы ом, или кабельной
линии с малым волновым сопротивлением) мощность,
отдаваемая источником, распределится пропорционально
• Сопротивлениям электронного прибора и нагрузки. В этом
случае большая часть мощности источника потеряется на
усилительном элементе, а мощность, отдаваемая в
нагрузку, будет очень мала. Следовательно, в каждом
отдельном случае должны быть предусмотрены меры по
согласованию сопротивления нагрузки с выходным
сопротивлением усилительного элемента.

9. Минимизация нелинейных искажений

• Для получения большой мощности на выходе оконечного
каскада и особенно большого КПД на вход усилительного
элемента необходимо подавать такие амплитуды напряжения,
которые позволили бы добиться максимального отношения
I /Iист и U / Еист.
• Такие соотношения возможны только при использовании
большей части характеристики транзистора (лампы), включая и
нелинейные участки. Естественно, что при этом форма сигнала
искажается (возникают нелинейные искажения). Таким образом,
возникает противоречие между требованием получения
наибольшего КПД и минимальных нелинейных искажений.
Следовательно, в каждом отдельном случае требуется
определить условия преодоления этого противоречия, то есть
возможности получения максимального КПД при минимальных
нелинейных искажениях.

10. Получение минимальных частотных и фазовых искажений.

Эта проблема решается таким же путем, как и в
предварительных каскадах, поскольку причины этих
искажений в обоих случаях одинаковы — наличие в схеме
реактивных элементов L (индуктивность) и С (емкость).

11. ОДНОТАКТНЫЕ УСИЛИТЕЛИ МОЩНОСТИ НИЗКИХ ЧАСТОТ

• Одиотактный усилитель — это каскад, имеющий один или
несколько параллельно соединенных усилительных приборов,
работающих непрерывно.
• Это наиболее простые усилители, работающие в режиме
класса А, в котором ток через усилительный прибор протекает в
течение всего периода сигнала. Обычно в этом случае рабочая
точка выбирается в середине линейного участка ВАХ.
Однотактные усилители могут быть бестрасформаторными и с
использованием трансформаторов.
• Типичным бестрансформаторным каскадом усилителя мощности
является ранее рассмотренный повторитель напряжения,
который широко используется как в обычных схемах, так и в
микросхемах, например в операционных усилителях.

12.

• Рассмотрим
более
подробно
одиотактный
трасформаторный усилитель мощности, у которого,
наряду с усилительным прибором и источником питания,
одной из основных деталей является трансформатор.
• Конструктивно
трансформатор
представляет
собой
сложную деталь. Он имеет первичную обмотку, к которой
подводится напряжение сигнала, и одну или несколько
вторичных обмоток. Принцип действия трансформатора
основан на явлении взаимоиндукции, которое проявляется
только при переменном магнитном потоке.
• Трансформаторы, используемые в усилительной технике,
подразделяются на входные, межкаскадные (иногда
называемые согласующими) и выходные.

13.

В отличие от силовых трансформаторов все они
называются сигнальными и имеют особенности
в электрическом и конструктивном расчетах.
Связано это с тем, что к таким трансформаторам
предъявляются требования по частотному
диапазону, нелинейным искажениям и другим
параметрам.
Одной
из
характеристик
трансформатора
является
коэффициент
трансформации
• где Nx — число витков первичной, a N2 — число
витков вторичной обмотки.
• Если п > 1 — трансформатор повышающий, а
при п < 1 — понижающий.

14.

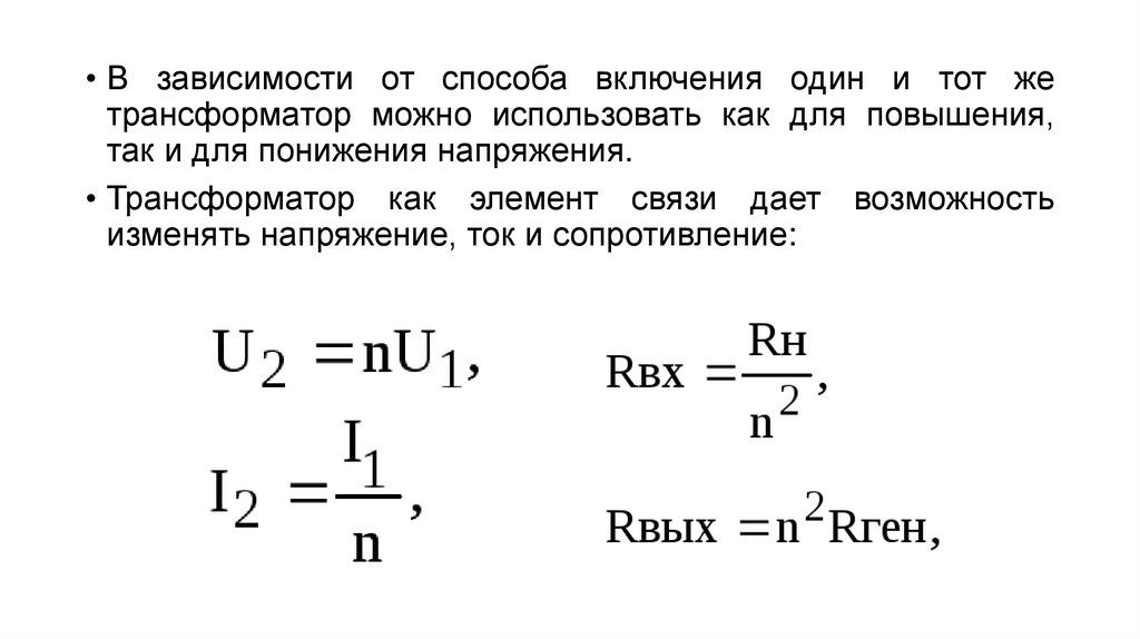
• В зависимости от способа включения один и тот же
трансформатор можно использовать как для повышения,
так и для понижения напряжения.
• Трансформатор как элемент связи дает возможность
изменять напряжение, ток и сопротивление:

15.

где U1 и I1 — напряжение и ток первичной обмотки; U2 и 12 —
напряжение и ток вторичной обмотки; RBX — сопротивление
переменному току со стороны первичной обмотки; Rвых —
сопротивление переменному току со стороны вторичной
обмотки.
Наряду с положительными свойствами трансформатор имеет
и ряд недостатков: он вносит частотные и нелинейные
искажения, чувствителен к внешним помехам, не поддается
микроминиатюризации. Однако в ряде случаев без него
нельзя обойтись, поэтому в настоящее время он еще находит
достаточно широкое применение.

16.

17. ОДНОТАКТНЫЙ ТРАНСФОРМАТОРНЫЙ УСИЛИТЕЛЬ МОЩНОСТИ

• Характеристика
схемы
(рисунок
6.12):
однотактный
трансформаторный усилитель мощности по схеме с общим
эмиттером, эмиттерной стабилизацией коллекторного тока и
последовательным коллекторным питанием.
• НАЗНАЧЕНИЕ ЭЛЕМЕНТОВ УМ
• RБ1, RБ2, Rэ, Rф и Сф - выполняют те же функции, что и в ранее
изученных усилителях.
• Тр — трансформатор для преобразования сопротивления
нагрузки Rн в сопротивление R2 = Rн/n2 с целью создания
оптимальных условий (по усилению и нелинейным искажениям)
работы усилительного прибора. R2 — сопротивление вторичной
обмотки трансформатора по переменному току.

18. СТАТИЧЕСКИЙ РЕЖИМ

• Рабочая точка выбранного транзистора определяется по выходным
характеристикам таким образом, чтобы обеспечить требуемую мощность в
нагрузке при нелинейных искажениях, не превышающих заданные.
• С этой целью ограничивается рабочая область: слева — явно выраженной
нелинейностью; сверху и справа - IКmax, PKmax, UKmax; снизу - IКобр.
• Для получения максимально полезной мощности в нагрузке необходимо,
чтобы транзистор полностью использовался по напряжению и току, в
соответствии, с чем и строится нагрузочная характеристика.
• Однако следует учитывать, что при этом могут получиться значительные нелинейные искажения. Поэтому, если есть запас по мощности, следует так
уменьшить наклон нагрузочной характеристики, чтобы удовлетворить
требованиям по мощности при минимальных нелинейных искажениях.

19.

20.

• В статическом режиме протекают следующие токи:
• ток базы: +ЕК корпус Rэ эмиттер-база VT RБ1 Rф -Ек;
• ток
коллектора:
+Ек
корпус

эмиттер-базаколлектор VT первичная обмотка Тр Rф + -Ек;
• ток делителя: +ЕК корпус RБ2 RБ1 Rф -Ек.
• Коллекторный ток, проходя по первичной обмотке трансформатора
Тр, создает в ней постоянный магнитный поток. Это явление получило
название подмагничиванпя сердечника. Оно является вредным,
поскольку требует некоторого увеличения размеров сердечника при
передаче одной и той же мощности. На рисунке 6.13 показаны
требуемые кривые намагничивания при одинаковой амплитуде
коллекторного тока 1Кт.
• Видно, что во втором случае (рисунок 6.13, б) для обеспечения
линейного участка нужна более длинная кривая намагничивания, что
может быть достигнуто при увеличении поперечного сечения
сердечника, а следовательно габаритов трансформатора.

21. ДИНАМИЧЕСКИЙ РЕЖИМ

• Пусть
на
входные
зажимы
1-1
подано
напряжение
сигнала U1, которое через конденсатор Сэ прикладывается к участку
база-эмиттер. Это приведет к пульсациям тока базы IБ. В
коллекторном токе Iк появляется переменная составляющая, которая
замыкается по следующей цепи: коллектор VT
первичная обмотка
Тр Сф корпус Сэ эмиттер VT.
• Следовательно,
в
первичной
обмотке
кроме
постоянной
составляющей протекает и переменная составляющая тока
коллектора /к. В сердечнике трансформатора будет существовать
пульсирующий
магнитный
поток.
Постоянная
составляющая
магнитного потока не вызывает ЭДС во вторичной обмотке
трансформатора, а переменная наводит ЭДС взаимоиндукции,
величина которой зависит от коэффициента трансформации. Таким
образом, на нагрузке будет выделяться напряжение сигнала.

22. ДВУХТАКТНЫЕ УСИЛИТЕЛИ МОЩНОСТИ

• Применение режима В и даже АВ в однотактном каскаде приведет к
недопустимо большим нелинейным искажениям. Естественно, что работа
выходного каскада с очень низким КПД при сравнительно больших
мощностях неприемлема. Решение этого противоречия было найдено с
помощью двухтактной схемы.
• Двухтактная схема содержит два усилительных элемента (или две группы
усилительных элементов, образующих два плеча схемы), работающих на
общую нагрузку. На вход каждого плеча двухтактной схемы подаются два
одинаковых по амплитуде напряжения в противофазе.
• Если усилительные элементы схемы работают в режиме В, то в отсутствие
сигнала, то есть в режиме покоя, усилительные элементы не работают, ток в
нагрузке отсутствует. При подаче на входы плеч двухтактной схемы
напряжения сигнала усилительный элемент одного плеча откроется. На
второе плечо будет подано равное по величине, но противоположное по
фазе напряжение и усилительный элемент второго плеча не будет работать.
Из вышеизложенного следует:

23.

• такт 1 — в нагрузке появится выходной ток первого плеча. Через
полпериода переменного тока фаза напряжения сигнала поменяется на
180°;
• такт 2 — усилительный элемент второго плеча откроется, и в нагрузке появится ток, но уже противоположного направления.
• Таким образом, если входное напряжение синусоидальное, несмотря на то
что в режиме В каждый элемент работает с углом отсечки 90°, в нагрузке
будет протекать непрерывный ток — синусоида восстановится.
• Это является главной особенностью двухтактной схемы. Работая в
экономичных режимах В и АВ с высоким КПД, схема позволяет получить
такие же уровни нелинейных искажений, как и в режиме А.
• Бестрансформаторные схемы позволяют осуществить непосредственную
связь между каскадами и обратную связь по постоянному току, что улучшает
стабильность характеристик. Такие усилители мощности находят
применение не только
• в
микроэлектронных
устройствах,
но
и
успешно
вытесняют
трансформаторные схемы из аппаратуры обычного пользования.
• Хотя они могут работать как в режиме А, так и в режиме В, на практике предпочтение отдается режиму В (АВ).

24. БЕСТРАНСФОРМАТОРНЫЕ УСИЛИТЕЛИ МОЩНОСТИ С ОДНОФАЗНЫМ ВОЗБУЖДЕНИЕМ

• Более совершенной является схема с использованием
конденсатора значительной емкости (рисунок 6.14).
• В исходном состоянии оба транзистора закрыты, и если
предположить,
что
они
обладают
идентичными
параметрами, то на них будет одинаковое напряжение,
равное 0,5Ек.

25.

26.

• В данном случае Ср выступает как источник, который
создает через нагрузку ток в направлении на схеме рисунка
6.14 сверху вниз. В следующий полупериод открывается
VT1, a VT2 закрыт. Теперь ток через нагрузку будет
проходить от источника Ек по цепи:
• +Ек Rн Ср VT1 -Ек.

27.

• Следует иметь в виду, что и в этом случае величину тока
определяет напряжение, равное 0,5Ек, поскольку встречно с
напряжением источника Ек включен конденсатор Ср с
напряжением 0,5Ек. Таким образом, на резисторе Rн выделяется переменное напряжение с частотой сигнала.
• Отметим, что по переменному току каждый из транзисторов
используется как эмиттерный повторитель (в каждый
полупериод один из транзисторов закрыт), поэтому каскад
работает с высокой степенью линейности, допуская заметные
различия в характеристиках используемых транзисторов.
Исключительная простота и высокий КПД в режиме. В делают
эту схему особенно пригодной для микросхемного исполнения.
• В тех случаях, когда нельзя подобрать транзисторы с разной
проводимостью на нужную выходную мощность, можно
использовать транзисторы с одинаковой проводимостью, однако
для их поочередной работы требуется двухфазное напряжение,
которое создается с помощью фазоинверсных каскадов.

28. БЕСТРАНСФОРМАТОРНЫЕ УСИЛИТЕЛИ МОЩНОСТИ НИЗКОЙ ЧАСТОТЫ С ДВУХФАЗНЫМ ВОЗБУЖДЕНИЕМ

БЕСТРАНСФОРМАТОРНЫЕ УСИЛИТЕЛИ
МОЩНОСТИ НИЗКОЙ ЧАСТОТЫ С
ДВУХФАЗНЫМ ВОЗБУЖДЕНИЕМ

29.

30.

• Здесь транзистор VT1 работает в режиме А, а транзисторы
VT2 и VT3 в режиме В. При включении сигнала напряжение
на участок БЭ транзистора VT3 поступает в фазе с входным
(как с эмиттерного повторителя), а на участок БЭ транзистора VT2 — в противофазе (как с усилителя с ОЭ).

31.

32.

33.

• Если в какой-то момент времени на зажиме 1 будет «+», то
транзистор VT1 открывается, а транзистор VT2 закрывается,
в результате чего ток базы IБ транзистора VT4 протекает по
цепи:
• «+» Ср Rн эмиттер-база VT4 коллектор-база-эмиттер
VT1 «-» Cр.
• Транзистор VT4 оказывается открыт, а транзистор VT2 и ток
базы транзистора VT3 протекает по цепи:
• +Ек корпус Rн Ср эмиттер-базаVT3 транзистор VT2
-Ек.
• Теперь открывается VT3, а транзистор VT4 закрыт. Таким
образом, данная схема обеспечивает поочередную работу
мощных однотипных оконечных транзисторов.

34.

35. ВЫВОДЫ:

• 1. В приведенных схемах могут быть дополнительные элементы, а
также цепи обратных связей, способствующие достижению заданных
параметров усилителя и улучшению стабильности его работы.
2.Основными
достоинствами
двухтактной
схемы
являются:
возможность работы усилителя в экономичных режимах В и АВ при
допустимом уровне нелинейных искажений; увеличение КПД до 78 %.
3.Для нормальной работы двухтактной схемы требуется полная
симметрия схемы и подача на оба плеча двух одинаковых по
амплитуде напряжений в противофазе.
4.Если затруднен подбор транзисторов с разными типами
проводимости на нужную выходную мощность, можно использовать
на выходе транзисторы с одинаковой проводимостью. Однако для их
поочередной работы требуется двухфазное напряжение, которое
создается с помощью фазоинверсных каскадов.
English     Русский Rules