Скорость и расход газа. Анализ соплового течения газа через суживающийся канал. Кризис течения.
Переход через скорость звука. Сопло Лаваля
452.00K
Category: physicsphysics

Скорость и расход газа. Анализ соплового течения газа через суживающийся канал. Кризис течения

1. Скорость и расход газа. Анализ соплового течения газа через суживающийся канал. Кризис течения.

Доцент кафедры ПТЭ
Трохимчук М.В.
2012

2.

Для исследования газовых потоков используются
теоретические и экспериментальные методы.
Теоретические исследования базируются на
анализе аналитических выражений объективных
законов природы, описывающих рассматриваемое
явление. К таким законам относятся
• Закон сохранения энергии
• Закон сохранения количества движения (импульса)
• Закон сохранения массы
При решении многих практических задач
перемещения газов по каналам потоки считаются
одномерными, т.е. рассматривается изменение их
параметров вдоль потока.

3.

Рассмотрим процесс обратимого, т. е. без трения, адиабатного
истечения газа из резервуара, соединенного с
газовым резервуаром большого объема. Объем резервуара
предполагаем настолько большим, что истечение газа через
отверстие в течение рассматриваемых промежутков времени не
приводит к сколько-нибудь заметному уменьшению давления газа
в резервуаре.
Р1,V1,T1
Р2,W2
Уравнение закона сохранения энергии, или уравнение первого
закона термодинамики для потока в дифференциальной форме,
имеет вид:
dw 2
dq du d ( p v)
gdz dl тех dl тр
(1)
2
При течении идеального газа по горизонтальному каналу без
совершения технической работы уравнение (1) имеет вид:
dw2
dw2
dq du d ( p v)
dh
2
2
(2)

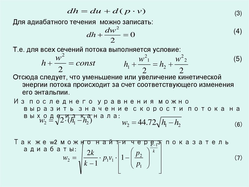
4.

dh du d ( p v )
(3)
Для адиабатного течения можно записать:
dw 2
dh
0
2
Т.е. для всех сечений потока выполняется условие:
w2
h
const
2
w 21
w2 2
h1
h2
2
2
(4)
(5)
Отсюда следует, что уменьшение или увеличение кинетической
энергии потока происходит за счет соответствующего изменения
его энтальпии.
Из последнего уравнения можно
выразить значение скорости потока на
выходе из канала:
w2 2 (h1 h2 )
w2 44.72 h1 h2
(6)
Так же w2 можно найти через
k 1 показатель
адиабаты:
k
w2
2k
p2
p1v1 1
k 1
p
1
(7)

5.

Массовый расход - масса вещества,
которая проходит через заданную
площадь поперечного сечения
потока
за единицу времени.
m M
t
(8)
M v f l
fw
m
fw
t
t
t
v
Или (9)
Так же массовый расход
2
k 1 можно найти
через показатель
p2 k
2k p1 p2 k адиабаты:
w2 f
(10)
k 1 v1 p1 p1
2
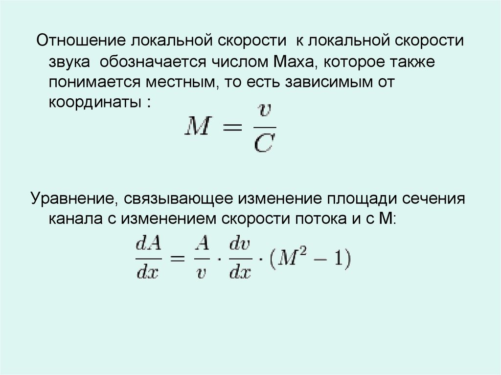
Так же введем понятие числа Маха. Это отношение скорости
течения в данной точке газового потока к местной скорости
распространения звука в движущейся
среде — назван по имени
w
австрийского ученого Эрнеста
M Маха.
a
(11)
М<1 – дозвуковой поток
M>1 – сверхзвуковой поток

6.

Отношение локальной скорости к локальной скорости
звука обозначается числом Маха, которое также
понимается местным, то есть зависимым от
координаты :
Уравнение, связывающее изменение площади сечения
канала с изменением скорости потока и с М:

7.

Используя уравнение, связывающее изменение площади сечения
канала с изменением скорости потока и с числом Маха:
w<a
M<1
w>a
M≤1
M<1
Скорость возрастает,
давление понижается
(сопло)
M>1
Скорость падает,
давление повышается
(диффузор)
Скорость возрастает,
давление понижается
(сопло)
M>1
Скорость падает,
давление повышается
(диффузор)

8.

Сопло (дюза) - канал переменного поперечного
сечения, предназначенный для разгона
жидкостей или газов до определенной
скорости и придания потоку требуемого
направления.

9. Переход через скорость звука. Сопло Лаваля

Феномен ускорения газа до сверхзвуковых скоростей в сопле
Лаваля был обнаружен в конце XIX в. экспериментальным
путём. Позже это явление нашло теоретическое объяснение в
рамках газовой динамики.
При следующем анализе течения газа в сопле
Лаваля принимаются следующие допущения:
•Газ считается идеальным.
•Газовый поток является изоэнтропным (то есть имеет
постоянную энтропию, силы трения и диссипативные потери не
учитываются) и адиабатическим (то есть теплота не подводится
и не отводится).
•Газовое течение является стационарным и одномерным, то
есть в любой фиксированной точке сопла все параметры потока
постоянны во времени и меняются только вдоль оси сопла,
причём во всех точках выбранного поперечного сечения
параметры потока одинаковы, а вектор скорости газа всюду
параллелен оси симметрии сопла.
• Массовый расход газа одинаков во всех поперечных сечениях
потока.
•Влияние всех внешних сил и полей (в том числе
гравитационного) пренебрежимо мало.
•Ось симметрии сопла является пространственной
координатой .

10.

Комбинированное сопло, состоящее из суживающейся и расширяющейся
частей, впервые было применено для получения сверхзвуковых
скоростей истечения газа шведским инженером Лавалем в 1890 г.
Длина сопла рассчитывается по следующей формуле:
l
d 2 d min
tg
w, a
w
Причем 10;12 в градусах
2
γ
wk =a
a
l

11.

12.

Примеры использования сопла Лаваля в ракетостроении

13.


Диффузор (в
аэрогидродинамике) — часть
канала (трубы), в которой
происходят замедление
(расширение) потока и
увеличение давления. При
скоростях, не превышающих
скорости звука, площадь
поперечного сечения Д. вдоль
потока возрастает, а при
сверхзвуковых скоростях
уменьшается.
Конфузор — часть канала, в
которой происходит соединение
и плавный переход большего
сечения в меньшее. Движение
воздуха в конфузоре
характеризуется тем, что
динамическое давление в нём в
направлении движения потока
увеличивается, а статическое —
уменьшается. Увеличивается
скорость течения жидкости или
газа.

14.

При адиабатном течении с трением в трубе
постоянного сечения поток может ускоряться до
звуковой скорости, но перейти через скорость звука
он не сможет, поскольку необходимо было бы
отводить теплоту от потока, а теплота трения
всегда подводится к потоку (и при дозвуковом, и
при сверхзвуковом течении). Невозможность в
рассматриваемых условиях перехода через
скорость звука носит название кризис течения.

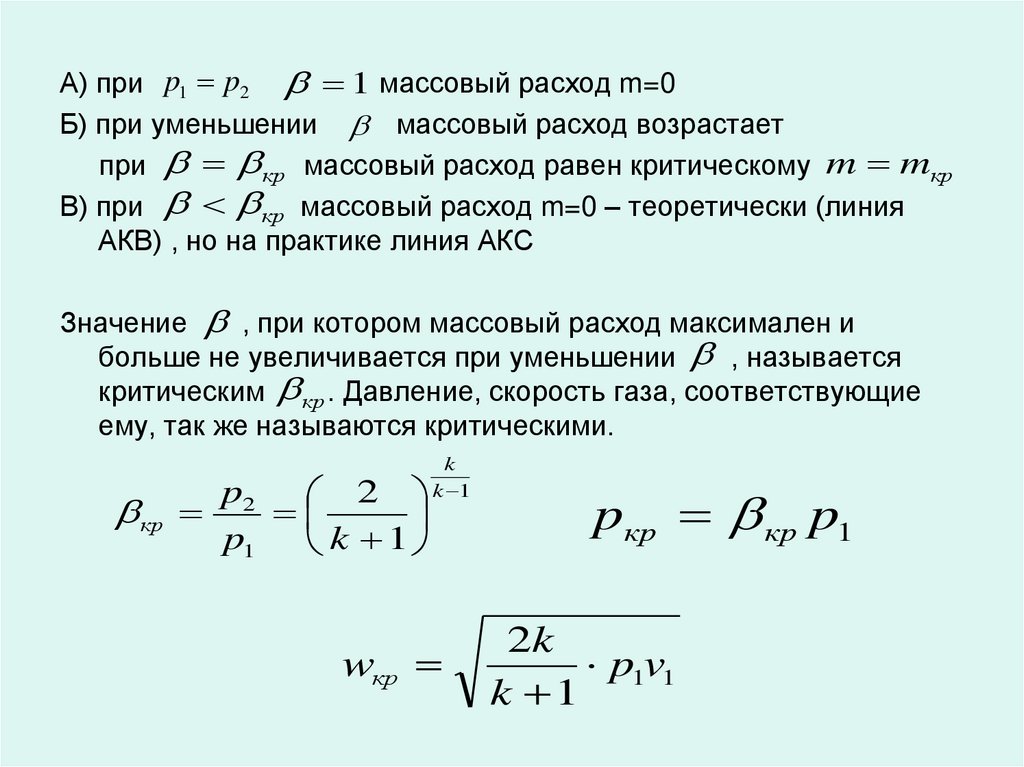
15.

При определении кризиса течения используют отношение :
p2
p1

16.

А) при p1 p2 1 массовый расход m=0
Б) при уменьшении массовый расход возрастает
при кр массовый расход равен критическому m mкр
В) при кр массовый расход m=0 – теоретически (линия
АКВ) , но на практике линия АКС
Значение , при котором массовый расход максимален и
больше не увеличивается при уменьшении , называется
критическим кр . Давление, скорость газа, соответствующие
ему, так же называются критическими.
кр
p2 2
p1
k 1
k
k 1
wкр
pкр кр p1
2k
p1v1
k 1
English     Русский Rules