Лекция № 2
Динамика МТ
I закон Ньютона
II закон Ньютона (основной закон динамики)
III закон Ньютона
Силы в механике
Силы трения
Закон сохранения импульса и изменения импульса механической системы
Литература:
561.00K
Category: physicsphysics

Закон сохранения импульса. Лекция № 2

1. Лекция № 2

ДИНАМИКА
Лекция № 2
ЗАКОН СОХРАНЕНИЯ
ИМПУЛЬСА (ЗСИ)
Лекции Веретимус Н.К. и Веретимус Д.К.

2.

Динамика – раздел механики, в котором
движение тел изучается совместно с
физическими причинами, определяющими
это движение.
Основа динамики – законы Ньютона,
сформулированные в результате обобщения
многочисленных экспериментальных данных.

3. Динамика МТ

Сила F – векторная физическая величина,
характеризующая взаимодействие тел, она
определяется величиной, направлением и
точкой приложения. В СИ
F H
Масса m – мера инертных и
гравитационных свойств тел. В СИ m = [кг].
В
классической
механике
масса
аддитивна: масса тела равна сумме масс его
частей.

4. I закон Ньютона

Существуют СО, в к-рых тело будет либо
покоиться, либо двигаться прямолинейно и
равномерно (по инерции), если сумма
действующих на него сил n
(2.1)
Fi 0
i 1
Это инерциальные системы отсчета (ИСО).
ИСО – такая СО, в к-рой выполняется
I-й з-н Ньютона. СО, к-рая движется
поступательно с постоянной скоростью
относительно ИСО также является ИСО.
Далее используем только ИСО.

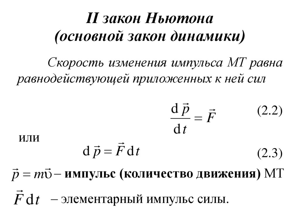
5. II закон Ньютона (основной закон динамики)

Скорость изменения импульса МТ равна
равнодействующей приложенных к ней сил
или
d p F dt
dp
F
dt
(2.2)
(2.3)
p m – импульс (количество движения) МТ
F d t – элементарный импульс силы.

6.

При m = const,
d m
d
m
,
dt
dt
(2.2) принимает вид
m
F
ma F
a
(2.4)

7. III закон Ньютона

Силы, с которыми две МТ действуют
друг на друга, равны по модулю и направлены
в противоположные стороны вдоль прямой,
соединяющей эти точки
F12
m1
F21
F12 F21
m2
(2.5)
Эти силы не могут
уравновешивать друг друга,
т.к. приложены к разным
телам .

8.

Закон изменения импульса (ЗИИ) тела
в интегральной форме:
t2
p p2 p1 F d t
t1
(2.6)
F d t – импульс силы, который действует
t
на частицу в течение конечного
интервала времени t = t2 – t1;
p1 m 1
– импульсы частицы в
моменты времени t1 и t2
p2 m 2
соответственно.
t2
1

9.

При F const ЗИИ за промежуток времени
t
p F t
(2.7)
Изменение
импульса тела p равно импульсу
силы F t.
Если на частицу действуют несколько
сил, то их действие эквивалентно действию
одной равнодействующей силы:
n
F Fi
(2.8)
i 1
(2.8) соответствует принципу независимости
действия сил.

10. Силы в механике

Сила гравитационного взаимодействия
в соответствии с законом всемирного
тяготения для двух МТ:
m1m2 r
F 2
r
r
6,67 10 11 Н м2/кг2 – гравитационная
постоянная.

11.

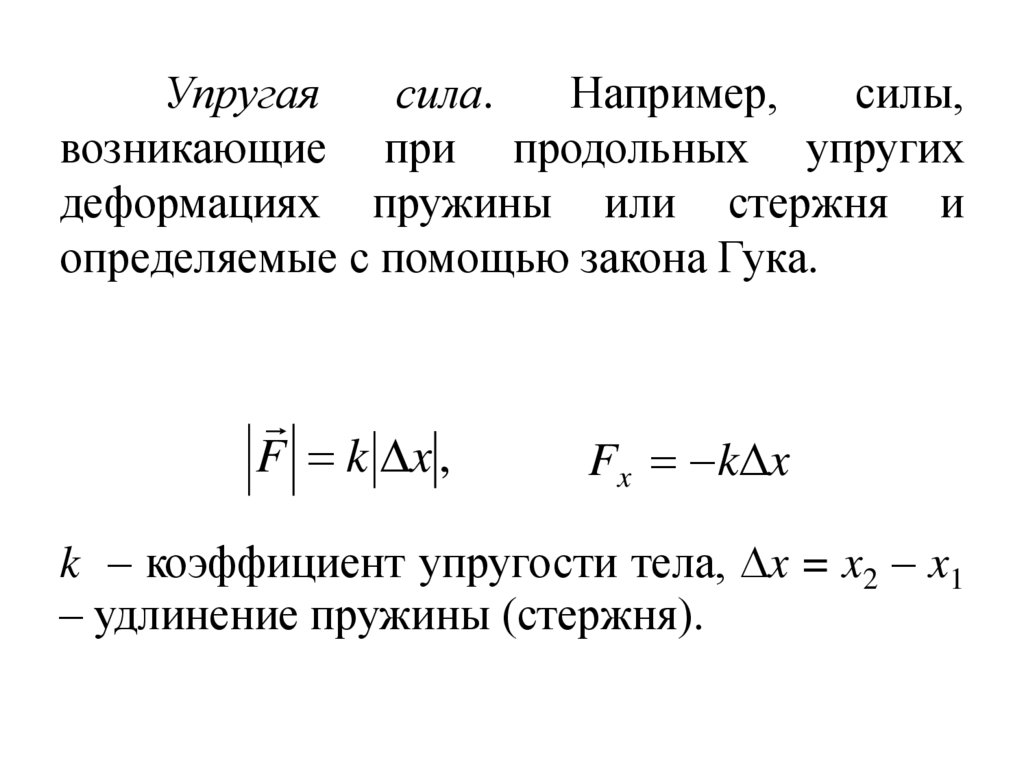
Упругая
сила.
Например,
силы,
возникающие при продольных упругих
деформациях пружины или стержня и
определяемые с помощью закона Гука.
F k x ,
Fx k x
k – коэффициент упругости тела, x = x2 – x1
– удлинение пружины (стержня).

12. Силы трения

Сила трения скольжения
FTp N
μ – коэффициент трения, N
нормальной реакции опоры.

сила
Сила сопротивления среды при малых
скоростях движения тела в жидкой или
газообразной среде
F r
r – коэфф-т пропорциональности.

13. Закон сохранения импульса и изменения импульса механической системы

Механическая
система
(МС)

совокупность тел или МТ.
Центр масс (ЦМ) механической
системы – точка, радиус-вектор которой
n
n
mk rk mk rk
(2.9)
rc k n1
k 1
M
m
k
k 1

14.

Масса МС
n
M mk
(2.10)
k 1
ЦМ существует и вне пределов Земного
тяготения.
Скорость ЦМ
mi i
n
d rc i 1
c
M
dt
Импульс МС:
pi
n
pc
i 1
M
M
pc M c
(2.11)
(2.12)

15.

При рассмотрении движения системы
МТ – механической системы, силы
разделяются на внешние и внутренние.
e
Внешние силы Fi – силы действия на
тела (МТ), входящие в рассматриваемую МС
со стороны тел (МТ), в нее не входящих.
i

силы
Внутренние силы Fij
взаимодействия
между
телами
(МТ),
составляющими МС.
МС замкнута, если на ее тела не
действуют внешние силы.

16.

Закон изменения импульса МС.
i e
d p1 i i
F12 F13 ... F1n F1
dt
i e
d p 2 i i
F21 F23 ... F2 n F2
dt
.............................................
i
e
d pn i i
Fn1 Fn 2 ... Fn n 1 Fn
dt

17.

Учитывая, что
получаем
i
i
Fij F ji
n
d n
e
p
F
i
i
d t i 1
i 1
d pc n e
Fi ,
d t i 1
где pc – импульс МС
(2.13)
n
p c pi
i 1

18.

Закон сохранения импульса МС: с
течением времени
e не изменяется импульс
замкнутой МС Fi 0 и квазизамкнутой
МС, сумма внешних сил, действующих на
которую, равна нулю
Для таких систем
n e
Fi 0 .
i 1
d pc
0,
dt
и выполняется ЗСИ: p
c const
(2.14)

19. Литература:

•Иродов И.Е. Механика. Основные законы. –
М.: Лаборатория Базовых Знаний, 2000
English     Русский Rules