173.76K

Road Map

1.

Road Map
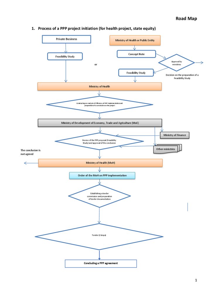
1. Process of a PPP project initiation (for health project, state equity)
Private Business
Ministry of Health or Public Entity
Concept Note
Feasibility Study
Approval by
ministries
or
Feasibility Study
Decision on the preparation of a
Feasibility Study
Ministry of Health
Conducting an Analysis of Efficiency of PPP implementation and
preparation of a conclusion on the project
Ministry of Development of Economy, Trade and Agriculture (MoE)
Ministry of Finance
Review of the PPP proposal (Feasibility
Study) and approval of the conclusion
Other ministries
The conclusion is
not agreed
Ministry of Health (MoH)
Order of the MoH on PPP implementation
Establishing a tender
commission and preparation
of tender documentation
Tender (2 steps)
Concluding a PPP agreement
1

2.


PROCEDURAL ACTION
PPP Proposal preparation
1
Letter to the Ministry of Health (MoH) with
information about intention to submit a PPP
proposal on the project and with the request
for providing for information necessary for the
PPP proposal preparation
2
Preparation of the PPP proposal (feasibility
study) and submitting it to the MoH
Analysis of Efficiency
3
Conducting an Analysis of Efficiency of PPP
project implementation. Preparation of the
conclusion
Responsible person
Term in accordance with
legislation (if any)
Comments
Private partner
Private Partner
MoH
30 days after submitting
the PPP proposal
4
Review of the Feasibility Study and conclusion
by the Ministry of Development of Economy,
Trade and Agriculture (MoE)
MoE
45 days after receiving
the PPP proposal and
conclusion from MoH
5
Adopting
decision
on
PPP
project
implementation (if approved by MoE)
MoH
15 days
Establishing a tender commission. Attracting
advisors for the tender documentation
preparation (if a project cost more than UAH
250 mln)
Development and approval of tender
documentation (tender conditions and draft
of PPP (concession) agreement)
Adopting the decision on the lunch of the
tender
MoH
Concession tender (preliminary selection of
applicants (pre-qualification); submission of
Tender Commission of the MoH
This step includes the approval of the conclusion (or
notification on refusal to approve it with justification of the
reasons for refusal) from the Ministry of Finance, and
comments & recommendations of other relevant ministries
selected by MoE
In accordance with the Law the whole process of Analysis of
Efficiency (from submitting the PPP proposal until adopting a
decision on PPP implementation) must be no longer than 3
months
Tender
6
7
8
9
Terms of separate steps of the tender procedures are
different for concession and non-concession PPPs.
Tender procedure can last from 6 month to 1 year
Tender Commission of MoH
MoH
Not later than 30 days
after approval of the
tender documentation
2

3.

10
bids by participants; evaluation of bids and
determination of the bidder who offered the
best conditions for the concession)
Adopting the decision on a winner of the
tender
MoH
PPP (concession) Agreement
11
12
13
Negotiation of the MoH with the private
partner (concessioner). Establishing a new
entity by the private partner (if necessary)
Signing the PPP (concession) Agreement
MoH and private partner
Negotiation and signing the direct agreement
(in necessary)
MoH, Financial Institution and
private partner
MoH and private partner
3
English     Русский Rules