2.10M
Category:
mathematics
Similar presentations:
Предел функции (предел функции и его свойства, бесконечно большие функции и их свойства)
Классификация функций. Предел функции. Бесконечно малые и бесконечно большие функции. (Лекция 3)
Предел функции. Бесконечно малые и бесконечно большие функции. Теоремы о бесконечно малых функциях. (Семинар 4)
Бесконечно большие и бесконечно малые функции
Понятие предела функции. Бесконечно малая и бесконечно большая функции
Предел числовой последовательности. Бесконечно малые и бесконечно большие последовательности. Предел суммы, разности
Бесконечно большая функция
Бесконечно малые и бесконечно большие функции. Замечательные пределы. Лекция 9
Бесконечно малые и бесконечно большие
Бесконечно малые, бесконечно большие функции, их свойства. Теоремы о пределе функции, замечательные пределы
Пределы. Предел функции. Бесконечно большие и бесконечно малые функции
1.
Пределы
2.
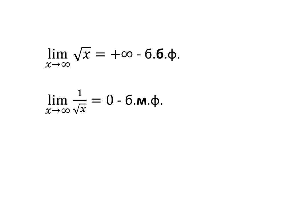
1. Предел функции. Бесконечно
большие и бесконечно малые
функции
Пусть
English
Русский
Rules