1.3 Несимметричная трехфазная цепь при соединении звезда
227.00K
Category: physicsphysics

Несимметричная трехфазная цепь при соединении звезда

1. 1.3 Несимметричная трехфазная цепь при соединении звезда

2.

1. 3 .1 Цепь с нулевым проводом, сопротивление
которого отлично от нуля ( Z 0)
N

3.

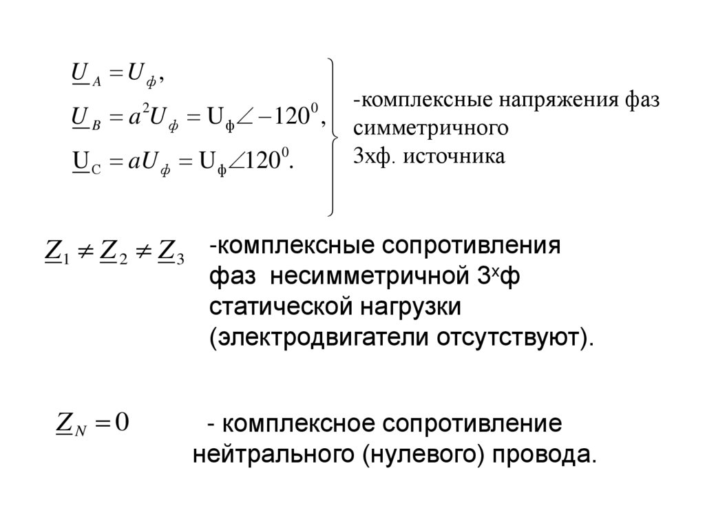
U A Uф,
-комплексные напряжения фаз
2
0
U B a U ф U ф 120 , симметричного
0
U С aU ф U ф 120 . 3хф. источника
Z 1 Z 2 Z 3 -комплексные сопротивления
фаз несимметричной 3хф
статической нагрузки
(электродвигатели отсутствуют).
ZN 0
- комплексное сопротивление
нейтрального (нулевого) провода.

4.

По методу двух узлов определяем комплексное
напряжение смещения нейтрали
U 0 0
U A y A U B y B U C yC
y A y B yC y N
,

5.

где
1
yA
Z1
1
- соответственно комплексные
yB
Z 2 проводимости фаз
А, В, С
1

и нейтрального провода.
Z3
1
yN
Z N

6.

Токи фаз по закону Ома в комплексной форме
U A U 0 0
IA
y A U A U 0 0 ,
Z1
U B U 0 0
IB
y B U B U 0 0 ,
Z2
U C U 0 0
IC
y C U C U 0 0 ,
Z3
Ток нейтрального
провода
U 0 0
IN
y N U 0 0 I A I B I C .
ZN

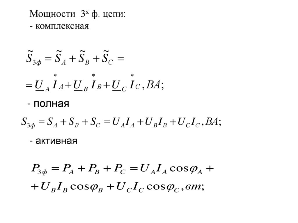
7.

Мощности 3х ф. цепи:
- комплексная
~
~ ~ ~
S 3ф S А S В S С
U A I А U B I В U C I С , ВА;
- полная
S3ф S А S В SС U A I А U B I В U C I С , ВА;
- активная
P3ф PA PB PC U A I A cos A
U B I B cos B U C I C cos C , вт;

8.

- реактивная
Q3ф QA QB QC U A I A sin A
U B I B sin B U C I C sin C , вар;
- полная
S3ф P3ф Q3ф , ВА.
2
2

9.

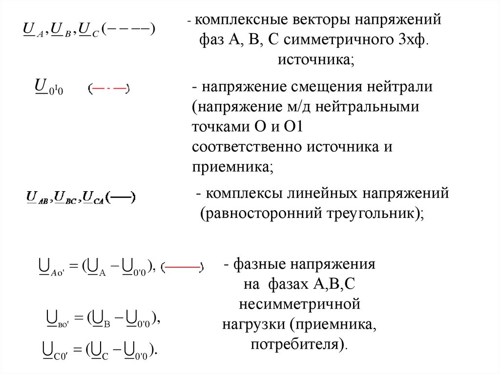
10.

U А ,U B ,U C ( )
U 0 0
- комплексные векторы напряжений
фаз А, В, С симметричного 3хф.
источника;
- напряжение смещения нейтрали
(напряжение м/д нейтральными
точками O и O1
соответственно источника и
приемника;
- комплексы линейных напряжений
(равносторонний треугольник);
A o' ( 0 '0 ),
во' ( 0 '0 ),
C 0 ( C 0 '0 ).
- фазные напряжения
на фазах А,В,С
несимметричной
нагрузки (приемника,
потребителя).

11.

1.3.2 Цепь без нулевого провода (обрыв нейтрального
провода
Z N ).
Z1 Z 2 Z 3
- несимметричная 3хф
статическая нагрузка
Напряжение смещения нейтрали
U 0 0
U A y A U B y B U C yC
y A y B yC
.

12.

Токи фаз по закону Ома в комплексной форме
U A U 0 0
IA
y A U A U 0 0 ,
Z1
U B U 0 0
IB
y B U B U 0 0 ,
Z2
U C U 0 0
IC
y C U C U 0 0 ,
Z3
Векторная диаграмма аналогична ВД параграфа 3.3.1.

13.

1.3.3 Цепь с нулевым проводом, сопротивление
которого равно нулю ( Z 0)
N
Z1 Z 2 Z 3
- несимметричная 3хф
статическая нагрузка
U 0 0 0
( 0 0 0
т.к. Z N 0) .

14.

Токи фаз по закону Ома в комплексной форме с учетом того, что симметрия
трехфазного напряжения сохраняется (напряжение смещения нейтрали равно 0)
UA
UC .
UB
IA
; IC
; IB
Z1
Z3
Z2
Ток нулевого (нейтрального) провода по
I ЗК в комплексной форме
I N I A I B I C.
Например,
Z 1 r1 jxL1 ,
Z 2 r2 jxC2 ,
Z 3 jxL3 .
English     Русский Rules