2.57M
Category: physicsphysics

Aдсорбция ҳодисалари. Қаттиқ жисм сиртидаги адсорбция. 3 - маъруза

1.

3 - маъруза
AДСОРБЦИЯ ҲОДИСАЛАРИ.
Қаттиқ
РЕЖА:
жисм сиртидаги
адсорбция
1. Сорбция, адсорбция, абсорбция, хемосорбция
ва капилляр конденсация тушунчалари.
3. Қаттиқ жисм сиртида газ ва суюқлик буғларининг адсорбцияланиши.
4. Фрейндлих тенгламаси.
5. Адсорбция назариялари.

2.

TAYANCH SO‘Z VA IBORALAR
Absorbsiya
Adsorbsiya
Xemosorbsiya
Kapillyar
kondensatsiya
Desorbsiya
Maksimal adsorbsiya
(G )
Qattiq jism yoki suyuqlikning butun hajmiga gaz
yoki bug‘ning yutilishi.
biror modda sirtida gaz fazadan yoki eritmadan
erigan modda molekularini (ionlarini) boshqa
modda sitrtida о‘z-о‘zidan tо‘planish jarayoni.
Yutilish jarayoni adsorbent va adsorbtiv
molekulalarining kimyoviy ta’sirlashuvi natijasida
sodir bo‘lsa xemosorbsiya deyiladi.
Gazlarning sorbsiya vaqtida qattiq jism
g‘ovaklarida o‘z kritik haroratidan past haroratda
kondensatlanib suyuqlikka aylanishi.
Adsorbtiv molekulalarining adsorbent sathidan
chiqib ketishi.
To‘yingan adsorbsion qavat hosil bo‘lishi.

3.

Сатҳдаги ортиқча энергия миқдори
қуйидаги формула бўйича ҳисобланади:
G = σ S (1)
S – суюқлик сатҳи
σ – суюқликнинг сирт таранглиги; у суюқлик
сатҳини 1см2 га катталаштириш учун сарфланган
ишга тенг, Ж/м2 ёки н/м.
бундан
σ= G/ S

4.

Дисперс системаларда фазалар чегарасида
кузатиладиган, сатҳ қатлами таркиби ва
тузилишига
боғлиқ
бўлган
жараёнлар
сатҳдаги ходисалар дейилади.
Уларга ҳўлланиш, флотация, ёйилиш,
адгезия, когезия, адсорбция ва бошқалар
киради. Бу ходисаларнинг юзага келишига
юқорида таъкидланганидек
бир-бирига
тегиб
турган
юза
қатламларидаги
молекулаларнинг ўзига хос ҳолати сабаб
бўлади.

5.

Сатҳ энергиясини камайтиришга олиб келувчи
ҳодисалардан бири – сорбциядир.
Бирор модда сиртида ёки хажми бўйича иккинчи
бир моддани ўз-ўзидан ютилишига – сорбция
дейилади.
Бунда,
•ютувчи модда - сорбент,
•ютилган модда эса - сорбат ёки сорбтив
дейилади.

6.

Ютилиш жараёнининг 4та асосий хили
бор:
-абсорбция,
-адсорбция,
-хемосорбция ва
-капилляр конденсация

7.

Абсорбция. Қаттиқ жисм ёки суюқликнинг бутун ҳажмига газ ёки буғнинг ютилиши
абсорбция дейилади.
Бу жараёнда газ молекулалари сорбент
массасига кириб боради. Газ молекулаларининг тарқалиши диффузия туфайли
бўлади. Қаттиқ жисмларда диффузия тезлиги
кичик бўлганлиги сабабли уларда абсорбция
секин боради ва мувозанат узоқ вақт юзага
келади.
Ҳароратнинг
ортиши
абсорбцияда
мувозанатни тезлаштиради.
Абсорбцияга – сувга СО2 ва NH3 нинг ютилишини
мисол қилиш мумкин.

8.

Адсорбция. Агар ютувчи модда бошқа модданинг
молекула ва ионларини фақат юза қисмигагина
ютса – бундай жараён адсорбция дейилади.
ютган модда - адсорбент,
ютилган модда - адсорбат ёки адсорбтив дейилади.
Adsobsiya jarayonining sxemasi: a- boshlang‘ich holati (μiv >μib, ∆μi < 0); b-muvozanat holati (μiv=
μib, ∆μi = 0); CB- adsorbsion qavatning qalinligi
Мисол: Аммиак солинган идишга қиздирилиб, сўнгра совутилган кўмир солинса
кўмир аммиакни ютади. Бунда кўмир – адсорбент, аммиак – адсорбтив
.
ҳисобланади

9.

Адсорбция ходисаси
Қ-Қ; Қ-С; Қ-Г (ҳаракатсиз
сатҳ)
ва
С-С; С-Г (ҳаракатчан сатҳ)
фазалар чегара сатҳларида
кузатилади.

10.

Адсорбцияга оид дастлабки илмий текшириш
ишлари Т.Е. Ловиц номи билан боғлиқ. У 1792
йилда эритмаларни турли кўшимчалардан
тозалаш учун қаттиқ адсорбент сифатида
кўмирдан фойдаланди.
Адсорбция ҳодисаси кўмиргагина эмас, балки
бошқа барча ғовак моддаларга хосдир.
Адсорбция жараёнида адсорбат молекула ва
ионлари адсорбент актив марказлари билан Вандер-Ваальс кучлари, водород боғлари,
электростатик тортишиш кучлари орқали
таъсирлашади. Шу таъсирлашув натижасида қандай
боғлар хосил бўлишига қараб адсорбция иккига
бўлинади:

11.

• Физикавий адсорбция – адсорбент ва
адсорбат
молекулалари
Ван-дер-Ваальс
кучлари орқали таъсирлашади. Мувозанат тез
қарор топади. Ҳарорат таъсирида адсорбция
пасаяди.
• адсорбент билан адсорбат молекулалари
орасида кимёвий боғ хосил бўлса – кимёвий
адсорбция дейилади. Натижада янги форма
хосил бўлади. Мувозанат жуда секин қарор
топади, баъзида хемосорбция хисобига
мувозанат қарор топмайди.

12.

Адсорбцияланган газ қаттиқ жисм сатҳида бир ёки бир неча
қатлам молекулалардан иборат бўлиши мумкин. Агар бир
қатламдан иборат бўлса мономолекуляр, бир неча қатламдан
иборат
бўлса
полимолекуляр
адсорбция
дейилади.
Адсорбцияланган молекула адсорбцион қаватда қанча вақт
давомида яшаши адсорбция вақти деб аталади.
Адсорбция вақти С.Я. Френкель тенгламасига биноан
қўйидагича ифодаланади:
Q
t t0 e
бунда Q - молекула билан сирт орасидаги ўзаро таъсир энергияси,
t0 - молекула билан сирт орасида ҳеч қандай тортишиш кучлари мавжуд бўлмаган
шароитдаги адсорбция вақти.
RT

13.

Ютилган модданинг сатҳдан қайтиб чиқиш
ходисаси – десорбция дейилади. Десорбция
жараёни иссиқлик ютилиши билан боради.
Адсорбцияда эса иссиқлик ажралиб чиқар эди.
Адсорбция жуда катта тезлик билан боради,
айниқса адсорбент сатҳи бўш бўлса. Ғовак
адсорбентларда жараён секинроқ боради.
Адсорбция даражаси - адсорбент ва
адсорбтивнинг табиатига, ҳароратга, газнинг
босими
ёки
эритманинг
концентрациясига,
шунингдек адсорбентнинг солиштирма сатҳига
боғлиқ.

14.

Адсорбция танлаш хусусиятига эга. Қутбли
адсорбатлар қутбли адсорбентларда, қутбсиз
адсорбентларда қутбсиз адсорбатлар яхши
адсорбцияланади.
Масалан, кўмирни сувга аралаштирсак, у сувни
ютмайди.
эритилса,
Агар сувда бирор органик модда
унда кўмир эриган моддани ютади.
Силикагель эса сувни яхши адсорбциялайди.
Унинг бу хоссасидан қуритиш усулларида
фойдаланилади.
Демак, адсорбентлар
– гидрофиль (сатҳида сув, спирт, аминлар яхши
адсорбцияланади) ва
–гидрофоб (м, бензол) адсорбентларга бўлинади.
(адсорбция изотермалари ҳақида гапир)

15.

16.

17.

Хемосорбция. Ютилиш жараёни адсорбент ва адсорбтив
молекулаларининг кимёвий таъсирлашуви натижасида содир
бўлса, хемосорбция дейилади. Хемосорбцияда мувозанат
юзага келмайди, адсорбция қайтмас бўлади. Хемосорбция
натижасида адсорбент сатҳида янги модда ҳосил бўлади. Ҳосил
бўлган моддани алоҳида ажратиб олиб бўлмайди ва уни янги
фаза ҳам дея олмаймиз.
Масалан: темир ҳаводан кислородни ютади ва занглайди,
лекин зангни ажратиб олиб бўлмайди.
Баъзи холларда хемосорбция жараёнида фақат адсорбент
сатҳидаги молекулалар эмас, балки унинг ҳажмидаги
молекулалар ҳам қатнашади. Бунда хосил бўлган кимёвий
бирикма янги фазани хосил қилади. Масалан: СаО га СО2
ютилиши натижасида СаСО3 ҳосил бўлади.
Ҳароратнинг ортиши кимёвий реакция тезлигини ошириши
туфайли хемосорбция тезлашади.

18.

Капилляр конденсация. Газларнинг сорбция вақтида
қаттиқ жисм ғовакларида ўз критик ҳароратидан
паст ҳароратда конденсатланиб суюқликка айланиш
ходисаси капилляр конденсация дейилади.
Суюқлик адсорбент сатҳини яхши ҳўлласа капилляр
ичида ботиқ мениск ҳосил бўлади, сўнг буғ ана шу
мениск устида суюқликка айланади ва адсорбентнинг
барча ғовакларини суюқликка тўлдиради.
Капилляр конденсацияда адсорбцион кучлар
иштирок этмайди, балки суюқликнинг ботиқ
менискига буғнинг тортилиши асосий роль
ўйнайди. Жараён жуда катта тезлик билан боради
ва бир неча минутда тугайди.

19.

a,b - mikrog‘ovaklarni hajmiy tо‘lishi; v- kapillyar kondensatsiya
(suyuqlikni hosil bо‘lishi) bosqichlari

20.

Қаттиқ жисм сиртидаги адсорбция
Қаттиқ жисм сиртидаги адсорбция асосан 2 хил
сатҳлар чегарасида кузатилади:
Қ–Г
ва Қ – С
Қаттиқ жисм сиртида эритманинг (Қ - С) адсорбцияланиши қаттиқ
жисм - газ (Қ - Г) адсорбциясига қараганда мураккабдир, чунки
бунда эриган моддадан ташқари эритувчи хам адсорбцияланиши мумкин, яъни адсорбент сатҳидаги жой учун
адсорбат билан бир қаторда эритувчи молекулалари ҳам
рақобатлашади.
Газнинг қаттиқ жисм сиртидаги адсорбцияси энг содда
вариантдир. Чунки, бунда система фақат Қ – Г дан, яъни 2
компонентдан ташкил топган. Шунинг учун умумий
адсорбция механизмини назарий тушунтириш учун
Қ – Г адсорбциясини кўриб чиқиш қулайдир.

21.

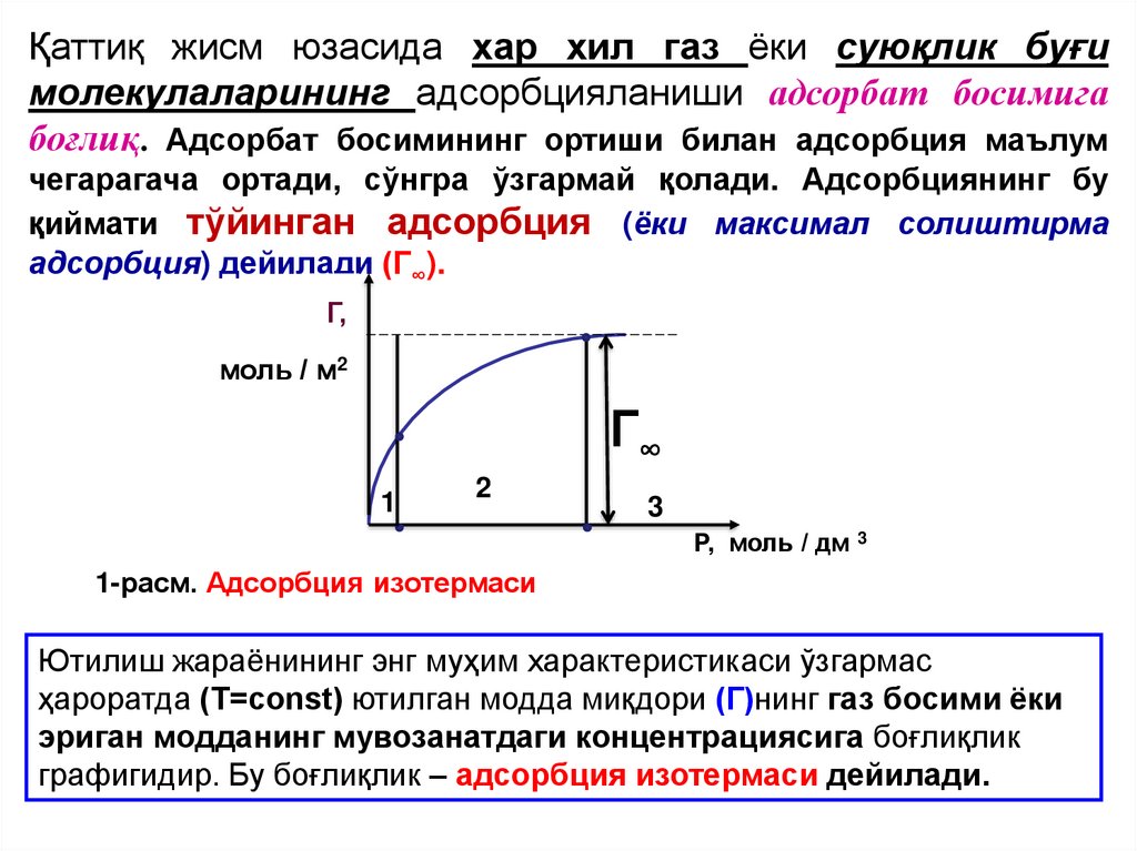
Қаттиқ жисм юзасида хар хил газ ёки суюқлик буғи
молекулаларининг адсорбцияланиши адсорбат босимига
боғлиқ. Адсорбат босимининг ортиши билан адсорбция маълум
чегарагача ортади, сўнгра ўзгармай қолади. Адсорбциянинг бу
қиймати тўйинган адсорбция (ёки максимал солиштирма
адсорбция) дейилади (Г∞).
Г,
моль / м2
Г∞
1
2
3
Р, моль / дм 3
1-расм. Адсорбция изотермаси
Ютилиш жараёнининг энг муҳим характеристикаси ўзгармас
ҳароратда (Т=const) ютилган модда миқдори (Г)нинг газ босими ёки
эриган модданинг мувозанатдаги концентрациясига боғлиқлик
графигидир. Бу боғлиқлик – адсорбция изотермаси дейилади.

22.

Isotropic-anisotropic phase transition can induce giant strain
S
Se
S
VI
e
Large Hysteresis
IV: Unpoled
(Non-polar)
O
-Sr
a=b=c
α=β=γ=90°
V
IV
E
VI: Under high field
(Polarization
extension)
EFIPT
a=b≠c
α=β=γ=90°
EFIPT: Electric-field-induced phase transition from nonpolar to polar phase
However, large hysteresis is inevitable in BNT-ceramics
22

23.

24.

Large strain near Normal-Relaxor FE transition
BNKT-Zr ; A. Hussain, Jpn. J. Appl. Phys., 49, 041054 (2010).
Li- and Ta-codoped BNKT
BNKT-Hf ; A. Hussain, Sens. Actuators, A, 158, 84 (2010).
24

25.

1 – расмда адсорбция изотермаси келтирилган.
Изотерма 3 қисмдан иборат:
Кичик концентрацияларда адсорбция
босим (концентрация)га пропорционал тарзда
тез ортиб боради ва тўғри чизиқ кўринишида
бўлади (1-қисм);
концентрация ортиши билан адсорбция
секинлашади, изотерманинг бу қисми (2-қисм)
парабола кўринишида;
юқори
концентрацияда
адсорбция
тўйинган ҳолатга ўтади ва адсорбция ўзгармай
қолади (Г ) (3-қисм).
Бунда концентрациянинг
таъсир кўрсатмайди.
ортиши
адсорбцияга

26.

Қаттиқ жисмда газларнинг адсорбцияси ҳароратни ортиши билан
пасаяди. Молекуляр-кинетик нуқтаи-назардан, ҳарорат ортиши билан
адсорбциянинг
пасайиши
адсорбат
молекулаларининг
иссиқлик
ҳаракатини ортиши билан тушунтирилади (1-расм).
Қаттиқ
жисмда
газларнинг
адсорбцияси
экзотермик
жараёндир, яъни иссиқлик чиқиши
билан кузатилади. Тескари жараён десорбция эндотермик жараёндир,
яъни иссиқлик ютилиши билан
кечади.
Зеро, Ле-Шателье принципига
мувофиқ ҳароратнинг ортиши
газларнинг
адсорбциясини
пасайтиради.
Г1
моль/кг
273 К
303 К
353 К
373 К
Р Па
1
2 – расм. Ҳар хил ҳароратдаги СO2 нинг адсорбция
графиклари

27.

Қаттиқ жисм сатҳида газларнинг адсорбцияланиш
ҳодисасини XVIII аср охирларида швед кимёгари ва
фармацевти К.В.Шееле (1742-1786) ва итальян профессори
Ф.Фонтана (1730-1805) бир-бирларидан бехабар ҳолда кашф
этишган.
Ф.Фонтана янги қиздирилган писта кўмирда ҳар хил
газларни ютиш қобилияти борлигини, xатто ўзининг
xажмидан xам кўп миқдорда шимаолишини кузатди.
К.Шееле бир қатор ҳолларда бу жараён қайтар
эканлигини, шароит ўзгартирилса ютилган газ ажралиб
чиқишини аниқлади.
Қаттиқ адсорбентларга катта - ички ва
ташқи юзага эга бўлган табиий ва сунъий
материаллар мисол бўлади. Уларга активланган
кўмир,
силикагель,
алюминий
оксид,
бентонитлар ва бошқалар мисол бўлади.

28.

Маълумот учун илова:
Адсорбентлар ғовакли ва силлиқ сатҳга (сиртга)
эга бўлади.
Макро-
Мезо-
Микро-
Шундан ғовакли адсорбентларнинг ўзи
Ғовакли адсорбентларнинг солиштирма сатҳи катта бўлади.
Мисол:
- Ғовакли адсорбент 55 мл N2 ютиши учун S= 0, 162 нм2
га тенг бўлади.
- Ғоваксиз адсорбентда (силлиқ сиртда) эса бу юза S= 239 нм2
тенг бўлар экан.

29.

Қаттиқ жисм сатҳидаги
адсорбция миқдори
қандай аниқланади???
-Агар адсорбат газ модда
бўлса...........
-Агар ютилган модда
суюқлик молекулалари
бўлса.............

30.

Қаттиқ жисм сатҳидаги адсорбцияни ҳисоблаш учун
газ
босимининг
пасайиши
ёки
адсорбент
массасининг ортиши ўлчанади.
Адсорбентнинг юза бирлигига ютилган модда
миқдори солиштирма адсорбция дейилади:
x
S
Г – солиштирма адсорбция
х – адсорбтив миқдори
S – адсорбент юзаси
Лекин, ғовак адсорбентлар сатҳини ўлчаш мумкин
бўлмагани учун, адсорбент юзаси ўрнига унинг
массасидан (m) фойдаланиш қулай. Унда формула
қуйидагича ёзилади:
x
m

31.

Адсорбция изотермасини изоҳлаш
учун 20 дан
ортиқ тенгламалар таклиф этилган. Улардан энг кўп
қўлланиладигани
Фрейндлих
ва
Лэнгмюр
тенгламаларидир.
Газлар, ноэлектролитлар ва кучсиз электролит
эритмалари учун молекуляр адсорбция изотермаси
парабола кўринишида эканлигини юқорида кўриб ўтган
эдик. Бу эгрининг ўртача босим ва концентрация учун
тўғри келадиган қисмини Г.Фрейндлихнинг адсорбция
тенгламаси деб аталадиган эмпирик формуласи билан
ифодаласа бўлади
х
m
1
n
ёки
х
K C
m
Изоҳ: эмпирик – тажрибада аниқланган
1
n

32.

Р ва С – мувозанат босим ва концентрация;
К ва 1/n – ўзгармас катталиклар.
К нинг қиймати адсорбент ва адсорбтив табиатига
ва ҳароратга боғлиқ бўлиб, ҳарорат ортганда унинг
қиймати камаяди.
1/n нинг қиймати адсорбтив табиатига ва ҳароратга
боғлиқ, ҳарорат ортганда унинг қиймати ҳам ортади.
Фрейндлих
тенгламаси
асосида
адсорбцияни
хисоблашдан аввал бу тенгламага кирган «К» ва «n»ни
график усулда топиш лозим. Бунинг учун Фрейндлих
тенгламаси логарифмлаб олинади:

33.

lg x/m = lgK +1/nlgC
бу тенглама тўғри чизиқни ифодалайди. lgГ –lgC координаталар
системасида бу тўғри чизиқ ордината ўқидан кесиб ўтган кесма К нинг
логарифмасини, абсцисса ўқи билан ҳосил қилган бурчагининг тангенси
1/n беради.
lg G
tg =1/n
lgK
lg C
3-расм. Фрейндлих тенгламаси константаларини топиш графиги
Фрейндлих тенгламаси фақат ўртача концентрациялар
учун
тўғри
натижа
беради.
Кичик
ва
катта
концентрациялар учун уни қўллаб бўлмайди.

34.

АДСОРОБЦИЯ НАЗАРИЯЛАРИ
Ленгмюр назарияси
1915 йилда И.Ленгмюр адсорбция изотермаси учун янги назария
таклиф қилди. У қуйидагиларга асосланади:
1)адсорбцион кучлар жуда кичик масофада, яъни бир молекула
ўлчамига тенг масофада таъсир этади;
2)адсорбция кимёвий боғларга яқин кучлар орқали содир бўлади;
3)адсорбция актив марказларда рўй беради яъни, газ ёки эриган
модда молекулалари адсорбент сатҳининг ҳамма жойига эмас,
балки қирралари, бурчаклари (актив марказлар)га ютилади;
4)актив марказларда майдон кучи тўйинмаган бўлади;
5)ҳар бир актив марказ фақат битта молекулани ушлаб қолади;
6)адсорбцияланган
молекулалар
бир-бири
билан
таъсирлашмайди;
7)адсорбцияланган молекулалар актив марказда маълум вақт
“яшаш даври”да тура олади, сўнгра десорбцияланади.

35.

Ленгмюр тенгламасини келтириб чиқариш учун адсорбент
сатҳи бир бутун деб олинади. Унинг адсорбтив билан банд
қисмини Θ билан белгиласак, бўш қисми (1-Θ) бўлади. Бунда
Г<Г∞
ва
Θ = Г/Г∞
Г∞ – максимал адсорбция.
Бу ҳолда адсорбция - концентрация (С) ва адсорбентнинг бўш
сатҳига боғлиқ бўлади.
Адсорбция тезлиги
V1=k1.C(1- Θ)
Десорбция тезлиги
V2=k2. Θ
Дастлаб адсорбция тезлиги десорбция тезлигидан катта бўлади.
Маълум вақтдан кейин адсорбцион мувозанат юзага келиб, адсорбция
ва десорбция тезликлари тенглашади
k1.C(1- Θ) =k2. Θ
k1.C - k1.С Θ =k2. Θ
k1.С Θ + k2. Θ = k1.С
V1= V2
бундан
k1C
k1C k 2

36.

k1 / k 2C
kC
k1 / k 2C k 2 / k 2
1 kC
Шу назария асосида чиқарилган Ленгмюр формуласи қуйидагича ёзилади:

1 kР
kC
1 kC
қ-г чегарадаги адсорбция
қ-с чегарадаги адсорбция учун
учун Ленгмюр тенгламаси
Ленгмюр тенгламаси
Фрейдлих тенгламасидан фарқли равишда Лэнгмюр
тенгламаси эриган модданинг мувозанатдаги концентрациясининг
истаган
қийматидаги
изотерма
xолатини
ифодалаши мумкин, яъни барча концентрациялар учун тўғри
натижа беради.

37.

Агар, С<<1 бўлса, Ленгмюр тенгламаси махражидаги
«КС» қиймати ҳам 1 дан анча кичик бўлади. Шунинг учун
уни хисобга олмаса хам бўлади. Бундай ҳол учун
Ленгмюр тенгламаси
Г = Г∞. K.C
шаклни олади, у адсорбция изотермасининг I соҳасига
мос
келади,
яъни
кичик
концентрацияларда
адсорбция
концентрацияга
тўғри
пропорционал
бўлади. Бу соҳа Генри соҳаси деб аталади.
Юқори концентрацияларда маҳраждаги «КС» ифода 1
дан анча катта бўлади, шу сабабли 1ни ҳисобга олмаса
бўлади ва тенглама Г=Г∞ кўринишни олади. У
изотерманинг III соҳасига мос келади, адсорбция
концентрацияга боғлиқ бўлмай қолади.
Бу Ленгмюр соҳаси дейилади.

38.

Ленгмюрнинг адсорбция назарияси газларнинг
адсорбцияланиши натижасида мономолекуляр қават
хосил бўлишини кўзда тутади (яъни, газ молекулалари
адсорбент сиртида дисоцияланиб кетмаса тўғри натижа
беради ) ва сиртни текис деб қарайди.
Ленгмюр назарияси эритма билан газ орасида
бўладиган адсорбция учун яхши натижалар олган бўлса да,
қаттиқ
жисм
сиртида
газнинг
адсорбцияланишини тўла талқин қила олмади.
Бинобарин, баъзида адсорбатнинг адсорбентга боғланиши
мономолекуляр қават хосил бўлгандан кейин ҳам
тўхтамайди.
Бу ҳодисани 1916 йилда М.Поляни назарияси тушунтириб
берди. Унга асосан адсорбцияланган молекулалар қаватқават бўлиб жойлашади.

39.


• Мономолекуляр қатламларнинг физик хоссалари
Сирт қаватлар каби мономолекуляр қатламлар қаттиқ,
суюқлик, газ кўринишида бўлиши мумкин. Қатламлар учун
ушбу таърифлар ўринлидир:
Қаттиқ қатламлар когерент бўлган қаттиқ (эгилмайдиган) ва
зич жойлашган, юқори ёпишқоқлик юзаси орқали молекуляр
юза бўйлаб бир-бирига нисбатан ҳаракат қилади, ҳаракат
йўналиши юзага перпендикуляр.
Кенгайтирилган қатламлар, суюқлик юзаси бўйлаб тенг
тақсимланган, мономолекуляр когерент ва зич жойлашган,
лекин қаттиқ қатламларга нисбатан сийракроқ. Молекуляр
йўналиши юза бўйлаб тахминан перпендикуляр.
Газ қатлами молекулалари ўзаро бир-биридан узоқда
жойлашган
ва алоҳида юза ҳаракатчанлигига эга. Бу
молекулалар мустақил равишда ҳаракатланади қаттиқ газ
фазаси ва молекляр йўналиши тахминий бўлади.

40.

Monomolekulyar qаtlаmdаgi molekulаlаr xossаsi.
Gаz xossаsi molekulаlаr о‘zаro bir-biridаn uzoq joylаshgаn
vа ulаr oz miqdordа о‘zаro tа’sir kuchigа egа (а). Suyuqlik
xossаsi boshqа guruhlаrgа nisbаtаn о‘zаro yopiq joylаshgаn
(b). Qаttiq qаtlаm zich joylаshgаn vа cheklаngаn
о‘zgаruvchаnlikkа egа molekulаlаrdаn iborаt (c).

41.

Suyuq qаtlаmlаr

42.

Полимолекуляр адсорбция
Юқорида кўриб ўтилганидек, Ленгмюр назарияси бўйича адсорбцион кучлар
битта молекула ўлчамида таъсир кўрсатади ва мономолекуляр адсорбцион
қават ҳосил бўлади.
Лекин, баъзи ҳолларда бу адсорбцион кучлар ундан узоқроқ масофада ҳам
таъсир кўрсата олади ва полимолекуляр адсорбцион қаватлар ҳосил
бўлади. Бу ҳодисани 1916 йилда М.Поляни назарияси тушунтириб берди. Унга
асосан адсорбцияланган молекулалар қават-қават бўлиб жойлашади.
Поляни назарияси қуйидагиларга асосланади:
1)адсорбция соф физикавий кучлар таъсирида содир бўлади;
2)адсорбент сатҳида актив марказлар йўқ, балки узлуксиз майдон кучлари
мавжуд;
3)адсорбцион кучлар масофада таъсир этади (адсорбцион ҳажмда);
4)адсорбцион қават зичлиги сатҳдан узоқлашган сайин камайиб боради;
5)ҳарорат таъсирида адсорбцион ҳажм ўзгармайди, яъни ҳарорат таъсир
этмайди.
6) газ молекулаларининг адсорбент сиртига тортилиши адсорбцион фазада бошқа молекулаларнинг бор-йўқлигига боғлик эмас.

43.

Полимолекуляр
адсорбциянинг
изотермаси
қуйидаги
расмда
келтирилган. Эгрини А нуқтасигача бўлган чизик мономолекуляр
адсорцияни (Ленгмюр сохаси) изоҳлайди, А нуқтадан бошлаб
кузатиладиган кескин кўтарилишни полимолекуляр адсорбция назарияси
бўйича тушунтирилади. Г
А
Р
расм. Полимолекуляр адсорбцияни газ босими ортиши билан ўзгариш эгриси
Ленгмюрнинг мономолекуляр адсорбция ва Полянининг
полимолекуляр адсорбция назариялари бир қарашда бир-бирига зиддек
кўринади, аслида эса улар бир-бирини тўлдиради. Ленгмюр назарияси
қайтар адсорбция, Поляни назарияси эса физикавий адсорбция учун
тадбиқ этилиши мумкин.

44.

1935-40 йилларда С.Брунауэр, П.Эммет ва Е.Теллерлар Ленгмюр
хамда Поляни тасаввурларини умумлаштириб ва кенгайтириб,
буғларнинг адсорбцияланишига доир янги полимолекуляр
адсорбция назариясини (БЭТ назариясини) яратдилар.
Бу назариянинг ўзига хос томонлари:
1)адсорбент сиртида энергия жиҳатдан бир хил актив марказлар
мавжуд; газ ёки буғ молекулалари фақат қаттиқ жисм сиртидаги
актив марказларга адсорбцияланади.
2)адсорбцияланган молекулалар бир-бири билан
таъсирлашмайди;
3)ҳар бир қават ўзидан кейинги қават учун актив марказ
вазифасини бажаради.
Демак, бу назарияга биноан адсорбцияланган фаза айрим-айрим
молекулалар занжиридан ташкил топади. Актив марказларда
конденсирланган полимолекуляр қават ҳосил бўлади. Биринчи қават
адсорбент сатҳи билан боғланган. Бир молекуляр занжир иккинчиси
билан таъсирлашмайди.
расм . БЭТ назарияси бўйича полимолекуляр адсорбция схемаси.

45.

Adsorbsiyalar sxemasi
a - monomolekulali (Lengmyur);
b- polimolekulali (Polyani);
v - BET nazariyasiga kо‘ra.

46.

БЭТ назарияси бўйича полимолекуляр адсорбция
учун изотерма диаграммасида адсорбцияланиш ва
десорбцияланиш изотермалари бир чизиқда ётмайди
ва адсорбцияланиш гистерезиси (ёки гистерезис
халқаси) деган сохани хосил қилади.
Гистерезис
ходисаси
кўпинча
капилляр
конденсатланишда ҳам кузатилади.
Расм. Адсорбцияланиш гистерезиси.

47.

Газ ва буғ билан сирт орасида поликомплексларнинг хосил бўлиш
механизмига асосланиб, адсорбция изотермаси учун БЭТ
қуйидаги тенгламани таклиф этган:
K ( P / Po )
Г Г max
1 ( P / Po )[1 ( K 1) P / Po ]
Бу тенгламада:
К - полимолекуляр адсорбциянинг мувозанат константаси,
Ро -туйинган буғ босими,
Р Ро – буғнинг нисбий босими,
Г - адсорбатнинг адсорбент сиртидаги концентрацияси,
Гmax – адсорбент сиртидаги барча актив марказлар тўйинганда адсорбатнинг адсорбент
сиртидаги концентрацияси,
Р – буғнинг айни шароитдаги босими.
БЭТ назарияси Ленгмюр ва Поляни назарияларига қараганда мукаммалроқ
бўлса хам камчиликлардан холи эмас. У сиртнинг энергетик жихатдан бир
жинсли эмаслигини (кўп қават хосил бўлишини фақат физик кучлар асосида
тушунтиради), адсорбцияланаётган модданинг агрегат холатини хисобга
олмайди.

48.

Мустақил таълим учун мавзу:
“ХРОМАТОГРАФИЯ УСУЛЛАРИ”.
Дунёда илмдан бошқа ножот йўқ ва бўлмагай
Имом ал-Бухорий

49.

49
English     Русский Rules