Нечеткая логика
Структурная схема системы управления на основе нечеткой логики:
Лингвистическая переменная Тпом
Треугольная ФП
Трапециевидная ФП
ФП Гаусса
ФП обобщенный колокол
Сигмоидальная функция
Лингвистическая переменная Вл
Эквивалентность.
Включение
Объединение
Пересечение
Дополнение
Алгебраическое произведение
Алгебраическая сумма A
Операция концентрация
Операция растяжение
Пример базы знаний системы кондиционирования воздуха
Дефазификация
ЛП- Тул
Дискретный вывод ЛП - Тпом
ЛП -Вл
Находится правило соответствующее максимальным значениям ФП Если Жарко И Комфортно И Средняя То Низкая И Норма
ЛП - V
ЛП - Тнаг
Алгоритм Суджено
Алгоритм Суджено на примере системы кондиционирования воздуха
Для каждого параметра определяется значение ФП
Метод Мамдани
Алгоритм Мамдани на примере системы кондиционирования воздуха
4.48M
Category: mathematicsmathematics

Нечеткая логика

1. Нечеткая логика

2.

3.

1, если x 18
0, если x 18
( x)
A x( ( x )) 1 , x X

4.

А 1 / х1 2 / х2 ... n / хn
n
A i / хi
i 1
i
хi
14
16
18
20
22
0.1
0.2
0.5
0.7
0,9

5. Структурная схема системы управления на основе нечеткой логики:

6.

В качестве примера рассмотрим систему
кондиционирования воздуха в помещении.
Объект управления имеет:
Три четких выходных параметра х
- Температура в помещении (Tпом);
- Температура на улице (Тул);
- Влажность (Вл);
Два четких входных параметров y:
- Скорость вращения вентилятора (V);
- Температура охладителя/нагревателя (Tнаг);

7.

Процесс фазификации и дефазификации строится на
основе понятий лингвистической переменной, которой
называются пять объектов: <A, T(x), U, G, M>,
где: А – имя переменной;
T(x) – некоторое множество значений
лингвистической переменной x, каждое из которых
является нечеткой переменной на множестве X;
G –синтаксическое правило для образования имен
новых значений x;
M – семантическая процедура, позволяющая
преобразовать новое имя, образованное процедурой G,
в нечеткую переменную T(x);

8. Лингвистическая переменная Тпом

9.

Связь между базовым и нечетким значением
объектной переменной выражается количественно с
помощью
функции
принадлежности
(ФП),
обозначаемой греческой буквой μ.
Функция μ(x, T) отображает базовое значение x и
нечеткое значение T в интервале [0; 1]. По
определению: 0<μ(x, T)<1 для x и T.

10. Треугольная ФП

11. Трапециевидная ФП

12. ФП Гаусса

13. ФП обобщенный колокол

14. Сигмоидальная функция

15. Лингвистическая переменная Вл

1, х 0
50 x
f (низкая ,0, 50)
, 0 x 50
50
0, x 50
0, х 0
x
, 0 x 50
50
f (средняя,50,100)
100 x
,5 0 x 100
50
0, х 100
0, х 50
x 50
f (высокая,50,100)
,5 0 x 100
50
1, x 100

16. Эквивалентность.

R1 R2
A( x ) B ( x )
x X

17. Включение

A( x ) B ( x )
x X

18. Объединение

АОВ ( x ) max A ( x ),
B ( x ) , x X

19. Пересечение

АОВ ( x ) min A ( x ),
B ( x ) , x X

20. Дополнение

А ( x) 1 A ( x), x X

21. Алгебраическое произведение

AB ( x) A ( x) B ( x), x X

22. Алгебраическая сумма A

A B ( x) A ( x) B ( x) A ( x) B ( x), x X

23. Операция концентрация

CON ( A) A
2
CON ( x) A ( x), x X
2
A

24. Операция растяжение

DIL ( A) A
0.5
DIL ( A) A ( x) , x X

25.

База знаний состоит из правил следующего
вида:
Если a1 И a2 И … И aN ТО b1 И b2 И …И bm

26. Пример базы знаний системы кондиционирования воздуха

27. Дефазификация

Предназначена для перевода нечеткого
управляющего значения в четкое на
основе нечеткого вывода.
На практике применяется три основных
типа нечетких выводов:
- Дискретный вывод;
- Алгоритм Суджено;
- Алгоритм Мамдани.

28. ЛП- Тул

хол одно(30) 0
норм ал ьно(30) 0,4 жарко max
жарко (30) 0,6

29. Дискретный вывод ЛП - Тпом

хол одно(18) 0,3
ком фортно(18) 0,7 комфортно max
жарко (18) 0

30. ЛП -Вл

низкая (70) 0
средняя (70) 0,5 средняя max
высокая (70) 0,3

31. Находится правило соответствующее максимальным значениям ФП Если Жарко И Комфортно И Средняя То Низкая И Норма

32. ЛП - V

низкая y 0

33. ЛП - Тнаг

норма y 12,5

34. Алгоритм Суджено

35. Алгоритм Суджено на примере системы кондиционирования воздуха

Для
каждой
лингвистической
переменной
управляющее значение находиться отдельно:
Рассмотрим вариант нахождения управляющего
значения для лингвистической переменной Тул.
Правило для ЛП Тпом и Вл находятся аналогично
дискретному выводу по максимальному значению.
хол одно(18) 0,3
ком фортно(18) 0,7 комфортно max
жарко (18) 0
низкая (70) 0
средняя (70) 0,5 средняя max
высокая (70) 0,3

36. Для каждого параметра определяется значение ФП

холодно(30) 0
норм ально(30) 0,4
жарко (30) 0,6
Если Холодно И Комфортная И Средняя ТО Низкая и Нагрев=>yV=0 И yТнаг=30
Если Нормально И Комфортная И Средняя ТО Низкая и Норма=>yV=0 И yТнаг=12,5
Если Жарко И Комфортная И Средняя ТО Низкая и Норма=>yV=0 И yТнаг=12,5
i n
yV (Тул) ai * (ai ) 0 * 0 0 * 0.4 0 * 0.6 0
i 1
i n
yTаа (Тул) ai * (ai ) 30 * 0 12,5 * 0.4 12,5 * 0.6 12,5
i 1

37.

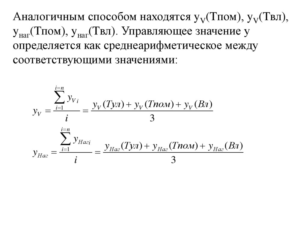
Аналогичным способом находятся yV(Tпом), yV(Tвл),
yнаг(Tпом), yнаг(Tвл). Управляющее значение y
определяется как среднеарифметическое между
соответствующими значениями:
i n
yV
y
Vi
i 1
i
yV (Тул) yV (Тпом) yV ( Вл )
3
i n
y
y Наг i 1
i
Наг i
y Наг (Тул) y Наг (Тпом) y Наг ( Вл )
3

38. Метод Мамдани

у В ( у )dy
уо У
B ( y )dy
Y

39. Алгоритм Мамдани на примере системы кондиционирования воздуха

English     Русский Rules