Основные способы погашения кредита
Контур кредитной операции
Расчетные формулы для контура
Уравнения (1) и (2) нетрудно обобщить на случай n погасительных платежей.
Возмещение долга способом дифференцированных платежей
Возмещение долга способом дифференцированных платежей (продолжение)
Возмещение долга способом дифференцированных платежей (окончание)
Возмещение долга способом аннуитетных платежей
Возмещение долга способом аннуитетных платежей (окончание)
Погашение потребительского кредита неравными выплатами
1.24M
Category: financefinance

Планирование погашения долга в кредитных операциях

1.

Планирование погашения
долга в кредитных
операциях

2.

Доходы от финансово-кредитных операций и
различных коммерческих сделок могут
представать в виде:
процентов,
комиссионных,
дисконта при учете векселей,
дохода от ценных бумаг (дивиденда,
платежа по купону, курсовой разности).
Причем в одной операции может быть
предусмотрено несколько видов дохода.

3.

При получении кредита должник может
оплачивать комиссионные или другие
разовые расходы (посреднику),
которые увеличивают цену кредита, но
не меняют доходность кредитора.

4. Основные способы погашения кредита

Возмещение долга способом
дифференцированных платежей
Возмещение долга способом
аннуитетных платежей
Раздельное возмещение процентов и
суммы кредита
Единовременное погашение кредита

5. Контур кредитной операции

6. Расчетные формулы для контура

где K0 – первоначальная сумма долга,
R1 и R2 –промежуточные платежи,
R3 – последний платеж.
Последнее уравнение является балансовым

7.

Выразим K2 через K0 и подставим его в
балансовое уравнение
(1)

8.

В уравнении (1) представлены два процесса:
1. наращение первоначальной задолженности
за весь период
2. наращение погасительных платежей за срок
от момента платежа до конца срока
операции.
полученное уравнение отражает баланс сумм,
наращенных на момент времени T.

9.

Умножим уравнение (1) на дисконтный
множитель vT
(2)
В этом виде уравнение выражает равенство
суммы современных величин
погасительных платежей сумме кредита, т.е.
баланс современных величин.

10. Уравнения (1) и (2) нетрудно обобщить на случай n погасительных платежей.

Методы оценки показателей доходности для
разных видов ссудно-кредитных операций
основываются на соответствующем
балансовом уравнении.
Если погасительные платежи осуществляются
периодически постоянными или
переменными суммами, то они образуют
постоянную или переменную ренту,
параметры которых могут быть рассчитаны
обычным образом.

11. Возмещение долга способом дифференцированных платежей

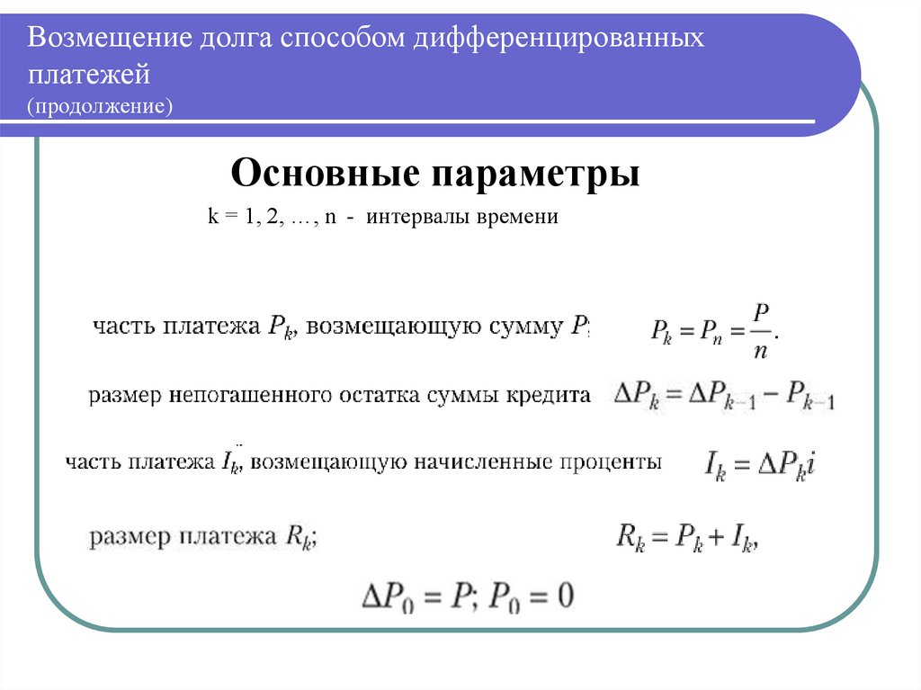
12. Возмещение долга способом дифференцированных платежей (продолжение)

Основные параметры
k = 1, 2, …, n - интервалы времени

13. Возмещение долга способом дифференцированных платежей (окончание)

14. Возмещение долга способом аннуитетных платежей

15.

Возмещение долга способом
аннуитетных платежей (продолжение)
Основные параметры

16. Возмещение долга способом аннуитетных платежей (окончание)

17.

Раздельное возмещение процентов и
суммы кредита

18.

Единовременное погашение кредита

19.

Потребительский кредит

20.

Погашение потребительского кредита
равными выплатами

21.

Погашение потребительского кредита
равными выплатами (окончание)

22. Погашение потребительского кредита неравными выплатами

23.

Погашение потребительского кредита
неравными выплатами (окончание)
English     Русский Rules