7.11M
Category:
marketing
Similar presentations:
Оценка объема рынка для стартапа
Позиционирование товара на рынке
Позиционирование товаров на рынке
Позиционирование продукта на рынке
Анализ рынка. Оценка емкости рынка. Доля рынка
Способы продвижения продукта на рынке. Сегментация рынка. Позиционирование продукта
Формы и методы продажи товаров
Позиционирование товара на рынке
Прямые продажи страховых продуктов
Сегментирование рынка и позиционирование товара
Прогнозирование объема продажи товара. Емкость рынка и понятие спроса
1.
2.
ПРОГНОЗИРОВАНИЕ ОБЪЕМА
ПРОДАЖИ ТОВАРА.
Емкость рынка и понятие спроса.
3.
4.
5.
6.
7.
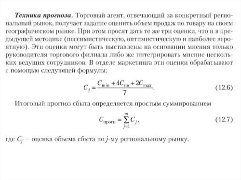
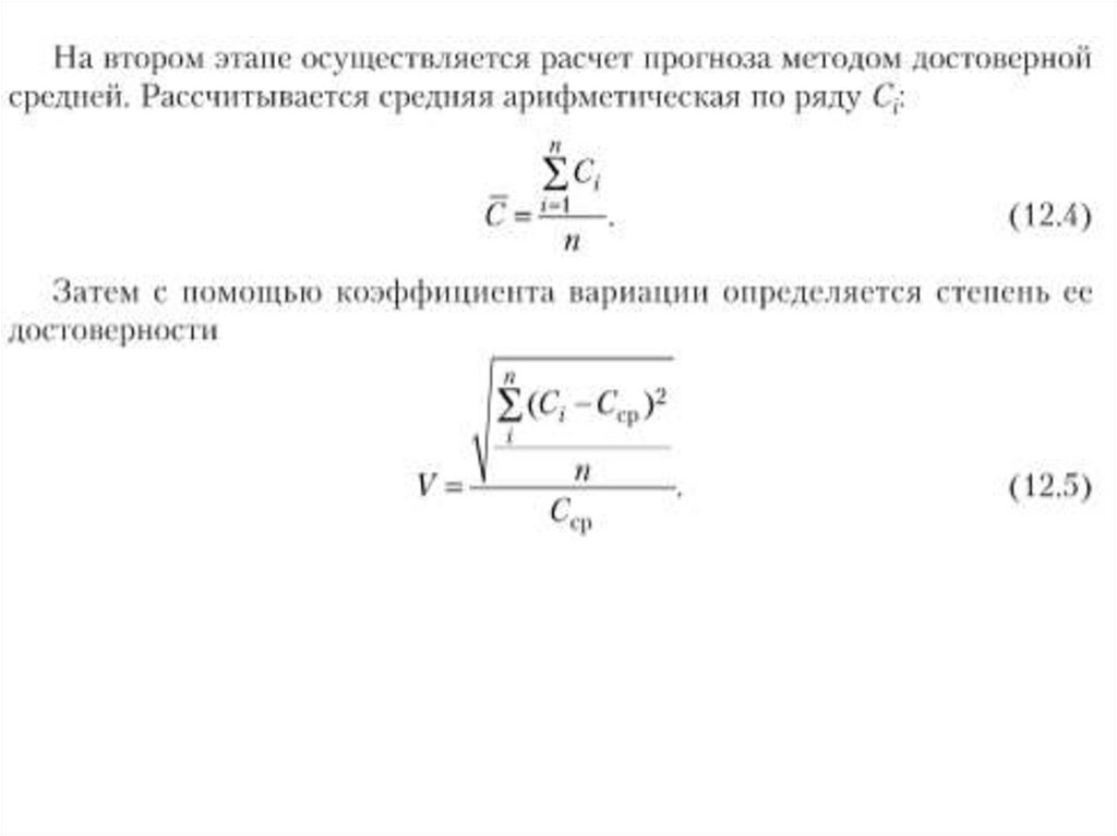
Методы прогнозирования объема продаж.
English
Русский
Rules