Понятие простого и составного целого числа
Понятие простого и составного целого числа
Понятие простого и составного целого числа
Решето Эратосфена
Решето Эратосфена
Решето Эратосфена
Характеристическое свойство простых чисел
Основная теорема арифметики
Каноническое разложение целого числа
Каноническое разложение целого числа
Правила нахождения НОД и НОК
Функции целой и дробной частей вещественного числа
Функции целой и дробной частей вещественного числа
Функции целой и дробной частей вещественного числа
Функции целой и дробной частей вещественного числа
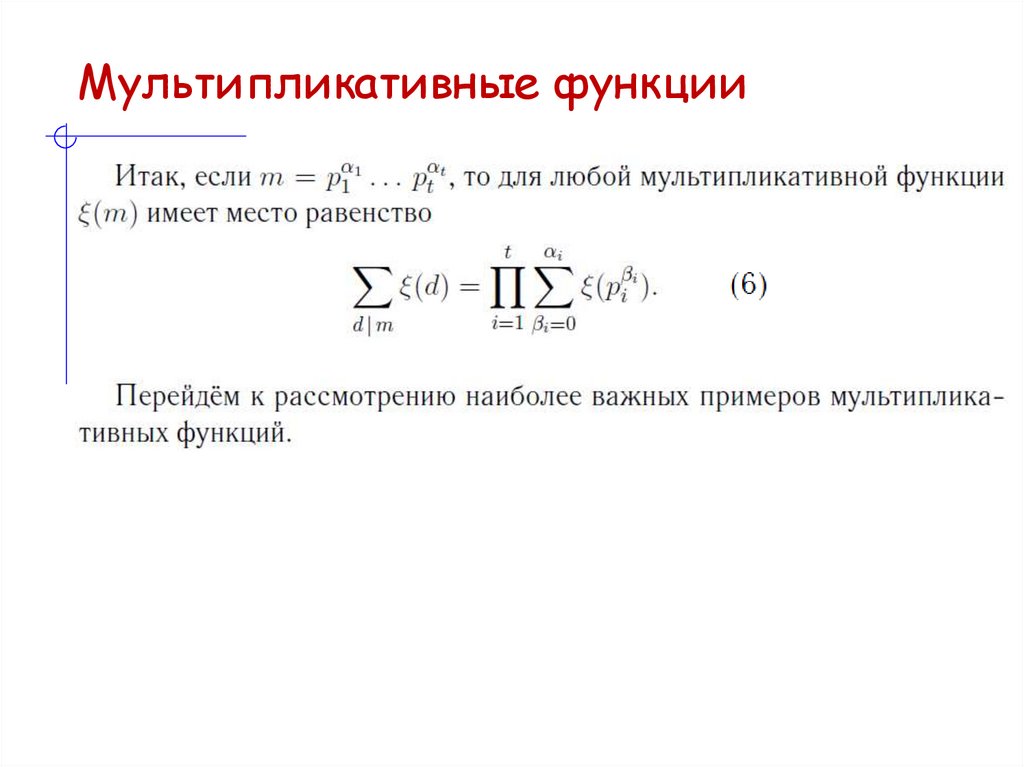
Мультипликативные функции
Мультипликативные функции
Мультипликативные функции
Примеры мультипликативных функций
Примеры мультипликативных функций
Функция Эйлера
Функция Эйлера
Функция Мёбиуса
1.75M
Category: mathematicsmathematics

Элементы теории чисел. Теория делимости. Понятие простого и составного целого числа

1.

Элементы теории чисел.
Теория делимости
Понятие простого и составного целого числа
Решето Эратосфена
Характеристическое свойство простых чисел
Основная теорема арифметики
Каноническое разложение целого числа
Правила нахождения НОД и НОК
Функции целой и дробной частей вещественного числа
Мультипликативные функции
Примеры мультипликативных функций
Функция Эйлера
Функция Мёбиуса

2. Понятие простого и составного целого числа

3. Понятие простого и составного целого числа

4. Понятие простого и составного целого числа

5. Решето Эратосфена

6. Решето Эратосфена

7. Решето Эратосфена

8. Характеристическое свойство простых чисел

9. Основная теорема арифметики

10. Каноническое разложение целого числа

11. Каноническое разложение целого числа

12. Правила нахождения НОД и НОК

13. Функции целой и дробной частей вещественного числа

14. Функции целой и дробной частей вещественного числа

15. Функции целой и дробной частей вещественного числа

16. Функции целой и дробной частей вещественного числа

17. Мультипликативные функции

18. Мультипликативные функции

19. Мультипликативные функции

20. Примеры мультипликативных функций

21. Примеры мультипликативных функций

22. Функция Эйлера

23. Функция Эйлера

24. Функция Мёбиуса

English     Русский Rules