Полиномы от одной переменной
Полиномы от одной переменной
Полиномы от одной переменной
Кратность корня
Деление с остатком
Деление с остатком
Деление с остатком
Деление с остатком
Алгоритм Евклида
Алгоритм Евклида
Алгоритм Евклида
Делимость многочленов. Алгоритм Евклида
Делимость многочленов. Алгоритм Евклида
Разложение на множители
Разложение на множители
Разложение на множители
Разложение на множители
1.89M
Category: mathematicsmathematics

Многочлены и их корни

1.

Многочлены и их корни
Полиномы от одной переменной
Деление с остатком на двучлен
Кратность корня
Деление с остатком
Алгоритм Евклида
Разложение на множители

2. Полиномы от одной переменной

Определение

3. Полиномы от одной переменной

4. Полиномы от одной переменной

5.

Теорема

6.

7.

8.

Пример

9.

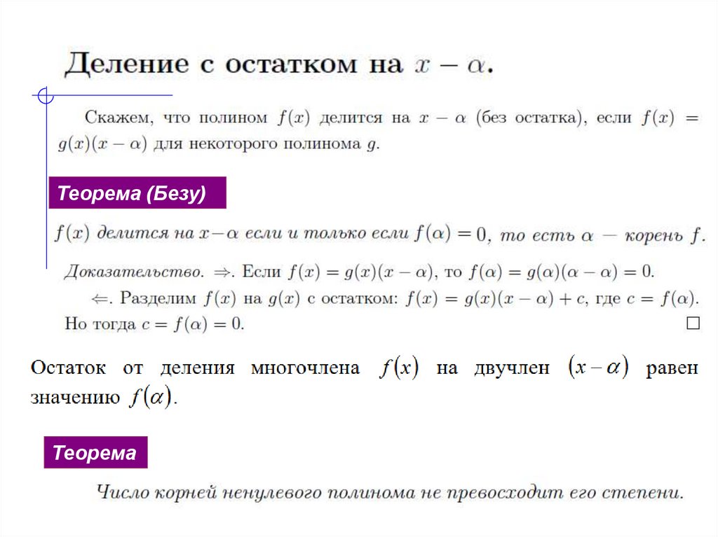
10.

Теорема (Безу)
Теорема

11. Кратность корня

Определение
Теорема

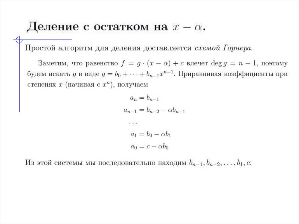
12. Деление с остатком

Теорема

13. Деление с остатком

Пример

14. Деление с остатком

15. Деление с остатком

Определение
Определение

16. Алгоритм Евклида

Лемма

17. Алгоритм Евклида

18. Алгоритм Евклида

19. Делимость многочленов. Алгоритм Евклида

20. Делимость многочленов. Алгоритм Евклида

21. Разложение на множители

Определение
Определение

22. Разложение на множители

Теорема

23. Разложение на множители

24. Разложение на множители

Теорема
Определение
Следствие
English     Русский Rules