14.24M
Category: electronicselectronics

Аппаратуры связи самолета «Boeing 737 (Classic, Next Generation)»

1.

Занятие 4.1.1. Аппаратуры связи
самолета «Boeing 737 (Classic,
Next Generation)»
Ст. преподаватель кафедры ТЭАиРЭО
Красковский В. А.

2.

Учебные вопросы
1. Аппаратура внутрисамолетной связи.
2. Радиоаппаратура внешней связи.

3.

Основная техническая документация
TRAINING MANUAL;
TASK CARDS;
AIRCRAFT MAINTENANCE MANUAL;
WIRING DIAGRAM MANUAL
SYSTEM SCHEMATIC MANUAL.

4.

B-737NG - ANTENNA LOCATIONS

5.

ELECTRONIC & EQUIPMENT COMPARTMENT B-737NG

6.

7.

8.

9.

10.

Кабина пилотов B-737

11.

12.

Вопрос 1. Аппаратура
внутрисамолетной связи

13.

Аппаратура внутрисамолетной связи
• ATA 23-51 Flight Interphone system
• ATA 23-41 Service Interphone System
• ATA 23-42 Flight Crew Call System and ATA 23-43 Ground Crew Call
System.
• ATA 23-31 PA.
• ATA 23-75 Cockpit Door Surveillance System

14.

Аппаратура внутрисамолетной связи
• ATA 23-34 PES AUDIO – Passenger Entertainment
Audio System.
• ATA 23-32 PES VIDEO – Passenger Entertainment
Video System.

15.

Внешняя связь:
• ATA 23-11 HF COM – High Frequency Communication
system.
• ATA 23-12 VHF COM – Very High Frequency
Communication Systems.
• ATA 23-24 ELT – Emergency Locator Transmitter System –.
• ATA 23-27ACARS – Aircraft Communications Addressing
and Reporting System.

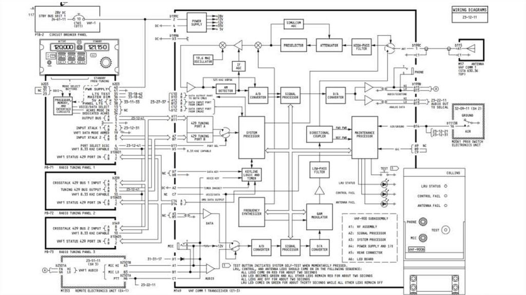
16.

Внешняя связь:
• ATA 23-28 SELCALL.
• ATA 23-61 Static Discharger System.
• ATA 23-71 CVR – Cockpit Voice Recorder System –.

17.

1.1 ATA 23-51 Система внутренней
телефонной связи экипажа

18.

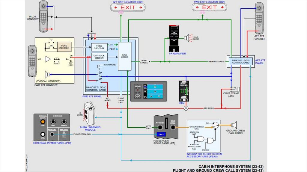
Система внутренней телефонной связи экипажа
• Система внутренней телефонной связи представляет собой
независимую сеть связи. Ее основным назначением является
обеспечение возможности находящимся в кабине управления
членам летного экипажа вести переговоры исключительно
между собой, не допуская абонентов системы служебной
внутренней телефонной связи.
Бригада наземного обслуживания тоже может воспользоваться
внутренней телефонной связью летного экипажа с помощью
штекерного гнезда на щитке аэродромного питания.

19.

20.

21.

22.

23.

24.

25.

26.

27.

28.

1.2 ATA 23-41 Система служебной
телефонной связи

29.

Система служебной телефонной связи
• Обслуживающий персонал использует систему
служебной телефонной связи для разговора друг
с другом и с летным экипажем. Разъемы
(абонентские точки) системы находятся в разных
местах самолета.
• Бортпроводники используют данную систему
для разговора друг с другом и с пилотами.

30.

31.

32.

33.

1.3 ATA 23-42,-43 Система вызова
членов экипажа и наземного
персонала

34.

Система вызова членов экипажа и наземного персонала
сообщает:
• Персоналу летного отсека о том, что поступил вызов от
бортпроводников или наземного персонала.
• Бортпроводникам, что поступил вызов из летного отсека
или с другой панели бортпроводников.

35.

36.

37.

1.4 ATA 23-31 Система оповещения
пассажиров

38.

Система оповещения пассажиров:
подает следующие аудиосигналы в пассажирский
салон и кабину экипажа:
• - Объявления летного экипажа;
• - Объявления бортпроводников;
• - Предварительно записанные объявления;
• - Музыка;
• - Предварительный звуковой сигнал
«Колокольчики».

39.

Система оповещения пассажиров состоит из:
• - PRAM (pre-recorded announcement and boarding music
reproducer) – устройство воспроизведения предварительно
записанных сообщений и музыкальных программ;
• - Усилитель оповещения пассажиров - запитывается
напряжением 28 В постоянного тока от аккумуляторной
шины;
• - Телефонные трубки бортпроводников;
• - Ручной микрофон пилота;
• - Динамики кабины и туалета.

40.

41.

42.

43.

44.

45.

46.

1.5 ATA 23-75 Система наблюдения за
дверью кабины пилотов

47.

Система наблюдения за дверью кабины
пилотов
Система видеонаблюдения за входом на летную
палубу (FDEVSS - The Flight Deck Entry Video
Surveillance System) - это видеосистема, которая
предоставляет летному экипажу возможность
наблюдения за входной дверью в кабину экипажа,
дверью 1 слева и дверью 1 справа.

48.

Абревиатуры
• CCU - camera control unit - блок управления камерой.
• CDS - common display system - общая система отображения.
• CCP - camera control panel - панель управления камерой.
• DSPL - display (command) - дисплей (командный).
• FDEVSS - flight deck entry video surveillance system.
• IR - infra-red - инфракрасный.
• MFD - multi-function display - многофункциональный.
• VS - video switch – видеокоммутатор.

49.

Система наблюдения за дверью кабины пилотов
• Панель управления камерой (СCP).
• Видеокоммутатор (VS).
• Три монохромные камеры.
• Три блока управления камерами (CCU).
• Три инфракрасных (IR) осветителя.

50.

51.

52.

53.

54.

55.

Вопрос 2. Радиоаппаратура внешней
связи.

56.

2.1.1 ATA 23-12 VHF COMMUNICATION
SYSTEM

57.

Назначение системы ОВЧ связи
• Система связи ОВЧ диапазона обеспечивает
голосовую телефонную связь и передачу данных
в пределах прямой видимости.
• Система связи ОВЧ диапазона может
использоваться для связи между летными
экипажами самолетов, между летным экипажем
самолета и наземными станциями.

58.

Состав системы ОВЧ связи
На борту устанавливается 3 комплекта ОВЧ связи:
• Панель радиосвязи (RCP) или панель ОВЧ связи;
• ОВЧ трансивер (например: Collins VHF‐900B;
Honeywell RTA-44D);
• ОВЧ-антенна.
Примеры радиостанций: Collins VHF-900B, Honeywell RTA-44D VHF.

59.

Система ОВЧ-связи на борту ВС
взаимодействует с:
• Дистанционный электронный блок (REU);
• Электронный блок бесконтактного выключателя
(PSEU – Proximity Switch Electronics Unit);
• Блок декодера SELCAL;
• Блок сбора полетных данных (FDAU).
Также, одна из ОВЧ радиостанций используется
системой ACARS для передачи данных.

60.

61.

RTA-44D VHF DATA RADIO SYSTEM
• Диапазон частот, МГц – от 118,000 МГц до 136,975.
• Дискретность настройки, кГц – 25 и 8.33.
• Стабильность частоты, % – ±0,0005.
• Выходная мощность, Вт – 25.
• Напряжение питания, В – 28.

62.

RTA-44D VHF DATA RADIO SYSTEM
Виды работы радиостанции в режимах передачи и
приема:
• Передача данных (VDR) – Mode A (MSK ), Mode 2
(D8PSK ).
• Аналоговая связь – АМ.

63.

64.

Панель ОВЧ связи
Панель радиосвязи (RCP)

65.

66.

67.

68.

69.

2.1.2 ATA 23-61 STATIC DISCHARGERS

70.

71.

72.

2.2 ATA 23-11 HF COMMUNICATION
SYSTEM

73.

Назначение системы ВЧ связи
• Система высокочастотной связи обеспечивает
экипаж самолета голосовой связью на большом
расстоянии. Система ВЧ-связи может
использоваться между самолетами и между
самолетами и наземными станциями.

74.

Состав системы ВЧ связи
В состав системы ВЧ-связи входит одна или две ВЧрадиостанции. Вот их составные части:
• Панель радиосвязи или панель управления ВЧ;
• ВЧ-трансивер;
• антенно-согласующее устройство (antenna coupler –
антенный соединитель);
• совместно используемая ВЧ-антенна.
Примеры радиостанций: Collins HFS-900, R&S®XK516D HF Datalink.
Radio.

75.

Система ВЧ-связи на борту ВС
взаимодействует с:
• Дистанционный электронный блок (REU);
• Электронный блок бесконтактного выключателя
(PSEU – Proximity Switch Electronics Unit);
• Блок декодера SELCAL;
• Блок сбора полетных данных (FDAU).

76.

77.

HFS-900, режимы работы:
• AME (USB with full carrier) – модифицированная
амплитудная модуляция: однополосная на верхней
боковой полосе без подавления несущей.
• SSB (suppressed carrier, upper or lower sideband) –
однополосная модуляция с подавленной несущей (на
верхней или нижней боковой полосе).
• CW (continuous wave, on\off keying) – непрерывная
волна, через ключ.
• Data over voice channel – передача данных по
голосовому каналу.

78.

HFS-900
• Диапазон частот, МГц – от 2,000 МГц до 29,999 .
• Дискретность настройки – 1 кГц или 100 Гц.
• Стабильность частоты – fc ± 20Гц.
• Чувствительность, мкВ – 1 (SSB, SNR=10dB), 4 (AME,
SNR=10dB).
• Выходная мощностm, Вт – 400 (SSB,номинальная), 125
(AME, средняя).
• Напряжение питания – 115 В ±10%, 400 Гц ±20 Гц 3-х
фазное.

79.

80.

81.

82.

83.

84.

85.

86.

87.

88.

89.

2.3 ATA 23-24 ELT – Emergency Locator
Transmitter System

90.

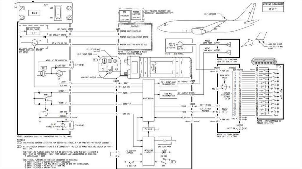
Emergency Locator Transmitter System
• Предназначен для автоматической передачи аварийных
сигналов при автоматическом срабатывании датчика
перегрузок или при ручной включении передатчика.
• ELT посылает приводные сигналы поисковоспасательным командам и на спутниковые приемники
на аварийных каналах ОВЧ и УВЧ. Спутниковые
приемники ретранслируют эти сигналы на наземные
станции для расчета местоположения ELT.

91.

92.

Artex-B 406-4
ELT автоматически активируется во время аварии и
передает стандартный сигнал развертки на 121,5 и
243,0 МГц. Примерно каждые 50 секунд в течение
520 миллисекунд (протокол длинных сообщений)
Передатчик 406 МГц включается. В течение этого
времени в спутниковую систему поиска и спасания
(SAR) COSPASSARSAT отправляется закодированное
цифровое сообщение.

93.

Artex-B 406-4
Информация, содержащаяся в сообщении:
• a) Серийный номер, присвоенный АРМ
изготовителем радиобуя или национальным
органом;
• б) Опознавательный или регистрационный номер
воздушного судна,
• в) Страна регистрации и код страны;
• г) Координаты местоположения

94.

Artex-B 406-4
Передатчик 406 МГц проработает 24 часа, а затем
автоматически отключится. Передатчик 121,5 /
243,0 МГц будет продолжать работать до тех пор,
пока не разрядятся батареи, то есть не менее 50
часов.

95.

Artex-B 406-4
• Передатчик 406 МГц обеспечивает гораздо более
точное местоположение, обычно 3 км по сравнению с
15–20 км для передатчиков 121,5 / 243,0 МГц. При
соединении бортовой навигационной системой через
интерфейс ELT / NAV-B, точность повышается примерно
до 100 метров.
• ПРИМЕЧАНИЕ. Начиная с 1 февраля 2009 г. КОСПАССАРСАТ прекратил спутниковую обработку сигналы
бедствия от радиобуев 121,5 и 243,0 МГц.

96.

Artex-B 406-4
• Тип сигнала: 406 МГц - Bi-Phase L (G1D) (двухфазное
кодирование); 121,5/243 МГц – амплитудная модуляция
(А3Х)
• Цикл передачи: 406 МГц - 440 ms (± 1%), или 520 ms (± 1%),
каждые 50 секунд (± 5%); 121,5/243 МГц – непрерывно.
• Ширина полосы частот: 406 МГц -20 кГц; 121,5/243 МГц – 20
кГц;
• Питание блока передатчика: литиевая батарея, 12 В.
• Питание блока PPIU: напряжение 28 В постоянного тока от
шины №1 через автомат защиты сети «ELT» на панели Р6.

97.

Artex-B 406-4

98.

Artex-МЕ 406Р

99.

ELT

100.

ELT

101.

102.

103.

104.

105.

Bright (BRT) – яркий;
Dim – тусклый.

106.

2.4 ATA 23-27ACARS – Aircraft
Communications Addressing and
Reporting System
English     Русский Rules