ФИЗИЧЕСКИЕ ОСНОВЫ ПОДЗЕМНОЙ ГИДРОМЕХАНИКИ
3.64M
Category: industryindustry

Гидравлика и подземная гидромеханика

1.

Гидравлика и Подземная
гидромеханика

2.

ОСНОВНЫЕ ПОЛОЖЕНИЯ
Подземная нефтегазовая
гидромеханика (ПГМ)
Наука о движении жидкостей, газов и их
смесей в пористых и трещиноватых
горных породах.
Изучая фильтрационные потоки, она служит
теоретической основой разработки залежей
углеводородов (нефтяных, газовых и
газоконденсатных)

3.

ОСНОВНЫЕ ПОЛОЖЕНИЯ
Фильтрация
Движение флюидов (жидкостей и газов)
через среду пористую или трещиноватую
среду.

4.

ВВЕДЕНИЕ
Начало развития науке о движении жидкостей и
газов в пористых и трещиноватых средах было
положено исследованиями французских
инженеров А. Дарси (10.06.1803-02.01.1858) и Дюпюи. Анри
Дарси исследовал движение воды через
вертикальные песчаные фильтры.
В 1856 году он сформулировал и опубликовал
обнаруженный им экспериментально закон,
согласно которому скорость фильтрации прямо
пропорциональна градиенту давления.
где k—коэффициент проницаемости, дарси;
h — мощность пласта, см;
Рк и Рс — давление на контуре питания и в скважине, am;
RK и Rc — радиусы контура питания и скважины, см;
μ— вязкость жидкости, сантипуазы;
Qr— дебит скважины, см3/сек.
Формула Дюпюи широко применяется в нефтепромысловом
деле.

5.

ВВЕДЕНИЕ
Основы моделирования пористых сред
заложены Ч. Слихтером (1846-1946), рассмотревшим
модели идеального и фиктивного грунта.
Внес значительный вклад в развитие теории
фильтрации.
В конце XIX века Н.Е. Жуковский (05.01.1847-17.03.1921) вывел
дифференциальные уравнения фильтрации,
показал, что напор как функция координат
удовлетворяет уравнению Лапласа, и указал на
математическую аналогию теплопроводности и
фильтрации.

6.

ВВЕДЕНИЕ
Определяющая роль в развитии теории
фильтрации в гидротехническом направлении
принадлежит Н.Н. Павловскому (06.12.1884-12.05.1937) . Им же
введен критерий Рейнольдса в подземную
Гидродинамику
Число, или, правильнее, критерий Рейно́льдса —
безразмерная величина, характеризующая
отношение нелинейного и диссипативного членов
в уравнении Навье — Стокса. где
— плотность среды, кг/м3;
— характерная скорость, м/с;
— характерный размер, м;
— динамическая вязкость среды, Н·с/м2;
— кинематическая вязкость среды, м2/с(
— объёмная скорость потока;
— площадь сечения трубы.
Число Рейнольдса также считается критерием
подобия течения вязкой жидкости.
)
;

7. ФИЗИЧЕСКИЕ ОСНОВЫ ПОДЗЕМНОЙ ГИДРОМЕХАНИКИ

Модели
Абстрактные
Физические
Теория осреднения
Теория подобия
Требования адекватности моделей реальным процессам:
полнота - содержание достаточного числа признаков реального
объекта;
непротиворечивость - включенные признаки не должны
противоречить друг другу;
реализуемость - построенная математическая модель должна
допускать аналитическое или численное решение, а физическая реализацию в искусственных условиях;
компактность и экономичность - процессы сбора информации,
подготовка и реализация модели должны быть максимально просты,
обозримы и экономически целесообразны.

8.

МОДЕЛИ ФИЛЬТРАЦИОННОГО ТЕЧЕНИЯ

9.

МОДЕЛИ ФЛЮИДОВ
ПО ЧИСЛУ ФАЗ
Гомогенные
а) Несжимаемая - =соnst
с р р 0
в) Упругая
0e
где c - коэффициент объёмного
расширения,
c= (7-30)10-10 Па-1- для нефти и
(2,7-5)10-10Па-1 для пластовой
воды.
с)
Сжимаемая
р=z R T - рпл > 9 Мпа
.
R - газовая постоянная, Т температура, z - коэффициент
сверхсжимаемости.
Составляющие (компоненты) “размазаны” по
пространству
и
взаимодействуют
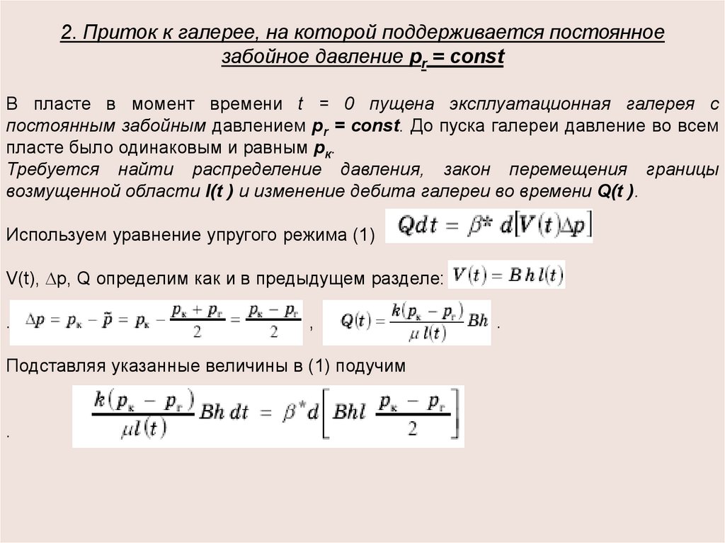
на
молекулярном уровне.
Изменение физических
и химических свойств
непрерывно.
Гетерогенные
Составляющие(фазы)

разделены
отчетливыми
геометрическими
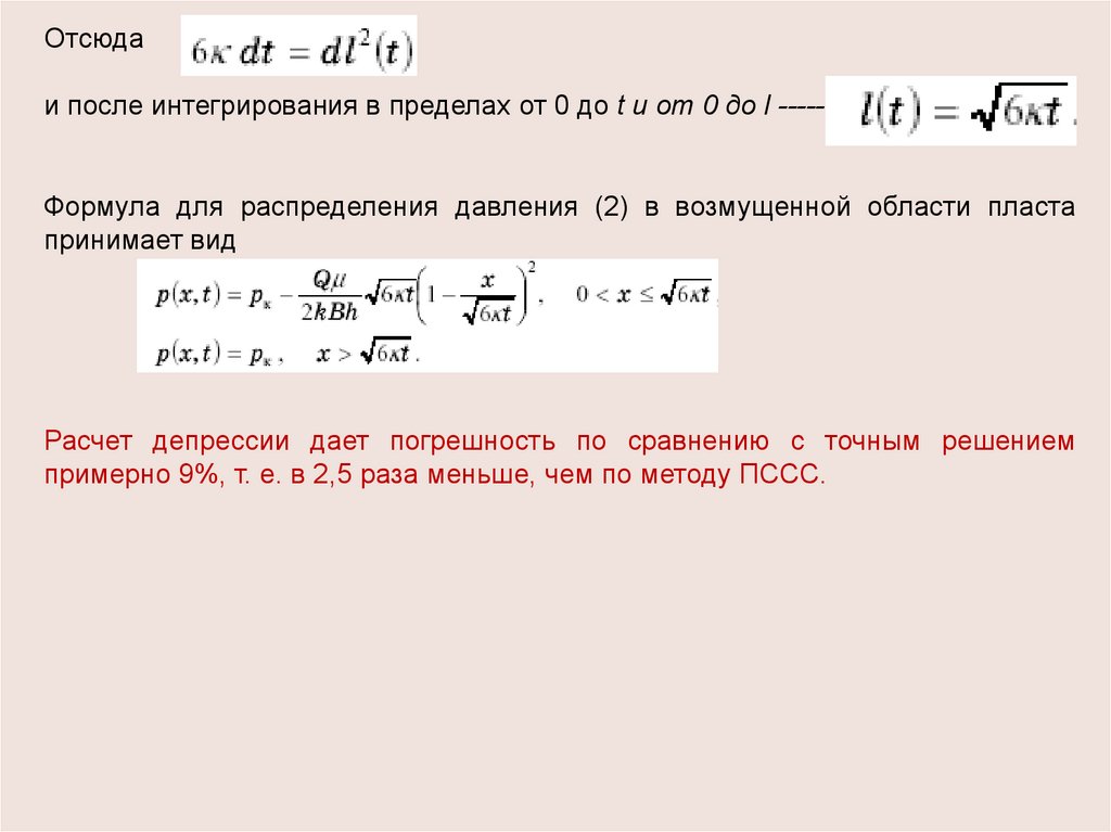
границами
и
взаимодействуют
на
поверхностях
раздела.
Изменение физических и
химических
свойств
разрывно.
xy
.u x
ux
xy
.u x
.y
.y

10.

КОЛЛЕКТОРА ПО
ОРИЕНТИРОВАННОСТИ
ПАРАМЕТРОВ В ПРОСТРАНСТВЕ
изотропные
Изотропия независимость изменения
физических параметров
от направления
анизотропные
Анизотропия различные изменения по
отдельным направлениям.
Упорядочные структуры анизотропны по
поверхностным параметрам.

11.

МОДЕЛИ
КОЛЛЕКТОРОВ
ГЕОМЕТРИЧЕСКИЕ
МЕХАНИЧЕСКИЕ
С геометрической точки зрения, все коллекторы можно подразделить на две
большие группы: гранулярные (поровые) и трещиноватые. Ёмкость и
фильтрация в пористом коллекторе определяется структурой порового
пространства между зёрнами породы. Для второй группы характерно наличие
развитой системы трещин, густота которых зависит от состава пород, степени
уплотнения, мощности, структурных условий и так далее.
Чаще всего имеют место коллекторы смешанного типа, для которых ёмкостью
служат трещины, каверны, поровые пространства, а ведущая роль в
фильтрации флюидов принадлежит развитой системе микротрещин,
сообщающих эти пустоты между собой. В зависимости
от вида путей
фильтрации или главных вместилищ флюида различают коллекторы:
трещиновато-пористые, трещиновато-каверновые и т.д. При этом первая часть
в названии определяет вид пустот по которым происходит фильтрация. С целью
количественного
описания
реальные
сложные
породы
моделируют
идеализированными моделями.

12.

ПОРОВЫЕ
(ГРАНУЛЯРНЫЕ)
ГЕОМЕТРИЧЕСКИЕ
ВИДЫ
КОЛЛЕКТОРОВ
ТРЕЩИННЫЕ
СМЕШАННЫЕ
трещиновато-пористые,
трещиновато-каверновые и т.д.
При этом первая часть в названии
определяет
вид
пустот
по
которым происходит фильтрация.

13.

Слепок поровых
каналов сцементированного
песчаника
ИДЕАЛИЗИРОВАННЫЕ МОДЕЛИ
ПОРИСТЫХ КОЛЛЕКТОРОВ
Фиктивный
грунт
Идеальный
грунт

14.

ГЕОМЕТРИЧЕСКИЕ ПАРАМЕТРЫ ПОРИСТЫХ КОЛЛЕКТОРОВ
ГРАНУЛОМЕТРИЧЕСКИЙ
СОСТАВ
ПОРИСТОСТЬ
УДЕЛЬНАЯ
ПОВЕРХНОСТЬ
ПРОНИЦАЕМОСТЬ

15.

ГРАНУЛОМЕТРИЧЕСКИЙ СОСТАВ
Гранулометрическим составом породы называют
количественное (массовое) содержание в породе
частиц различной крупности
Эффективный диаметр –
такой
диаметр
шаров,
образующих эквивалентный
фиктивный
грунт,
при
котором
гидравлическое
сопротивление,
оказываемое фильтрующейся жидкости
в
реальном
и
эквивалентном
грунте,
одинаково.
УДЕЛЬНАЯ ПОВЕРХНОСТЬ Sуд - суммарная площадь поверхности частиц, содержащихся в единице объёма
Среднее значение Sуд для нефтесодержащих пород
изменяется в пределах 40тыс. - 230тыс.м2/м3.

16.

ПОРИСТОСТЬ
ПОЛНАЯ
ОТКРЫТАЯ
mо = Vп/V
ДИНАМИЧЕСКАЯ
Для газовых и нефтяных коллекторов в большинстве
случаев m=15-22%, но может меняться в широких
пределах: от нескольких долей процента до 52%.
Просветность
ms = Fп/F

17.

ПРОНИЦАЕМОСТЬ - параметр породы, характеризующий её способность пропускать флюиды при
определенном перепаде давления.
Проницаемость измеряется: в системе СИ - м2; технической системе
- дарси (д);
1д=1,02мкм2=1,02 .10-12м2.
Физический смысл проницаемости k заключается в
том, что проницаемость характеризует площадь сечения
каналов пористой среды, по которым происходит
фильтрация.
ВИДЫ ПРОНИЦАЕМОСТИ
АБСОЛЮТНАЯ
k
ОТНОСИТЕЛЬНАЯ
ФАЗОВАЯ (ЭФФЕКТИВНАЯ)
ki
S уд 7,0 105
m m м2
,
м3
k
ki

18.

ПАРАМЕТРЫ, СВЯЗАННЫЕ С НАЛИЧИЕМ
ФЛЮИДОВ
а) коэффициент насыщенности - отношение
объёма Vf данного флюида, содержащегося в
порах, к объёму пор Vп
Vf
f
Vп
По виду флюида различают нефтенасыщенность,
газонасыщенность, водонасыщенность.
б) коэффициент связанности- отношение
объёма, связанного с породой флюида Vfс, к
объёму пор
V
cf
fc
Vп

19.

ИДЕАЛИЗИРОВАННЫЕ МОДЕЛИ
ТРЕЩИНОВАТО-ПОРИСТЫХ КОЛЛЕКТОРОВ
Схема одномерной
модели трещинной среды
Схема пространственной
модели трещинной среды
- раскрытие; l - линейный размер блока породы

20.

ПАРАМЕТРЫ ТРЕЩИННОЙ
СРЕДЫ
ТРЕЩИНОВАТОСТЬ
ГУСТОТА
РАСКРЫТОСТЬ
т

21.

ТРЕЩИНОВАТОСТЬ
Аналогом
пористости
для
трещинных
сред
является
трещиноватость
mт или, иначе, коэффициент
трещиноватости. Иногда данный параметр называют
трещинной пористостью.
V
т

V
отношение объёма трещин
Vт ко всему объёму V
трещинной среды.
Для трещинно-пористой среды вводят суммарную (общую)
пористость, прибавляя к трещиноватости пористость блоков.

22.

ГУСТОТА
Отношение полной длины li всех трещин,
находящихся в данном сечении трещинной
породы к удвоенной площади сечения f
li 1
Г
.
т
2f м
Из
вышеуказанного
уравнения
идеализированной трещинной среды
следует,
что
для
mт= тГ т,
где т - раскрытость; a - безразмерный
коэффициент, равный 1, 2, 3 для одномерного, плоского и
пространственного случаев, соответственно.
Для реальных пород значение коэффициента
геометрии систем трещин в породе.
a зависит от

23.

РАСКРЫТОСТЬ
В качестве раскрытости (ширины трещины) берут среднюю
величину по количеству трещин в сечении f. Среднюю
гидравлическую ширину определяют, исходя из гидравлического
параметра - проводимости системы трещин.
Ширина
*
т т0 1 т р0 р
трещины
mт= тГ т,
Где
т0 - ширина трещины при начальном давлении р0 ; *т= п l / т0 сжимаемость трещины; п - сжимаемость материалов блоков; l среднее расстояние между трещинами.
Для трещинных сред l/ т >100 и поэтому сжимаемость трещин высока.
Ширина трещин существенно зависит от одновременного влияния следующих двух
факторов, обусловленных изменением давления жидкости, действующего на поверхность
трещин:
· увеличение объёма зёрен (пористых блоков) с падением давления жидкости;
· увеличение сжимающих усилий на скелет продуктивного пласта.
Указанные факторы возникают из-за того, что в трещиноватых пластах горное давление,
определяющее общее напряжённое состояние среды, уравновешивается напряжениями в
скелете породы и пластового давления (давлением жидкости в трещинах). При постоянстве
горного давления снижение пластового давления при отборе жидкости из пласта приводит
к увеличению нагрузки на скелет среды. Одновременно с уменьшением пластового
давления уменьшаются усилия, сжимающие пористые блоки трещиноватой породы.

24.

МЕХАНИЧЕСКИЕ МОДЕЛИ
Абсолютно-твердое тело
ДЕФОРМАЦИЯ:
1. УПРУГАЯ ( S);
2. ПЛАСТИЧЕСКАЯ( S);
3. КРИП (ПОЛЗУЧЕСТЬ) -
постепенное нарастание
деформации при
постоянном напряжении.
4. ХРУПКАЯ
Реологические модели
Кулона, Гука, Кельвина,
Сен-Венана

25.

ДИФФЕРЕНЦИАЛЬНЫЕ УРАВНЕНИЯ
ФИЛЬТРАЦИИ
при отсутствии источников - стоков

26.

Аналитическое
и
численное
исследование
задач
гидрогазомеханики связано с применением основных законов
сохранения (массы, импульса и энергии) в дифференциальной
форме. Для процессов, происходящих в нефтегазовых пластах,
характерно изменение параметров течения во времени. Такие
процессы называются неустановившимися (нестационарными).
Для получения дифференциальных уравнений движения
выделяется бесконечно малый элемент и рассматриваются
законы сохранения за бесконечно малый промежуток времени.
При этом используются экспериментальные соотношения,
определяющие зависимость силы трения, пористости и так
далее от параметров течения. Число уравнений должно
равняться числу неизвестных параметров, что даёт замкнутую
систему.

27.

Ранее уже говорилось, что для подземной гидромеханики
характерно изотермическое изменение параметров. Таким
образом, для таких процессов можно не рассматривать
уравнение энергии и ограничиться уравнениями баланса массы
(неразрывности) и количества движения (импульса).
Уравнение энергии необходимо рассматривать в локальных
областях призабойной зоны из-за значительных перепадов
давления, проявления дроссельного эффекта, а также при
применении тепловых методов повышения нефтегазоотдачи.
Для замыкания системы уравнений необходимо введение
замыкающих соотношений, а именно уравнений состояния
флюидов и пористой среды. Кроме того, для получения
однозначного решения необходимо задание граничных и
начальных условий.
В
большинстве
случаев
решение
задач
подземной
гидродинамики требует использования численных методов и
только в сильно идеализированных случаях одномерного и
плоского течений удаётся получить аналитическое решение.

28.

Математическое описание гидродинамических процессов
Смысл дифференциального уравнения
Дифференциальные
уравнений
гидродинамики
выражают определенные законы сохранения
некоторой физической величины и отражают баланс
между различными факторами, влияющими на эту
физическую переменную.
Зависимыми переменными являются удельные
свойства (свойства, отнесенные к единице массы) :
масса, скорость (т. е. количество движения единицы
Чистое истечение на единицу объема
массы), удельная энергия.
J x J y J z
divJ
x
y
z
Ф
t
— скорость изменения
соответствующего
свойства в единице
объема.
Дифференциальное уравнение состоит из членов, каждый из которых
выражает воздействие на единицу объема, а сумма — баланс этих
воздействий.

29.

1. Уравнение неразрывности
m
div u 0
t
2. Уравнение движения
u
div u 2 m gradp* Fc
t
=0–
течение
медленное
=0–
изменение
кинетической
энергии мало
где р*=р+z g, u=dG/dt, G
- расход массы жидкости в единицу
времени через поверхность равного
потенциала (массовый дебит); среда
изотропна(k=const, μ=const)
c u2
u
Re a
с1
Получаем уравнение движения в форме Дарси
- массовая сила
сопротивления флюида о
скелет горной породы
k
u gradp*

30.

f x f y f z
divf
- в декартовой системе координат
x y z
grad
i+
j+
k
x
y
z
Уравнение неразрывности при установившейся фильтрации :
• сжимаемой жидкости
div u 0
• несжимаемой жидкости
div u 0

31.

Первые экспериментальные наблюдения за движением
воды в трубах, заполненных песком, провели французские
инженеры А. Дарси (1856 г.) и Ж. Дюпюи (1848 1863 гг.). Этими
работами было положено начало теории фильтрации. Именем
Дарси назван линейный закон фильтрации, который он
установил, создавая первую
систему водоснабжения в
Европе.
ЗАКОНЫ ФИЛЬТРАЦИИ пористой среды
Закон Дарси

32.

СКОРОСТЬ ФИЛЬТРАЦИИ:
Q= w Fп = w m F
u w m
Физический смысл скорости фильтрации - среднерасходная
скорость фиктивного потока, в котором расход через любое сечение
равен реальному расходу, поля давлений фиктивного и реального
потоков идентичны, а сила сопротивления фиктивного потока равна
реальной.
ЗАКОН ДАРСИ (ЛИНЕЙНЫЙ
ЗАКОН ФИЛЬТРАЦИИ)
u c gradH
коэффициент
фильтрации
p
H z
Гидравлический
уклон
k
u gradH

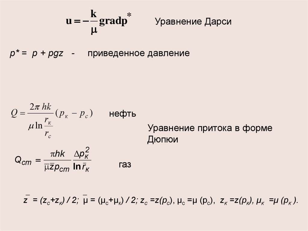
33.

k
u gradp*
р* = р + pgz -
Q
Уравнение Дарси
приведенное давление
2 hk
( рк рс )

ln
rc
hk рк2
Qст
zpст ln rк
нефть
Уравнение притока в форме
Дюпюи
газ
z = (zc+zк) / 2; μ = (μc+μк) / 2; zс =z(pс), μс =μ (pс), zк =z(pк), μк =μ (pк ).

34.

Закон Дарси
справедлив при соблюдении следующих условий:
скорость фильтрации и градиент давления малы;
изменение скорости фильтрации и градиента
давления малы.
Границы применимости закона Дарси
Верхняя граница
Нижняя граница
инерционные силы
неньютоновские свойства

35.

Верхняя граница
Число Рейнольдса Re=wa /μ ;
w -характерная скорость течения: а - характерный геометрический размер пористой среды; - плотность жидкости
ud
Зависимость Павловского Re
,
0,75m 0,23
ãäå à= d
0,75m 0,23 ; w=u.
Критическое число Рейнольдса Reкр=7,5-9.
Зависимость Щелкачёва:
Re
10u k
m
2, 3
где а = 10 k
,
m
2, 3 ; w=u.
Критическое число Рейнольдса Reкр=1-12.
Скорость фильтрации uкр, при которой нарушается закон
Дарси, называется критической скоростью фильтрации

36.

Нижняя граница
начальные
глинистые
ячейки
деформируемые ячейки
модель с предельным градиентом
dp
u н , u 0,
dl k
dp
н ,
u 0.
dl

37.

Законы фильтрации при Re > Reкр
Одночленные законы: степенная зависимость
1
dp n
u C
,
dl
C, n - постоянные, 1 n 2.
Двухчленные зависимости
dp
Au Bu 2 .
dl
Дарси
A ; B
,
k
k
Краснопольского
63 10 12
(k / m) 3 / 2
12 10 9 d 2
mk
(d – эквивалентный
диаметр частиц)
структурный коэффициент
структурный коэффициент
по Ширковскому (газ)
по Минскому (нефть)

38.

Решая двухчленное уравнение фильтрации
имеем уравнения притока:
- для несжимаемой жидкости

Q
Q2 b 1
1
рк рс
ln
2 kh rс 2 h 2 rс Rк
- для газа
pñò Rê
ñò pñò 2
ð ð
ln Qñò 2 2
Qñò
kh rc
2 h rc k
2
ê
2
ñ

39.

ЗАКОНЫ ФИЛЬТРАЦИИ трещинной среды
Линейный закон фильтрации
Скорость фильтрации: u=mтw.
Формула Буссинеска при представлении течения по
трещинам, как течения между двумя плоскими
параллельными пластинами
2т dp
w
.
12 dl
Линейный закон фильтрации
т Г т 3т 1 dp
u
.
12
dl
=kт –проницаемости
трещиноватых сред
Для трещиновато-пористой среды
общая проницаемость определяется
как сумма межзерновой и трещинной
проницаемостей
0
kт km
1 * p 0 p
.
3

40.

Границы применимости линейного закона фильтрации
трещинной среды
Значения критических чисел Рейнольдса значительно
зависят от шероховатости:
• для гладких трещин Reкр=500,
• для шероховатых - 0,4.
Если величина относительной шероховатости меньше
0.065, то её ролью в процессе фильтрации можно
пренебречь.
Число Re для трещинной среды:
4u 3k т
Re
, Reкр 0,4
mт mт

41.

Уравнения потенциального движения
Потенциальным течением будем называть течение, при
котором проекции массовой скорости на оси ортогональной
системы координат будут являться производными некоторой
функции по направлениям данных осей.
ПОТЕНЦИАЛ
ЗАКОН ДАРСИ
через потенциал
k
dp C
u grad
m
УРАВНЕНИЯ ЛАПЛАСА
t
Установившееся
0
течение
2 2 2
div grad 2 2 2
x y
z
k
d
dp
k
u gradp ЗАКОН
ДАРСИ
div u 0
f x f y f z
divf
x y z

42.

Свойства уравнения Лапласа, имеющие большое практическое
приложение:
сумма частных решений является также решением уравнения
Лапласа;
произведение частного решения на константу - также решение.

43.

Замыкающие соотношения [ , m, k, μ=f(p)]
Зависимость плотности
от давления или уравнения
состояния
а) Несжимаемая - =соnst
с р р 0
.в) Упругая
0e
с
1 dVс
1 d
Vс dp Т dp ,
где c - коэффициент объёмного расширения,
Vc - объём жидкости; c= (7-30)10-10 Па-1- для нефти и (2,7-5)10-10Па-1
для пластовой воды.
с) Сжимаемая . р= R T - рпл < 9 Мпа; р < 1 Мпа
р=z R T - рпл > 9 Мпа
где R - газовая постоянная, Т - температура, z - коэффициент
сверхсжимаемости.
z ст р
р
Изотермический процесс - ст
или ст
z рст
р ст

44.

Зависимость пористости от давления
эф+рпл=ргорн=const
m m0 m ð ð 0
ргорн= горн g H –
горное давление
Зависимость вязкости и проницаемости
от давления
0 e
a р р 0
k k 0e
ak р р 0
При р < 10 Мпа показатель в выше приведенных экспоненциальных
зависимостях меньше 1 и, следовательно, данные зависимости можно
разложить в ряд Тейлора. Ограничиваясь первыми двумя членами,
получаем
0 1 a р р 0
где - общее обозначение выше приведённых параметров.

45.

Начальные и граничные условия
Начальные условия = о(x,y,z) при t=0
Если при t=0 пласт не возмущён, то = о=const.
Граничные условия
Внешняя граница :
1)постоянный потенциал (Г, t)= к=const - контур питания;
2) постоянный расход G=F u=const или
3) переменный поток массы через границу
4) замкнутая внешняя граница
0;
n
const;
n
f 1 (t );
n
5) бесконечный пласт limx (Г,t)= к=const
y

46.

Внутренняя граница
1) постоянный потенциал (rc , t)= c=const
2) постоянный массовый дебит
G
G uf c 2 rch
const или r
при r rc
r
r 2 h
3) переменный потенциал на забое (rc ,t)=f2(t) при r=rc;
4) переменный массовый дебит
5) не работающая скважина
r
r
f 3 (t) • при r rc
r
0 • при r rc .
r

47.

Установившаяся потенциальная одномерная
фильтрация
ВИДЫ ОДНОМЕРНЫХ ПОТОКОВ

48.

ИССЛЕДОВАНИЕ ОДНОМЕРНЫХ
ТЕЧЕНИЙ
Задача
исследования
установившегося
фильтрационного потока заключается в определении
дебита (расхода), давления, градиента давления и
скорости фильтрации в любой точке потока, а также в
установлении закона движения частиц жидкости (или
газа) вдоль их траекторий и в определении
средневзвешенного
по
объёму
порового
пространства пластового давления.

49.

Решение общего
дифференциального уравнения
Показатель формы потока
Начало системы координат:
• галерея (для прямолинейно- параллельного потока);
• центр контура скважины в плоскости подошвы
пласта (для плоско-радиального потока);
• центр полусферического забоя скважины (для
сферически-радиального потока).
Для укрупнённой трубки тока u= G /F( r ),
где F=F( r ) - площадь эквипотенциальной поверхности
прямолинейно-параллельный поток - F( r )=Bh;
плоско-радиальный поток
- F( r ) =2 h r;
радиально-сферический поток
- F( r ) = 2 r2.
G>0 - эксплуатационная скважина

50.

Уравнение Дарси через расход
d G
j
dr Ar
прямолинейно-параллельный поток - A=Bh, j=0;
плоско-радиальный поток
- A =2 h, j=1;
радиально-сферический поток
- A = 2 , j=2.
j - показатель формы потока, т.к. характеризует вид одномерного
течения.
1 j
Уравнение для потенциала
(j=0;2)
Уравнение для потенциала
(j=1)
G r
C
A 1 j
G
ln r C
2 h

51.

Выражение для дебита при постоянных потенциалах
на границах
1 j
G A
;
к
1 j
к
r
c
r
1 j
c
(j=0;2)
к с
G 2 h
,

ln
rc
(j=1
Уравнение для потенциала
(j=0;2)
к a rк1 j r 1 j ,
к с
где a 1 j 1 j
rк rс

к a ln
,
Уравнение для потенциала
r
к с
(j=1)
где a

ln
r

52.

ПОТЕНЦИАЛЬНЫЕ ФУНКЦИИ

Вид коллектора
Характеристики
Вид флюида
Характеристики
1
Недеформируемый
(пористый) пласт
k=const
Несжимаемая
жидкость
=const; μ=const
Несжимаемая
жидкость
=const;
μ =const
2
3
4
Трещиноватый
(деформируемый)
пласт
3
0
k km
1 * р0 р
Недеформируемый
(пористый) пласт
k=const
Недеформируемый
(пористый) пласт
k=const
Упругая
жидкость
d
ж
dp
Совершенный
газ
μ =const
0e ж р р0
= cт р/ рст изотермическое
течение;
k
dp C
Потенциал
1 р р C
4
0
km
Недеформируемый
(пористый) пласт
k=const
Реальный газ
р=z R T – общий случай;
μ =const;
ст
р 1
р ст z(p )
- изотермическое течение
*
4
*
0
k
С
ж
μ =const
5
k
p C
k ст 2
р С
2 p ст
k ст
f (p ) C
p ст
f (p) (p)z(p) pdp
1
f
p2
C
2 z

53.


Вид коллектора
Вид флюида
Потенциал
1 Недеформируемый
(пористый) пласт
Несжимаемая
жидкость
p
Трещиноватый
(деформируемый)
пласт
Несжимаемая
жидкость
p4
3 Недеформируемый
(пористый) пласт
Упругая
жидкость
4 Недеформируемый
(пористый) пласт
Газ
p2
Трещиноватый
(деформируемый)
пласт
Газ
p5
2
5

54.

Анализ основных видов одномерного течения
по закону Дарси
Течение несжимаемой жидкости через
недеформируемый (пористый) пласт
/плоско-радиальное течение/
k
p C

55.

Функции
плоско-радиальное
Распределение
давления

рк

р рк a1 ln , где a1
; rк
r
ln rк
rc
Градиент
давления
d р а1
dr r
Уравнение Дюпюи
Уравнение
притока
Уравнение
движения
Средневзвешенное давление
2 hk
Q
a1
mh R 02 r 2
t
Q
~ р а1 / 2 V
р
к
2
2
r
r
пор
к
c h m;
dVпор 2 h m r dr

56.

Анализ:
1. Дебит не зависит от r, а только от депрессии d р. График
зависимости Q от d р называется индикаторной
диаграммой, а сама зависимость - индикаторной.
м3
Q c
Коэффициент продуктивности скважины K
p к Па
2.
Градиент давления
и, следовательно, скорость
фильтрации обратно пропорциональны расстоянию и
образуют гиперболу с резким возрастанием значений при
приближении к забою.

57.

3. Графиком зависимости р=р( r )
является логарифмическая кривая,
вращением которой вокруг оси
скважины образуется поверхность,
называемая воронкой депрессии.
4. Изобары - концентрические, цилиндрические поверхности, ортогональные траекториям.
5. Дебит слабо зависит от величины радиуса контура rк для
достаточно больших значений rк /rc, т.к. rк /rc входят в
формулу под знаком логарифма.

58.

Течение совершенного газа через
недеформируемый пласт
по закону Дарси
cт р
р ст z cp
k ст 2
k ст
р С
Р С
2 p ст
2 p ст
плоско-радиальное течение
к rк
к
ln ,
ln rк
r
к
G 2 h
ln rк
d 1 к
r
к к с ; rк к

dr r ln rк
средневзвешенное давление
уравнение движения
Функция
Лейбензона
~ 1 р dV
р
пор
Vпор
dr р ст Qст
dt
рFm
интегрируем по времени от 0 до t и по расстоянию от R0 до r, где R0 начальное положение частицы флюида

59.

плоско-радиальное
Распределения
Распределение
давления
Р=р2
Градиент
давления



P Pк a1 ln , a1
; rк
r
ln rк
rc
d р а1
dr 2pr
Уравнение
притока
Уравнение
движения
Средневзвешенн
ое давление
mh R 02 r 2
t
Qст
hk
Q cт
a1
р ст
2
рс
1
рк
~ р 1
р
к
4 ln rr

60.

Анализ – плоско-радиальное течение
Распределение давления
Пьезометрическая кривая для газа
имеет более пологий характер на
большем своём протяжении, чем
кривая несжимаемой жидкости;
однако у неё более резкое
изменение у стенки скважины, чем
для несжимаемой жидкости.
Распределение давления в
недеформируемом пласте
1 - газ; 2 - несжимаемая жидкость

61.

Уравнение притока
hk рк2
Qст
.
рст ln rк
Qст 2 рк рк рк
Индикаторная
зависимость при
фильтрации газа по
закону Дарси в
переменных Q – Δp
2
т.к. рк2 - рс2 = 2рк рс - ( рс)2
(где рс= рк - рс )
Индикаторная
зависимость при
фильтрации газа по
закону Дарси в
переменных Q – Δp2
Индикаторная
зависимость
для
газа
-параболическая зависимость дебита Qст от
депрессии рк (с осью, параллельной оси дебитов)
и линейная зависимость дебита от разницы
квадратов пластового и забойного давлений.

62.

Распределение градиента давления
несжимаемая жидкость
газ
Градиент давления вблизи забоя резко возрастает как за
счёт уменьшения r, так и за счёт падения давления р,
вызванного сжимаемостью газа.
Изменение скорости фильтрации
Скорость фильтрации слабо меняется вдали от скважины
и резко возрастает в призабойной зоне

63.

Течение несжимаемой жидкости в трещиноватом
(деформируемом) пласте
Потенциальная функция
Трещиноватый
(деформируемый)
пласт
k k 1 ð 0 ð
0
Ò
*
k
dp C
=const;
μ =const
Несжимаемая жидкость
3
4
kÒ0
*
1
ð
ð
C
0
*
4
Уравнение для потенциала
ê a ln
ãäå a

,
r
ê ñ
ln

r

64.

РАСПРЕДЕЛЕНИЕ ДАВЛЕНИЯ
ð ðê
1 4
,
à2
r
ãäå 1
ln ê ,
ln rê
r
d
G
dr 2 hr
G 2 h
ê ñ
r
ln ê
rc
,
ГРАДИЕНТ ДАВЛЕНИЯ
d ð à2
1
;
3
*
dr 4r ln rê 1 pê ð
à 2 1 1 ðê
*
4

65.

Объёмный дебит Q
hk 0т
*
2 ln rк
a2
u Q
Скорость фильтрации
k
1
a2 ;
2 hr 4 * r
1. Воронка
депрессии
трещиноватого
пласта
крутая, чем для пористого.
В
Кривые распределения
давления
1- недеформируемый пласт
2 - трещиноватый пласт
для
более
деформируемом трещиноватом
пласте, за счет уменьшения
раскрытости трещин, при снижении
пластового давления возникают
дополнительные фильтрационные
сопротивления,
вызывающие
резкое понижение давления на
сравнительно
небольшом
расстоянии от скважины, причем
более резко снижается давление в
пласте с большим *

66.

2. Индикаторная кривая парабола четвёртого
порядка
Вид индикаторной кривой
при фильтрации
несжимаемой жидкости в
трещиноватом пласте

67.

Анализ
одномерных потоков при
нелинейных законах фильтрации
dp
2
u bu
dr k
где
b
k

68.

Течение несжимаемой жидкости в недеформируемом пласте
Q2
dp Q
b
dr k 2 rh
2 rh 2
Уравнение фильтрации
Распределение давления
в пласте
Уравнение притока
при u=Q / (2 rh)
Q

Q 2b 1 1
р рк
ln
2 kh
r
2 h 2 r Rк
Q

Q 2b 1
1
рк рс
ln
2 kh rс 2 h 2 rс R к
• Дебит - положительный корень уравнения притока
• Индикаторная линия - парабола.
• Кривая распределения давления - гипербола и воронка депрессии гипербола вращения.
• Крутизна воронки депрессии у стенки скважины больше, чем у чисто
логарифмической кривой при течении по закону Дарси.

69.

Идеальный газ в недеформируемом пласте
dp
pст
стpст
2
Qст
Qст
dr 2 khpr
4 2h2 k pr 2
Уравнение
фильтрации
т.к
Распределение
давления
u
стQ ст
Q p
G
ст ст
f p 2 rh 2 rhp
ст
p ст
r
стpст 2 1 1
2 pст
р рс
Qст ln
Qст
kh
rc 2 2h 2 k
rc r
2
Распределение давления отличается от распределения
давления по закону Дарси наличием последнего члена,
что диктует более резкое изменение давления в
призабойной зоне.

70.

Уравнение
притока

стpст
2
2 pст
2
рк рс
Qст ln
Qст
kh
rc 2 2h 2rc k
или
2
рк2 рс2 АQ ст ВQст
Коэффициенты А и В определяют по данным
исследования газовых скважин при установившихся
режимах.

71.

Однородная несжимаемая жидкость в
деформируемом (трещиноватом) пласте
р
a u b u2 ,
l
Закон
фильтрации
где
a 1

;
1,69l бл
b
120 1 m т k т
Уравнение притока через давление и объемный дебит
2
r
1
,
69
l
G
1 1
4
к
бл
1 1 рк
ln
0
rc 120 k 0т 1 mт h 2 rc rк
hk m
2 G

72.

Индикаторная кривая - результат сложения двух
парабол:
параболы
четвёртого
порядка,
симметричной относительно оси, параллельной
оси дебитов, и
параболы второго порядка
(относительно
дебита
Q)
симметричной
относительно оси, параллельной оси депрессий
( рс) и отстоящей от последней на расстояние
r
к
120 h 1 m т ln
rc
1 1
lбл
r
r
c к

73.

Идеальный газ в деформируемом (трещиноватом)
пласте
Закон фильтрации в дифференциальной форме
через потенциал
d ò
1,69 láë
G
G2
dr
2 hr 120 1 mò 2 hr 2
Уравнение притока через давление и объемный
дебит
k ò0 pê
1
ðê
4
4
1
1
ð
1
ð
ê
ê
2
pñò 4 20
5
1,69 láë
Q rê
Q2 1 1
ln
2 h rc 120 1 mò h 2 rc rê

74.

Учет скин-эффекта
при определении
проницаемости в
случае
фильтрации по
закону Дарси
Проницаемость
0,25
0,19
Q,
cм3/сек
ΔР,ат
157
10
256
20
334
30
401
40
459
50
дебит, см3/с
Индикаторная диаграмма
60
50
40
30
20
10
0
y = 0,0972x
R2 = 0,9124
y = 0,132x - 12,432
R2 = 0,9888
0
100
200
300
депрессия, ат
400
500

75.

Зависимость величины проницаемости от закона
фильтрации
Закон Дарси
без скин-эффекта
со скин-эффектом
0,25 дарси
0,19 дарси
Нелинейный закон Δр=AQ +BQ2
0.61 дарси
ΔР/Q,ат*сек/cм3
Диаграмма
0,15
0,1
0,05
y = 0,0001x + 0,04
R2 = 0,9998
0
0
100
200
300
Q, cм3/сек
400
500

76.

ФИЛЬТРАЦИЯ В НЕОДНОРОДНЫХ СРЕДАХ
Пласт называется макронеоднородным, если
его
фильтрационные
характеристики
(проницаемость,
пористость)
значительно,
скачкообразно отличаются в разных областях.
Виды макронеднородности
Слоистая
Зональная
Общая

77.

прямолинейно-параллельный поток
ê c
G Bh
;
rê rc
плоско-радиальный поток
G 2 h
ê ñ
k
p C
закон Ома
r
ln ê
rc
I =U / R
p ê pc
G
l
ln rê
R
R
rc
R
2 hk /
Bhk /
для последовательных сопротивлений R = Ri
1
для параллельных - 1
.
R
R
i
,

78.

СЛОИСТАЯ НЕОДНОРОДНОСТЬ
Многослойный пласт - неоднородность по
толщине пласта.
Пропластки - гидравлически изолированы,
либо гидравлически сообщающиеся.
В
пределах
каждого
пропластка
фильтрационные параметры постоянны, а на
границе соседних они претерпевают скачок.
Если течение потенциально, то полный дебит
пласта определяется как сумма дебитов всех
пропластков.
k ihi
Квазиоднородное приближение: k cp
h
i

79.

ЗОНАЛЬНАЯ НЕОДНОРОДНОСТЬ
Пласт по площади состоит из нескольких зон
различных
фильтрационных
параметров,
на
границах которых данные параметры меняются
скачкообразно.
Массовый дебит постоянен и равен:
при плоскорадиальном потоке
G 2 h
к с
1
ri
ln
ri 1
i ki
1 dp
Квазиоднородное приближение:
k cp
L
li
k
i
i
ln R к
rc
k cp
1
ri
ln
ri 1
i ki

80.

Парамет
р
r1
k1/k2
0,1
0,5
2
10
0,25
45,48282
72,30703
81,29693
84,08472
0,5
34,56898
68,48764
83,92812
89,29662
1
27,87921
65,0515
86,73533
95,19732
20
15,18164
53,45944
101,3925
133,2534
м
Q/Q2*100%
Ухудшение проницаемости
призабойной зоны сильнее влияет
на дебит, чем увеличение
проницаемости в этой зоне
K2
r2
rc
Зависимость дебита от проницаемости призабойной зоны
140
k1
r1
120
Q/Q2*100%
100
Ряд1
80
Ряд2
Ряд3
60
Ряд4
40
20
0
0
1
2
3
k1/k2
4
5
6
r2
ln
Q
rc
Q 2 k 2 ln r1 ln r2
k 1 rc
r1

81.

Увеличение (в %) дебита скважины при увеличении проницаемости
призабойной зоны
Краснопольского
Дарси
20
Q1/Q
Q1/Q
30
10
0
0
10
20
30
к1/к2
40
50
250
200
150
r/rc=2
r/rc=3
100
50
0
r/rc=4
r/rc=10
0
10
20
30
40
50
60
k1/k2
• В случае фильтрации по закону Дарси увеличивать
проницаемость призабойной зоны более, чем в 20 раз не имеет
смысла, т.к. дальнейшее увеличение проницаемости практически
не ведёт к росту дебита (при условии сохранения типа коллектора)
• Нарушение в пластовых условиях закона Дарси усиливает
положительное
влияние
увеличенной
проницаемости
призабойной зоны на производительность скважины.

82.

Приток к несовершенным скважинам
Виды несовершенств скважин. Приведённый радиус.
Добавочное фильтрационное сопротивление
a)
b)
Схема притока к несовершенной
скважине:
а - по степени вскрытия; b - по характеру
вскрытия
Несовершенная
скважина
по
степени вскрытия - это скважина
с открытым забоем, вскрывшая
пласт не на всю мощность, а
частично (рис. а).
Скважина, хотя и доведённая до
подошвы
пласта,
но
сообщающаяся с пластом только
через отверстия в колонне труб, в
цементном
кольце
или
в
специальном фильтре, называется
несовершенной
по
характеру
вскрытия пласта

83.

Параметр несовершенства
G

Параметр несовершенства зависит от:
относительного вскрытия пласта
h вс
h
h
,
где hвс – вскрытая часть пласта , h - толщина пласта;
плотности перфорации (числа отверстий, приходящихся на 1м
фильтра);
размеров и формы отверстий;
глубины прострела.
С – коэффициент
Приведенный радиус
несовершенной скважины
rпр rc e
несовершенства –
C добавочное
фильтрационное
сопротивление
Приведенный радиус - это радиус такой совершенной
скважины, дебит которой равняется дебиту данной
несовершенной скважины при тех же условиях
эксплуатации.

84.

Экспериментальные и теоретические исследования
притока жидкости к гидродинамически
несовершенной скважине
Течение по закону Дарси
Несовершенство по характеру вскрытия: В.И. Щуров
С = С ( a, h) (a=h/D, h - мощность пласта, D- диаметр
скважины; h=hвс/h, hвс - толщина вскрытия ) .
Несовершенство по степени вскрытия: И.М. Доуэлл,
Маскет, Р.А. Ховард и М.С. Ватсон
С = С (плотности перфорации, глубины прострела)
Плотность перфорации - число отверстий на 1 метр
Дебит значительно зависит от плотности перфорации только
до значений 16-20 отверстий на 1 метр

85.

Формула Маскета для дебита несовершенной по степени
вскрытия скважины (основа метод суперпозиции и
отображения стоков)
2 h к с
G
1
4h
4h
2 ln
f h ln
2h
rc

f - функция относительного
вскрытия
Коэффициент несовершенства
1
4h 1
С 1 ln
f (h )
h
rc 2h
Формула Н.К.Гиринского применяется если толщина
пласта много больше
радиуса скважины
2 h к с
G
1.6h
ln

86.

Если скважины несовершенны по характеру вскрытия,
то коэффициент С увеличивается на величину
сопротивления фильтра
120
C
Dn h
D - диаметр фильтрового отверстия в см; n - число отверстий на 1м
перфорированной части.

87.

Приток реального газа по двухчленному
закону к несовершенной скважине
Уравнение притока реального газа по двухчленному закону
фильтрации к совершенной скважине
~~z pcò Rê
cò ~z pcò
À
ln
; B= 2 2
kh
rc
2 h rc k
р р АQ cт BQ
2
к
2
с
2

Уравнение притока реального газа по закону Дарси к
совершенной скважине
р р AQcт
2
к
2
2
Приток к несовершенной скважине учитывается. введением приведённого радиуса скважины
в формулу дебита
( C C )
rc rce

88.

1) R1 (2-3) rc -
из-за
больших скоростей вблизи
перфорации
происходит
нарушение закона Дарси и
проявляется
в
основном
несовершенство по характеру
вскрытия; закон фильтрации
- двухчленный ;
2
р 22 р12 А1Qcт B1Qcт
~~z pcò
R
À1
(ln 1 C3 );
kh
rc
cò ~z pcò 1 1
B1 =
C
4
2 2 h 2 k rc R1
С3 - по графикам Щурова, а С4 по формуле
h2
С4
3N 2 R 02
N - суммарное число отверстий; R0- глубина проникновения
перфорационной пули в пласт.

89.

2) R2 h - линии тока искривляются из-за несовершенства по
степени вскрытия;. фильтрация плоскорадиальна, но с переменной
толщиной (от hвск до h); закон фильтрации - двухчленный .
р р А1Qcт B1Q
2
2
2
1
2

~z pcò
cò ~z pcò 1 1
R2
À1
(ln
C1 ); B1 =
C
2 ;
2 2
kh
R1
R
R
2 h k 1
2
C1
1
1 h
h
ln h
ln ;
h
h
R1
h
1
1
C2 2 1 ; h = âñ .
h
h
h
3) R2< r< Rк - действует закон Дарси и течение плоскорадиально
р р AQcт
2
к
2
2

90.

Общее уравнение притока к несовершенной
скважине
р р АнQcт ВнQ
2
к
2
с
2

~z pcò
cò ~z pcò
R2
1 rcC2 rC4 .
Àí
(ln
C1 Ñ3 ); Bí =
2 2
kh
R1
2 h rc k

91.

Влияние радиуса скважины на её производительность
Одиночная скважина
rс - радиус 1 -ой скважины, rc/=xrc - радиус 2 -ой скважины;
G - дебит 1 -ой скважины, G/ =уG - дебит 2 -ой скважины;
Закон
фильтрации
Дарси
плоскорадиальный

ln
rc
y

ln
ln x
rc
Краснопольского
у х
1 j
к
r
c
r
1 j
c
у=х
у х3
1 j
G A
;
к
Тип потока
радиально-сферический
к с
G 2 h
,

ln
rc

92.

93.

НЕСТАЦИОНАРНАЯ ФИЛЬТРАЦИЯ
УПРУГОЙ ЖИДКОСТИ
Упругий режим - основная форма пластовой энергии энергия упругой деформации жидкостей и материала
пласта.
Упруговодонапорный - приток жидкости поддерживается
за счет напора воды, поступающей извне.
Замкнуто-упругий залежи нефти ограничены либо
зонами выклинивания, либо экранами.
Жестко-водонапорный режим - вытеснение жидкости из
пласта происходит не под действием преобладающего
влияния упругости пласта и жидкости (упругие свойства
проявляются мало)

94.

Особенности упругого режима:
Неустановившиеся процессы протекают тем быстрее, чем больше
коэффициент проницаемости пласта k, и тем медленнее, чем больше
вязкость жидкости и коэффициенты объёмной упругости жидкости и
пласта.
Параметры упругого режима
Важнейшие параметры упругого режима: коэффициенты
объёмной упругости жидкости и пласта.
Коэффициент
объёмной
упругости
жидкости
ж
характеризует податливость жидкости изменению её объёма и
показывает, на какую часть первоначального объёма изменяется
объём жидкости при изменении давления на единицу.
1 d ж 1 d
ж
ж dp dp
ж нефти - (7-30)10-10м2/н;
ж воды - (2,7-5)10-10м2/н.
ж - объём жидкости; знак минус
указывает на то, что объём ж
увеличивается
давления;
с
уменьшением

95.

Коэффициент объёмной упругости пласта
1 d п dm
c
п dp dp
п - объём пласта; m - пористость; С слабо и
Упругий
з
запас
сильно сцементированных горных
находится в пределах (0,3-2)10-10м2/н.
пород
это
количество
жидкости,
высвобождающейся в процессе отбора из некоторой области пласта
при снижении пластового давления до заданной величины, если
высвобождение происходит за счет объёмного расширения жидкости
и уменьшения порового пространства пласта.
з = ж 0ж р + с 0 р= * 0 р. ,
где 0ж - объём жидкости, насыщающей элемент объёма пласта 0
при начальном давлении р0; р - изменение давления;
* = m ж + с - коэффициент упругоёмкости пласта, показывающий
долю объема жидкости от выделенного элемента объема пласта,
высвобождающейся из элемента пласта при снижении давления на
единицу

96.

Коэффициент пьезопроводности пласта - характеризует
скорость распространения изменения пластового давления
k
æ = * L2T 1
В коллекторах – 1000см2/с æ 50000см2/c или
0.1м2/с æ 5м2/c.
Параметр Фурье - определяет степень нестационарности процесса
æt
fo 2
rc
æt
Fo 2

97.

Дифференциальное уравнение неустановившейся
фильтрации упругой жидкости
(уравнение пьезопроводности)
Допущения: 1) течение по закону Дарси; 2) зависимость плотности
и пористости от давления линейны
0 1 ж р р 0
m m0 c р р0
m
* p
0
t
t
p
æ ð
t
-
1 d п dm
c
п dp dp
k
m
dp C
t
уравнение
пьезопроводности,
позволяет определить поле давления при
нестационарных процессах в пласте с упругим
режимом.

98.

Приток к скважине в пласте неограниченных
размеров
Вывод основного уравнения упругого режима
Пласт упругий, горизонтальный и большой
протяженности и в нём имеется одна скважина, тогда
движение
жидкости
в
пласте
можно
считать
плоскорадиальным.
Уравнение пьезопроводности в цилиндрических
координатах
1 ð 1 ð
ð
r t
r 2
r
æ
2
возмущение вызвано
мгновенным стоком,
существовавшим в момент t = t/
Решение
A
p(r , t ) C
e
t t
r2
4 æ(t-t )

99.

Найдём значения постоянных.
Будем считать, что в момент времени t = t/ давление в пласте было
р = рк = const. Тогда при r> 0 и при t = t/ второй член правой части
обращается в неопределённость типа / 1 и определяется по
x
a
ex
правилу Лопиталя, что даёт С = рк.
Для определения коэффициента А воспользуемся соотношением
для упругого запаса з= * Vп р для случая кольцевого элемента
пласта с внутренним радиусом r, толщиной h и шириной dr, а также
r2
учтем падение давления р = p0 - p по
A
p(r , t ) ð ê
e 4 æ(t-t )
t t
d з = * рd Vп = 2 h *
A
e
t t
r2
4 æ(t-t )
rdr
После интегрирования в пределах от 0 до получим объём
жидкости 3 , выделившейся из всего пласта и, учитывая
выражение для æ = k * , определим коэффициент А: A ç
4 hk

100.

Изменение давления во времени для скважины,
введенной в неограниченный пласт в некоторый
(начальный) момент времени и действующей мгновенно
p(r , t ) ð ê
2
4 hk (t t )
e
r2
4 æ(t-t )
Изменение давления во времени для скважины,
действовающей непрерывно с постоянным дебитом Q =
Q0 в течение времени dt/
Q0
p(r , t ) ð ê
e
4 hk 0
r2
4 æ(t-t )
dt
t t
/ через сток выделяется из пласта объём d 2 = Qdt /

101.

Интегрально-показательная
функция
r 2 e u
Ei
du
4æt r 2 u
4æt
Свойства интегрально-показательной функции:
-Ei(-u) изменяется от 0 до
при изменении аргумента от 0 до ;
функция -Ei(-u) представляется
в виде сходящегося ряда
1
u2 u3
Ei ( u) ln 0,5772 u
.....
u
4 18
Для малых u
1
Ei ( u ) ln 0,5772
u

102.

Кривая КВД:
Q0 4æt
(1)
p(r , t ) ð ê
ln
0
,
5772
2
4 hk r
• погрешность не превышает 0,6%
для бесконечного пласта при
• для конечного пласта погрешность
расчета давления не превышает 1%, если
rк > 1000rc и fo < 3,5.105 или Fo < 0,35.
æt
fo 2 100
rc
Для точек вблизи забоя
p Q0 1
r 2 kh r
Пьезометрические кривые
при пуске скважины в
бесконечном пласте с
постоянным дебитом
Выводы:
• пьезометрические
кривые
представляют
собой
логарифмические линии.
• углы наклона касательных на
забое скважины одинаковы для
всех кривых.

103.

Анализ основной формулы теории упругого режима
1. Основная формула строго справедлива лишь для точечного
стока, т.е. при rс=0. Практические расчеты показывают, что ей
можно пользоваться даже для укрупнённых скважин (rс 1км) и
нельзя использовать только в первые доли секунды после пуска
скважины.
2. Вскоре после пуска скважины вокруг неё начинает непрерывно
увеличиваться область пласта, в которой для каждого момента
времени давление распределяется так, как и при установившемся
движении, т.е. давление оказывается квазиустановившимся и
пьезометрические кривые будут кривыми логарифмического типа.
r2
Q0 1 4æt
e
;
p
r 2 hk r
3. Стационарная скорость u
r2
Q0 1 4æt
u=
e
.
2 h r
Q 0 достигается очень быстро
ст
2 rh
на небольших расстояниях от скважины.

104.

Периодически работающая скважина
Постановка
задачи. В
неограниченном пласте
останавливается
скважина,
эксплуатирующаяся
с
постоянным дебитом Q в течении времени Т, сравнимого
со временем проведения исследований.
Понижение давления р/ в момент времени Т:
p
Q 4æ(Ò t )
0
,
5772
ln
2
4 hk
r
Повышение давления за счет работы источника с момента
времени Т
p
Q 4æt
ln 2 0,5772
4 hk r

105.

Результирующее понижение давления
Q
Т t
p p p
ln
4 hk
t
или
Q
t
p с p к 0,1832
ln
hk Т t
Данная
зависимость
используется
при
гидродинамических
исследованиях скважин, работающих не продолжительное время,
методом построения кривой восстановления давления.

106.

Определение коллекторских свойств
пласта по данным исследования скважин
нестационарными методами
Уравнение КВД
рс рк рс A i ln t ,
где А=i ln
гидропроводность пласта →
rс2
Q0
; i=
.
4 hk
kh
Q
4 tg
• коэффициент проницаемости пласта →
2 ,246æ
Q
k
4 htg
по i = tg и радиусу rc скважины из коэффициента А можно определить
коэффициент пьезопроводности пласта æ.

107.

Особенности кривой и уравнения КВД:
• скважина рассматривается как сток постоянной интенсивности в
бесконечном, однородном пласте , и возможна мгновенная
остановка притока флюида в скважину;
• возможны условия, при которых прямолинейный участок на КВД
появляется через значительный промежуток времени, либо даже
вообще отсутствует;
• на форму КВД сказывается также влияние несовершенства
скважины и возможное нарушение закона Дарси у стенок скважины

108.

Приток к скважине в пласте конечных размеров в
условиях
упруго-водонапорного и
замкнуто- упругого режима
Приток к скважине в пласте конечных размеров с
открытой внешней границей
Постановка
Пусть пласт имеет внешнюю границу радиусом rк, через которую
может поступать вода при истощении упругого запаса. В центре
пласта имеется скважина радиусом rс, которая мгновенно
запускается в эксплуатацию с постоянным дебитом Q0. Перед
пуском скважины давление в пласте было рк.
Исходные уравнения
Уравнение упругого режима
r
Q0
p(r , t ) ð ê
Ei
4 hk
4æ t
2
Формула Дюпюи
Qy
2 hk (p к p y )

ln
rc
Решаем совместно и получаем уравнение для определения давления

109.

2
r 1
рк р
р
1
Ei
rк rк 4Fo
рк р у р у
2 ln
r
ру - установившееся давление в любой точке пласта или в
реагирующей бездействующей скважине (при t = или Fo = ).
Пьезометрические кривые при пуске скважины в
конечном пласте с открытой внешней границей
а - с постоянным дебитом;
b - с постоянным забойным давлением рс
Изменение
дебита
скважины с
течением
времени при
постоянном
забойном
давлении рс

110.

Круглый горизонтальный пласт с закрытой
внешней границей
Постоянный дебит
•С
момента
достижения
возмущения
границы пласта смещение во времени
пьезометрической кривой для закрытого
пласта происходит так, что все точки её
опускаются на одно и тоже расстояние , т.е.
во всех точках пласта давление падает с
одной скоростью.
Пьезометрические
кривые при пуске
скважины в конечном
пласте с закрытой
внешней границей при
постоянном дебите

111.

• в условиях упругого режима процесс перераспределения давления,
а значит, и процесс взаимодействия скважин развивается постепенно,
если же и наблюдается аномально быстрое взаимодействие скважин,
то это можно объяснить неоднородностью пластов и их анизотропией
• при пуске или остановке скважины давление вначале меняется
быстро, а затем темп изменения давления замедляется.

112.

Постоянное забойное
давление
Пьезометрические
кривые при пуске
скважины в конечном
пласте с закрытой
внешней границей при
постоянном забойном
давлении
Изменение дебита Q
(кр.1) скважины и
суммарной добычи
Qcp (кр.2) с течением
времени t

113.

Неустановившееся фильтрация газа в
пористой среде
Уравнение Лейбензона
Исходные соотношения
kp
P
ΔP

t
ст
р
рст
k ст 2
р С
2 р ст
Р=р2, æ -- æ/ =
Q Qстрст
2 kh
kh
kpê
,

114.

p(r , t )
p(r, t )
r 2
4æ t
2 Qñòð ñò
ðê
Ei
2 hk
2,25æt
2 Qñòð ñò
ðê
ln
2
2 hk
r
изменение давления
(1)
при малых r2/(4 æt)
Пьезометрические
кривые
при
неустановившемся притоке газа к
скважине в разные моменты времени
(а) и изменение давления с течением
времени в фиксированных
пласта (b)
точках
Уравнение (1) используется для расчета коллекторских параметров
газовых пластов методом обработки КВД. Принцип расчета такой же,
что и в случае нефтяных скважин, но для получения линейной
зависимости по оси ординат надо откладывать не депрессию, а
разность квадратов пластового и забойного давлений

115.

ПРИБЛИЖЕННЫЕ МЕТОДЫ РЕШЕНИЯ ЗАДАЧ
ТЕОРИИ УПРУГОГО РЕЖИМА
Аналитические решения большинства задач теории упругого
режима представляются громоздкими формулами в виде бесконечного
медленно сходящегося ряда или несобственного интеграла,
содержащего специальные функции.
В связи с этим были предприняты поиски приближенных
эффективных решений задач неустановившейся фильтрации упругой
жидкости в упругой пористой среде.

116.

Метод последовательной смены стационарных
состояний (ПССС) /развит И.А.Чарным/
Метод основан на предположении, что давление в пласте
меняется во времени значительно медленнее, чем по координатам.
Поэтому производную по времени можно в первом приближении
отбросить, в результате чего для давления получается уравнение
Лапласа, описывающее стационарный процесс.
В каждый момент времени весь пласт условно разделяется на две
области – возмущенную и невозмущенную.
В возмущенной области пласта, начинающейся от стенки скважины,
давление распределяется по закону установившегося движения
жидкости и внешняя граница этой области служит в данный момент
контуром питания.
В невозмущенной области пласта давление всюду постоянно и
равно начальному контурному давлению. Закон движения подвижной
границы, разделяющей возмущенную и невозмущенную области,
определяется при помощи уравнения материального баланса и
граничных условий.

117.

Прямолинейно-параллельный неустановившийся фильтрационный
поток упругой жидкости
1. Приток к галерее, на которой поддерживается постоянный дебит Q.
Пусть в момент времени t = 0 в горизонтальном пласте постоянной толщины
h и ширины В пущена в эксплуатацию прямолинейная галерея, на которой
поддерживается постоянный дебит Q. До пуска галереи давление во всем
пласте было одинаковым и равным рк. К моменту времени t после пуска
галереи граница возмущенной области распространится на длину l(t) (рис 1).
Распределение давления в этой области считается установившимся, т.е.
описывается линейной зависимостью:
.
(1)
Рис. 1. Кривые распределения давления в прямолинейно-параллельном потоке по
методу ПССС

118.

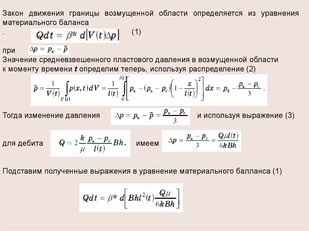
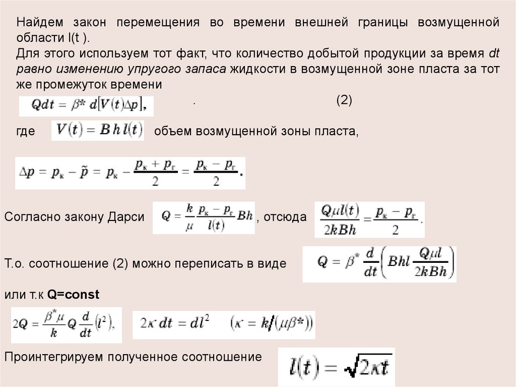
Найдем закон перемещения во времени внешней границы возмущенной
области l(t ).
Для этого используем тот факт, что количество добытой продукции за время dt
равно изменению упругого запаса жидкости в возмущенной зоне пласта за тот
же промежуток времени
.
(2)
где
Согласно закону Дарси
объем возмущенной зоны пласта,
, отсюда
Т.о. соотношение (2) можно переписать в виде
или т.к Q=const
Проинтегрируем полученное соотношение

119.

Следовательно, формула для распределения давления в
пласте (1) будет иметь вид
Погрешность определения давления по сравнению с точной
формулой составляет 25%

120.

2. Приток к галерее, на которой поддерживается постоянное
забойное давление pr = const
В пласте в момент времени t = 0 пущена эксплуатационная галерея с
постоянным забойным давлением pr = const. До пуска галереи давление во всем
пласте было одинаковым и равным pк.
Требуется найти распределение давления, закон перемещения границы
возмущенной области l(t ) и изменение дебита галереи во времени Q(t ).
Используем уравнение упругого режима (1)
V(t), p, Q определим как и в предыдущем разделе:
.
,
Подставляя указанные величины в (1) подучим
.
.

121.

После арифметических преобразований и интегрирования находим закон
движения границы возмущенной области
Распределение
соотношением
давления
в
возмущенной
зоне
пласта
определяется
а дебит галереи – соотношением
Погрешность расчета дебита галереи по сравнению с расчетами по точной
формуле составляет 11%.
Следовательно, методом последовательной смены стационарных состояний
лучше пользоваться в случае неустановившихся прямолинейно-параллельных потоков при заданной постоянной депрессии.

122.

Плоскорадиальный неустановившийся фильтрационный
поток упругой жидкости
1. Приток к скважине, на которой поддерживается постоянный
дебит Q.
Имеем: неограниченный горизонтальный пласт постоянной толщины h. В
момент времени t = 0 пущена добывающая скважина радиусом rc с
постоянным дебитом Q. До пуска скважины давление во всем пласте было
одинаковым и равным pк .
В соответствии с методом ПССС принимаем, что через время t после пуска
скважины вокруг нее образуется возмущенная область радиусом R(t ), в
которой давление будет распределено по стационарному закону
.
(3)
В остальной части пласта сохраняется начальное пластовое давление pк .
Требуется найти закон движения границы возмущенной области R(t).

123.

Кривые распределения давления в разные
моменты времени приведены на рис. 2. Дебит
скважины,
очевидно,
будет
описываться
формулой, аналогичной формуле Дюпюи,
.
Размеры возмущенной области
Рис.2. Кривые распределения уравнения материального баланса
давления в плоскорадиальном
потоке в разные моменты .
времени по методу ПССС при
(отбор осуществляется при условии Q = const)
найдем
из
(1)
Средневзвешенное пластовое давление p
в
установившемся
плоскорадиальном
потоке
определяется по формуле

124.

Тогда
Подставляя приведенные соотношения в уравнение материального балланса (1)
получим
и после интегрирования в пределах от 0 до t и
от r c до R(t ) имеем
Давление в любой точке пласта в любой момент времени t
Депрессия в момент времени t:
Относительная погрешность уменьшается с течением времени и составляет, по
вычислениям, 10,6%, если
100; 7,5%, если fo = 103; 5,7%, если fo =
104.

125.

2. Приток к скважине, на которой поддерживается постоянное
давление pс = const
Движения границы возмущенной области в этом
случае можно определить по графику (рис. 3).
Дебит скважины
Дюпюи
определяется
по
формуле
при pс = const.
Сравнение с результатами точных расчетов
показывает, что погрешность определения
дебита по методу ПССС составляет около 5%.
Рис.
24.3.
Зависимость
безразмерного радиуса возмущенной
области ( ) c
r t R от безразмерного времени fo при отборе жидкости
с
постоянным
забойным
давлением c p = const

126.

В случаях линейной и радиальной фильтраций в точке перехода от возмущенной
к невозмущенной области градиент давления терпит разрыв, что служит одной из
причин расхождения между результатами расчетов по методу ПССС и по точному
решению.
Распределение давления в области фильтрации, получаемое по методу ПССС,
является довольно грубым приближением; гораздо точнее этим методом дается
связь между дебитом и депрессией, особенно в случае радиальной фильтрации.

127.

Метод А.М.Пирвердяна
В методе А.М.Пирвердяна, как и в методе ПССС, неустановившийся
фильтрационный поток в каждый момент времени мысленно разбивается на
две области – возмущенную и невозмущенную. Граница между этими
областями также определяется из уравнения материального баланса.
В отличие от метода ПССС распределение давления в возмущенной области
по методу А.М.Пирвердяна задается в виде квадратичной параболы так,
чтобы пьезометрическая кривая на границе областей касалась
горизонтальной линии, представляющей давление в невозмущенной
области.
Распределение давления уже не будет стационарным, а градиент давления
на границе областей становится равным нулю, что обеспечивает плавное
смыкание профиля давления в возмущенной и невозмущенной областях.

128.

Прямолинейно-параллельный неустановившийся
фильтрационный поток упругой жидкости
1. Приток к галерее, на которой поддерживается постоянный
дебит Q.
Пусть в момент времени t = 0 в горизонтальном пласте постоянной
толщины h и ширины В пущена в эксплуатацию прямолинейная
галерея, на которой поддерживается постоянный дебит Q. До пуска
галереи давление во всем пласте было одинаковым и равным рк. К
моменту времени t после пуска граница возмущенной области продвинется на длину l(t ) , при этом кривая распределения давления в
этой области будет иметь вид параболы (рис.4).
Рис. 4. Кривая распределения давления в
прямолинейно-параллельном
потоке
по
методу A.M.Пирвердяна

129.

Уравнение параболы, задающей распределение давления в возмущенной
области, определяется равенством
.
(2)
Дебит галереи определяется по закону Дарси
Продифференцируем выражение для давления и подставим х=0. В результате
Т.о. выражение для дебита примет вид
(3)

130.

Закон движения границы возмущенной области определяется из уравнения
материального баланса
.
(1)
при
Значение средневзвешенного пластового давления в возмущенной области
к моменту времени t определим теперь, используя распределение (2)
Тогда изменение давления
для дебита
и используя выражение (3)
имеем
Подставим полученные выражения в уравнение материального балланса (1)

131.

Отсюда
и после интегрирования в пределах от 0 до t и от 0 до l ----Формула для распределения давления (2) в возмущенной области пласта
принимает вид
Расчет депрессии дает погрешность по сравнению с точным решением
примерно 9%, т. е. в 2,5 раза меньше, чем по методу ПССС.

132.

2. Приток к галерее, на которой поддерживается
постоянное забойное давление pr = const
В пласте в момент времени t = 0 пущена эксплуатационная
галерея с постоянным забойным давлением pr = const. До
пуска галереи давление во всем пласте было одинаковым и
равным pк.
Требуется найти распределение давления, закон
перемещения границы возмущенной области l(t ) и
изменение дебита галереи во времени Q(t )

133.

Для построения приближенного решения по методу А.М.Пирвердяна используем
ту же методику, что и для случая 1.
Подставим в уравнение материального баланса (1) выражения для расхода,
объема и перепада давления
в результате получим дифференциальное уравнение
,
интегрируя которое получим закон движения границы возмущенной области
Подставляя найденный закон движения границы возмущенной области в
формулы для распределения давления и дебита, получим для давления в
возмущенной области пласта соотношение
Погрешность расчета дебита галереи по приближенной формуле по сравнению с
точным решением составляет около 2,5%, т.е. и в этом случае расчет по методу
А.М.Пирвердяна более, чем в 2 раза точнее, чем по методу ПССС.

134.

ОСНОВЫ ТЕОРИИ ФИЛЬТРАЦИИ
МНОГОФАЗНЫХ СИСТЕМ
Углеводородные
системы
Гомогенные
Составляющие
(компоненты)
“размазаны” по пространству и
взаимодействуют
на
молекулярном уровне. Изменение
физических
и
химических
свойств непрерывно.
Гетерогенные
Составляющие(фазы) - разделены
отчетливыми
геометрическими
границами и взаимодействуют на
поверхностях раздела. Изменение
физических и химических свойств
разрывно.

135.

Характеристики
многофазной среды
Насыщенность
Насыщенностью i порового
пространства
i
–й
фазы
называется доля объема пор
Vi , занятая этой фазой в
элементарном объеме:
Vi
i
Vп
n
i 1
i 1
Скорость фазы
вектор скорости фильтрации ui
фазы
определяется
как
вектор, проекция которого на
некоторое
направление
L
равна отношению объемного
расхода Qi данной фазы к
площадке i , перпендикулярной
к
указанному
направлению:
Qi
ui L
i

136.

Допущение:
• каждая фаза двигается под действием своего давления
Закон фильтрации каждой из фаз:
k
u i k i ( ) gradp i i g
i
Характерная несимметричная форма
кривых относительной проницаемости
объясняется тем, что при одной и той
же насыщенности более смачивающая
фаза
занимает
преимущественно
мелкие
поры
и
относительная
проницаемость у неё меньше.
Зависимость относительных
проницаемостей ki от насыщенности
Сумма относительных проницаемостей
для каждого фиксированного значения
k 1 ( ) k 2 ( ) 1
Присутствие связанной смачивающей фазы мало влияет на течение
не смачивающей жидкости, тогда как присутствие остаточной не
смачивающей фазы значительно "стесняет" движение смачивающей
фазы.

137.

Диаграмма для определения
границ преобладания потоков
различных фаз при трехфазном течении
Характер
зависимостей
определяется
различной
степенью
смачивания твердых зерен породы
фазами,
причем
относительная
проницаемость зависит только от
водонасыщенности
наиболее
проницаемой фазы - воды, и почти
не
зависит
от
нефтеи
газонасыщенности.
Относительная
фазовая
проницаемость в многофазном
потоке почти не зависит от вязкости
жидкости,
ее
плотности,
внутрижидкостного
натяжения,
градиента давления, скорости.

138.

Капиллярное давление - рк =р2-р1
Большее давление - на стороне жидкости, не смачивающей
твердые зерна породы.
m
р к р к ( ) п cos
J( )
k
п - коэффициент межфазного поверхностного
натяжения; - статический краевой угол
смачивания между жидкостями и породой; m пористость; J( ) — безразмерная функция
Леверетта.
Зависимость функции Леверетта от
насыщенности:
- кривая вытеснения; 2 - кривая
пропитки; А - остаточная насыщенность
вытесняемой жидкости
1

139.

Процессы многофазной фильтрации зависят от:
1) размеров области течения
2) от характерного времени фильтрационного процесса;
Влияние капиллярных сил на распределение
давления незначительно и их действие проявляется в
локальных процессах перераспределения фаз.
Если размеры области малы, то при достаточно малых скоростях
фильтрации капиллярные силы могут превзойти внешний перепад
давления.
Если рассматривается движение в очень большой области
(например, в целой нефтяной или газовой залежи), то влияние
капиллярных сил на распределение давления незначительно и их
действие проявляется в локальных процессах перераспределения
фаз.

140.

Исходные уравнения многофазной фильтрации
Уравнения неразрывности
m 1 div 1u 1 0
t
m 2 1 div 2 u 2 0
t
• Жидкости
несжимаемы
нестационарные
процессы упругого перераспределения давления
заканчиваются в начале процесса вытеснения.
• Среда - недеформируема
m
div u 1 0
t
m
div u 2 0
t

141.

Уравнения движения
для многофазной фильтрации
Допущение:
• в любой точке каждая из фаз находится в
состоянии термодинамического равновесия
• процессы однонаправленные
Тогда: ki =ki( ) и рк= рк ( )
k
u i k i ( ) gradp i i g
i
+ Связь между давлениями
m
р 2 р 1 р к ( ) п cos
J( )
k
+ замыкающие отношения

142.

Потенциальное движение
газированной жидкости
Газированная жидкость - смесь жидкой и газовой фаз
Необходимое условие – давление меньше давления насыщения
При
увеличении
содержания
свободного
газа
фазовая
проницаемость для газа растет, а фазовая проницаемость для
жидкой фазы уменьшается.
Расчеты параметров потока газированной жидкости
необходимо проводить на основе многофазной модели
течения

143.

Массовая скорость фильтрации
капельно-жидкой фазы газированной жидкости


ж (р )
dr
Ar j
k
ж ж ж
ж
Массовая скорость фильтрации
свободного газа смеси
G гс

гс (р)
dr
Ar j
k
гс гс гс
гс
Массовая скорость фильтрации газа,
находящегося в растворе
G гр

ж (р ) м (р )
j
dr
Ar
σм(р) = Gгр/Gж - массовая растворимость газа в
жидкости, т. е. количество массы газа, растворенного в единице массы жидкости при давлении р

144.

Массовая скорость всего газа
(суммируем последние два соотношения)
G г G гс G гр
dр G ж
г (р )
м (р )
dr Ar j
Ar j
Ar j
Объемный газовый фактор Г представляет собой отношение
объемного газового дебита Qг, приведенного к давлению 1 ат, к
объемному дебиту жидкого компонента Qж, приведенному к тем
же условиям.
Газовый фактор Г в одномерном установившемся потоке сохраняется
постоянным вдоль всего потока.
Q
(р )
г0 и ж0 - значения
Г г ж0 г
(р) плотности
газа и
Q ж г 0 ж (р )

(р) ж0 м (р)
г0
σ(р) = р
жидкого компонента
- объемная растворимость
газа в жидкости
- объемный козффиииент растворимости,
постоянный для данных жидкости и газа

,
г0


ж0
Закон Генри
растворимости газа в
жидкости ( р<10МПа)

145.

Формула газового фактора через физические параметры
Q г ж 0 г (р )
Г
(р)
Q ж г 0 ж (р )
æ 0 ã ( ð)kã ( s ) æ ( ð)
Ã
( ð)
ã0 æ ( ð )kæ ( s ) ã ( ð)
т.к.
k i i
i
i
Объемный коэффициент нефти (р) характеризует изменение
объема нефти вследствие изменений давления и количества
растворенного газа.
Величина (р) есть отношение удельных объемов нефти в
пластовых и атмосферных условиях
ж0
(р )
ж (р )

146.

Формула газового фактора через объёмный
коэффициент
à (s)
ã ( ð) æ ( ð)
( ð) ( ð)
à 0 ã ( ð)
(1)
где
(s)
kã ( s)
kæ ( s)
При постоянном газовом факторе Г данное уравнение, выражая
зависимость между давлением р и насыщенностью s, служит
уравнением состояния газированной жидкости
Функции μж(р), μг(p), (р) и σ(р) определяются по экспериментальным данным.
Кривые
зависимости
коэффициента
растворимости
газа в нефти и объёмного
коэффициента нефти от давления

147.

Определение массового дебита жидкой фазы
газированной нефти
1. Находим насыщенность s из (1)
2. Определяем потенциальную функцию
à (s)
ã ( ð) æ ( ð)
( ð) ( ð)
à 0 ã ( ð)
k s( p) æ ( ð)
dp C
æ ( ð)
( ð) æ
4. Подставляя граничные значения (р) в уравнение
с
G 2 h к
r
ln к
rc
получаем формулу массового дебита жидкой фазы
ε - показатель «несовершенства»
р k * (s ) р k * (s ) жидкости
2 hk
G
к к ж к с с ж с
r
к
с
0 <ε < 1 –для газированной
(1 ) ln к
rc
жидкости

148.

Вывод зависимости для объемного дебита жидкой фазы
газированной смеси в плоско-радиальном потоке в виде формулы
Дюпюи
Допущения: k, ж и μж - постоянны
1. Получим выражения для потенциалов на забое и контуре
*
k ж
k ж
Ф
(
р
)
k
ж s(p ) dp
к
Ф(рк ) С, с
Ф(рс ) С
ж
ж
2. Вычитаем почленно полученные выражения и применяем теорему о среднем
р
р
k ж к *
ж к
жk /ж
к с
k ж s(p) dp
k ж (p)dp
(р к р с )
ж р
ж р
ж
с
с
k‘fж – некоторое среднее значение функции kf(р) в интервале изменения р от рс до рк.
3. Подставим Δ в
с
и разделив на ж находим:
G 2 h к

ln
rc
2 hk /ж (р к р с )
Q

ж ln
rc

149.

При практических расчетах используют зависимости для дебита
предложенные:
• Вогелем
pc
pc2
Q Qmax 1 1 Vc Vc 2

pê , где V =0,8
c
•Фетковичем
Коэффициент
С можно интерпретировать как индекс
продуктивности пласта, а его значение зависит от подвижности
фаз
С увеличивается с ростом k и h и
Значение коэффициента
уменьшается с ростом скина

150.

Резюме:
2 hk /ж (р к р с )
Q

ж ln
rc
дебит газированной жидкости равен дебиту воображаемой однородной
несжимаемой жидкости, движущейся в пласте с коэффициентом
проницаемости k'ж, меньшим k.
Отличие от классической формулы Дюпюи
Для газированной жидкости дебит зависит не только от
депрессии рс, но и от величины давления рк или рс.
Приближенные выражения для k'ж :
1.
И. А. Чарный - k'ж = 0,65 k - для несцементированных песков
2.
М. М. Глоговский и М. Д. Розенберг
г 0,015 г 0,005; 0,2 рс 1, s близко к 1
/
k
k ж 0,944 21,43
к
р
ж
к
ж

151.

ВЫВОДЫ
по течению газированной жидкости
1. Дебит газированной жидкости при прочих равных условиях
всегда меньше дебита однородной несжимаемой
жидкости.
2. С повышением газового фактора при неизменяющейся
депрессии рс дебит жидкой фазы уменьшается, а дебит
газа увеличивается
3. При данной депрессии рс и газовом факторе Г более
высокий дебит будет при более высоком пластовом
давлении.
4. Для повышения добычи более эффективным средством
является увеличение депрессии за счет повышения
пластового (контурного) давления рк, но не путем
снижения забойного давления рс .

152.

5. Зависимость дебита жидкости и газа от депрессии, в
отличие от однородной жидкости, не является линейной.
6. Искривление индикаторной линии при фильтрации
газированной жидкости еще не означает наличия
отклонений от линейного закона фильтрации.
7. Индикаторная кривая для реальной газированной
нефти имеет меньший наклон, чем кривая для идеальной
газированной жидкости, т.е. для реальной жидкости
существуют добавочные сопротивления
при
фильтрации, не учтенные в идеальной жидкости.

153.

8. Начальный
период
(первые
месяцы)
неустановившейся
радиальной
фильтрации
газированной жидкости в условиях режима
растворенного газа характеризуется высокими
дебитами жидкости и газа.
9. Величина дебита жидкости быстро уменьшается с
течением времени, но стремится к асимптоте
относительно стабильной добычи. При этом
абсолютная величина дебита жидкости невелика
(уменьшается на порядок).
10. Темп падения дебита газа меньше, чем темп
падения дебита жидкости.
11. Газовый фактор сначала резко возрастает,
достигая в скором времени максимума, затем
постепенно уменьшается.

154.

Одномерные модели вытеснения
несмешивающихся жидкостей
Основные допущения:
жидкости предполагаются несмешивающимися (взаимно
нерастворимыми);
жидкости считаются несжимаемыми, а пористая среда недеформируемой;
фазовые переходы отсутствуют;
коэффициенты вязкости фаз постоянны;
относительные фазовые проницаемости и капиллярное
давление являются известными однозначными функциями
насыщенности;
гистерезисные явления не учитываются (рассматриваются
только однонаправленные процессы).

155.

Полная система уравнений
u 1
m
t
х
Схема одномерной
двухфазной фильтрации с
учетом силы тяжести
u 2
m
t
х
k
p 1
u 1 k 1 ( )
1 g sin
1
x
k
p 2
u2
k 2 ( )
2 g sin
2
x
Характерной особенностью данной системы является то, что её можно
свести к одному уравнению для насыщенности.
u=u1+u2;
f ( ) k
'
= 2- 1;
m
u (t )
k 2 ( ) pê
g sin f ( ) 0
t
x
2 t
x
ðê/
dpê
d
k 1 ( )
f ( )
k 1 ( ) 0k 2 ( )
0 1
функция Баклея Леверетта или
функция распределения потоков фаз
2

156.

Начальные условия:
задаются значения неизвестной функции в зависимости от
пространственных координат при t = 0.
Можно считать, что при t = 0 насыщенность всюду постоянна
(например, = *).
Граничные условия:
на входе в пласт (нагнетательная скважина или галерея):
расход закачиваемой воды
равенство нулю скорости фильтрации нефти
из последнего условия вытекает , что k2 = 0, следовательно, на
этой поверхности = *.

157.

Граничные условия:
На выходе из пласта:
пренебрегаем градиентом капиллярного давления по сравнению с
градиентом давления в фазах, т. е. считаем, что
откуда следует, что
0
х
Экспериментально
установлено,
при x = L.
что
вода
р к
0 при x = L,
х
не
вытекает
из
гидрофильного пласта, а накапливается в выходном сечении, пока её
насыщенность не достигнет значения *. В момент достижения
значения * вода прорывается из пласта с сохранением на выходе
этого значения насыщенности. Это явление получило название
концевого эффекта. Математически оно приводится к сложному
нелинейному граничному условию на выходе

158.

Модель Рапопорта Лиса
- для вытеснения без учета силы тяжести.
Дифференциальное уравнение для насыщенности в
данной модели – параболического типа.
Модель Баклея Леверетта
- для вытеснения без учета капиллярных сил.
Уравнение насыщенности задач данного типа принадлежит к
классу квазилинейных гиперболических уравнений первого
порядка.

159.

Задача Баклея Леверетта и ее обобщения
Функция Баклея Леверетта или
функция распределения потоков фаз f( )
отношению скорости фильтрации
вытесняющей фазы к суммарной скорости и
равна объемной доле потока вытесняющей
жидкости (воды) в суммарном потоке двух фаз
равна
определяет полноту вытеснения и характер
распределения
газоконденсатонефтенасыщенности по пласту
Вид функции
Баклея-Леверетта
и её производной
Задачи повышения нефте- и газоконденсатоотдачи
сводятся к применению таких воздействий на пласт,
которые в конечном счете изменяют вид функции f( )
в направлении увеличения полноты вытеснения

160.

Графики функции Баклея - Леверетта (а)
и её производной (b) для различных
отношений вязкости 0= 1 / 2
С ростом отношения вязкостей
кривая f( ) сдвигается вправо и
эффективность
вытеснения
возрастает.
Дисперсия волн - зависимость скорости распространения
того или иного значения насыщенности от величины этой
насыщенности.
При 0 п большие насыщенности
распространяются
с
большими
скоростями, а при п 1 скорость
распространения постоянного значения
насыщенности начинает уменьшаться.
Устранение многозначности распределения
насыщенности введением скачка

161.

Задача Рапопорта – Лиса
Распределение насыщенности
в стабилизированной зоне l
Cтабилизированная
зона
насыщенности
перемещается, не изменяя своей формы, и
распределение насыщенности в ней при постоянной
скорости вытеснения – стационарно.

162.

ОСНОВЫ ФИЛЬТРАЦИИ
НЕНЬЮТОНОВСКИХ
ЖИДКОСТЕЙ
Рассматриваем нелинейные законы фильтрации,
описывающие только безинерционные движения
при условии, что фильтрующиеся жидкости
обладают неньютоновскими свойствами.

163.

Реологические модели фильтрующихся
жидкостей
du
dy
Ньютоновские
жидкости
du
f
dy
du
f , t
dy
Стационарно
реологические
жидкости
Нестационарно
реологические
жидкости
du d
f ,
dy dt
Вязкоупругие
жидкости
Вязкоупругие жидкости - среды, обладающие свойствами как
твердого тела, так и жидкости, а также способные к частичному
восстановлению формы после снятия напряжений.

164.

Стационарно реологические
жидкости
du
a) n < 1
k
dy
кр. 3
du 1
0 при > 0,
dy
du
при 0.
0
dy
кр.4
Псевдопластичные
жидкости
Вязкопластичные
жидкости
0- начальное
(предельное) напряжение
сдвига
*
du
dy
кажущаяся вязкость
n
Дилатантные
жидкости
du
* k
dy
*
убывает
с
возрастанием
градиента скорости.
b) n > 1 кр. 1
n 1
* увеличивается с
возрастанием
градиента скорости.
Дилатантная - суспензии с большим содержанием
твердой фазы.
Псевдопластичная - растворы и расплавы
полимеров

165.

ЗАКОНЫ ФИЛЬТРАЦИИ
Вязкопластичная жидкость в пористой среде
u
gradp u
k
u
gradp ,
- u>0;
u=0, где
~
0
k
предельный
(начальный)
градиент
Индикаторные линии:
1 - линейная аппроксимация
неньютоновской жидкости; 2
- реальная неньютоновская
жидкость; 3 – ньютоновская
по закону Дарси
Неньютоновские эффекты проявляются
при малых скоростях фильтрации и в
средах с малым размером пор, т. е. с
малой проницаемостью
Из-за неньютоновских свойств нефтей пропластки последовательно
включаются в работу по мере превышения градиента давления предельного
градиента сдвига.

166.

Степенной закон фильтрации
n
u C gradp gradp , где С — экспериментальная константа; n>0.
Степенной закон, соответствующий псевдопластичному
флюиду, хорошо описывает движение растворов
полимеров в пористой среде и используется при
расчете “полимерного” заводнения пластов с целью
повышения их нефтеотдачи.

167.

Одномерные задачи фильтрации
вязкопластичной жидкости
Установившееся течение вязкопластичной жидкости
Поток плоскорадиален
dp
u
dr k
dp
dr
(u>0);
(u=0).
Формула притока
Q
k dp
u
2 rh dr
dp
dr
u=0, если dp/dr
Интегрируем формулу притока при р(rc)=рc; р(Rк)=рк

168.

Распределение давления в пласте
Q
r
p(r ) pc r rc
ln ,
2 kh rc
rc r R к
Дебит скважины
2 kh
pc R к при pc R к ;
ln R к
rc
Q 0 при p c R к p c р к р с .
Q
Анализ
• Часть разности давлений в виде линейного слагаемого с угловым
коэффициентом теряется на преодоление предельного градиента сдвига.
При Q 0 давление не постоянно (как в случае фильтрации по закону
Дарси), а изменяется по линейному закону.
При тех же условиях наличие предельного градиента давления в пласте
ведет к уменьшению дебита скважины по сравнению с фильтрацией по
закону Дарси (формула Дюпюи).
• Индикаторная линия скважины Q( рс) - прямолинейная, но не проходит
через начало координат, а отсекает на оси депрессий отрезок, равный Rк.

169.

Слоистый пласт
Индикаторные линии при плоскорадиальном
течении вязкопластичной жидкости через
трёхслойный пласт
(у каждого пропластка свои значениями толщин,
проницаемости и начального градиента)
Неустановившаяся фильтрация вязкопластичной
жидкости
Уравнение пьезопроводности:
p
gradp ,
ædiv 1
t
gradp
gradp
При решении нестационарных задач на основе модели
фильтрации с предельным градиентом в пласте образуется
переменная область фильтрации, на границе которой (пока
она не достигнет границы пласта) модуль градиента давления
должен равняться предельному градиенту а давление начальному пластовому.

170.

Пуск скважины с постоянным дебитом при фильтрации
вязкопластичной жидкости с предельным градиентом
Из решения уравнения пьезопроводности
получаем зависимость забойного давления
от времени
1
3Q æt 3
Q
Q æt
Q
pc pк
ln
3
6 kh kh rc
2 kh
kh
Основная роль при малом
времени, когда преобладают
упругие силы.
При больших значениях
времени

171.

Образование застойных зон при вытеснении нефти водой
- эффект фильтрации с предельным градиентом
давления
Схема образования застойных зон
а - между двумя добывающими скважинами;
b - при пятиточечной расстановке скважин
(1 - нагнетательная скважина; 2 - добывающая
скважина; 3 - зона застоя)
Отношение незаштрихованных областей ко всей площади
пятиточечной
ячейки
можно
считать
площадным
коэффициентом охвата пласта заводнением.
Величина застойной зоны и коэффициент охвата пласта
зависят от параметра
Коэффициент охвата пласта
Q
увеличивается с увеличением
параметра
k L

172.

ПЛОСКИЕ ЗАДАЧИ
ТЕОРИИ ФИЛЬТРАЦИИ ОБ
УСТАНОВИВШЕМСЯ ПРИТОКЕ К
СКВАЖИНЕ

173.

Рис. 1.1.
Зависимость
суммарного дебита
от числа скважин
Два вида задач:
1. Задаётся дебит скважин и
требуется определить
необходимое для этого дебита
забойное давление и, кроме того,
давление в любой точке пласта.
2. Задаётся забойное давление и
требуется определить дебит.
Последний вид условия
встречается наиболее часто в
практике разработки НГМ
Методы решения
Суперпозиции
(потенциалов)
Комплексного
переменного
Комформного
отображения

174.

Задача плоской интерференции (наложения) скважин.
• Пласт - неограниченный, горизонтальный, имеет
постоянную мощность и непроницаемые подошву и
кровлю.
•Пласт вскрыт множеством совершенных скважин и
заполнен однородной жидкостью или газом.
• Движение жидкости - установившееся, подчиняется
закону Дарси и является плоским.
Плоское движение - течение происходит в плоскостях,
параллельных между собой и картина движения во всех
плоскостях идентична.
В связи с этим разбирается течение в одной из этих
плоскостей - в основной плоскости течения.

175.

Метод
СУПЕРПОЗИЦИИ
При совместном действии в пласте нескольких
стоков
(эксплуатационных
скважин)
или
источников
(нагнетательных
скважин)
потенциальная
функция,
определяемая
каждым стоком (источником), вычисляется по
формуле для единственного стока (источника).

176.

Потенциальная функция, обусловленная всеми
стоками (источниками), вычисляется путём
алгебраического сложения этих независимых друг
от друга значений потенциальной функции.
Суммарная скорость фильтрации определяется как
векторная сумма скоростей фильтрации, вызванная
работой каждой скважины

177.

Потенциал скважины при
плоскорадиальном потоке
Gi
i
ln ri Ci
2 h
Потенциал группы скважин
1
по принципу суперпозиции i 2 h G i ln ri C
Уравнение эквипотенциальных
поверхностей
Уравнение эквипотенциальных
поверхностей при равенстве
дебитов
Gi
i
r
i
sign( G i )
i
r
i
C1
C1
Линии тока образуют семейство кривых, ортогональных изобарам

178.

Приток к совершенной скважине
Фильтрационный поток от нагнетательной
скважины к эксплуатационной
Исходная формула
1
G i ln ri C
2 h
Для данной постановки
Схема расположения
источника 01 и стока 02
знаки дебитов: источник G 1= - G,
сток G 2= + G.
G
G
G r1
ln r1
ln r2 C
ln C
2 h
2 h
2 h r2

179.

h н э
G
, т.к. на контуре эксплуатационной скважины
2a
ln
r1 rc
а на контуре нагнетательной
rc
, скважины
r1 2а
r2 2a
r2 rc
Массовая скорость фильтрации в любой точке
пласта М находится по правилу суперпозиции
сложения векторов скорости от действия
источника и стока
Ga
u
hr1r2
Время движения частицы от некоторой точки
х0 до точки х
3
3
hm x x 0
2
2
t
ax ax0
Qa 3

180.

Время обводнения Т (х=0; х0=2а)
4 hma 2
T
3 Q
Площадь обводнения из равенства объёмов TQ и mh .
4 2
а
3
Расстояние, пройденное частицей за время Т от
нагнетательной скважины до эксплуатационной,
вдвое больше расстояния пройденного другой
частицей за это же время в положительном
направлении оси х.

181.

Приток к группе скважин с удаленным
контуром питания
Исходная формула
1
G i ln ri C
2 h
Дебиты из системы уравнений
n
1
сi
G i ln rci G j ln rji C
2 h
j 1, i j
1 n
к
G j ln rк C
2 h j 1
Схема группы скважин в
пласте с удаленным
контуром питания
Результат тем точнее, чем
дальше точка отстоит от
контура питания.

182.

Приток к скважине в пласте с
прямолинейным контуром питания
МЕТОД ОТОБРАЖЕНИЯ ИСТОЧНИКОВ
(СТОКОВ) - для выполнения тех или
иных условий на границах вводятся
фиктивные стоки или источники за
пределами пласта
Исходная формула
G
G
G r1
ln r1
ln r2 C
ln C
2 h
2 h
2 h r2
Граничные условия: = к при r1=r2 ,т.е. при r1/r2=1;
= с при r1=rс , r2 2а, т.е. при r1/r2 rс /2а;
2 h к с
G
2a
ln
rc

183.

Приток к скважине, расположенной вблизи
непроницаемой прямолинейной границы
Данная
задача
может
возникнуть
при
расположении добывающей скважины вблизи
сброса или около границы выклинивания
продуктивного пласта
МЕТОД - отображения источника и стока
Исходные формулы
n
1
сi
G i ln rci G j ln rji C
2 h
j 1, i j
1 n
к
G j ln rк C
2 h j 1
2 h н с
G
rк2
ln
rc 2а

184.

Приток к скважине в пласте
с произвольным контуром питания
1. При вычислении дебита скважины
форма внешнего контура пласта не
имеет сколько-нибудь существенного
значения.
2. Чем дальше от внешнего контура пласта
находится скважина, тем меньший дебит
она имеет. Однако, так как величина
расстояния
входит
под
знаком
логарифма,
то
даже
значительное
изменение этого расстояния мало влияет
на величину дебита
Схема видов
контуров питания
3.
В случае расположения скважины
эксцентрично
относительно
контура
поток
можно
считать
плоскорадиальным и дебит рассчитывать по
формуле Дюпюи если rк.>103 rc и
эксцентриситет а1< rк /2.

185.

Приток к бесконечным цепочкам и кольцевым
батареям скважин
Приток к скважинам кольцевой батареи
Исходные формулы
n
1
сi
G i ln rci G j ln rji C
2 h
j 1, i j
1 n
к
G j ln rк C
2 h j 1
Граничные условия:
на контуре питания = к=const при rj=rк;
на контуре скважины = с=const при r1=rс;
rj(j 1)=2a sin[(n-1) /n].

186.

При данных гр. условиях:
G
к
ln rкn C
2 h
n 1
G
j
n 1
с
ln 2a rc sin C
2 h
n
j 1
G
с
ln na n 1rc C
2 h
2 h к с
Выражение для дебита одной
G
rкn
скважины
ln n 1
na rc
Т.к.
j
n , то
sin n 1
n 2
j 1
n 1
Область применения: размеры пласта во много раз больше
площади внутри окружности батареи скважин (rк 10а ) случай водонапорного режима.
2 h к с
G
rк2n a 2n
ln n 1 n
na rcrк
- rк 10а - случай режима растворенного
газа

187.

Дебит батареи
G бат
2 h к с
к с
n
2 a
rк n a
ln
1

1
n
ln
ln
а
nr
c
2 h а 2 hn 2 r
c
Поле течения в области действия круговой батареи
Уравнение линий изобар
2 j 1
a
r
2
ar
cos
C1
j 1
n
n
2
2
Нейтральные линии тока Н сходятся в центре батареи и делят
расстояние
между
двумя
соседними скважинами пополам.
Главные линии тока Г - проходят
через центры скважин и делят
сектор,
ограниченный
двумя
нейтральными линиями, пополам.

188.

Скорость фильтрации по главным линиям максимальна, а по
нейтральным линиям - минимальна. В центре кольцевой батареи
скорость фильтрации равна нулю, т.е. частица жидкости,
находящаяся в точке, в которой изобара пересекает сама себя,
неподвижна. Такие точки фильтрационного поля называются точками
равновесия и при разработке в окрестностях таких точек образуются
“застойные области”.
Семейство изобар подразделяется на два подсемейства, которые
разграничиваются изобарой пересекающей себя в центре батареи
столько раз, сколько скважин составляет данную батарею. Первое
подсемейство изобар определяет приток к отдельным скважинам и
представляет собой замкнутые, каплеобразные кривые, описанные
вокруг каждой скважины. Второе семейство - определяет приток к
батарее в целом и представляет собой замкнутые кривые, описанные
вокруг батареи.

189.

Оценки эффекта взаимодействия скважин круговой
батареи:
дебит изменяется непропорционально числу скважин
и радиусу батареи (расстоянию между скважинами);
с увеличением числа скважин дебит каждой
скважины уменьшается при постоянном забойном
давлении, т.е. растет эффект взаимодействия;
взаимодействие скважин может практически не
проявляться только при очень больших расстояниях
между скважинами (в случае несжимаемой жидкости,
строго говоря, влияние скважин распространяется на
весь пласт);
с
увеличением
числа
скважин
темп
роста
суммарного дебита батареи замедляется т.е. сверх
определённого предела увеличение числа скважин
оказывается неэффективным в виду прекращения
прироста дебита.

190.

Приток к прямолинейной батарее скважин
Режим: удаленный контур питания и постоянные забойные давления
Состав по числу скважин : четный и нечетный
Эффекты взаимодействия
Величина дебитов скважин:равноудаленные от середины или от
концов батареи - одинаковы, а при разной удаленности - отличаются.
Для однородных пластов и жидкостей относительные изменения
дебитов скважин, вызванные эффектом взаимодействия, не зависят
от физико-геологических характеристик пласта и от физических
параметров жидкости.

191.

Формула Голосова П.П. для общего дебита скважин
прямолинейной батареи:
- для нечетного числа скважин 2n+1, где n - любое целое число
2 h 2n 1 к c
G бат
2
n
L
L
ln ln
rc j 1 j 2
- для четного числа скважин
4 hn к c
G бат
n
L2
L2
ln
ln
rc j 2 j j 1 2
Здесь h - толщина пласта; - расстояние между скважинами; L –
расстояние до контура.
Ошибка в определении дебитов по данным формулам не
превышает 3-4% при L=10км, rс=10см, при расстояниях между
скважинами 100м 500м.

192.

Фильтрационное поле бесконечной цепочки
равностоящих скважин
Формула дебита из формулы дебита скважин круговой
батареи при rк = L + a; a = n /(2 ), где L = const разность между радиусом контура питания и радиусом
кольцевой батареи а; = const - длина дуги окружности
радиусом а между двумя соседними скважинами кольцевой
батареи.
2 h к с
G
rкn
ln n 1
na rc
Подставим значения rк , a

193.

G
2 h к с
n
2 l
ln 1
ln
n
2 rс
2 h к с
1
z
nz
1
ln 1 ln
zn
2 rс
nz
1
Где z= / (2 L), lim 1

hz
nz
Массовый дебит скважин линейной
батареи
2 h к с
G
2 L
ln
2 rс
Здесь L - расстояние от контура питания до батареи; расстояние между скважинами батареи; h - толщина
пласта.

194.

Массовый дебит батареи из n скважин
G
к с
L
1
ln
nh 2 hn 2 rс
Для несжимаемой жидкости
Q
pê pñ
L
ln
knh 2 khn 2 rñ

195.

Главные Г и нейтральные Н линии тока перпендикулярны цепочке.
Нейтральными линиями тока вся плоскость течения делится на
бесконечное число полос, каждая из которых является полосой
влияния одной из скважин, находящейся в середине расстояния
между двумя соседними нейтральными линиями. Изобара,
бесчисленное множество раз пересекающая сама себя, отделяет
изобары внешнего течения ко всей батареи, охватывающих всю
цепочку скважин, от изобар притока к скважине, охватывающих
только данную скважину. Точки пересечения граничной изобары
являются точками равновесия.

196.

Метод эквивалентных фильтрационных
сопротивлений (метод Борисова)
Метод позволяет сложный фильтрационный поток в пласте при
совместной работе нескольких батарей эксплуатационных и
нагнетательных скважин разложить на простейшие потоки - к
одиночно работающей скважине и к одиночно работающей батареи.
закон Ома
I =U / R
Дебит прямолин. батареи
G
к с
L
1
ln
nh 2 hn 2 rс
сопротивления
внешнее
внутреннее

197.

Внешнее фильтрационное сопротивление - выражает
фильтрационное сопротивление потоку от контура питания к
участку прямолинейной бесконечной цепочки, занятому n
скважинами, в предположении замены батареи галереей.
L
L
èëè ð
nh
nkh
Дебит равен дебиту в прямолинейно-параллельном потоке
через площадь величиной n h на длине L .
Внутреннее
сопротивление
выражает
местное
фильтрационное сопротивление, возникающее при подходе
жидкости к скважинам за счет искривлений линий тока
L
L
èëè ð
nh
nkh
Дебит равен
суммарному дебиту n скважин при
плоскорадиальном течении, в предположении, что каждая
скважина окружена контуром питания длиной (аналог
формулы Дюпюи)

198.

Сопротивления
кольцевой батарея
Внешнее
Внутреннее
1

ln
2 h a
2 a
1
ln n
2 hn 2 rc
области
внутреннего
сопротивления
затемнены.
.
Схема одной батареи
Электрическая схема
одной батареи
-

199.

«n» нагнетательных и эксплуатационных
батарей
a)
b)
Схема n-батарей с двумя контурами питания
а) линейные батареи; b) кольцевые батареи

200.

. Электрическая схема n-батарей с двумя контурами питания
Сопротивления
прямолинейная батарея
Li
i
;
k i h i
1
i
i
ln
2 h 2 rci
круговая батарея
1
ri 1
1
i
i
ln ; i
ln
2 h ri
2 h 2 rci

201.

Законы Кирхгоффа
n
1.
Gi 0
i 1
2. G G
i i
i i
i
для последовательных сопротивлений = i , а
1
для параллельных - 1
i
.
Приведенные формулы тем точнее, чем больше расстояние
между батареями по сравнению с половиной расстояния
между скважинами
Схема замены
соседних батарей
скважин одной
батареей

202.

Интерференция
несовершенных скважин
1) Определяется дебит совершенных скважин с
радиусами rс по формулам теории интерференции для
притока к стокам и источникам на плоскости.
2) Фильтрационное сопротивление каждой скважины
увеличивается на величину коэффициентов
несовершенства Сi (i = 1,...,4).
3) Используется метод эквивалентных фильтрационных
сопротивлений для исследования интерференции
несовершенных скважин, в том числе при двухчленном
законе фильтрации в виде
р АQ Q
BQ (Q) - нелинейное сопротивление, добавляемое
к внутреннему сопротивлению .

203.

Взаимодействие скважин в неоднородно
проницаемом и анизотропном пластах
А) Кольцевая батарея во
внутренней области
Исходные соотношения для дебитов:
1 -ая зона -
2-ая зона -
Исключим 0
G G 1 G 2
2 h 0 с
G
R n0
= kФ+С, где
ln n 1
na rc
2 h к 0
G

n ln
R0
2 h Фк Фс
R
1
1 Rк
ln
ln
k 1 na rc k 2 R 0
n
0
n 1
n
Ф dp

204.

Анализ формулы:
1) При k1/k2 = < 1 величина коэффициента суммарного взаимодействия
(отношение суммарного дебита группы совместно
G
i
U
G действующих скважин к дебиту одиночной скважины)
всегда выше, чем U батареи, действующей при тех же
условиях в однородном пласте ( = 1).
2) Если же >1, то U будет меньше его значения в однородном
пласте.
Б) Кольцевая батарея во внешней области (а > R0).
2 h Ф к Ф с
G
R nк
k 2 k1
a 2n
ln n 1
ln 2n
na rc k 2 k 1 a R 02n

205.

Анизотропный пласт
Эффект взаимодействия будет значительно усиленным или
ослабленным лишь при резком различии проницаемостей в двух
определённых направлениях: в направлении линии расстановки
скважин и в направлении перпендикулярном к этой линии.
Ослабление взаимодействия наблюдается в случае более
низкой проницаемости в направлении линии расстановки скважин
по
сравнению
с
проницаемостью
в
перпендикулярном
направлении. Усиление эффекта взаимодействия происходит в
обратном случае. Таким образом, для уменьшения эффекта
взаимодействия при закладывании новых скважин следует
выбирать направление, в котором пласт наименее проницаем.

206.

Взаимодействие скважин
Сравнение дебитов скважин кольцевой батареи из n
эксплуатационных скважин в двух случаях: 1)скважины
имеют радиус rc и 2)скважины имеют радиус хrc.
R nк
ln n 1 ln x
na rc
Gx
у
G1
R nк
ln n 1
na rc
В центре батареи действует нагнетательная скважина с
дебитом равным дебиту батареи
n 1
a
ln n
ln
xrc
у
n 1
a
ln ln n
rc

207.

Анализ
1) с увеличением числа эксплуатационных скважин кольцевой
батареи влияние их радиуса на дебит уменьшается, если
отсутствует нагнетание жидкости в пласт;
2) если в центре батареи находится нагнетательная скважина,
то влияние радиуса скважины на дебит будет больше, чем при
отсутствии центрального нагнетания жидкости в пласт.
3) радиус скважины влияет на производительность больше,
чем при одиночной эксплуатационной скважине. Число скважин
мало влияет на производительность.

208.

Взаимодействие скважин при
неустановившихся процессах
По методу суперпозиции
2
r
j
ð p j
Q
Ei
j
4æt
4 hk j 1
j 1
n
n
n - число скважин; Qj - объемный дебит стока (+) или источника(-) за
номером j; р -понижение давления в какой либо точке пласта; rjрасстояние данной точки пласта от скважины за номером j
n
2,246æt
ð p j
Q j ln
2
4
hk
r
j 1
j 1
j
n
Данная зависимость используется для расчета параметров
пласта путем обработки кривой восстановления давления в
случае
скважины,
эксплуатирующейся
в
течение
длительного времени и остановленной для исследования.

209.

Решение плоских задач фильтрации
методами теории функций
комплексного переменного

210.

1. Общие положения теории функций комплексного
переменного
Функцией комплексного переменного z= х + iy
будет комплексное переменное F (z), если
указан закон, позволяющий получить
значение F (z) no заданному значению z.
F (z) = F (х + iy) = (х, у) + i (х, у) (1)
(х, у) и (х, у) - некоторые функции
действительных переменных х и у;
i — мнимая единица.
Рис. 1.
Ортогональность
изобар и линий тока
Задать функцию комплексного переменного значит задать соответствие между парами чисел
(х, у) и ( , ).
Каждые две кривые, из которых одна принадлежит семейству
кривых, определяемых уравнением (х, у) = С, а другая - семейству
кривых (х, у) = С* (С и С* — постоянные), пересекаются под
прямым углом, т. е. два семейства кривых образуют ортогональную
сетку в основной плоскости течения.

211.

Положения теории функций комплексного переменного
1. 2. Функции (х, у) и (х, у) удовлетворяют уравнению
Лапласа, т, е.
2 2
2 0;
2
x
y
2 2
2 0.
2
x
y
(2)
Положения 1 и 2 справедливы, если выполняются условия:
;
x y
.
y
x
(3)
Условия (3) называются уравнениями Коши — Римана.

212.

Характеристическая функция,
потенциал и функция тока
Кривые (х, у) = С - эквипотенциальные линии (для несжимаемой
жидкости – изобары)
Кривые (х, у) = С* взаимно ортогональны с эквипотенциальными
линиями и, следовательно, направление векторов скорости фильтрации
будет совпадать в любой данной точке М с направлением касательной к
кривой семейства (х, у) = С*, т. е. кривые этого семейства можно
считать линиями тока. (При установившемся движении линии тока и
траектории частиц жидкости совпадают).
Функция (х,у) называется функцией тока.
Потенциальная функция течения
и функция тока равны
действительной и мнимой части некоторой функции F (z) комплексного
переменного z
Функция F (z) называется характеристической функцией течения
(комплексным потенциалом).

213.

Физический смысл функции тока (х, у
Функцией тока можно назвать
функцию, принимающую на линии
тока (х, у) = С* значение (х, у) =
С*, равное массе жидкости (газа),
протекающей в единицу времени
через поперечное сечение канала,
построенного на линиях = 0 и (х,
у) = С*1
Рис. 2. Распределение потока между
двумя параллельными плоскостями 1 и 2
Функция тока определяется с
точностью
до
произвольной
постоянной, зависящей от выбора
начальной линии тока = 0.
Для несжимаемой жидкости функция тока будет иметь значение
объемного (а не массового) расхода жидкости через поперечное
сечение канала, построенного на линиях тока = 0 и =С*.

214.

Порядок исследования плоских течений с
помощью комлексного переменного
1. Определяем характеристическую функцию, соответствующую
данной задаче.
2. Отделяем в характеристической функции действительную
часть от мнимой, т. е. определяем потенциальную функцию
(х, у) и функцию тока (х, у).
3. Принимая различные значения функции , получаем
уравнения семейства эквипотенциальных линий (х, у) = С, а
придавая различные значения , находим уравнения
семейства линий тока (х, у) = С*.
4. По эквипотенциальным линиям определяем распределение
давлений в пласте, по линиям тока - направление движения и
характер поля скоростей фильтрации.
5. Находим проекции вектора массовой скорости
ux
, uy
.
x
y
y
x
6. Определяем массовую скорость
(4)

215.

Определение массовой скорости
Массовая скорость фильтрации равна производной от
характеристической функции F (z) по комплексному аргументу z.
dF (z ) d id dx dy i dx dy i dx i dy .
x
y
x
y
x x
y y
Вынося во второй скобке множитель i за знак скобки и воспользовавшись
уравнениями Коши - Римана получим:
dF ( z )
i
i dy
i dx i
i dy
dx i
x
y
y
y
x
y
x
x
i dx idy
i dz ,
y
y
x
x
Учитывая (4):
dF
u x i u y .
dz
dF
i
dz x
y
(5)

216.

Модуль производной от характеристической функции
течения равен модулю массовой скорости фильтрации
2
2
dF
dz
x y
u x u y
2
2
u .
(6)
Модуль производной от характеристической функции
течения для несжимаемой жидкости будет равен скорости
(а не массовой скорости) фильтрации жидкости u.

217.

2. Характеристические функции некоторых
основных
типов плоского потока
Исследуем течения, заданные характеристическими функциями вида
F(z) = Az и F(z) = Alnz.
I. Плоско-параллельный поток
F(z) = Az, где z = x +iy, A - любое комплексное или действительное
число (А = А1 + iA2 )
F( z ) i A1x A 2 y i A1y A 2 x
Отсюда
A1x A 2y; A1y A 2x.
Уравнение семейства эквипотенциальных линий - А1х – А2y = С.
(7)
Из (7): эквипотенциальные линии - прямые с угловым коэффициентом A1/А2.
Уравнение семейства линий тока - А1у + А2х = С**.
Из (8): линии тока -- прямые с угловым коэффициентом (-A2/А1).
(8)

218.

Заданная характеристическая функция
F(z) = Az соответствует прямолинейнопараллельному потоку.
Фильтрационное поле представлено
ортогональной прямолинейной сеткой,
изображенной на рис. 4.
Массовая скорость фильтрации
Находим производную от F (z) no z
Рис. 4. Сетка, изображающая
прямолинейно-параллельный поток в
направлении, показанном стрелками
Исходные формулы
dF
u x i u y .
dz
2
2
dF
dz
x y
u x A 1 ;
u y A 2 ; u A12 A 22 .
(5)
u x u y
2
2
u .
(6)

219.

II. Плоско-радиальный поток
А) F(z) = A ln z, где А — некоторое действительное число
z– в полярных координатах: z = х +i y = r (cos θ + i sin θ) = reiθ,
где г — радиус - вектор точки; θ — полярный угол.
F(z) = A In (reiθ) = A In r + iAθ.
=Alnr; =Aθ.
Уравнение эквипотенциальных линий - r=const
(9)
Эквипотенциальные линии - концентрическими окружностями с
центром в начале координат
Уравнение линии тока - θ = const.
(10)
Линии тока - прямые, проходящие через начало координат.
Рис. 5. Карта эквипотенциальных линий и линий тока
при плоско-радиальном (сходящийся или
расходящийся) потоке.
Центр скважины (сток или источник) находится в
начале координат.

220.

Массовая скорость
Находим производную от F (z) no z
dF A
u
dz
r
dF A A i
e
dz z r
(11)
Из анализа одномерного плоскоM
u
радиального потока имеем
комплексное
переменное
2 hr (12)
Приравниваем (11) и (12) находим
Тогда
M
F( z )
ln z
2 h
M
A
2 h
(13) М>0 – сток
(экспл. скважина)
Функция (13) характеризует плоско-радиальное движение жидкости или
газа в однородном горизонтальном пласте неограниченной
протяженности.
Скважина предполагается гидродинамически совершенной.

221.

B) F( z ) M ln( z à), где а = а1 + ia2
2 h
Течение плоско-радиальное, но особая точка, в которой
помещается точечный сток или точечный источник,
сдвинута в направлении оси 0х на расстояние а1, а в
направлении оси-0y на расстояние a2 и, следовательно,
центр поперечного сечения скважины находится не в
начале координат, а в точке а = а1 + ia2.
F( z )
M
M
M
M
ln( z а)
ln re i
ln r
i
2 h
2 h
2 h
2 h
z-а– в полярных координатах (г — расстояние любой точки плоскости потока
не до начала координат, а до особой точки а = а1 + ia2, в которой помещается сток
или источник; θ— полярный угол с вершиной в особой точке).
Отсюда:
M
M
ln r;
.
2 h
2 h

222.

III. Несколько точечных стоков и источников
Потенциальную функцию течения и функцию тока ψ,
поддерживаемых всеми стоками и источниками, можно
определить по методу суперпозиции, как алгебраическую
сумму потенциальных функций течений или функций тока,
поддерживаемых отдельными стоками и источниками, если
бы каждый из них был единственным в пласте.
n
n M
n
n Mj
j
j
j
j
ln rj ,
j 1
j 1 2 h
j 1
j 1 2 h
Характеристическая функция сложного потока
n
n Mj
j 1
j 1 2 h
F( z ) i ( j i j )
n
(ln rj i j ) Fj ( z )
Fj (z) - характеристическая
функция,
соответствующая стоку или источнику за
номером j, находящемуся в точке аj:
j 1
Mj
i j M j
Fj ( z )
ln rje
ln z a j
2 h
2 h

223.

Характеристическая функция течения при
совместном действии источника и стока
Характеристическая функция
течения от нагнетательной
скважины к эксплуатационной
Рис. 6. Схема расположения
источника 01 и стока 02
M
M
F( z )
ln z a1
ln z a 2
2 h
2 h
M
z a1
M
r1ei 1
ln
ln i
2 h z a 2 2 h r2e 2
Отделяем действительную часть от мнимой
r1
M
M
F( z ) i
ln i
( 1 2 )
2 h r2
2 h

224.

r1
M
ln ;
2 h r2
M
( 1 2 ).
2 h
r1
Уравнение семейства изобар
(14)
С
r2
Тогда
Уравнение линий тока
θ1- θ2=С*
y
y
1 arctg
; 2 arctg
x a1
x a2
2
2
2
(15)
а2-a1=2a
a1 a 2
a a2 a1
a2
a 2 **2
C 1 (16)
x
y **
2
2
2
C 2 C**
C**

225.

a a2 a
1)Линии тока – окружности с координатами центров 1
,
**
2
2) Все окружности расположены на прямой
C
a1 a 2
x
a1 a ,
2
параллельной оси 0У и делящей расстояние между стоком и
источником пополам.
a
** 2
C
1
3) Радиус окружности R1
**
C
4) Абсциссы точек пересечения
x1 a1 2a a2 ;
x2 a1 a a a1
Резуме:
Линии тока представляют собой окружности,
проходящие через центры обеих скважин, и
ортогональны окружностям - изобарам. Центры
всех этих окружностей расположены на прямой
(эквипотенциальной линии), делящей расстояние
между скважинами пополам

226.

Характеристическая функция течения
для кольцевой батареи скважин
M n
Характеристическая функция для n стоков F( z )
Fj (s )
2 b j 1
M n
F( z )
ln( z a j )
2 b j 1
(аj — комплексное число, определяюДля плоско-радиального притока
(17)
(18)
щее положение стока за номером j).
аj представим в тригонометрической форме, а –радиус батареи
M n
2 j
2 j M n 1 z
2 j
2 j
F( z )
ln
z
a
cos
i
sin
ln
a
cos
i
sin
2 b j 1
n
n 2 b j 0 a
n
n
M n n 1 z
2 j
2 j
ln a cos
i sin
,
2 b j 0 a
n
n
где
2 j
2 j
a cos
i sin
aj
n
n

227.

n 1
2 j
2 j
x 1 x cos
i sin
n
n
j 0
n
M
n
n
F( z )
ln z a
2 b

228.

Подсчет времени движения частицы несжимаемой
жидкости вдоль линии тока
Жидкость несжимаема
ux
, uy
x
y
y x
dF
u x iu y
dz
(19)
dx
dy
ux m ; uy m .
dt
dt
(20)
x
y
1
1
t m
dx , t m
dy .
x0
y0
y
x
(21)
(18)

229.

Время движения частицы жидкости вдоль линии тока
( x, y ) C *
(20)→ (19)
dF
dx idy
d( x iy )
dz
m
m
m
dz
dt
dt
dt
z=x-iy - сопряженное с z комплексное переменное.
Разделим переменные и интегрируем вдоль линии тока
1
t m
dx
dF
L
dz
(22)

230.

Стягивание контура нефтеносности (КН) к
эксплуатационной кольцевой батарее
Время движения частиц КН по линиям тока t m
Характеристическая функция
1
dF dx
L
dz
Q
F( z )
ln z n a n
2 b
dF nQ z n 1
dz 2 b z n a n
z re i ,
dF nQ r n 1 e i ( n 1)
dz 2 b r n e i n a n
(23)
z re i
(22)

231.

dz e
i
dr ( =const ),
r n
i n
2
bm
r
e
a
(23) → (22) t
dr
n 1
Qn rí
r
Время движения по главной линии ( =0)
2 bm r r n an
t
dr (24)
n 1
Qn rí r
Время движения по нейтральной линии ( = /n)
e i cos i sin 1
2 bm r r n an
t
dr (25)
n 1
Qn rí r
Время начала обводнения tо
(по главной линии)
(r a )
à
2 bm r
a

(26)
n 2
Qn 2 (n 2)r r
2
n
í
/из(24)/
Местоположение частицы контура нефтеносности на нейтральной линии
à
2
n
тока r/ в момент прорыва воды в скважины
2 bm r
a

/из (25)/
Qn 2 (n 2)r n 2 r
í
n 2
n 2
a
2
r
r 2
2 1 1
0 (27)
a
n 2
a n 2 rí
n

232.

Анализ уравнения (27):
1) Величина г'/а возрастает с увеличением отношения rн/a;
2) Чем больше величина радиуса первоначального контура
нефтеносности, тем больше отставание точек контура
нефтеносности, движущихся по нейтральной линии тока, от точек
контура, движущихся по главной линии тока.
3) При величине радиуса контура нефтеносности гн ≥ 2а можно
пренебрегать членом уравнения (27) содержащим множитель а/гн и
уравнение (27) можно записать в виде
n r
r
n 2 a
a
n
n 2
2
0
n 2
(28)
4) Чем больше скважин в батарее, тем меньше отставание частиц
контура нефтеносности от тех, которые движутся по главной линии
тока т. е. тем равномернее стягивается контур.
5) Формы контура нефтеносности, которая первоначально была в
виде окружности, искажается лишь в ближайшей окрестности
скважин.

233.

1) Общий объем добытой нефти за время безводной эксплуатации
n
2
1
2
a
1
2
n 2 n 2
nQt î bm rí a
n 2 a

2) Объем оставшейся в пласте нефти
n 2
a
2
2
2
1
m rí b nQt î bma 1
n 2 rí
3) Площадь ωн, занятая оставшейся в пласте нефтью в момент
прорыва воды в скважины
n 2
a
nQt î
2
2
2
1
í rí
a 1
bm
n 2 rí
Вывод: при большом числе скважин в батарее нефтеносная площадь
ωн не зависит от величины отношения а/гн.

234.

Метод комформного отображения
Функция F (z) комплексного переменного z = х +iy - поле некоторого
плоского движения
i
z = z (ς)
F( z ) F[z( )] F1 ( ) (1)
Полученная из F функция F1 определяет некоторый
плоский фильтрационный поток на плоскости ς.
Изучив первый поток F, можно изучить поток F1 (ς).
Задаваясь той или иной преобразующей функцией z =
z (ς), из одного потока F (z) плоскости z можно
получить бесчисленное множество других потоков на
плоскости ς.
Таким образом, функция z=z(ς) реализует
конформное отображение плоскости z на плоскость ς.

235.

Вывод некоторых формул для притока к скважинам
при помощи конформного отображения
Отделим в функции z=z(ς)действительную часть от мнимой
z( ) z( i ) x( , ) iy( , )
Отсюда
x=x(ξ,η),
ξ= ξ(x,y),
y=y(ξ,η),
η= η(x,y).
(2)
В зависимости от того, однозначна или многозначна преобразующая
функция z=z(ς), каждой точке плоскости ς соответствует одна или
несколько точек плоскости z.
Точно так же каждой линии одной плоскости соответствует одна или
несколько линий на другой плоскости.
Таким образом, линиям тока и эквипотенциалям, т. е. сетке течения одной
плоскости, будет соответствовать вполне определенная сетка течения на
другой плоскости. При этом сами значения потенциала скорости Ф и
функции тока Ψ будут одинаковыми на соответствующих друг другу линиях
обеих плоскостей.

236.

Производная dz/dς - некоторая функция комплексного переменного,
определенная в соответствующих друг другу точках обеих плоскостей z
и ς.
Т.е. предел отношения
x i y
z
lim
0
0; 0 i не зависит от
lim
закона стремления к нулю отрезков Δξ и Δη. Отсюда следует, что в
каждой точке плоскости ς и соответствующей (или соответствующих)
ей точке плоскости z отношение соответствующих бесконечно малых
отрезков dz и dς, постоянно dz
dz
dz
1
d 1
Отсюда
dz 1 d 1
dz 2 d 2
2
d 2
3
d 3
...
(3)
(4)
Аргумент дроби равен разности аргументов числителя и знаменателя.
argdz1 — это угол между направлениями элемента dzl и осью х.
Таким образом, arg dzl — arg dz2 = arg dς1 — arg dς2, т. е. углы между
отрезками dz1, dz2 и отрезками dς1, dς2 равны.
Преобразование z(ς) или ς (z) называется конформным, так как оно
сохраняет подобие бесконечно малых элементов в соответствующих
точках.

237.

Приток к скважине
Плоскость z - скважина радиусом гс.
dz
d
rc
c , c
rc (5)
d
dz
Плоскость ς - скважина радиусом с
При конформном отображении дебиты скважин — стоков или источников
— сохраняются на обеих плоскостях
Доказательство
l - произвольный замкнутый контур, окружающий скважину на плоскости z;
λ - произвольный замкнутый контур, окружающий скважину на плоскости ς;
dn и dl — элементы нормали и касательной для контура l на плоскости z;
dv и d λ — элементы нормали и касательной для контура λ на плоскости ς.
Абсолютная величина дебита | Q | скважины на плоскости z
d
Q
dl
dn
d
(6) w n
dn
составляющая
скорости фильтрации
по нормали к контуру.

238.

По смыслу конформного преобразования, сохраняющего
подобие бесконечно малых элементов в соответствующих
точках обеих плоскостей, согласно формуле (3) имеем
dz
dz
dn
d , dl
d
d
d
(7)
dz
(7)→(6) и сокращая на
получим
d
d
d
dn dl d d
(8)
В правой части формулы (8) стоит абсолютная величина дебита
скважины на плоскости ς, равная абсолютному значению дебита
скважины на плоскости z.

239.

Переход от плоско-параллельного к плоско-радиальному потоку
методом комформных отображений
F( z ) Az
- характеристическая функция плоско-параллельного
потока (А — положительная и действительная
постоянная).
Отделяем действительную и мнимую части F( z ) i A x iy
(9)
Отсюда Ax, Ay
Эквипотенциали φ = Ах = const - семейство
прямых, параллельных оси у
Линии тока ψ = Ау = const — прямые,
параллельные оси х. (рис.)
Проекции скорости фильтрации
u
d
d
A, v 0
dx
dy
Вывод. Характеристическая функция течения F (z) = Az определяет
плоско-параллельное течение в сторону отрицательной оси х с
постоянной во всех точках скоростью u =- А.

240.

Замена переменного
z ln
/ i ei /
z x iy ln e i ln i
Сравниваем действительные и мнимые части x ln ,
y (10)
Прямым линиям х = const плоскости z соответствуют
на плоскости ς кривые ln =const, = const, т. е.
окружности с центром в начале координат, а прямым
у=const — лучи θ = const плоскости ς (рис. ).
Сетке течения Ф = Ах = const, Ψ = Ay = const на плоскости z
соответствует на плоскости ς сетка течения = const и θ =
const, т. е. при А >0 приток к точечному стоку в начале
координат с дебитом q = 2 А.

241.

Приток к скважине в пласте с прямолинейным контуром питания
Исходный поток - приток к точечному стоку на плоскости ς:
q
ln C
2
Плоскость z: в точке х = 0, у = а находится
скважина малого радиуса гс; ось х является
эквипотенциалью φ=φк, а окружность малого
радиуса гс — эквипотенциалью φ=φс; пласт
полубесконечен;
контур
питания
прямолинейный
F( )
Цель задачи: найти преобразование ς = ς (z) или
обратное z =z (ς), которое реализует
конформное
отображение
верхней
полуплоскости z
в круг = к плоскости ς, а
точку zc = ia плоскости z, где расположен центр
скважины радиусом гс, в начало координат ς = 0
плоскости ς
Рис.7. Соответствие между плоскостями z и ς в задаче о
притоке в скважину

242.

Искомое преобразование:
z ia
ê
z ia
(11)
Доказательство:
1) полагая z=ia, из формулы (11) получаем ς= 0, т. е. центру скважины
на плоскости z соответствует начало координат ς= 0 на плоскости ς.
2) полагая в формуле (11) z = х — любому вещественному числу,
имеем
ê
x ia
ê
x ia
x a e
2
2
iarctg
a
x
a
iarctg
x
x2 a2 e
Откуда следует
ê e
i 2arctg
a
x
ê
действительная ось z = х перешла в окружность ρн плоскости ς, а точка
верхней полуплоскости z = ia в начало координат ς = 0.

243.

Радиусы скважин обеих плоскостей связаны соотношением
Из (11)
c ê
z ia z ia r 2ia r í r
z ia 2 z ia c ê 2ia 2 c 2a c
d
c
rc
dz
(12)
Для комплексного потенциала на плоскости z получаем
q
z ia
q z ia
F z F1 z
ln ê
C
ln
C .
2
z ia
2 z ia
По формуле Дюпюи имеем
q
Подставляем ρс из формулы (12)
2 ê ñ
ln ê
ñ
q
(13)
C C
2 ê ñ 2 ê ñ
ê 2a
2a
ln
ln
rc
ê rc
q
lm ê
2

244.

ОСНОВЫ ЧИСЛЕННОГО МОДЕЛИРОВАНИЯ
МНОГОКОМПАНЕНТНОЙ ФИЛЬТРАЦИИ
В
основе
всех
современных
методов
прогнозирования
показателей
разработки
месторождений природных углеводородов лежат
численные методы интегрирования соответствующих
дифференциальных
уравнений
в
частных
производных, описывающих процессы двухмерной
или трехмерной многофазной фильтрации, и расчету
картин двухмерных
течений на их основе
и
трехмерных
фильтрационных

245.

Сущность математического моделирования
Сущность моделирования процессов фильтрации
флюидов в пластах заключается в определении
количественной связи между дебитами и давлениями
на забоях скважин и определенных контурах,
скоростей и сроков перемещения отдельных частиц
пластовой жидкости в зависимости от формы залежи,
параметров пласта, вязкости флюидов, числа и
расположения скважин.

246.

Прямые задачи
Задачи, в которых свойства пласта и жидкостей, а также
«начальные и граничные» условия считаются известными.
Важнейшие прямые активные задачи - определение полей
давлений, нефтенасыщенности и водонасыщенности в
нефтяном пласте - объекте разработки с системой скважин.
Важнейшие прямые пассивные задачи — определение
конфигурации подвижной границы нефтяной зоны и
скорости ее продвижения с целью установления сроков
прорыва вытесняющего флюида в скважины и вычисления
текущего коэффициента нефтеотдачи.

247.

Обратные задачи
«Активные» обратные задачи - задачи управления,
регулирования процесса разработки пласта или
месторождения.
«Пассивные» обратные задачи - распознавание
объектов разработки и уточнение представления о
состоянии и свойствах пластовой системы.

248.

Особенности исследовательских и
коммерческих программных систем —
«симуляторов»
Типы моделей
Двухфазная модель - моделирование процессов вытеснения
нефти водой при давлениях, выше давления насыщения нефти
газом
Трехфазная модель фильтрации нефти, газа и воды моделирование
разработки
нефтегазовых
залежей
при
существенном влиянии гравитационного разделения фаз на
процесс разработки, при прогнозировании эффективности
процесса закачки воды и газа
Композиционные модели - для расчета процесса разработки
газоконденсатных пластов, оценки эффективности отдельных
методов увеличения нефтеотдачи пластов, т.е. при рассмотрении
нефти как смеси углеводородных компонентов

249.

Процедура адаптации математической модели к
известной истории разработки месторождений и
работы скважин
состоит в согласовании результатов расчетов технологических показателей предшествующего периода с
фактической динамикой разработки.
Адаптация модели связана с уточнением фильтрационных и
емкостных параметров пласта, функций относительных
фазовых проницаемостей для нефти, газа и воды,
энергетических характеристик пласта — поля давлений,
оценки выработки запасов нефти на отдельных участках
пластов.
В результате адаптации уточняются размеры законтурной
области, начальные и остаточные геологические запасы
нефти и газа, проницаемость и гидропроводность пласта,
коэффициенты продуктивности и приемистости, функции
модифицированных фазовых проницаемостей, функции
адсорбции и десорбции.

250.

Необходимые исходные данные для построения
геологических и фильтрационных моделей,
адекватных реальным объектам
геологические модели: данные сейсморазведки и их
интерпретации, результаты анализов и исследований кернов,
результаты исследований промысловой геофизики, их
интерпретации, данные инклинометрии скважин, сведения о
составах и минерализации грунтовых вод и т.д.
фильтрационные
модели:
результаты
интерпретации
геофизических и гидродинамических исследований скважин,
помесячная история разработки месторождений, координаты
скважин и режимы их работы, значения пластовых и забойных
давлений в скважинах и другая информация

251.

Актуальность математического моделирования
грамотное использование результатов моделирования
реально увеличивает коэффициент нефтеотдачи на 5 10%, дополнительная добыча нефти составляет 5 - 25%.

252.

Основные проблемы математического моделирования
Невозможность полноразмерного моделирования
Недостаточное развитие теоретических основ проектирования разработки
месторождений скважинами сложного профиля и методов расчета групп
скважин различного профиля
Недостаточная точность расчета сложных фильтрационных процессов в
окрестности скважин и вблизи высокопроводящих трещин сложных
конфигураций, образующихся при гидроразрыве
Сложность моделирования пластов сложных конфигураций, с
нетривиальными условиями на внутренних и внешних границах пласта контурах питания, при наличии тектонических и других нарушений в
строении пластов
наличие у искомых решений соответствующих математических задач
особых точек (в случае вертикальных и наклонно-ориентированных скважин),
линий и кривых (для горизонтальных и горизонтально-ветвящихся скважин)
или особых поверхностей (для фронтов вытеснения, различных
геологических нарушений строения пласта, трещин гидроразрыва,
образований макроцеликов).

253.

Большое время счета и использование значительной памяти
Необходимость перехода от сеточных методов к к методам
конечных элементов, граничных элементов, граничных интегральных
уравнений и им подобным в случае расчета скважин сложного
профиля, трещин гидроразрыва
English     Русский Rules