3.39M
Category: physicsphysics

Линии передачи. Антенно - фидерные тракты

1.

Линии передачи.
Антенно-фидерные тракты

2.

3.

4.

Определение
• Линия передачи (ЛП) — устройство, ограничивающее область
распространения электромагнитных колебаний и направляющее
энергию поля в заданном направлении. Поперечный размер ЛП
соизмерим или меньше длины волны, продольный может быть
любым
Линии передачи характеризуются большим набором параметров:
конструкционных,
массогабаритных,
эксплуатационных,
стоимостных и т. д. К наиболее важным из них относятся
электрические
характеристики
линий
передачи.

5.

Различают следующие ЛП:
• регулярная ЛП — линия, у которой размеры поперечного сечения и
характеристики проводников и диэлектриков не меняются по длине. В
противном случае — нерегулярная ЛП;
• открытая ЛП — в поперечном сечении нет замкнутого проводящего
контура, охватывающего область существования электромагнитного
поля. Если в поперечном сечении имеется хотя бы один такой замкнутый
проводящий контур, ЛП называется закрытой или волноводом;
• однородная ЛП — имеет постоянные в поперечном сечении параметры
заполняющей
среды.
Неоднородная
ЛП,
напротив,
имеет
слоистое или другое неоднородное в поперечном сечении заполнение .

6.

Можно выделить две больших группы ЛП:
• Проводные.
• Волноводные.
Каждому типу характерны свои особенности к которым можно отнести
такие параметры как:
• длина волны в ЛП;
• затухание;
• волновое сопротивление;
• используемый частотный диапазон;
• максимальная пропускаемая мощность.

7.

Проводные линии передачи
К ним можно отнести все проводные кабели (телефонный кабель,
витая пара, силовой кабель для электропроводки), коаксиальные
кабели и полосковые линии.

8.

Проводные линии передачи
• Основной тип колебания волна типа Т:

9.

Проводные линии передачи.
Двухпроводная линия
• Длина волны в линии передачи при таком типе колебания:
где λ0 = c/f — длина волны в свободном пространстве (свободно
распространяющейся волны); f — частота.

10.

Проводные линии передачи.
Двухпроводная линия
На практике используют приближенные формулы для каждого типа
линий.
Для двухпроводной линии:
С учетом приведенных соотношений, воздушные двухпроводные линии
передачи обычно имеют волновые сопротивления 200 - 1200 Ом.
Линии с диэлектрическим заполнением имеют волновые
сопротивления в пределах 100 - 300 Ом.

11.

Характеристическое сопротивление
двухпроводной линии
600
600 540
• D изменяется от 0 до 100
диаметров внутреннего
проводника;
• d = 0.1 – внутренний
проводник
480
420
360
( D) 300
240
180
3
1 10
912.048
( D)
0
120
0 60
0
900
800
700
600
500
400
300
200
100
0
0
0.5
0.1
0
0.1
10 20 30 40
50 60 70 80 90 100
D
100
1
1.5
2
2.5
3
3.5
4
4.5
D
Левый график общий вид, верхний
показывает наиболее значимую часть
5
5

12.

Проводные линии передачи.
Четырехпроводная линия
Электромагнитное поле двух проводных линий занимает большую площадь поперечного сечения. Это
приводит к плохой помехозащищенности отдельных линий и сильным взаимным влияниям между
парами в кабелях связи.
С целью уменьшения помех используют 4х и более проводные линии:

13.

Проводные линии передачи.
Двухпроводная линия
• Затухание в линии:
α = α_м + α_д + α_изл,
где α_м ∼ Rs — потери на нагрев металла; αд ∼ tg δ — потери на нагрев
диэлектрика (tg δ — тангенс угла потерь); α_изл — потери на излучение,
характерные только для открытых линий.
где λ — длина волны; ρ — волновое сопротивление; D — расстояние между
проводниками.

14.

Проводные линии передачи.
Двухпроводная линия
• Максимальная рабочая частота кабеля, ГГц
определяется по режиму возбуждения волны «Т» типа , все , что выше
этой частоты, соответствует другим типам колебаний , которые в линии
стараются не использовать .

15.

Проводные линии передачи.
Двухпроводная линия
• Максимальная пропускаемая мощность
Линия должна без пробоев и искрений передавать мощность, которая
ограничивается возможным электрическим пробоем и недопустимым
перегревом элементов конструкции .
где E — амплитуда электрического поля волны в линии; W — характеристическое
сопротивление волны; S — площадь поперечного сечения; F (S) — функция
распределения мощности по поперечному сечению.

16.

Затухание в двухпроводной линии

17.

Проводные линии передачи.
Коаксиальная линия
• Длина волны в линии передачи при таком типе колебания:
где λ0 = c/f — длина волны в свободном пространстве (свободно
распространяющейся волны); f — частота, εс — усредненное по
поперечному сечению значение относительной диэлектрической
проницаемости диэлектрика

18.

Проводные линии передачи.
Коаксиальная линия
На практике используют приближенные формулы для каждого типа
линий.
Для коаксиальной линии:

19.

Коаксиальная линия
Характеристическое сопротивление
• D изменяется от 0 до 100
диаметров внутреннего
проводника;
• d = 0.1 – внутренний
проводник 450
200
200 180
160
140
120
( D) 100
80
60
414.465 405
360
315
0
270
( D) 225
180
135
0
0
0
0.1
90
45
0
40
20
0
0.1
10 20 30 40
50 60 70 80 90 100
D
100
0.2 0.4 0.6 0.8
1
D
1.2 1.4 1.6 1.8
2
2
Левый график общий вид, верхний
показывает наиболее значимую часть

20.

Проводные линии передачи.
Коаксиальная линия
Волновое сопротивление коаксиальных кабелей стандартизировано: 50 Ом,
75Ом, могут быть 100 Ом и 150 Ом
Минимальное затухание реализуется в
коаксиальной
линии
с
волновым
сопротивлением около 77 Ом, а
максимальная электрическая прочность
при волновом сопротивлении 30 Ом.
Поэтому волновое сопротивление 75 Ом
для приемников, а 50 Ом для
передатчиков.

21.

Проводные линии передачи.
Коаксиальная линия
• Максимальная рабочая частота кабеля, ГГц
определяется по режиму возбуждения волны «Т» типа , все , что выше
этой частоты, соответствует другим типам колебаний , которые в коаксиале
стараются не использовать .

22.

Сравнение затухания двухпроводной
линии и коаксиальной
Красная линия – затухание сигнала в
коаксиале, синяя – затухание в
двухпроводной линии. Масштабы по
оси ОY и OX логарифмические
Частота по оси OX, Гц
Затухание по оси ОY, дБ/м

23.

Проводные линии передачи.
Полосковая линия
• Длина волны в линии передачи при таком типе колебания:
где λ0 = c/f — длина волны в свободном пространстве (свободно
распространяющейся волны); f — частота, εэфф — эффективная
диэлектрическая проницаемость
h – высота диэлектрической подложки, w – круговая частота.

24.

Проводные линии передачи.
Полосковая линия
На практике используют приближенные формулы для каждого типа
линий.
Для полосковой линии:
Волновые сопротивления, реализуемые в несимметричной открытой полосковой линии, лежат в
пределах 20. . . 200 Ом

25.

Волноводные ЛП. Для всех волноводов
• Длина волны в линии:
где λкр — критическая длина волны в волноводе с учетом
диэлектрического заполнения. Для прямоугольного волновода
основной волной является H10, а её критическая длина волны λкр =
2a, для круглого волновода λкр =πa

26.

Волноводные ЛП
Прямоугольный волновод
• Основным типом является
магнитная волна H10, имеющая
одну вариацию поля по широкой
стенке и критическую длину волны
2a

27.

Волноводные ЛП
Прямоугольный волновод
Коэффициент затухания волны H10
определяется по формуле:
где Rs — поверхностное сопротивление,
Ом·м, металла стенки (сопротивление
скин-слоя на данной частоте)
Зависимость коэффициента затухания
в прямоугольном волноводе от длины волны

28.

Волноводные ЛП
Прямоугольный волновод
Волновое сопротивление волновода:

29.

Волноводные ЛП
Прямоугольный волновод
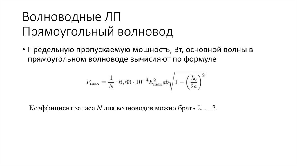
• Предельную пропускаемую мощность, Вт, основной волны в
прямоугольном волноводе вычисляют по формуле
Коэффициент запаса N для волноводов можно брать 2. . . 3.

30.

Волноводные ЛП
Круглый волновод
• Основной волной в круглом волноводе
является магнитная волна H11
Её критическая длина λкр = 3,42R.
Зависимость затухания
волн в круглом
волноводе от длины
волны
Структура поля волны
H11
в круглом волноводе

31.

Волноводы сложных форм (П и H образные)

32.

Распределение поля в линиях передачи
English     Русский Rules