7.18M
Category: chemistrychemistry

Коллоидная химия. Влияние электролитов на дэс и устойчивость дисперсных систем (лекция 11)

1.

Коллоидная химия
ИТХТ им. М.В. Ломоносова
кафедра НС и ПЯ
групп ХХБО-01-03-2022,
ХТБО-01-2022
ЛЕКЦИЯ 11
Шубенкова Екатерина Гаррьевна

2.

Коллоидная химия
ЛЕКЦИЯ 11
Влияние электролитов на ДЭС и
устойчивость дисперсных систем.
2024
Шубенкова Е.Г.

3.

План лекции:
5. Влияние электролитов на ДЭС. Зависимость толщины
ДЭС
и
электрокинетического
потенциала
от
концентрации
и
природы
противоионов
индифферентного электролита.
6. Изоэлектрическая точка, перезарядка.
неиндифферентного электролита на ДЭС.
Действие
7.
Уравнение
Гельмгольца-Смолуховского
для
определения
величины
электрокинетического
потенциала
по
данным
электроосмоса
или
электрофореза.

4.

Основные характеристики ДЭС

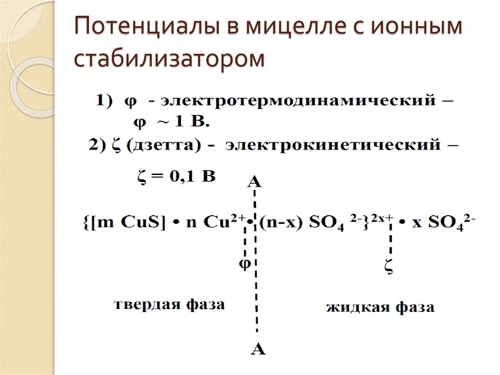
5.

Потенциалы ДЭС

6.

Граница скольжения
При перемещении фаз разрыв ДЭС происходит не по
границе раздела фаз, а
по поверхности скольжения,
расположенной в диффузном слое. Точнее, поверхность
скольжения является областью с быстро изменяющейся
вязкостью, и ее точное расположение неизвестно. Кроме ионов,
расположенных в слое Штерна, с заряженной поверхностью
связано
некоторое
количество
растворителя.
Поэтому
поверхность скольжения расположена за плоскостью Штерна,
там, где вязкость уменьшается до среднего значения вязкости в
объеме, величина ξ < φб.

7.

Электрокинетический потенциал
По скорости электрокинетических явлений можно
определить
потенциал
на
поверхности
сдвига
между
заряженной поверхностью и раствором электролита. Этот
потенциал
называется
электрокинетическим,
или
ξ
потенциалом,
и
служит
мерой
интенсивности
электрокинетических явлений. ξ < φ0 и зависит от введения в
раствор любых электролитов.
ДЭС, характеризуемый параметрами ξ и φб,
определяет устойчивость коллоидной системы. Чем шире ДЭС,
тем меньше притяжение частиц, и тем устойчивее система.

8.

Количественная характеристика
электрокинетических явлений

9.

Электрокинетические явления и
электрокинетический потенциал

10.

Уравнение Гельмгольца – Смолуховского
Уравнение Гельмгольца – Смолуховского позволяет
установить связь между скоростью электрокинетических
явлений U и величиной ξ -потенциала U = f(ξ).
Уравнение выводится на примере электроосмоса. В
основе вывода уравнения лежат следующие предпосылки:
1.Толщина двойного электрического слоя значительно
меньше радиуса пор, капилляров твердой фазы.
2.
Слой
жидкости,
прилегающий
к
твердой
фазе,
неподвижен; движение жидкости в порах твердой фазы
ламинарное и подчиняется законам гидродинамики .
3. Распределение зарядов в двойном электрическом слое не
зависит от приложенной разности потенциалов.
4. Твердая фаза является диэлектриком, а жидкость проводит
электрический ток.

11.

Уравнение Гельмгольца – Смолуховского
Направленное перемещение жидкости, вызванное
внешним электрическим полем напряженностью E,
уравновешивается возникающей в ней силой трения. В
стационарном состоянии общая сила, действующая на
любой малый слой жидкости, равна нулю, и он движется
с
постоянной
скоростью
параллельно
границе
скольжения.
Изменения потенциалов φ и скорости движения U в
капиллярах пористого тела с изменением расстояния от
межфазной поверхности.

12.

Уравнение Гельмгольца – Смолуховского
На слой жидкости dx действует электрическая сила равная
dFэл=Е dq= Eρ dx=-Eε0ε dx,
где dq-заряд слоя жидкости dx; ρ - объемная плотность заряда,
выраженная в соответствии с уравнением Пуассона:
English     Русский Rules