454.50K
Category: physicsphysics

Излучение абсолютно черного тела. Ключевые эксперименты

1.

«Неретивых я не просвещаю;
не сгорающим от нетерпения получить разъяснения –
не объясняю;
своих уроков не повторяю тем,
которые на основании одной,
сообщённой им о предмете,
идеи не в состоянии обнять остальных его сторон»
Конфуций

2.

Ключевые эксперименты, не поддающиеся классическому описанию
Излучение абсолютно черного тела
W
I 3
m
Модель абсолютно черного тела
I - интенсивность теплового излучения как функция длины волны
I - интенсивность теплового излучения как функция частоты излучения
2 c

3.

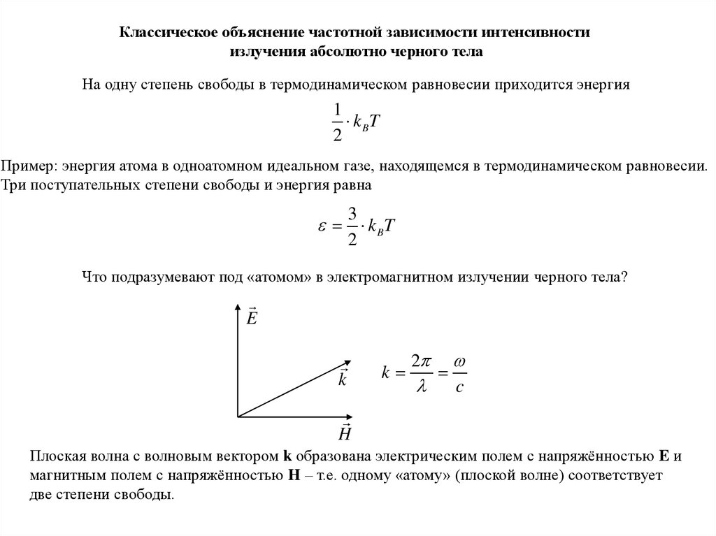
Классическое объяснение частотной зависимости интенсивности
излучения абсолютно черного тела
На одну степень свободы в термодинамическом равновесии приходится энергия
1
k BT
2
Пример: энергия атома в одноатомном идеальном газе, находящемся в термодинамическом равновесии.
Три поступательных степени свободы и энергия равна
3
2
k BT
Что подразумевают под «атомом» в электромагнитном излучении черного тела?
E
k
k
2
c
H
Плоская волна с волновым вектором k образована электрическим полем с напряжённостью E и
магнитным полем с напряжённостью H – т.е. одному «атому» (плоской волне) соответствует
две степени свободы.

4.

Сколько «атомов» содержится в сферическом слое пространства волновых векторов?
Ответ
dnk 4 k 2 dk , dn
4 2
d
3
c
Энергия излучения, приходящаяся на частотный интервал
, d ?
Ответ
kBT
8 2
I d 2
dn 3 k BT d
c
2
Или (формула Рэлея-Джинса)
I
64 3
4
k BT

5.

Сравнение эксперимента и формулы Рэлея-Джинса
(ультрафиолетовая катастрофа)
I

6.

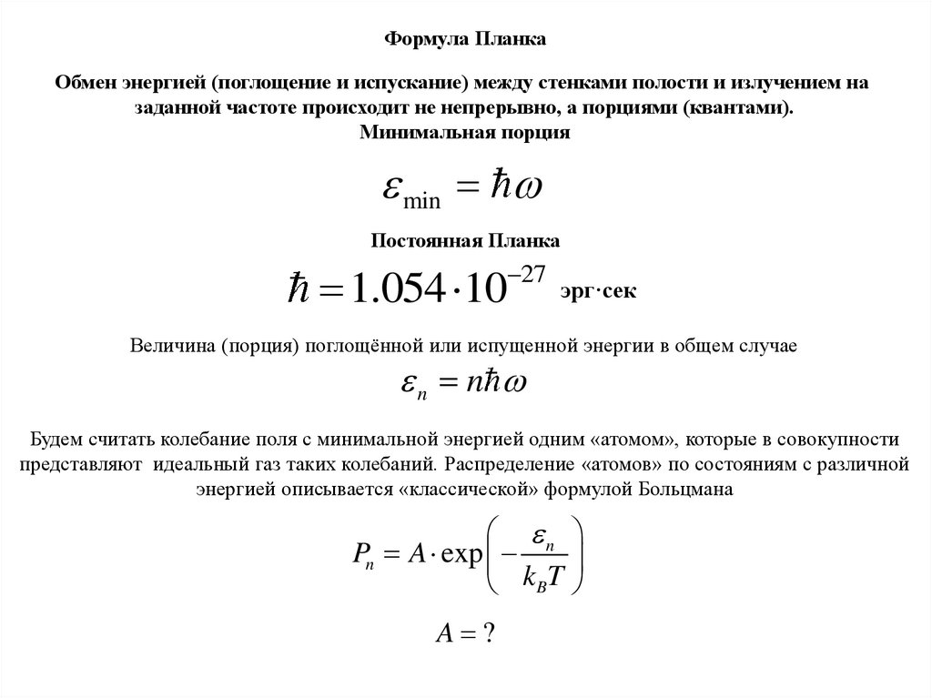
Формула Планка
Обмен энергией (поглощение и испускание) между стенками полости и излучением на
заданной частоте происходит не непрерывно, а порциями (квантами).
Минимальная порция
min
Постоянная Планка
27
1.054 10
эрг·сек
Величина (порция) поглощённой или испущенной энергии в общем случае
n n
Будем считать колебание поля с минимальной энергией одним «атомом», которые в совокупности
представляют идеальный газ таких колебаний. Распределение «атомов» по состояниям с различной
энергией описывается «классической» формулой Больцмана
n
Pn A exp
k
T
B
A ?

7.

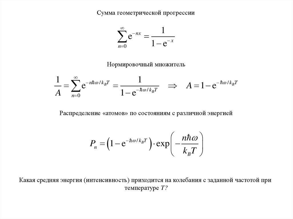
Сумма геометрической прогрессии
e
n 0
nx
1
1 e x
Нормировочный множитель
1 n / kBT
1
e
A n 0
1 e / kBT
A 1 e / kBT
Распределение «атомов» по состояниям с различной энергией
Pn 1 e
/ k BT
n
exp k T
B
Какая средняя энергия (интенсивность) приходится на колебания с заданной частотой при
температуре T?

8.

Средняя энергия колебаний с заданной частотой при температуре T?
n Pn 1 e
/ kBT
n 0
n / k T
n
e
B
n 0
Вспомогательная формула
x
d
d
1
e
n e nx e nx
x
x 2
dx
dx
1
e
n 0
n 0
1 e
Средняя энергия колебаний с заданной частотой при температуре T
e / kBT 1
Средняя энергия колебаний с заданной частотой в пределе равенства нулю постоянной Планка?

9.

Средняя энергия колебаний с заданной частотой в пределе равенства нулю постоянной Планка?
k BT
/ kBT
k BT
e
1 0
Исправленная формула Рэлея-Джинса?

10.

Исправленная формула Рэлея-Джинса?
8 2
8 2
I d 3 kBT d 3 / kBT d
e
1
c
c
Или (формула Рэлея-Джинса)
I d
64 3
4
kBT d
128 5c
5
1
2 c / kBT d
e
1

11.

Фотоэффект (Герц, 1887) – возникновение тока в «лампе» при облучении светом
I
Is
Вольт-амперная характеристика
«Лампа»
Факты
1. Сила тока пропорциональна интесивности.
2. Скорость испускаемых электронов зависит от частоты света, но не зависит от интенсивности.
3. Существует «красная» граница – если частота света ниже некоторой величины (для каждого
вещества своя), фототока нет.
4. Фототок возникает мгновенно, в момент включения источника.

12.

«Мгновенность» возникновения фототока
Вообще говоря, гипотетически можно предположить, что энергия внутри металла каким-то
образом накапливается, и в некоторый момент эта энергия сообщается электрону. Это
объяснение не противоречит классическим представлениям.
Эксперимент Мейера и Герлаха, 1914 год
Световой сигнал
«Пыль» из частичек металла
Если бы классическое объяснение о накоплении необходимой энергии было бы справедливо,
то, в условиях эксперимента, потребовалось бы несколько секунд до возникновения фототока!

13.

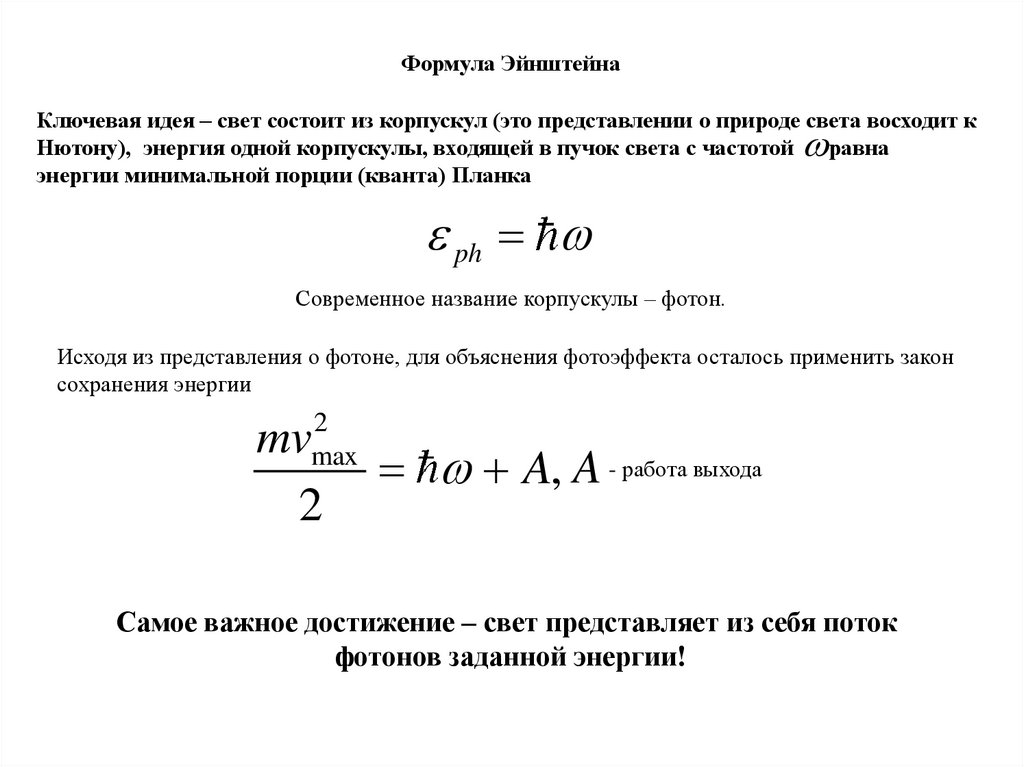
Формула Эйнштейна
Ключевая идея – свет состоит из корпускул (это представлении о природе света восходит к
Нютону), энергия одной корпускулы, входящей в пучок света с частотой
равна
энергии минимальной порции (кванта) Планка
ph
Современное название корпускулы – фотон.
Исходя из представления о фотоне, для объяснения фотоэффекта осталось применить закон
сохранения энергии
2
max
mv
2
A, A - работа выхода
Самое важное достижение – свет представляет из себя поток
фотонов заданной энергии!

14.

Спектр излучения атома водорода
Эмпирическая формула для серии Бальмера (visible, Ba-α)
1 1
n R 2 2 , R Rydberg constant
2 n
Эмпирические формулы для остальных серий (Лаймана (Ly), Пашена (Pa), Брэкета (Br), Пфунда (Pf))
можно в общем случае записать в виде
1
1
mn R 2 2 , R Rydberg constant
m n

15.

Классическое объяснение
Модель атома водорода по Резерфорду
e
p
Противоречие: электрон при вращении вокруг протона должен излучать. Угловой спектр излучения
должен быть непрерывным. Более того, электрон в результате должен потерять энергию на излучение
и «упасть» на ядро!
Чтобы разрешить это противоречие, Нильс Бор в 1913 году сформулировал свои постулаты!
English     Русский Rules