КРИВОЛІНІЙНІ ІНТЕГРАЛИ
1. Поверхневий інтеграл першого роду
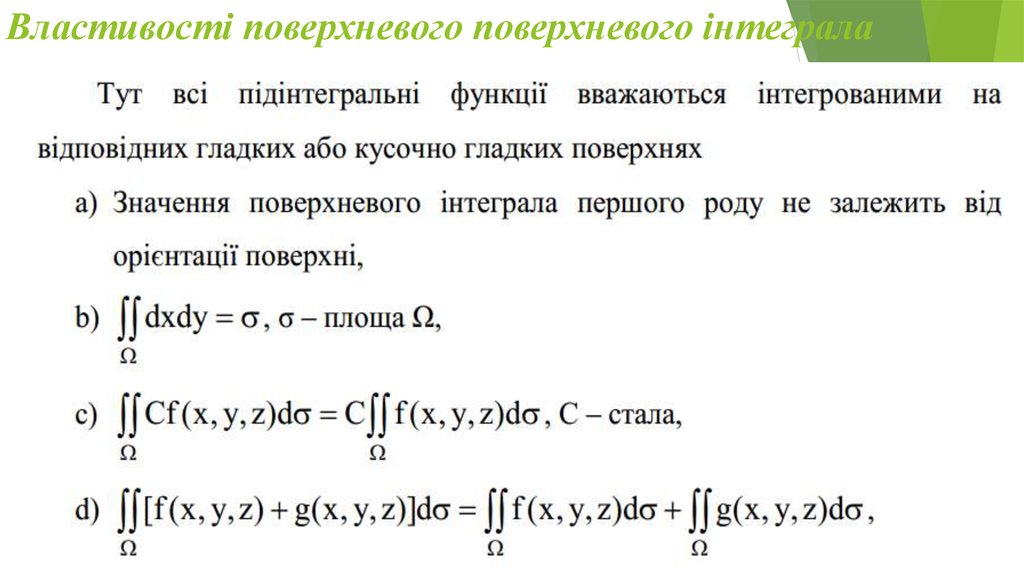
Властивості поверхневого поверхневого інтеграла
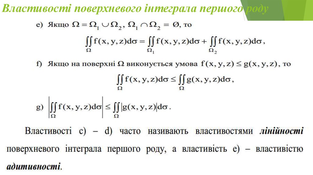
Властивості поверхневого інтеграла першого роду
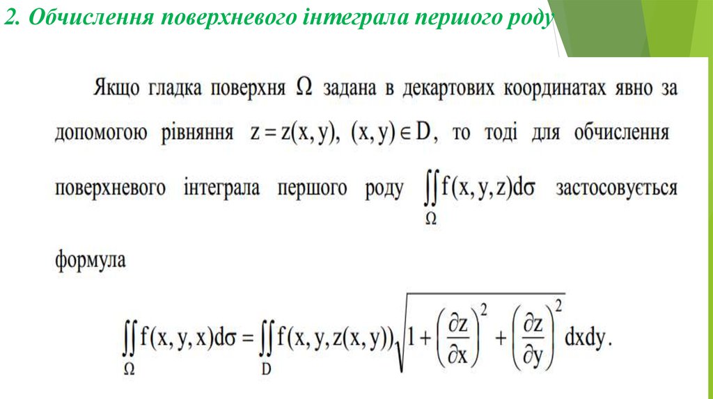
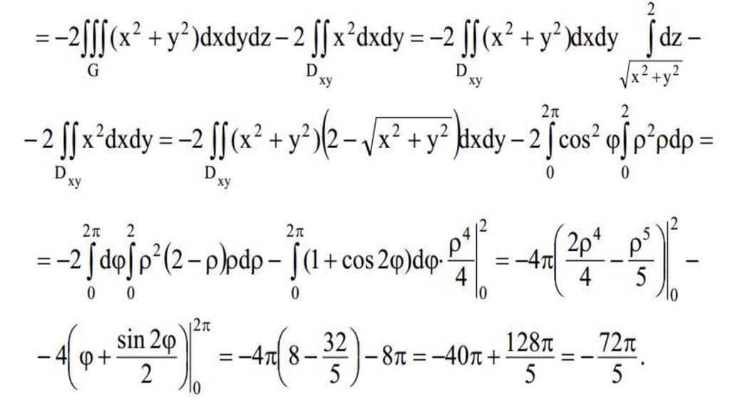
2. Обчислення поверхневого інтеграла першого роду
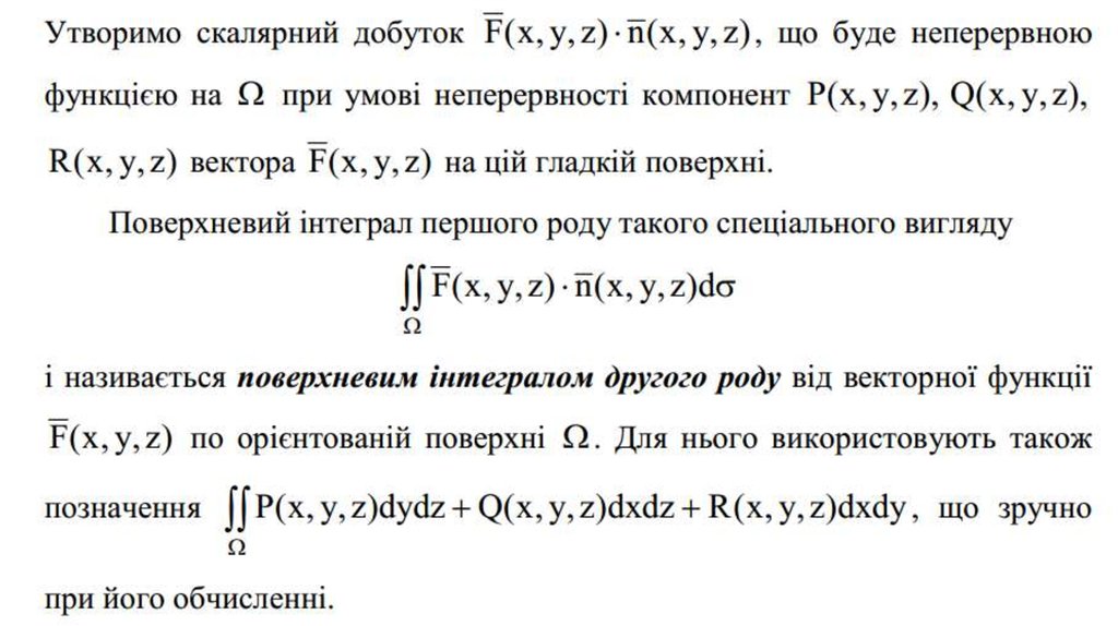
3. Поверхневий інтеграл другого роду
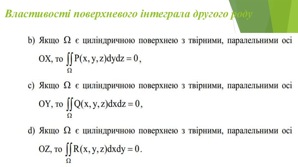
Властивості поверхневого інтеграла другого роду
Властивості поверхневого інтеграла другого роду
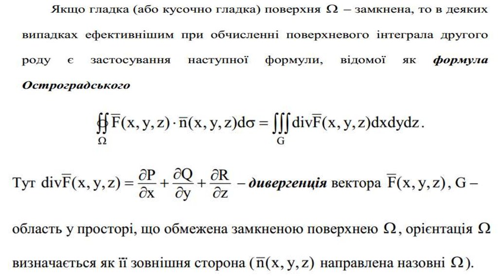
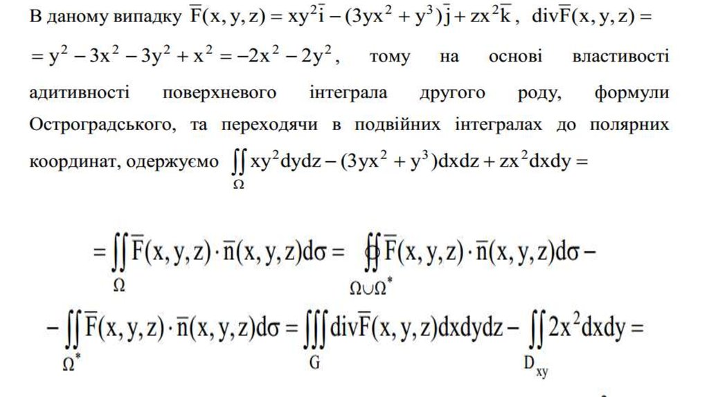
4. Обчислення поверхневого інтеграла другого роду
1.76M
Category: mathematicsmathematics

Криволінійні інтеграли

1. КРИВОЛІНІЙНІ ІНТЕГРАЛИ

1.
Поверхневий інтеграл першого роду та його властивості
2.
Обчислення поверхневого інтеграла першого роду
3.
Поверхневий інтеграл другого роду та його властивості
4.
Обчислення поверхневого інтеграла другого роду

2. 1. Поверхневий інтеграл першого роду

3.

4.

5.

6. Властивості поверхневого поверхневого інтеграла

7. Властивості поверхневого інтеграла першого роду

8. 2. Обчислення поверхневого інтеграла першого роду

9.

10.

11. 3. Поверхневий інтеграл другого роду

12.

13. Властивості поверхневого інтеграла другого роду

14. Властивості поверхневого інтеграла другого роду

15. 4. Обчислення поверхневого інтеграла другого роду

English     Русский Rules