Сфера и шар.
Сфера и шар.
0.99M
Category: mathematicsmathematics

Сфера и шар

1. Сфера и шар.

2.

3. Сфера и шар.

4.

5.

6.

7.

8.

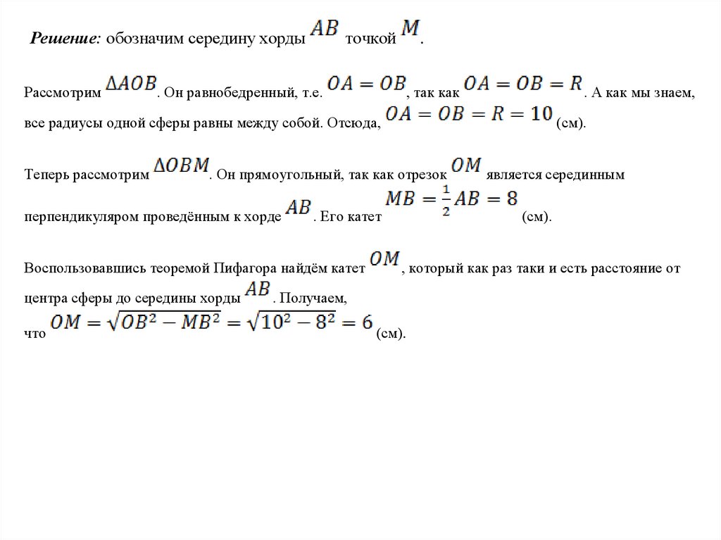
Задача: отрезок
– хорда сферы, не проходящая через центр сферы
центра сферы до середины хорды
, если радиус сферы равен
. Вычислите расстояние от
см, а длина хорды
равна

9.

Решение: обозначим середину хорды
Рассмотрим
точкой
. Он равнобедренный, т.е.
.
, так как
. А как мы знаем,
все радиусы одной сферы равны между собой. Отсюда,
Теперь рассмотрим
. Он прямоугольный, так как отрезок
перпендикуляром проведённым к хорде
. Его катет
Воспользовавшись теоремой Пифагора найдём катет
центра сферы до середины хорды
что
(см).
является серединным
(см).
, который как раз таки и есть расстояние от
. Получаем,
(см).

10.

Уравнение сферы
English     Русский Rules