14.61M
Category:
drafting
Similar presentations:
Решение задач
Решение метрических задач
Решение позиционных задач
Решение задач: по готовым чертежам
Решение творческих задач с элементами конструирования
Решение задач по начертательной геометрии
Решение метрических задач. Лекция 3
Решение задач «Построение изображения в линзах»
Практическое занятие по начертательной геометрии. Занятие 5. Основные метрические задачи
Проекции с числовыми отметками. Решение инженерных задач
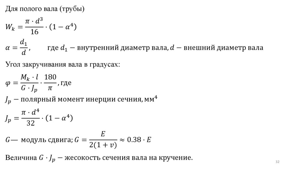
Прочность и надежность конструкций. Решение практических задач: изгиб, кручение
1.
Тематическое занятие по дисциплине
«Прочность и надежность конструкций»
• Решение практических задач: изгиб, кручение.
1
2.
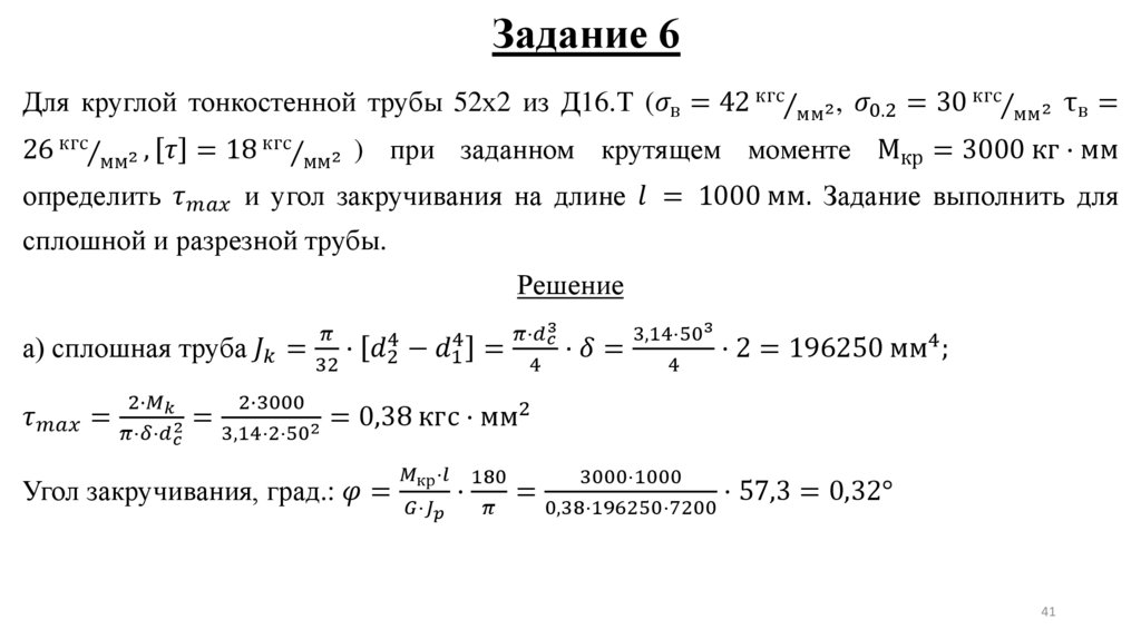
Задание 4
Для балки, шарнирно-опёртой на концах, квадратного трубчатого сечения (a = 40мм;
δ=2мм) из алюминиевого сплава Д1Т с
English
Русский
Rules