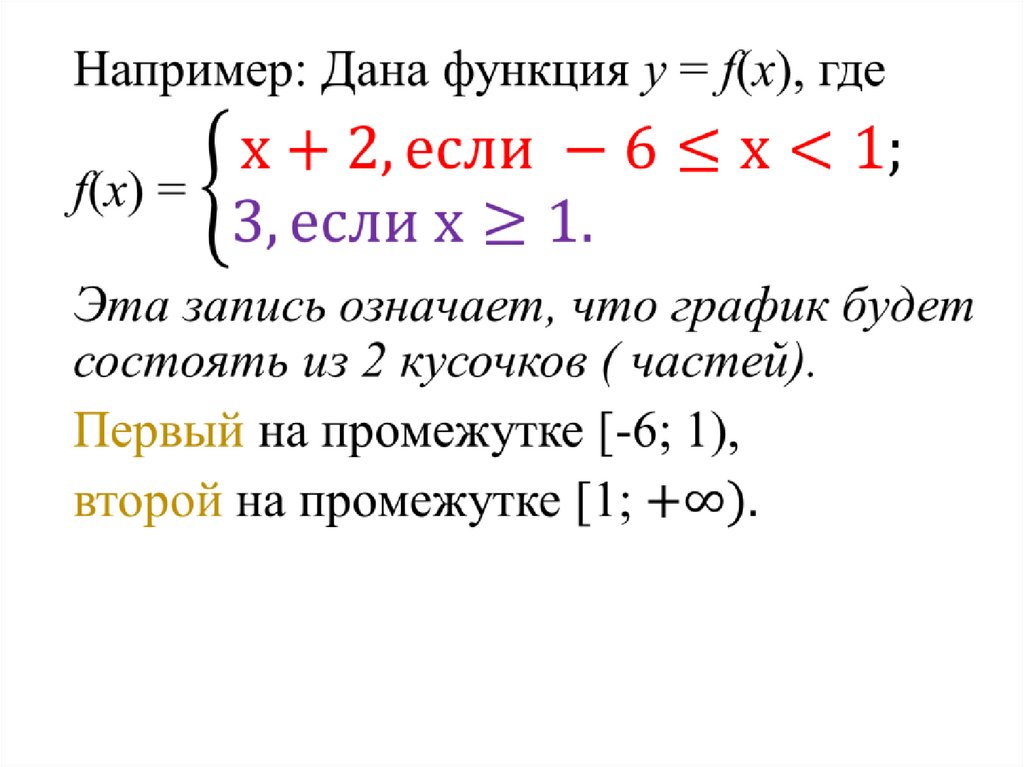
у = f(х), где f(х) = {█(х^2, если -3≤х≤2;@4, если х>2. )┤ Построить график.
821.00K
Category: mathematicsmathematics

Что означает в математике запись у = f(х)?

1.

Что означает в
математике запись
у = f(х)
Мы изучили функции
у = b, у = kx, y = kx + m, y = x2, y = - x2
Общую структуру этих функций
принято записывать у = f(х)

2.

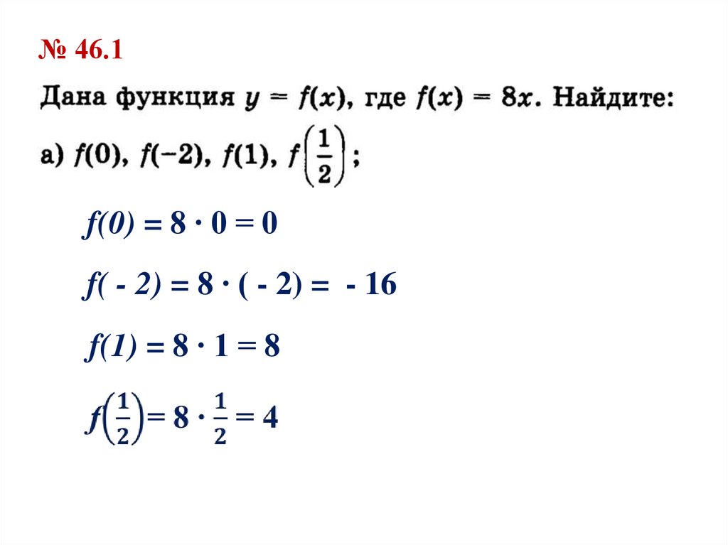
№ 46.1
f(0) = 8 ∙ 0 = 0
f( - 2) = 8 ∙ ( - 2) = - 16
f(1) = 8 ∙ 1 = 8

3.

№ 46.1
f(a) = 8 ∙ a = 8a
f( - a) = 8 ∙ (- a) = - 8a
f(2a) = 8 ∙ 2a = 16a

4.

№ 46.1
f(b + 2) = 8 ∙ (b + 2) = 8b + 16
f(1 - b) = 8 ∙ (1 - b) = 8 - 8b
f(3b - 8) = 8 ∙ (3b - 8) = 24b – 64

5.

№ 46.1
f(с) + 3 = 8 ∙ с + 3 = 8с + 3
f(- 3с) – 1 = 8 ∙ (- 3с) – 1 = - 24с – 1
- f(с – 3) = - 8 ∙ (с – 3) = - 8с + 24
- f(с) + 1 = - 8 ∙ с + 1 = - 8с + 1

6.

Кусочные функции
Графики таких функций состоят
из кусочков различных известных
нам функций, где каждая из них
определена на своём интервале.

7.

8.

а) вычислить f(- 6); f(1); f(0); f( - 10); f(5)
f(- 6) = - 6 + 2 = - 4
f(0) = - 6 + 0 = - 6
f(1) = 3
f(- 10) = вычислить невозможно
f(5) = 3
б) построить график данной функции

9.

у
х
-6
0
1
х
-6
-4
0
2

10. у = f(х), где f(х) = {█(х^2, если -3≤х≤2;@4, если х>2. )┤ Построить график.

у
х
-3
0
2
х
-3
-2
-1
0
1
2
9
4
1
0
1
4

11.

Домашнее задание
Решить № 46.2, 46.11, 46.18
В случае затруднений можно рассмотреть
видеоразбор заданий
№ 46.2(в) – https://youtu.be/poxbFdyZKB8
№ 46.11 – https://youtu.be/qp6DYuhBKq4
№ 46.18 – https://youtu.be/axlWURUYRl0
English     Русский Rules