Дж. Буль –основатель логики
Для всех x, y, z из В должны выполняться аксиомы
Теорема. Для всех элементов х и у булевой алгебры выполняются соотношения:
Доказательство:
Доказательство:
Теорема. (Закон единственности дополнения) Дополнение произвольного элемента х булевой алгебры единственным образом
Доказательство:
Теорема. Для всех элементов х и у булевой алгебры имеют место соотношения:
Доказательство (а):
Двойственность
Каждая теорема обладает двойственностью. Замена
Каждая теорема обладает двойственностью. Замена
Подмножества произвольного множества А образуют булеву алгебру
411.00K
Category: mathematicsmathematics

Булева алгебра. Обозначения, принятые в булевой записи

1.

Булева алгебра
Лектор: Завьялов Олег Геннадьевич
кандидат физико-математических наук, доцент

2.

Перейдем к обозначениям, принятым в булевой записи

3. Дж. Буль –основатель логики

Операция, заданная на некотором множестве, называется бинарной,
если она действует на два элемента этого множества и её
результатом является элемент этого же множества.
Операция, заданная на некотором множестве, называется унарной,
если она действует на один элемент множества и её результатом
является элемент этого же множества.
Булева алгебра есть множество В, содержащее специальные
элементы 1 и 0, на котором заданы бинарные операции +

4. Для всех x, y, z из В должны выполняться аксиомы

5.

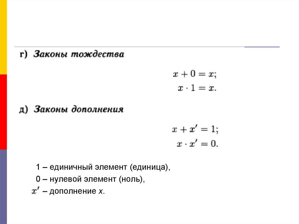
1 – единичный элемент (единица),
0 – нулевой элемент (ноль),
– дополнение х.

6. Теорема. Для всех элементов х и у булевой алгебры выполняются соотношения:

7. Доказательство:

8. Доказательство:

9. Теорема. (Закон единственности дополнения) Дополнение произвольного элемента х булевой алгебры единственным образом

определяется его свойствами:
Доказательство:

10. Доказательство:

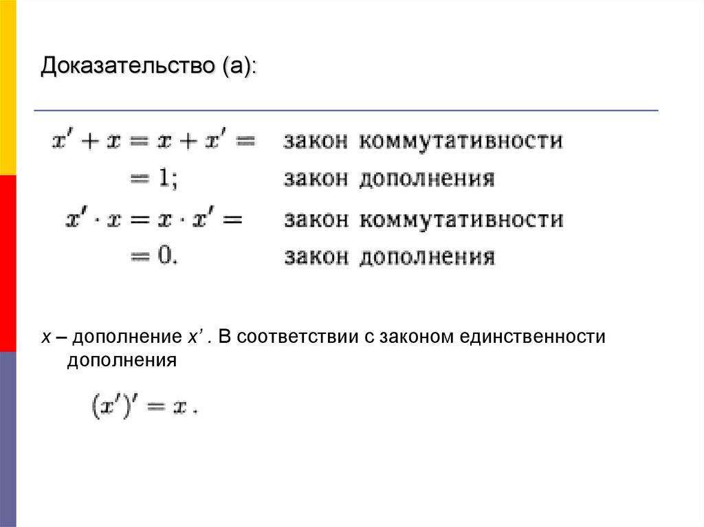
11. Теорема. Для всех элементов х и у булевой алгебры имеют место соотношения:

12. Доказательство (а):

х – дополнение х’ . В соответствии с законом единственности
дополнения

13. Двойственность

14. Каждая теорема обладает двойственностью. Замена

В булевых алгебрах существуют двойственные
утверждения: они либо одновременно верны, либо
одновременно неверны.
Именно, если в формуле, которая верна в некоторой
булевой алгебре, сделать замены
а также ≤ на > и < на ≥, и наоборот, то получится
формула, также истинная в этой булевой алгебре. Это
следует из симметричности аксиом относительно таких
замен.

15. Каждая теорема обладает двойственностью. Замена

Первый закон де Моргана

16.

17.

Второй закон де Моргана

18.

19. Подмножества произвольного множества А образуют булеву алгебру

20.

Теорема. Нулевой элемент 0 и единичный элемент 1 определены
своими свойствами единственным образом.
Определение. Множество называется коконечным, если его
дополнение конечно.
Теорема. Пусть универсальное множество U есть множество всех
конечных и всех коконечных подмножеств множества
положительных целых чисел. Подмножество U вместе с
операциями объединения, пересечения и дополнения образуют
булеву алгебру.

21.

Последний слайд лекции
English     Русский Rules