441.04K
Category:
mathematics
Similar presentations:
Альтернативные методы решения планиметрических задач. Трапеция
Численное интегрирование и его погрешности. Методы прямоугольников и трапеций. Метод Симпсона. Правило Рунге. (Лекция 5)
Методы оптимизации. Метод Ньютона
Метод Ньютона (метод касательных)
Методы оптимальных решений. Симплексный метод
Аксиоматический метод. Метод следов
Методы решения систем линейных уравнений. Графический метод. Метод подстановки. Метод сложения
Метод интервалов. Общий метод интервалов
Метод Ньютона (метод касательных)
Методы доказательства теорем: прямой метод и метод от противного
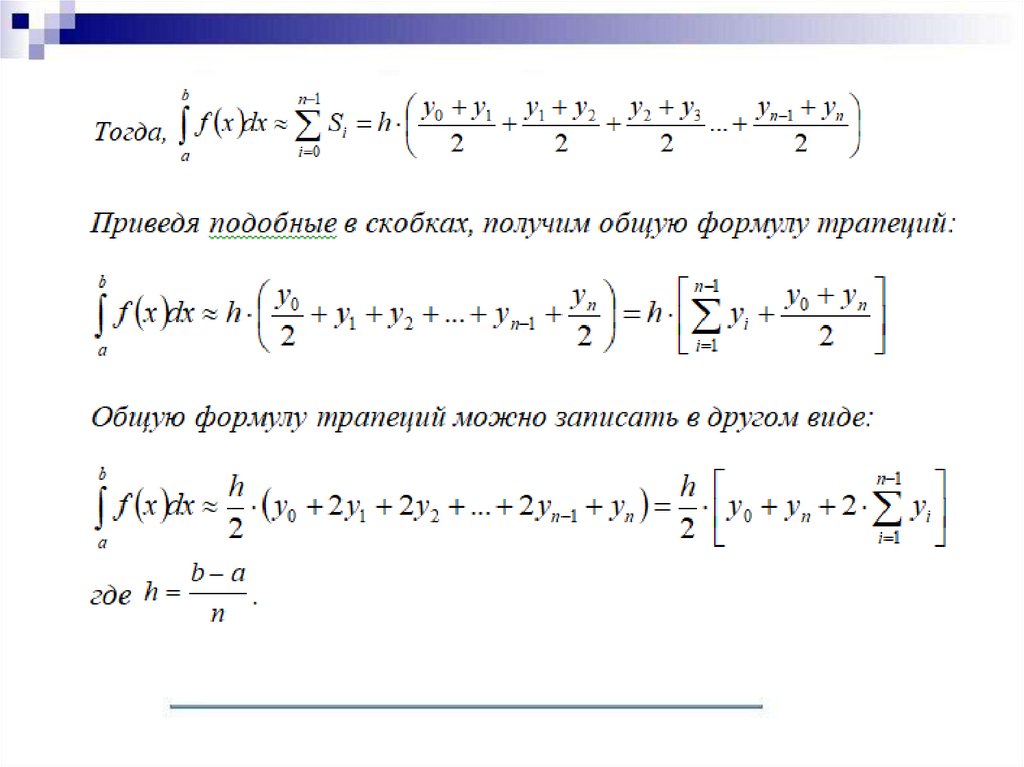
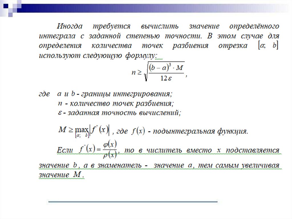
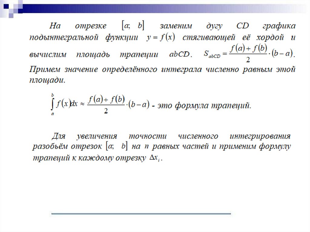
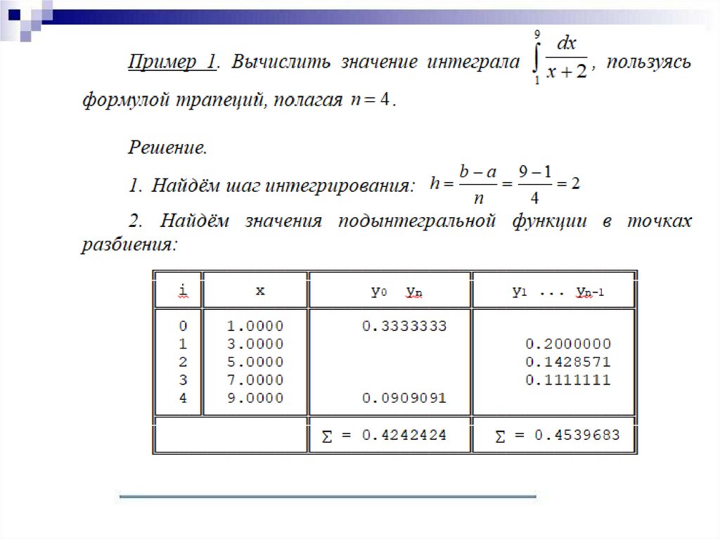
Метод трапеций
1.
English
Русский
Rules