6.40M
Category: mathematicsmathematics

Треугольная матрица

1.

Треугольная матрица
- название квадратной матрицы, в которой все
элементы выше или ниже главной диагонали равны
нулю. Если равны нулю элементы, находящиеся
ниже главной диагонали, то матрицу называют
верхнетреугольной
(верхней
треугольной
матрицей), а если равны нулю элементы,
находящиеся выше главной диагонали, то матрицу
называют нижнетреугольной (нижней треугольной
матрицей). Определитель треугольной матрицы
равен произведению элементов главной диагонали.

2.

3.

Для представления матрицы в треугольном виде
необходимо помнить следующие свойства:
При перестановке двух строк или столбцов
определитель изменит свой знак на противоположный
3 5
2 4
12 10 22
10 12 22
2 4
3 5
Если в процессе преобразования матрицы к
треугольному виду меняются местами строки или
столбцы, то необходимо поменять знак. Такая
необходимость может возникнуть если первый элемент
матрицы равен «0», т.е. а11 = 0

4.

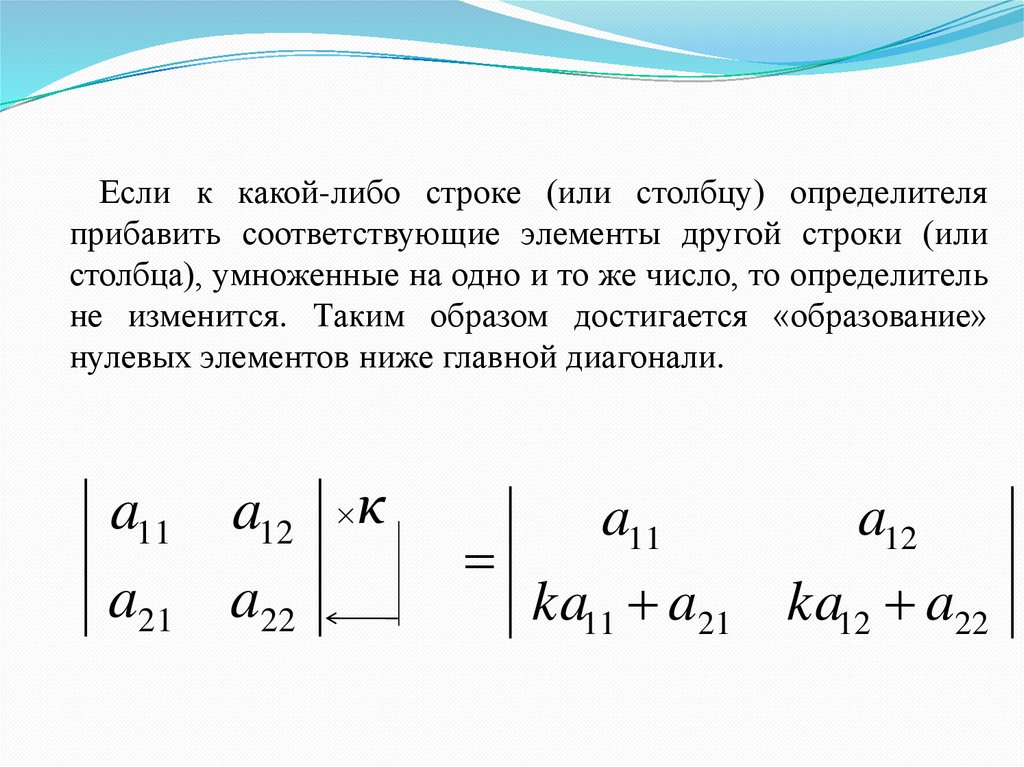
Если к какой-либо строке (или столбцу) определителя
прибавить соответствующие элементы другой строки (или
столбца), умноженные на одно и то же число, то определитель
не изменится. Таким образом достигается «образование»
нулевых элементов ниже главной диагонали.
a11 a12
a21 a22
к
×
a11
a12
ka11 a21 ka12 a22

5.

6.

7.

8.

9.

10.

11.

12.

13.

14.

Найти определитель матрицы приведением ее к
треугольному виду
English     Русский Rules