18.50M
Category:
chemistry
Similar presentations:
Расчет термодинамической константы равновесия химической реакции
Химическое равновесие. Константа химического равновесия
Химические равновесия в растворах. Константы равновесия при различном выборе стандартных состояний для участников реакции
Константа равновесия гомогенной системы
Расчет константы равновестия для реакции
Константа равновесия. Способы выражения констант равновесия. Принцип Ле-Шателье, его практическое применение
Синтез и реакции пиридазина
Химические свойства водорода. Реакции замещения. Применение водорода
Водород. Уравнения реакций горения
Скорость реакции. Обратимые реакции. Химическое равновесие
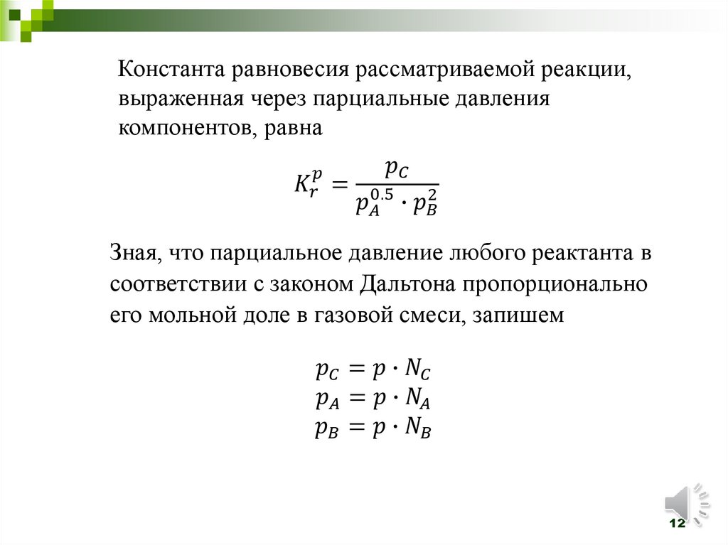
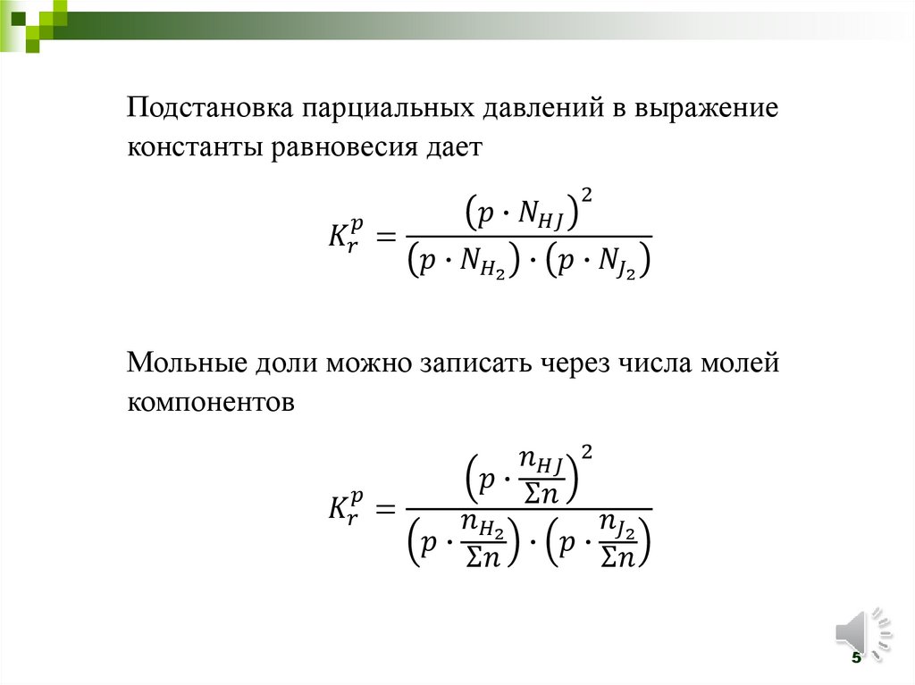
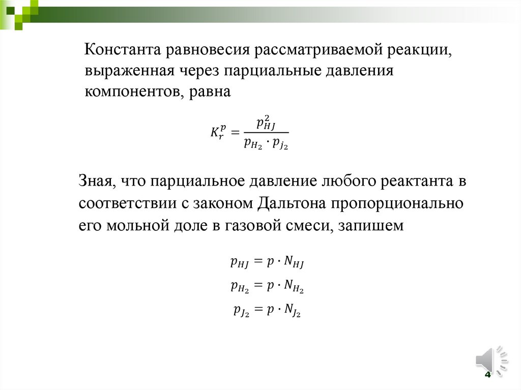
Константа равновесия газовой реакции синтеза иодистого водорода. Лекция 11-2
1.
English
Русский
Rules