5.75M
Category:
mathematics
Similar presentations:
Показательные неравенства
Показательные неравенства
Показательные неравенства
Показательные неравенства
Показательные неравенства
Показательные неравенства
Показательные неравенства
Показательные неравенства
Показательные неравенства
Показательные неравенства
Показательные неравенства
1.
Показательные неравенства
mathvideourok.moy.su
2.
Показательными неравенствами
называются неравенства вида
Теорема: Если а>1, то из
неравенства
Если 0<а<1, то из неравенства
3.
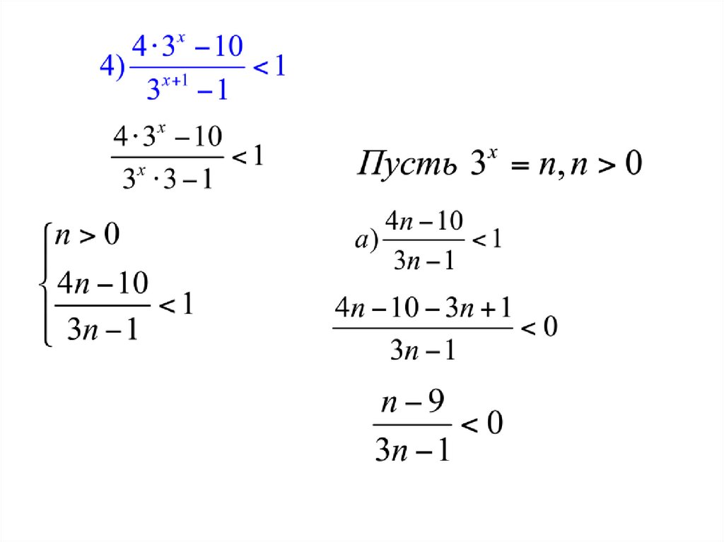
4.
2
4
х
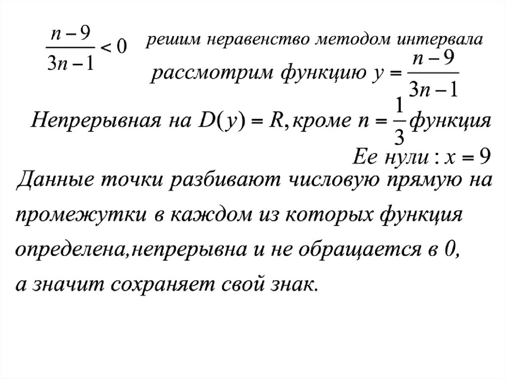
5.
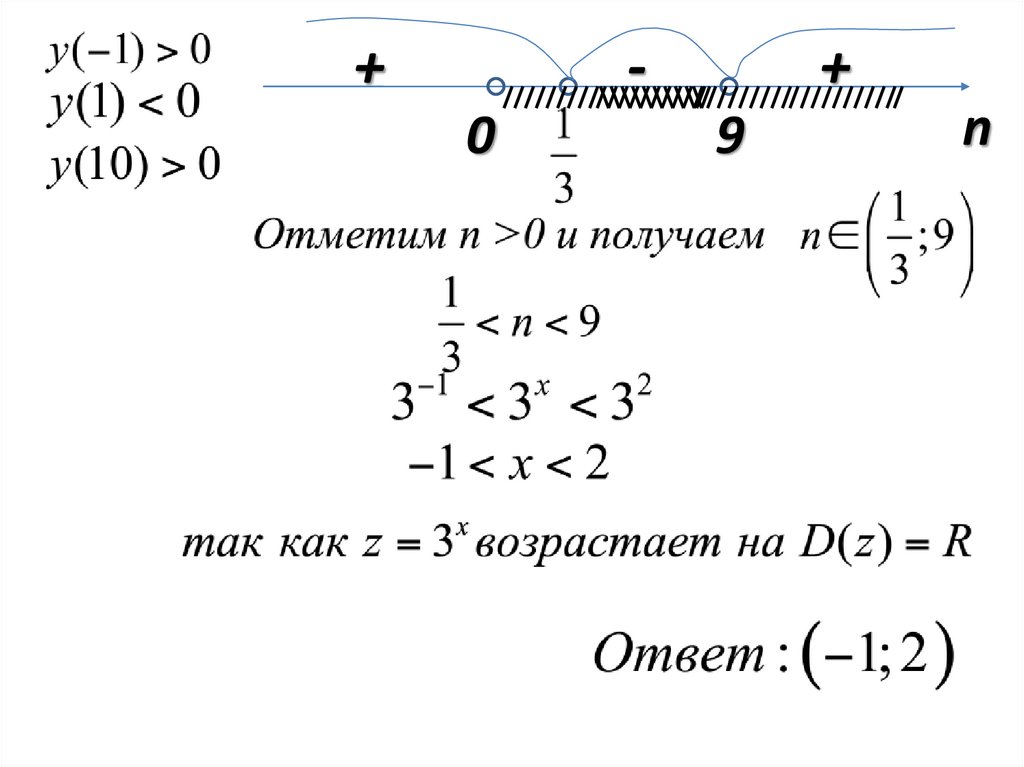
6.
7.
+
0
+
9
n
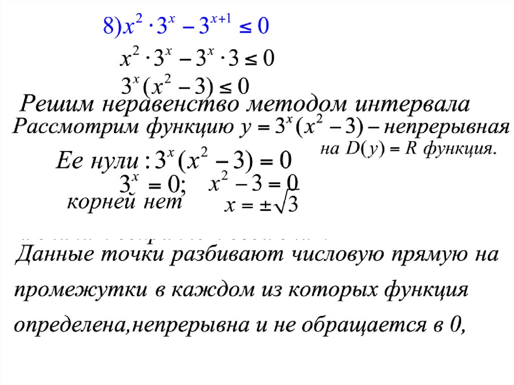
8.
9.
0 1
25
n
10.
11.
12.
13.
+
-
+
х
14.
15.
-
+
1,5
+
2
х
16.
Спасибо за внимание!
English
Русский
Rules