2.28M
Category: physicsphysics

Атом Томсона

1.

АТОМ ТОМСОНА
ПОЛОЖЕНИЕ ВЕЩЕЙ К КОНЦУ 19 ВЕКА
1. Реальность существования атомов.
2. Электроны являются одной из составляющих атомов.
3. Существует большое число различных атомов.
4. Количество различных атомов не менее числа элементов.
СОВЕРШЕННО НЕ ЯСНА ВНУТРЕННЯЯ СТРУКТУРА АТОМА
1. Видимо, она достаточно сложна.
2. В неё входят электрически заряженные частицы.
Опыты с катодными,
каналовыми, анодными лучами.
Атомы способны поглощать и излучать
ЭМВ отдельных, характерных для
каждого элемента частот.

2.

РЕЗУЛЬТАТЫ ОПТИЧЕСКИХ ЭКСПЕРИМЕНТОВ
Бальмер, Лайман и др. показали, что атомы испускают линейчатые спектры
Johann Jakob Balmer, 1825-1898
швейцарский математик и физик.
Lyman (ЛАЙМАН Теодор)
1874 -1954, американский физик

3.

В 1885 г. Йоган Бальмер открыл свою знаменитую серию спектральных линий атома водорода.
Hζ Hε Hδ

4101.7 Å 4340.5 Å
3889 Å


4887.8 Å
6562.8 Å
3970 Å,
В настоящее время общепринятое выражение для частот, (в оптике часто частотой называют волновое число)
данное в 1890 г. шведскиим физиком Йоханнессом Ридбергом выглядит следующим образом:
1 1
; =1/ ; n 3, 4,5,...
2
2 n
1
Постоянная Ридберга для волновых чисел R 109737,31568539 см .
R 2
Формула * называется формулой Бальмера.
*

4.

Своим красным цветом Туманность Ориона обязана нейтральному атомарному водороду,
излучающему в первой линии Бальмера Hα с длиной волны 656,3 нм.

5.

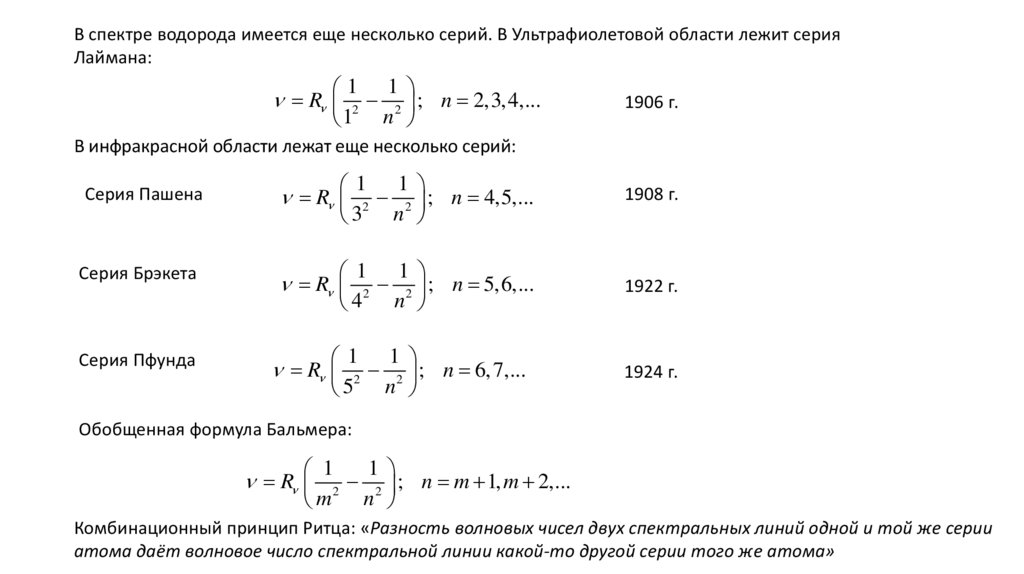
В спектре водорода имеется еще несколько серий. В Ультрафиолетовой области лежит серия
Лаймана:
1
1
R 2
1
; n 2,3, 4,...
2
n
1906 г.
В инфракрасной области лежат еще несколько серий:
Серия Пашена
1 1
R 2 2 ; n 4,5,...
3 n
1908 г.
1 1
2 ; n 5,6,...
2
4 n
1922 г.
1
5
1924 г.
Серия Брэкета
R
Серия Пфунда
R 2
1
; n 6,7,...
2
n
Обобщенная формула Бальмера:
1
1
; n m 1, m 2,...
2
2
m n
R
Комбинационный принцип Ритца: «Разность волновых чисел двух спектральных линий одной и той же серии
атома даёт волновое число спектральной линии какой-то другой серии того же атома»

6.

МОДЕЛЬ АТОМА ДЖ. ДЖ. ТОМСОНА
Согласно классическим представлениям атом мог бы испускать монохроматическую ЭМВ, то есть спектральную линию, если
электрон в излучающем атоме совершает гармонические колебания, и, следовательно, удерживается квазиупругой силой вида
English     Русский Rules