7.41M
Category: mathematicsmathematics

Экстремальные задачи

1.

Университет, помогающий людям
Зачётное задание
Экстремальные задачи
Работу выполнили студенты
группы МИ-21:
Барышев Артем
Симонова Ксения
Шабакаева Алиса
Ульяновск, 2022

2.

3.

Цели исследования:
1. Научиться решать экстремальные задачи, используя математические модели.
1. Построить математическую модель для предложенного набора задач (в
общем виде)
2. Найти решение задач обобщенной модельной задачи (в общем виде)
3. Найти решение каждой задачи
4. Прокомментировать, что означает - модельная задача

4.

5.

У нас образовался прямоугольный треугольник с
катетами a+b и X
Воспользуемся формулой разности тангенсов

6.

Теорема Ферма. Пусть функция y = f(x) определена в интервале (а, в) и принимает в
точке этого интервала наибольшее или наименьшее на (а, в) значение. Тогда если
f(x) дифференцируем в точке х(нулевое),то f’(x)=0

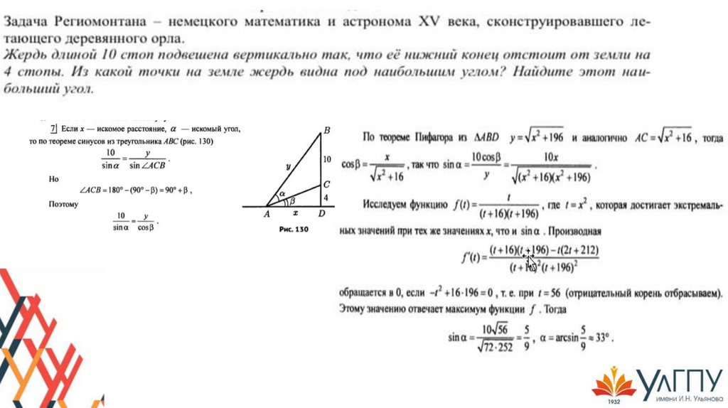
7.

a=295см
b=r-a=408-295=113

8.

Университет, помогающий людям
Модельная задача – это задачи, возникающие при
математической формализации практических
ситуаций физики, химии или других наук, другими
словами задачи, представляющие собой
математические модели.
Выполнение заданий, основанных на
использовании модельных задач, делает изучение
математики более целенаправленным и
содержательным, способствует повышению
интереса как к самой математической науке, так и
применению математических методов на практике.

9.

Благодарим за внимание!
English     Русский Rules