1.32M
Category: mathematicsmathematics

Зачётное задание "Экстремальные задачи"

1.

Университет, помогающий людям
Зачётное задание
Экстремальные задачи
Работу выполнили студенты
группы МИ-21:
Барышев Артем
Симонова Ксения
Шабакаева Алиса
Ульяновск, 2022

2.

3.

Цели исследования:
1. Научиться решать экстремальные задачи, используя математические модели.
1. Построить математическую модель для предложенного набора задач (в
общем виде)
2. Найти решение задач обобщенной модельной задачи (в общем виде)
3. Найти решение каждой задачи
4. Прокомментировать, что означает - модельная задача

4.

5.

• У нас образовался прямоугольный
треугольник с катетами (a+b) и X
• Воспользуемся формулой разности тангенсов
• Место для уравнения.

6.

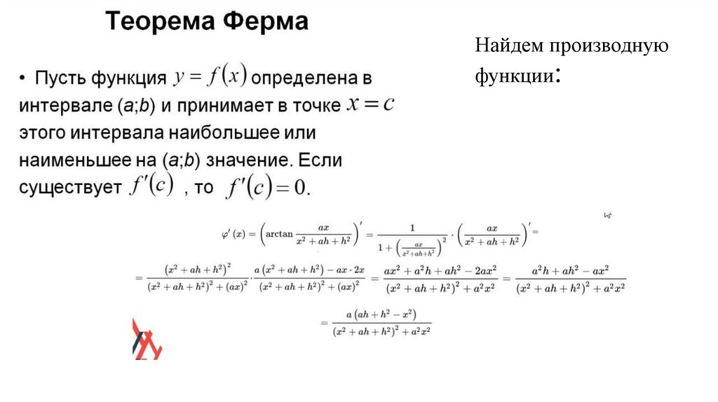
Найдем производную
функции:

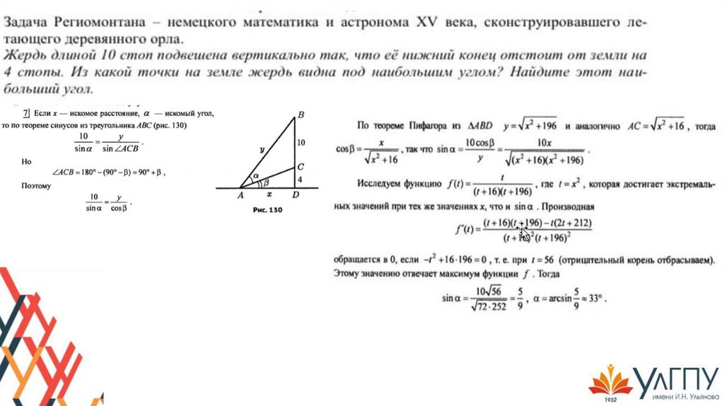
7.

8.

9.

10.

Университет, помогающий людям

11.

Университет, помогающий людям
Модельная задача – термин технический. Так
называется задача, используемая для методических
целей, которая представляет собой исследование
набора альтернативных механизмов, один из
которых принимается за истинный, таковым, на
самом деле, являющийся не всегда.

12.

Благодарим за внимание!
English     Русский Rules