896.03K
Category: physicsphysics

Кольца Ньютона. Лекция 4

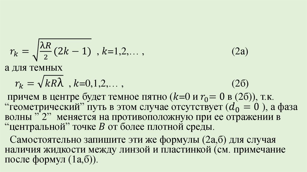
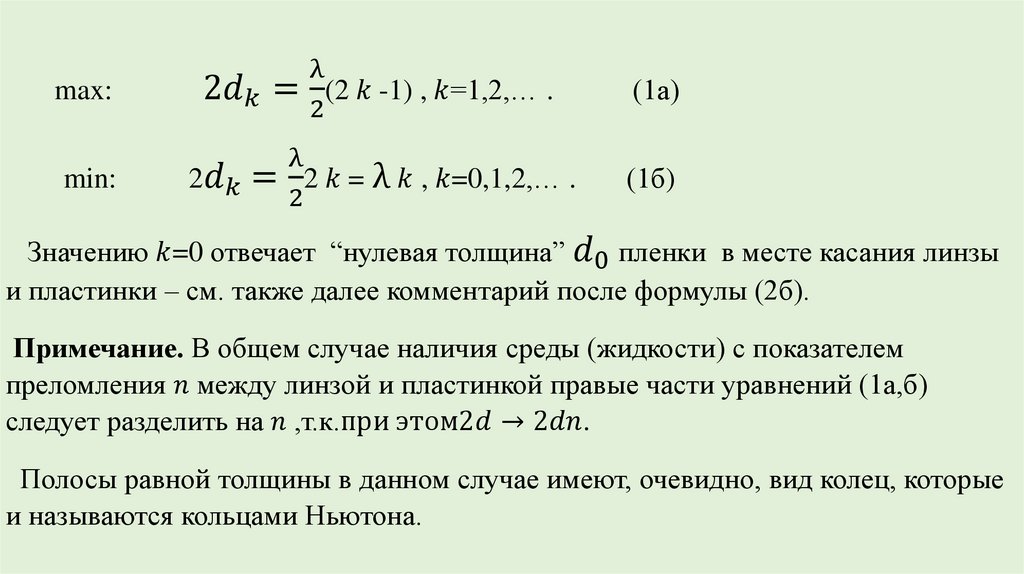
1.

лк.4. Кольца Ньютона (п.№4).
№4. Исторически 1-й опыт по наблюдению явления интерференции был произведен
Ньютоном на установке, изображенной на Рис.I.2 и состоящей из плосковыпуклой
линзы, положенной выпуклой стороной на плоскопараллельную пластинку. При этом
радиус
English     Русский Rules